搜索
      上传资料 赚现金

      专题19 统计与概率(2大模块知识梳理 7个考点 4个重难点 4个易错点)-2025年中考数学一轮复习知识清单(全国通用)

      • 2.19 MB
      • 2025-03-05 20:24:07
      • 193
      • 0
      • 教辅之家
      加入资料篮
      立即下载
      查看完整配套(共2份)
      包含资料(2份) 收起列表
      练习
      专题19 统计与概率(2大模块知识梳理 7个考点 4个重难点 4个易错点)-2025年中考数学一轮复习知识清单(全国通用)(原卷版).docx
      预览
      知识
      专题19 统计与概率(2大模块知识梳理 7个考点 4个重难点 4个易错点)-2025年中考数学一轮复习知识清单(全国通用)(解析版).docx
      预览
      正在预览:专题19 统计与概率(2大模块知识梳理 7个考点 4个重难点 4个易错点)-2025年中考数学一轮复习知识清单(全国通用)(原卷版).docx
      专题19 统计与概率(2大模块知识梳理 7个考点 4个重难点 4个易错点)-2025年中考数学一轮复习知识清单(全国通用)(原卷版)第1页
      高清全屏预览
      1/20
      专题19 统计与概率(2大模块知识梳理 7个考点 4个重难点 4个易错点)-2025年中考数学一轮复习知识清单(全国通用)(原卷版)第2页
      高清全屏预览
      2/20
      专题19 统计与概率(2大模块知识梳理 7个考点 4个重难点 4个易错点)-2025年中考数学一轮复习知识清单(全国通用)(原卷版)第3页
      高清全屏预览
      3/20
      专题19 统计与概率(2大模块知识梳理 7个考点 4个重难点 4个易错点)-2025年中考数学一轮复习知识清单(全国通用)(解析版)第1页
      高清全屏预览
      1/44
      专题19 统计与概率(2大模块知识梳理 7个考点 4个重难点 4个易错点)-2025年中考数学一轮复习知识清单(全国通用)(解析版)第2页
      高清全屏预览
      2/44
      专题19 统计与概率(2大模块知识梳理 7个考点 4个重难点 4个易错点)-2025年中考数学一轮复习知识清单(全国通用)(解析版)第3页
      高清全屏预览
      3/44
      还剩17页未读, 继续阅读

      专题19 统计与概率(2大模块知识梳理 7个考点 4个重难点 4个易错点)-2025年中考数学一轮复习知识清单(全国通用)

      展开

      这是一份专题19 统计与概率(2大模块知识梳理 7个考点 4个重难点 4个易错点)-2025年中考数学一轮复习知识清单(全国通用),文件包含专题19统计与概率2大模块知识梳理7个考点4个重难点4个易错点-2025年中考数学一轮复习知识清单全国通用原卷版docx、专题19统计与概率2大模块知识梳理7个考点4个重难点4个易错点-2025年中考数学一轮复习知识清单全国通用解析版docx等2份学案配套教学资源,其中学案共64页, 欢迎下载使用。

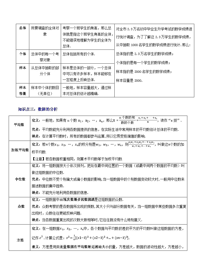
      知识模块一:统计
      知识点一:普查与抽样调查
      知识点二:总体、个体、样本及样本容量
      知识点三:数据的分析
      知识点四:统计图/表的应用
      知识模块二:概率
      知识点一:确定事件与随机事件
      知识点二:概率的定义
      概率:一般地,对于一个随机事件A,把刻画其发生可能性大小的数值,称之为随机事件A发生的概率,记为P(A).
      概率的意义:一个事件发生的概率是一个确定的数,它从数值上刻画了一个随机事件发生的可能性的大小.
      概率的取值范围:当事件A为必然事件时,P(A)=1;当事件A为不可能事件时,P(A)=0;当事件A为随机事件时, 0<P(A)<1.
      【注意事项】
      1)概率大,并不能说明事件一定发生,只是发生的可能性大;概率小,并不能说明事件不发生,只是发生的可能性小;
      2)在一次试验中,如果事件的各种结果发生的可能性不相等,就不能用概率公式进行计算.
      知识点三:概率的计算方法1.公式法
      概率的计算方法:一般地,如果在一次试验中,有n种可能的结果,并且它们发生的可能性都相等,事件A包含其中的m种结果,那么事件A发生的概率,即.
      用求概率时,试验需满足的条件:1)在一次试验中,可能出现的结果只有有限个;
      2)在一次试验中,各种结果出现的可能性相等.
      2.列举法
      定义:在一次试验中,如果可能出现的结果只有有限个,且各种结果出现的可能性大小相等,我们可通过列举试验结果的方法,分析出随机事件发生的概率,这种方法称为列举法.
      用列举法求概率的前提:1)所有可能出现的结果是有限个;2)每个结果出现的可能性相等.
      3.列表法
      定义:当事件中涉及两个因素,并且可能出现的结果数目较多时,用表格不重不漏地列出所有可能的结果,这种方法叫列表法.
      4.画树状图法
      定义:当事件要经过多个步骤完成时,用树状图的形式不重不漏地列出所有可能的结果的方法叫画树状图法.
      5.用频率估计概率
      一般地,在多次重复实验中,一个随机事件发生的频率会在某一个常数附近摆动,并且随着试验次数增多,摆动的幅度会减小.因此,当试验次数很大时,可以用一个事件发生的频率作为其概率的估计值.
      考点一: 统计图
      1.(2024·甘肃·中考真题)近年来,我国重视农村电子商务的发展.下面的统计图反映了2016—2023年中国农村网络零售额情况.根据统计图提供的信息,下列结论错误的是( )
      A.2023年中国农村网络零售额最高
      B.2016年中国农村网络零售额最低
      C.2016—2023年,中国农村网络零售额持续增加
      D.从2020年开始,中国农村网络零售额突破20000亿元
      2.(2024·山东济宁·中考真题)为了解全班同学对新闻、体育、动画、娱乐、戏曲五类节目的喜爱情况,班主任对全班50名同学进行了问卷调查(每名同学只选其中的一类),依据50份问卷调查结果绘制了全班同学喜爱节目情况扇形统计图(如图所示).下列说法正确的是( )
      A.班主任采用的是抽样调查B.喜爱动画节目的同学最多
      C.喜爱戏曲节目的同学有6名D.“体育”对应扇形的圆心角为72°
      3.(2024·江西·中考真题)如图是某地去年一至六月每月空气质量为优的天数的折线统计图,关于各月空气质量为优的天数,下列结论错误的是( )
      A.五月份空气质量为优的天数是16天B.这组数据的众数是15天
      C.这组数据的中位数是15天D.这组数据的平均数是15天
      4.(2024·广东广州·中考真题)为了解公园用地面积x(单位:公顷)的基本情况,某地随机调查了本地50个公园的用地面积,按照0

      相关学案 更多

      资料下载及使用帮助
      版权申诉
      • 1.电子资料成功下载后不支持退换,如发现资料有内容错误问题请联系客服,如若属实,我们会补偿您的损失
      • 2.压缩包下载后请先用软件解压,再使用对应软件打开;软件版本较低时请及时更新
      • 3.资料下载成功后可在60天以内免费重复下载
      版权申诉
      若您为此资料的原创作者,认为该资料内容侵犯了您的知识产权,请扫码添加我们的相关工作人员,我们尽可能的保护您的合法权益。
      入驻教习网,可获得资源免费推广曝光,还可获得多重现金奖励,申请 精品资源制作, 工作室入驻。
      版权申诉二维码
      欢迎来到教习网
      • 900万优选资源,让备课更轻松
      • 600万优选试题,支持自由组卷
      • 高质量可编辑,日均更新2000+
      • 百万教师选择,专业更值得信赖
      微信扫码注册
      手机号注册
      手机号码

      手机号格式错误

      手机验证码 获取验证码 获取验证码

      手机验证码已经成功发送,5分钟内有效

      设置密码

      6-20个字符,数字、字母或符号

      注册即视为同意教习网「注册协议」「隐私条款」
      QQ注册
      手机号注册
      微信注册

      注册成功

      返回
      顶部
      中考一轮 精选专题 初中月考 教师福利
      添加客服微信 获取1对1服务
      微信扫描添加客服
      Baidu
      map