搜索
      上传资料 赚现金

      湖北云学名校联盟2024-2025学年高二上学期期末考试生物试题(Word版附解析)

      • 9.13 MB
      • 2025-03-05 07:26:55
      • 108
      • 0
      • 教习网3275309
      加入资料篮
      立即下载
      查看完整配套(共2份)
      包含资料(2份) 收起列表
      原卷
      湖北云学名校联盟2024-2025学年高二上学期期末考试生物试题(原卷版).docx
      预览
      解析
      湖北云学名校联盟2024-2025学年高二上学期期末考试生物试题 Word版含解析.docx
      预览
      正在预览:湖北云学名校联盟2024-2025学年高二上学期期末考试生物试题(原卷版).docx
      湖北云学名校联盟2024-2025学年高二上学期期末考试生物试题(原卷版)第1页
      高清全屏预览
      1/9
      湖北云学名校联盟2024-2025学年高二上学期期末考试生物试题(原卷版)第2页
      高清全屏预览
      2/9
      湖北云学名校联盟2024-2025学年高二上学期期末考试生物试题(原卷版)第3页
      高清全屏预览
      3/9
      湖北云学名校联盟2024-2025学年高二上学期期末考试生物试题 Word版含解析第1页
      高清全屏预览
      1/21
      湖北云学名校联盟2024-2025学年高二上学期期末考试生物试题 Word版含解析第2页
      高清全屏预览
      2/21
      湖北云学名校联盟2024-2025学年高二上学期期末考试生物试题 Word版含解析第3页
      高清全屏预览
      3/21
      还剩6页未读, 继续阅读

      湖北云学名校联盟2024-2025学年高二上学期期末考试生物试题(Word版附解析)

      展开

      这是一份湖北云学名校联盟2024-2025学年高二上学期期末考试生物试题(Word版附解析),文件包含湖北云学名校联盟2024-2025学年高二上学期期末考试生物试题原卷版docx、湖北云学名校联盟2024-2025学年高二上学期期末考试生物试题Word版含解析docx等2份试卷配套教学资源,其中试卷共30页, 欢迎下载使用。
      考试时间:2025 年 1 月 17 日下午 14:30-17:05 时长:75 分钟总分:100 分
      一、选择题(本大题共 18 小题,每小题 2 分,共 36 分)
      1. 随着人们生活水平的提高,越来越多的人追求高蛋白饮食。若蛋白质摄入过多,代谢产生的尿酸、乳清
      酸、尿素等终产物增多,肾脏的排泄压力增大,严重时可能导致高尿酸血症、痛风。下列叙述正确的是( )
      A. 食物蛋白的消化和组织蛋白的合成均发生在内环境中
      B. 高尿酸血症的出现说明机体维持稳态的能力有限
      C. 消化酶、尿酸、乳清酸和尿素都属于内环境的成分
      D. 正常机体肾脏功能正常时,就能维持内环境稳态
      【答案】B
      【解析】
      【分析】由细胞外液构成的液体环境叫做内环境,包括血浆、组织液和淋巴。存在血浆、组织液和淋巴内
      的物质即为内环境中的物质。
      【详解】A、食物蛋白的消化在消化道,组织蛋白的合成在细胞内,都不是在内环境中,A 错误;
      B、正常情况下,机体会通过自身调节维持内环境稳态,但当蛋白质摄入过多,代谢终产物增多,肾脏排泄
      压力过大,出现高尿酸血症,这表明机体维持稳态的能力是有限的,B 正确;
      C、消化酶在消化道内,不属于内环境,C 错误;
      D、内环境稳态的维持需要各个器官、系统协调配合,不仅仅依赖肾脏功能正常,还需要神经 - 体液 - 免
      疫调节网络等共同作用,D 错误。
      故选 B。
      2. 同学们经常在自媒体上看到一些“伪科学”短视频,这需要我们独立思考进行辨别。下列说法符合生物学
      原理的是( )
      A. 高烧不退的病人要多穿衣服,以发汗增加散热量来降低体温
      B. 人的体质有酸性和碱性之分,要想健康,应多摄入碱性食物
      C. 不吃饭不喝水,只要没有大小便,就可以维持体内水和无机盐的平衡
      D. 糖尿病患者不仅要限制甜味食品的摄入,也要控制米饭、面食的摄入
      【答案】D
      【解析】
      第 1页/共 21页
      【分析】皮肤是参与人体体温调节的主要器官,寒冷时皮肤的汗腺收缩,汗液蒸发减少,毛细血管收缩血
      流量减少以减少散热;炎热时,皮肤汗液蒸发增加,毛细血管舒张,血流量增大以增加散热。
      【详解】A、高烧不退的病人,需要增加散热,多穿衣服不利于散热,A 错误;
      B、人的内环境的 pH 接近中性,没有酸碱性之分,摄入碱性食物会被缓冲物质中和,维持 pH 相对稳定,B
      错误;
      C、人体通过皮肤和呼吸会散失部分水和无机盐,C 错误;
      D、米饭、面食富含淀粉,淀粉会水解成葡萄糖,故米饭、面食的摄入均会升高血糖,糖尿病人要控制摄入
      量,D 正确。
      故选 D。
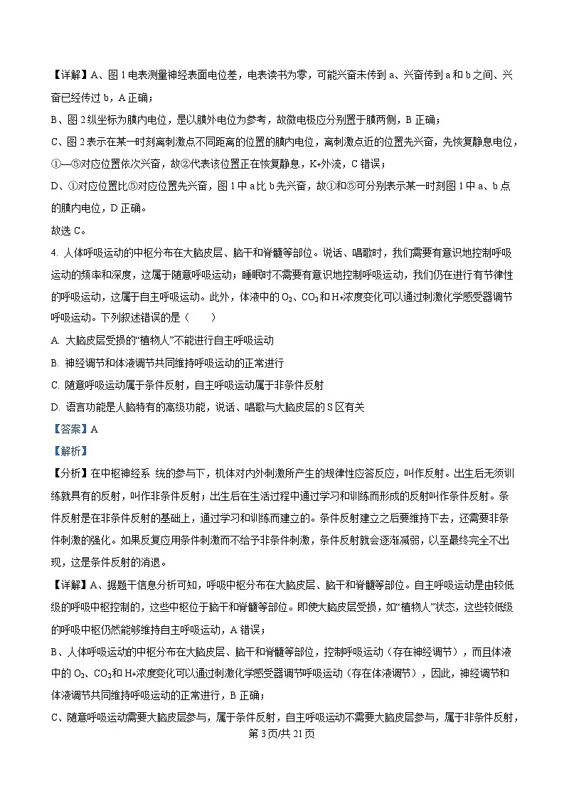
      3. 人体的一切生命活动都离不开神经系统的调节和控制。下图 1 表示神经表面电位差的实验示意图,图 2
      表示兴奋在神经纤维上的传导。下列叙述错误的是( )
      A. 图 1 某一时刻观察电表读数为零,可能兴奋传到 a、b 之间
      B. 图 2 膜内电位的测量需要将图 1 的微电极分别置于膜两侧
      C. 图 2 中②表示该位置细胞膜对 Na+的通透性增加,Na+内流
      D. 图 2 中的①和⑤可分别表示某一时刻图 1 中 a、b 点的膜内电位
      【答案】C
      【解析】
      【分析】兴奋传导和传递 过程:
      1、静息时,神经细胞膜对钾离子的通透性大,钾离子大量外流,形成内负外正的静息电位;受到刺激后,
      神经细胞膜的通透性发生改变,对钠离子的通透性增大,钠离子内流,形成内正外负的动作电位。兴奋部
      位和非兴奋部位形成电位差,产生局部电流,兴奋就以电信号的形式传递下去。
      2、兴奋在神经元之间需要通过突触结构进行传递,突触包括突触前膜、突触间隙、突触后膜,具体的传递
      过程为:兴奋以电流的形式传导到轴突末梢时,突触小泡释放递质(化学信号),递质作用于突触后膜,引
      起突触后膜产生膜电位(电信号),从而将兴奋传递到下一个神经元。
      第 2页/共 21页
      【详解】A、图 1 电表测量神经表面电位差,电表读书为零,可能兴奋未传到 a、兴奋传到 a 和 b 之间、兴
      奋已经传过 b,A 正确;
      B、图 2 纵坐标为膜内电位,是以膜外电位为参考,故微电极应分别置于膜两侧,B 正确;
      C、图 2 表示在某一时刻离刺激点不同距离的位置的膜内电位,离刺激点近的位置先兴奋,先恢复静息电位,
      ①—⑤对应位置依次兴奋,故②代表该位置正在恢复静息,K+外流,C 错误;
      D、①对应位置比⑤对应位置先兴奋,图 1 中 a 比 b 先兴奋,故①和⑤可分别表示某一时刻图 1 中 a、b 点
      的膜内电位,D 正确。
      故选 C。
      4. 人体呼吸运动的中枢分布在大脑皮层、脑干和脊髓等部位。说话、唱歌时,我们需要有意识地控制呼吸
      运动的频率和深度,这属于随意呼吸运动;睡眠时不需要有意识地控制呼吸运动,我们仍在进行有节律性
      的呼吸运动,这属于自主呼吸运动。此外,体液中的 O2、CO2 和 H+浓度变化可以通过刺激化学感受器调节
      呼吸运动。下列叙述错误的是( )
      A. 大脑皮层受损的“植物人”不能进行自主呼吸运动
      B. 神经调节和体液调节共同维持呼吸运动的正常进行
      C. 随意呼吸运动属于条件反射,自主呼吸运动属于非条件反射
      D. 语言功能是人脑特有的高级功能,说话、唱歌与大脑皮层的 S 区有关
      【答案】A
      【解析】
      【分析】在中枢神经系 统的参与下,机体对内外刺激所产生的规律性应答反应,叫作反射。出生后无须训
      练就具有的反射,叫作非条件反射;出生后在生活过程中通过学习和训练而形成的反射叫作条件反射。条
      件反射是在非条件反射的基础上,通过学习和训练而建立的。条件反射建立之后要维持下去,还需要非条
      件刺激的强化。如果反复应用条件刺激而不给予非条件刺激,条件反射就会逐渐减弱,以至最终完全不出
      现,这是条件反射的消退。
      【详解】A、据题干信息分析可知,呼吸中枢分布在大脑皮层、脑干和脊髓等部位。自主呼吸运动是由较低
      级的呼吸中枢控制的,这些中枢位于脑干和脊髓等部位。即使大脑皮层受损,如“植物人”状态,这些较低级
      的呼吸中枢仍然能够维持自主呼吸运动,A 错误;
      B、人体呼吸运动的中枢分布在大脑皮层、脑干和脊髓等部位,控制呼吸运动(存在神经调节),而且体液
      中的 O2、CO2 和 H+浓度变化可以通过刺激化学感受器调节呼吸运动(存在体液调节),因此,神经调节和
      体液调节共同维持呼吸运动的正常进行,B 正确;
      C、随意呼吸运动需要大脑皮层参与,属于条件反射,自主呼吸运动不需要大脑皮层参与,属于非条件反射,
      第 3页/共 21页
      C 正确;
      D、语言文字是人类社会信息传递的主要形式,也是人类进行思维的主要工具。语言功能是人脑特有的高级
      功能,它包括与语言、文字相关的全部智能活动,涉及人类的听、说、读、写。言语区的 S 区控制人的语
      言表达能力,说话、唱歌都与大脑皮层言语区的 S 区有关,D 正确。
      故选 A。
      5. 心率为心脏每分钟搏动的次数。心肌 P 细胞可自动产生节律性动作电位以控制心脏搏动。同时,P 细胞
      也受交感神经和副交感神经的双重支配。受体阻断剂 A 和 B 能与各自受体结合,并分别阻断两类自主神经
      的作用,自主神经被完全阻断时的心率为固有心率。以受试者在安静状态下的心率为对照,检测了两种受
      体阻断剂对心率的影响,结果如图。下列叙述正确的是( )
      A. 调节心脏功能的基本中枢在脊髓,大脑皮层对其有调节作用
      B. 据图分析,受体阻断剂 A 可阻断副交感神经的作用
      C. 据图分析,受试者在安静状态下的心率大于固有心率
      D. 若受试者心率为 90 次/分,则交感神经的作用强度大于副交感神经
      【答案】B
      【解析】
      【分析】自主神经系统由交感神经和副交感神经两部分组成,它们 作用通常是相反的。当人体处于兴奋
      状态时,交感神经活动占据优势,心跳加快,支气管扩张,但胃肠的蠕动和消化腺的分泌活动减弱;而当
      人处于安静状态时,副交感神经活动则占据优势,此时,心跳减慢,但胃肠的蠕动和消化液的分泌会加强,
      有利于食物的消化和营养物质的吸收。
      【详解】A、脑干中有许多能够调节人体基本生命活动的中枢,如呼吸中枢、心血管运动中枢等,所以调节
      心脏功能的基本中枢位于脑干,A 错误;
      B、交感神经可以使心跳加快、加强,副交感神经使心跳减慢、减弱,受体阻断剂 A 处理后心率为 115,比
      第 4页/共 21页
      对照组(65)高,说明受体阻断剂 A 阻断副交感神经,B 正确;
      C、据图分析,受试者在安静状态下(对照)的心率为 65,自主神经被完全阻断(受体阻断剂 A+B)时的
      固有心率为 100,C 错误;
      D、受试者心率为 90,比固有心率(受体阻断剂 A+B 处理)100 小,说明副交感神经作用强度大于交感神
      经,D 错误。
      故选 B。
      6. 生物学是一门以实验为基础的自然科学。下列有关实验和研究的叙述,错误的是( )
      A. 摘除公鸡睾丸,一段时间后再重新植入睾丸,观察性状变化,此实验运用了减法和加法原理
      B. 用铃声与食物多次结合后,狗一听到铃声就会分泌唾液,说明条件反射是在非条件反射的基础之上通过
      学习和训练建立的
      C. 给健康成年狗静脉注射适量的胰岛素后出现低血糖症状,注射适量的葡萄糖后症状缓解,证明了胰岛素
      具有降血糖的作用
      D. 科学家用家兔做实验验证了“家兔发育出雌性器官需要来自卵巢提供的激素信号,当信号缺失时,发育
      出雄性器官”这一假说
      【答案】D
      【解析】
      【分析】条件反射是在非条件反射的基础上,通过学习和训练而建立的。条件反射建立之后要维持下去,
      还需要非条件刺激的强化。如果反复应用条件刺激而不给予非条件刺激,条件反射就会逐渐减弱,以至最
      终完全不出现,这是条件反射的消退。
      【详解】A、摘除公鸡睾丸,运用了减法原理,重新植入睾丸,运用了加法原理,A 正确;
      B、铃声为无关刺激,食物为非条件刺激,多次结合训练后,狗对铃声建立了条件反射,说明条件反射是在
      非条件反射的基础之上通过学习和训练建立的,B 正确;
      C、给健康成年狗静脉注射适量的胰岛素后出现低血糖症状,注射适量的葡萄糖后症状缓解,通过自身前后
      对照证明了胰岛素具有降血糖的作用,C 正确;
      D、科学家用家兔做实验验证了家兔发育出雄性器官需要来自睾丸提供的激素信号,当信号缺失时,发育出
      雌性器官这一假说,D 错误。
      故选 D。
      7. 热在三伏,冷在三九。人体通过“下丘脑-垂体-甲状腺轴”调节甲状腺激素(TH)的分泌。下列有关叙述
      正确的是( )
      A. 甲状腺激素分泌的调节过程体现了分级调节的放大效应,有利于精细调控
      第 5页/共 21页
      B. 机体内甲状腺激素含量降低到一定程度时,通过反馈调节促进 TRH、TSH 的分泌
      C. 若垂体功能正常,而甲状腺激素含量偏少,则说明机体发生病变的部位是甲状腺
      D. TRH、TSH、TH 通过体液运输作用于全身各处细胞,说明体液调节作用范围广泛
      【答案】A
      【解析】
      【分析】甲状腺激素的分级调节:寒冷等条件下,下丘脑分泌促甲状腺激素释放激素促进垂体分泌促甲状
      腺激素,促进甲状腺分泌甲状腺激素,促进代谢增加产热。当甲状腺激素含量过多时,会反过来抑制下丘
      脑和垂体的分泌活动,这叫做负反馈调节。
      【详解】A、人体通过“下丘脑-垂体-甲状腺轴”调节甲状腺激素(TH)的分泌,这种方式属于多级调节,分
      级调节可以放大激素的调节效应,形成多级反馈调节,有利于精细调控,从而维持机体的稳态,A 正确;
      B、机体内甲状腺激素含量降低到一定程度时,通过反馈调节,对 TRH、TSH 的分泌的抑制作用减弱,而
      非促进,B 错误;
      C、若垂体功能正常,而甲状腺激素含量偏少,则说明机体发生病变的部位是甲状腺或下丘脑,C 错误;
      D、体液调节作用范围广泛的原因是体液调节的靶细胞及受体分布较广泛。TRH、TSH、TH 通过体液运输
      到全身各处细胞,但 TRH 只作用于垂体,TSH 只作用于甲状腺,D 错误。
      故选 A。
      8. 糖皮质激素(GC)是肾上腺皮质分泌的类固醇激素,具有抑制炎症和免疫反应等作用。正常机体调节
      GC 分泌的途径如图所示(CRH:促肾上腺皮质激素释放激素,ACTH:促肾上腺皮质激素)。下列有关叙
      述正确的是( )
      A. 下丘脑分泌 CRH 最终引起 GC 分泌增加属于神经-体液调节
      B. 焦虑时,机体 GC 增多,导致机体免疫能力下降,易生病
      C. 长期大量使用 GC,会导致患者肾上腺皮质分泌功能增强
      D. 出现炎症时,应立即使用 GC 治疗,以防引发细胞因子风暴
      【答案】B
      【解析】
      【分析】下丘脑分泌的促肾上腺皮质激素释放激素(CRH), 使得垂体分泌促肾上腺皮质激素(ACTH),进而
      第 6页/共 21页
      促进肾上腺分泌糖皮质激素,这种调节方式为分级调节;糖皮质激素分泌增多会反过来抑制下丘脑和垂体
      的功能,这种调节方式称为负反馈调节。
      【详解】A、下丘脑分泌 CRH 最终引起 GC 分泌增加属于神经调节,A 错误;
      B、据图可知,焦虑时,机体 GC 增多,导致机体辅助性 T 细胞分泌的细胞因子减少,浆细胞分泌缺陷抗体
      以及吞噬细胞吞噬能力下降,即免疫能力下降,易生病,B 正确;
      C、据图可知,长期大量使用 GC,会反馈抑制患者肾上腺皮质分泌 GC,C 错误;
      D、出现炎症反应,机体的免疫系统正在清除感染的病原体,不能立即使用 GC 抑制免疫系统的功能,D 错
      误。
      故选 B。
      9. 感染新冠病毒后,机体出现持续高热、咳嗽等症状,布洛芬(解热镇痛药)能使皮肤血管扩张并促进出
      汗,使发热病人的体温趋向正常,但不能降低正常人的体温,据此推测,下列说法合理的是( )
      A. 布洛芬可作用于下丘脑的痛觉中枢而达到镇痛作用
      B. 布洛芬可通过减少产热、增加散热从而使体温下降
      C. 大量排汗会使病人下丘脑合成释放的抗利尿激素增加
      D. 布洛芬引起血压下降可能与其扩张皮肤血管有关
      【答案】D
      【解析】
      【分析】体温调节中枢在下丘脑,感觉中枢在大脑皮层,在炎热环境中,机体通常通过增加散热维持体温,
      在寒冷环境中,机体通常通过增加产热减少散热维持体温。
      【详解】A、所有的感觉中枢位于大脑皮层,A 错误;
      B、布洛芬(解热镇痛药)能使皮肤血管扩张并促进出汗,通过增加散热从而使体温下降,B 错误;
      C、大量排汗会使病人细胞外液渗透压升高,促使下丘脑合成并由垂体释放的抗利尿激素增加,C 错误;
      D、布洛芬能扩张皮肤血管从而引起血压下降,D 正确。
      故选 D。
      10. 人体有三道防线来抵御病原体的攻击。图示曲线表示正常人、第二道防线缺陷患者或第三道防线缺陷患
      者在感染甲型流感后的病原体浓度变化。下列有关叙述正确的是( )
      第 7页/共 21页
      A. 组成第三道防线的物质或结构不可能属于第二道防线
      B. 如果第一道防线局部受损,病原体浓度变化与曲线 2 相同
      C. 曲线 1、2 分别表示第三道防线缺陷患者、第二道防线缺陷患者的病原体浓度变化
      D. 第三道防线缺陷患者再次感染相同的病原体,病原体的浓度变化与曲线 3 一致
      【答案】C
      【解析】
      【分析】据图可知,正常人感染病原体后,机体可通过调节清除体内病原体,而第二道防线缺陷或第三道
      防线缺陷患者清除病原体的能力较弱,其中第二道防线缺失会导致机体内病原体清除能力下降明显,体内
      病原体数量急剧增加。
      【详解】A、一些吞噬细胞既属于第二道防线也属于第三道防线,A 错误;
      B、第一道防线是皮肤和黏膜,该防线缺陷后机体还有第二、三道防线,病原体浓度与三条曲线均不一致,
      B 错误;
      C、第三道防线缺陷患者由于特异性免疫功能缺失,既不能抑制甲型流感病毒对宿主细胞的粘附,也不能通
      过细胞免疫裂解被病毒感染的靶细胞,故出现与曲线 1 相似的变化;第二道防线缺陷患者虽然失去了体液
      中的吞噬细胞和杀菌物质的作用,但是仍然存在第三道防线(特异性免疫),及时清除病原体,故出现与曲
      线 2 相似的变化,C 正确;
      D、第三道防线缺乏者在第一次感染病原体时不会产生记忆细胞,所以再次感染相同的病原体,也不会出现
      与曲线 3 相同的变化,D 错误。
      故选 C。
      11. 体液中的一些化学物质可对生命活动进行调节。图中曲线表示正常成年人血液中化学物质 X 随时间变
      化的情况,下列有关叙述错误的是( )
      第 8页/共 21页
      A. 若 X 代表血糖,则 b→c 可表示人体饱腹时血液流经肝脏'
      B. 若 X 代表胰高血糖素,则在 d 点胰岛素的分泌受到抑制
      C. 若 X 代表 CO2,则 c→d 脑干的呼吸中枢兴奋性逐渐增强
      D. 若 X 代表抗利尿激素,则在 b 点肾小管对水的通透性升高
      【答案】B
      【解析】
      【分析】1、体内水少或吃的食物过咸时→细胞外液渗透压升高→下丘脑感受器受到刺激→垂体释放抗利尿
      激素多→肾小管、集合管重吸收增加→尿量减少。
      2、血糖调节的中枢是下丘脑,调节胰岛素、胰高血糖素和肾上腺素的分泌。胰岛素是唯一能降低血糖的激
      素,其作用分为两个方面:促进血糖氧化分解、合成糖原、转化成非糖类物质;抑制肝糖原的分解和非糖
      类物质转化;胰高血糖素和肾上腺素能升高血糖,只有促进效果没有抑制作用,即促进肝糖原的分解和非
      糖类物质转化。
      【详解】A、如果 X 是血糖,b→c 时段血糖含量降低,主要是胰岛素发挥作用促进血糖进入肝脏细胞并在
      肝脏细胞中氧化分解、合成肝糖原导致的,故在 b→c 可表示人体饱腹时血液流经肝脏,A 正确;
      B、如果 X 代表胰高血糖素,图中 d 点时胰高血糖素含量较高,促进肝糖原分解和非糖物质转化成葡萄糖进
      入血液,使血糖水平升高,促进胰岛素分泌,B 错误;
      C、若 X 代表 CO2,则在 c→d 段 CO2 浓度上升,对脑干呼吸中枢的刺激加强,使呼吸中枢的兴奋性增强,
      C 正确;
      D、如果 X 是抗利尿激素,在 b 点时抗利尿激素含量高,而抗利尿激素能促进肾小管和集合管对水分的重
      吸收,则 b 点时肾小管和集合管细胞对水的通透性较强,D 正确。
      故选 B。
      12. 过敏反应是人体免疫防御功能过强的表现。如图为机体内发生体液免疫和过敏反应的流程图,图中甲~
      第 9页/共 21页
      丁代表不同物质,字母代表不同的细胞,数字代表不同的过程。下列叙述正确的是( )
      A. 再次接触甲时,产生的浆细胞全部来源于 C 细胞
      B. 甲与吸附在肥大细胞表面的抗体结合后,最终被清除
      C. 与体液免疫相比,过敏反应特有的过程包括⑧⑩
      D. B 将抗原呈递给 C,为激活 C 提供第二个信号
      【答案】C
      【解析】
      【分析】据图分析,图中 A 表示巨噬(抗原呈递)细胞,B 表示辅助性 T 细胞,C 表示 B 细胞,D 表示浆
      细胞,E 表示记忆 B 细胞,甲表示抗原,乙表示细胞因子,丙表示抗体,丁表示细胞沉淀或集团被消化成
      的小分子物质。
      【详解】A、再次接触甲时,产生的浆细胞既来源于 C 细胞(B 细胞),还来自于记忆 B 细胞的增殖与分化,
      A 错误;
      B、甲与吸附在肥大细胞表面的抗体结合后,使之释放组胺的物质,B 错误;
      C、与体液免疫相比,过敏反应特有的过程包括⑧(相同过敏原再次进入机体时,与吸附在肥大细胞表面的
      抗体结合)和⑩(初次接触过敏原时,在过敏原的刺激下 B 细胞活化产生抗体,这些抗体吸附在肥大细胞
      的表面),C 正确;
      D、B(辅助性 T 细胞)没有抗原呈递功能,D 错误。
      故选 C。
      13. 在某生态系统中引入一定数量的一种动物,以其中的一种植物为食,该植物的叶缘有波状(A 基因控制)
      和锯齿状(a 基因控制)两种。该植物种群基因型频率初始状态为 38%AA、42%Aa 和 20%aa,最终稳定状
      态时为 17%AA、48%Aa 和 35%aa。下列相关叙述正确的是( )
      A. 该植物种群中锯齿状个体的存活能力强且被引入动物捕食的概率高
      B. 引入动物后,该植物波状叶缘和锯齿状叶缘两类型之间发生协同进化
      C. 随着动物世代数增加,该植物种群中 A 基因的基因频率逐渐增大
      第 10页/共 21页
      D. 引入动物后,该植物种群朝着一定的方向发生了进化
      【答案】D
      【解析】
      【分析】种群是生物进化的基本单位,生物进化的实质在于种群基因频率的改变。自然选择使种群的基因
      频率发生定向的改变并决定生物进化的方向,协同进化:不同物种之间,生物与无机环境之间在相互影响
      中不断进化和发展,这就是共同进化。
      【详解】A、初始状态波状叶数量远多于锯齿状,说明锯齿状个体的存活能力并不强,引入动物后锯齿状个
      体占比增加,说明锯齿状被引入动物捕食的概率小于波状,A 错误;
      B、协同进化指不同种生物之间、生物与环境之间在相互影响中不断进化和发展,不能发生在同种生物之间,
      B 错误;
      C、初始状态 A 的基因频率为 59%,引入动物后 A 的基因频率为 41%,A 基因频率减小,且最终稳定不变,
      C 错误;
      D、引入动物后,植物种群的基因频率发生变化,说明种群朝一定的方向发生了进化,D 正确。
      故选 D。
      14. 调查法是生物学常用的方法之一,下列相关叙述正确的是( )
      A. 若要调查某高中校园内银杏树的种群密度,宜选择样方法
      B. 调查沿河岸分布的某植物种群密度时,宜采用五点取样法
      C. 用血细胞计数板对酵母菌进行计数时,可用滤纸在盖玻片一侧吸引培养液进入计数室
      D. 用标记重捕法调查某种鸟类的种群密度,若标记个体死亡会使调查值比实际值偏大
      【答案】D
      【解析】
      【分析】调查种群密度常用样方法和标记重捕法,其中样方法适用于调查植物和活动能力弱、活动范围小
      的动物,而标记重捕法适用于调查活动能力强、活动范围大的动物。此外,调查酵母菌种群数量的方法是
      抽样检测法;当种群数量极少,调查其种群数量时,应该逐个计数。
      【详解】A、校园内的银杏树数量少、个体体积大,宜采用逐个计数法,A 错误;
      B、宜采用等距取样法调查沿河岸分布的植物种群密度,B 错误;
      C、用血细胞计数板对酵母菌进行计数时,应先将盖玻片放在计数室上,用吸管吸取培养液,滴于盖玻片边
      缘,让培养液自行渗入,多余的培养液用滤纸吸走,C 错误;
      D、用标记重捕法调查某鸟类的种群密度,若标记个体死亡,会使调查值比实际值偏大,D 正确。
      故选 D。
      第 11页/共 21页
      15. 为了研究游客投喂对某森林公园内野生猕猴种群数量的影响,科研人员进行了跟踪调查,结果如下图。
      下列有关叙述错误的是( )
      A. 游客投喂食物使得猴群数量不再受到种群密度的制约
      B. 预测在 2015~2020 年期间园区内猕猴达到环境容纳量|
      C. 游客投喂食物使得调查期间猕猴的种群增长速率逐渐增大
      D. 猕猴测量值远大于预测值,可能导致园区生态环境被破坏
      【答案】A
      【解析】
      【分析】种群数量增长的 J 形曲线:在食物(养料)和空间条件充裕、气候适宜和没有敌害等理想条件下种
      群数量的增长类型;种群增长的“S”形曲线:自然界的资源和空间是有限的,当种群密度增大时,种内竞争
      就会加剧,以该种群为食的捕食者数量也会增加。
      【详解】A、游客投喂食物,猕猴种群数量不会受到食物的制约,但是公园内空间有限,随着猕猴种群密度
      增大,猴群数量会受到栖息空间的制约,A 错误;
      B、图中预测值曲线呈 S 型,且在 2015~2020 年期间达到最大数量,达到环境容纳量,B 正确;
      C、调查期间种群增长速率可以用曲线斜率表示,图中猕猴测量值在调查期间几乎呈“J”形增长,曲线的斜
      率逐渐增大,C 正确;
      D、猕猴测量值大于预测值,超过园区的环境容纳量,可能导致生态环境被破坏,D 正确。
      故选 A。
      16. 干旱胁迫下,植物体内脱落酸含量增加,赤霉素含量下降,以提高抗旱能力。下列叙述错误 是( )
      A. 脱落酸的主要合成部位是根冠和萎蔫的叶片
      B. 干旱胁迫下,植物自由水比例下降,抗旱能力增强
      C. 干旱胁迫下,脱落酸受体缺失突变体较耐干旱
      D. 干旱胁迫下,叶面喷施赤霉素不利于植物抗旱
      【答案】C
      第 12页/共 21页
      【解析】
      【分析】脱落酸:合成部位:根冠、姜蔫的叶片等。主要生理功能:抑制植物细胞的分裂和种子的萌发;
      促进植物进入休眠;促进叶和果实的衰者、脱落。赤霉素:合成部位:幼芽、幼根和未成熟的种子等幼嫩
      部分。主要生理功能:促进细胞的伸长;解除种子、块茎的休眠并促进萌发的作用。
      【详解】A、脱落酸的主要合成部位是根冠和萎蔫的叶片,A 正确;
      B、自由水与结合水比值越高,细胞代谢越旺盛,抗逆性越差,反之亦然,干旱胁迫下,植物自由水比例下
      降,抗旱能力增强,B 正确;
      C、根据题目信息,干旱胁迫下脱落酸含量增加,提高植物的抗旱能力,脱落酸受体缺失突变体无法接受脱
      落酸这一信号分子,故不耐干旱,C 错误;
      D、干旱胁迫下赤霉素含量降低,抗旱能力增强,故叶片喷施赤霉素不利于植物抗旱,D 正确。
      故选 C。
      17. 达尔文在生长素的发现中做出了巨大的贡献,下图表示达尔文利用金丝雀蔚草做的关于植物向光性的 4
      个实验(③④组用不透光的锡纸处理),有关叙述正确的是( )
      A. 实验①②的结果说明胚芽鞘尖端产生的生长素促进植物生长
      B. 实验①③④的结果说明胚芽鞘感受光刺激的部位是尖端
      C. 若在实验②胚芽鞘中央放置含生长素的琼脂块,胚芽鞘向光生长
      D. 实验①④胚芽鞘向光生长是因为向光侧生长素浓度高于背光侧
      【答案】B
      【解析】
      【分析】1、19 世纪末,达尔文注意到了植物的向光性,发现了胚芽鞘在单侧光照射下弯向光源生长达尔文
      实验:用单侧光照射植物胚芽鞘,胚芽鞘会发生向光弯曲生长;切去顶端后再照射,胚芽鞘既不生长,也
      不弯曲。
      2、詹森的实验:将胚芽鞘顶端切开,其中接上一块不能让化学物质通过的云母片,胚芽鞘便失去了向光性;
      用一块可以让化学物质通过的琼脂块插入切开部位,胚芽鞘仍然可以向光弯曲生长。
      3、温特的实验:用胚芽鞘尖端处理过的琼脂块放在切去尖端的胚芽鞘切面一侧,胚芽鞘向对侧弯曲生长;
      将未处理过的琼脂块放在切去尖端的胚芽鞘切面一侧,胚芽鞘则既不生长,也不弯曲。
      第 13页/共 21页
      4、拜尔的实验:拜尔将切下的胚芽鞘尖端放在胚芽鞘切面的一侧,不照单侧光,胚芽鞘会向放置胚芽鞘尖
      端的对侧弯曲生长。
      【详解】A、实验①②的结果说明胚芽鞘的向光生长和胚芽鞘有关,A 错误;
      B、实验③④组用不透光的锡纸套住胚芽鞘尖端和下面部分,③直立生长,④向光弯曲,说明胚芽鞘感受光
      刺激的部位是尖端,B 正确;
      C、若在实验②胚芽鞘中央放置含生长素的琼脂块,生长素不会发生横向运输,故胚芽鞘直立生长,C 错误;
      D、实验①④胚芽鞘在单侧光作用下,生长素发生横向运输,使得背光侧生长素浓度高,生长速度快,向光
      侧生长素浓度低,生长较慢,故向光生长,D 错误。
      故选 B。
      18. 为研究油菜素内酯(BL)和生长素(IAA)对植物侧根形成是否有协同效应,研究者进行了如下实验:
      在不含 BL、含有 1nml/L BL 的培养基中,分别加入不同浓度 IAA,培养拟南芥 8 天,统计侧根数目,结
      果如图所示。下列相关叙述正确的是( )
      A. 该实验的自变量是 IAA 浓度,因变量是形成侧根的相对量
      B. 该实验中低浓度 IAA 促进侧根形成,高浓度 IAA 抑制侧根形成
      C. 1~50nml/L IAA 浓度范围内,BL 与 IAA 对侧根的形成表现为协同作用
      D. 1~50nml/L IAA 浓度范围内,随着 IAA 浓度的升高,BL 对侧根形成的影响增强
      【答案】C
      【解析】
      【分析】BL 是植物体内合成的植物激素,和其他的植物激素一样,具有调节植物生长发育,从图中可分析
      得:随 IAA 浓度的增加,加入 BL 培养拟南芥时侧根的形成率都高于不加 BL 时,因此适宜浓度的 BL 与 IAA
      可协同促进拟南芥侧根形成。
      【详解】A、该实验的自变量是 IAA 浓度和有无 BL,因变量是形成侧根相对值,A 错误;
      B、在 1~50nml/L 范围内,随着 IAA 浓度升高,促进生根的效果表现为先抑制后促进,B 错误;
      第 14页/共 21页
      C、1~50nml/LIAA 浓度范围内,有 BL 的生根相对值大于没有无 BL 的,说明 BL 能增强 IAA 的作用,故
      二者对侧根的形成表现为协同作用,C 正确;
      D、当 IAA 浓度为 1~20nml/L 范围内,有无 BL 对于侧根形成的影响较大,当 IAA 浓度为 50nml/L 时,
      有无 BL 对侧根的形成的影响较小,D 错误。
      故选 C。
      二、非选择题(4 小题,共 64 分)
      19. 近年来,抑郁症成为一种高发的心理疾病。大脑中神经递质 5-羟色胺(5-HT)水平异常是诱发抑郁症
      的重要原因之一,其作用机制如图。请回答下列问题:
      (1)5-HT 是一种兴奋性神经递质,当兴奋传来时,突触前膜内的_________释放 5-HT,与突触后膜上的受
      体结合,改变了突触后膜对离子的通透性,引发突触后膜电位变为_________,将信号传递至大脑以产生愉
      悦情绪。5-HT 发挥作用后迅速被降解或回收。
      (2)抑郁症患者的大脑中 5-HT 水平_________,出现消极情绪。请据图推测抑郁症患者 5-HT 水平异常的
      原因可能是___________________________(写出两点)。
      (3)已知物质 M 是一种抗抑郁药,为探究中药柴胡皂苷是否具有抗抑郁的作用,研究人员设计了以下实验:
      A 组:正常小 B 组:抑郁症模型 C 组:抑郁症模型 D 组:抑郁症模型 组别
      鼠 鼠 鼠 鼠
      加入的试剂 生理盐水 ? ? 柴胡皂苷
      动作电位的峰值 ++++++ ++ ++++ ++++
      注:“+”越多,动作电位的峰值越大。
      据表分析,B 组和 C 组加入的试剂依次是____________。实验结果说明____________。
      (4)除了服用抗抑郁药,还可以从哪些方面有效缓解抑郁症?___________(写出一点即可)。
      第 15页/共 21页
      【答案】(1) ①. 突触小泡 ②. 外负内正
      (2) ①. 降低(低或低于正常水平或降低) ②. 突触前膜释放 5-HT 含量不足;SERT(5-HT 转运
      载体)增多,对 5-HT 回收率升高;Maa(单胺氧化酶)增多,对 5-HT 的分解增多
      (3) ①. 生理盐水、物质 M ②. 中药柴胡皂苷具有抗抑郁的作用,且其抗抑郁效果与物质 M 的相
      近(中药柴胡皂苷具有抗抑郁作用即可)
      (4)积极建立和维持良好的人际关系,适度运动和调节压力
      【解析】
      【分析】动作电位是由 Na+内流形成的,表现为外负内正,静息电位是由 K+外流形成的,表现为外正内负。
      【小问 1 详解】
      兴奋传来时,突触前膜内的突触小泡释放神经递质,5-HT 是一种兴奋性神经递质,其与突触后膜上的受体
      结合,改变了突触后膜对离子的通透性,导致突触后膜产生动作电位,此时突触后膜电位为外负内正。
      【小问 2 详解】
      5-HT 是一种兴奋性神经递质,抑郁症患者的大脑中 5-HT 水平较低,导致兴奋程度低,出现消极情绪。由
      图可知,5-HT 释放后,与单胺氧化酶结合形成 5-羟吲哚乙酸随尿液排出,同时可能由于突触前膜释放 5-HT
      含量不足;SERT(5-HT 转运载体)增多,对 5-HT 回收率升高等原因导致突触间隙的 5-HT 含量过低,从
      而导致抑郁症的发生。
      【小问 3 详解】
      由题意可知,该实验的目的是探究中药柴胡皂苷是否具有抗抑郁的作用,B、C 组均为抑郁症模型鼠,结合
      表格可知,A 组为对照组,B 组动作电位相对最低,说明抑郁症状没有得到缓解,加入的试剂为生理盐水,
      C 组的动作电位与 D 组相当,物质 M 是一种抗抑郁药,药物 M 与蔡虎皂苷形成对照,说明抑郁症状得到
      缓解,加入的试剂为物质 M。该结果说明中药柴胡皂苷具有抗抑郁的作用,且其抗抑郁效果与物质 M 的相
      近。
      【小问 4 详解】
      抑郁症除了使用药物缓解外,还可以通过积极建立和维持良好的人际关系,适度运动和调节压力等措施进
      行缓解。
      20. 感染甲型流感病毒后,患者出现食欲不振、持续高烧、肌肉酸痛、咽痛、咳嗽等症状,就医后身体才逐
      渐恢复正常。图示下丘脑参与机体相应生命活动调节过程的模型,据图回答下列问题:
      第 16页/共 21页
      (1)人体血糖含量受激素调节。患者虽食欲不振,但短期内血糖仍能维持在正常水平,其血糖主要来源
      于__________________,此时主要是胰岛 A 细胞感受血糖浓度的变化而分泌激素甲,该激素作用的靶器官
      主要是________________。如果下丘脑受到损伤,患者的血糖调节能力_________(填“会”或“不会”)完全
      丧失,其理由是____________。
      (2)患者在体温上升期,由于激素丙分泌增加,使体温升高,升高体温的热量来源于___________;在体
      温恢复期,散热量增多,机体增加散热的途径有___________(答出一点)。
      (3)暴饮暴食、过量饮酒和高盐饮食都不利于健康,研究发现,乙醇会抑制激素乙的释放,据此推测人体
      过量饮酒后尿量会_________(填“增加”“减少”或“不变)。为验证乙醇是通过抑制激素乙的释放来影响尿量,
      研究小组将若干生理状况相似、性别相同的实验大鼠随机均分成两组,甲组大鼠灌胃适量乙醇溶液,乙组
      大鼠灌胃等量蒸馅水,半小时后检测并比较两组大鼠的尿量差异,请评价该实验方案是否合理并说明理由
      ____________。
      【答案】(1) ①. 肝糖原的分解(“肝糖原的分解和其他非糖物质的转化”) ②. 肝脏 ③. 不
      会 ④. 血糖调节包括神经调节和体液调节,如果下丘脑的血糖调节中枢被破坏,还能通过体液调节来调
      节血糖浓度
      (2) ①. 代谢产热 ②. 汗腺分泌增加或皮肤血管舒张
      (3) ①. 增加 ②. 不合理,因为没有检测并比较两组大鼠激素乙 含量
      【解析】
      【分析】由图可知,激素甲可能是胰岛素或胰高血糖素,激素乙抗利尿激素,激素并是甲状腺激素。
      【小问 1 详解】
      食欲不振说明进食量较小,此时血糖主要来自肝糖原的分解;血糖浓度降低时,胰岛 A 细胞分泌胰高血糖
      素,作用于肝脏细胞,使其分解产生更多的葡萄糖,从而使得血糖上升;下丘脑中存在血糖调节中枢,如
      果下丘脑受到损伤,患者的血糖调节能力会下降,但不会完全丧失,血糖调节包括神经调节和体液调节,
      如果下丘脑的血糖调节中枢被破坏,还能通过体液调节来调节血糖浓度。
      【小问 2 详解】
      细胞代谢是指细胞内的化学反应,可以释放热量用来维持体温;汗腺分泌增加,出汗带走更多的热量,皮
      第 17页/共 21页
      肤血管舒张,血流量加大,体表温度上升,使得机体散失更多的热量。
      【小问 3 详解】
      激素乙是下丘脑合成经垂体释放的抗利尿激素,抗利尿激素能够促进肾小管和集合管对水的重吸收,而乙
      醇会抑制抗利尿激素的释放,故据此推测人体过量饮酒后尿量会增加;由于没有检测并比较两组大鼠激素
      乙的含量,因此该实验方案不合理。
      21. 普氏原羚是我国特有的濒危物种,数量极为稀少,栖息在青海湖周边的半荒漠草原地带。近些年来,由
      于国家采取了一系列保护措施,普氏原羚的数量有所上升,但它们依然面临着天敌捕食、食物短缺和栖息
      地被破坏等困境,且由于道路和牧场围栏阻隔,普氏原羚被隔离在多个不同区域。请回答下列问题:
      (1)普氏原羚种群数量除了受到食物、天敌等密度制约因素的影响,还会受到_____________(至少写两
      个)等非密度制约因素的影响。
      (2)科研人员对某地普氏原羚种群中某年出生的所有个体进行逐年观察,并统计了这些普氏原羚的存活情
      况,结果如图一所示。据图分析,对普氏原羚进行保护时应更加关注__________年龄段(填“0~2 岁”、“2~6
      岁”或“6 岁以上”)的个体,判断的依据是_____________。
      (3)图二表示某地区普氏原羚出生率和死亡率的比值变化(R=出生率/死亡率),a~c 段普氏原羚种群数量
      变化最可能是_____________。如果在 d 时间有少量普氏原羚从其它地区迁入该地区,则该地区普氏原羚的
      K 值__________,原因是__________________________。
      (4)许多牧民响应政府号召主动拆除牧场围栏,请从进化的角度分析这种措施对于保护普氏原羚有何意
      义?____________。
      【答案】(1)温度,水分(降雨量)(自然灾害、湿度)
      (2) ①. 0~2 岁 ②. 该年龄段普氏原羚的存活数大幅下降(或该年龄段存活率低)
      (3) ①. 先下降,后增加 ②. 不变 ③. K 值是由环境资源决定的,少量迁入个体不会改变当地
      的环境资源
      (4)解除了种群之间的隔离,促进了种群间的基因交流,有利于普氏原羚的繁衍和生物多样性保护
      第 18页/共 21页
      【解析】
      【分析】一般来说,食物和天敌等生物因素对种群数量的作用强度与该种群的密度是相关的,这些因素称
      为密度制约因素。而气温和干旱等气候因素以及地震、火灾等自然灾害,对种群的作用强度与该种群的密
      度无关,因此被称为非密度制约因素。
      【小问 1 详解】
      非密度制约因素是指对种群数量的作用强度与该种群的密度无关的因素,如气温(温度)和水分(降雨量)
      干旱等气候因素以及地震、火灾等自然灾害。普氏原羚种群数量除了受到食物、天敌等密度制约因素的影
      响,还会受到温度、水分(降雨量)、自然灾害、湿度等非密度制约因素的影响。
      【小问 2 详解】
      据图一分析,0~2 岁、2~6 岁、6 岁以上这几个年龄段中,0~2 岁的普氏原羚存活数下降幅度最大,说明该
      年龄段的普氏原羚存活率最低。所以对普氏原羚进行保护时应更加关注 0~2 岁年龄段,因为该年龄段普氏
      原羚的存活数大幅下降(或该年龄段存活率低)。
      【小问 3 详解】
      R=出生率/死亡率,所以当 R死亡率,种群数量会上升。根据图二,a~b 段 R1,所以
      a~c 段普氏原羚种群数量变化最可能是先下降,后增加。K 值是指一定的环境条件所能维持的种群最大数量,
      如果在 d 时间有少量普氏原羚从其它地区迁入该地区,则该地区普氏原羚的 K 值不变,因为 K 值是由环境
      资源决定的,少量迁入个体不会改变当地的环境资源。
      【小问 4 详解】
      由于道路和牧场围栏阻隔,普氏原羚被隔离在多个不同区域,造成了地理隔离,当普氏原羚的数量过少,
      种群可能会由于近亲繁殖等而衰退、消亡。许多牧民响应政府号召主动拆除牧场围栏,从进化的角度分析,
      该行为解除了种群之间的隔离,促进了种群间的基因交流,有利于普氏原羚的繁衍和生物多样性保护。
      22. 种子对高等植物的生存和分布至关重要>研究种子萌发的调控机理在农业生产上有重要意义。请回答下
      列问题:
      (1)种子的萌发需要一定的环境条件,主要是充足的水分、_________以及足够的氧气。少数植物的种子
      需要在有光的条件下才能萌发,这一过程中光提供_________(填“信号”或“能量”)。
      (2)目前的研究发现脱落酸和赤霉素在种子萌发过程中发挥重要作用,其中脱落酸的作用是___________。
      (3)为研究基因 S 与种子萌发 关系以及基因 S 的作用机理,科研人员对野生型和基因 S 过表达株系的拟
      南芥种子分别进行不同处理,处理方式及种子萌发率(%)如表所示,其中 MS 为基本培养基,WT 为野生
      型,OX 为基因 S 过表达株系,PAC 为赤霉素合成抑制剂。
      第 19页/共 21页
      处理方式 MS MS+脱落酸 MS+PAC MS+PAC+赤霉素
      萌发率
      WT OX WT OX WT OX WT OX
      处理时间
      24 小时 0 80 0 36 0 0 0 0
      36 小时 31 90 5 72 3 3 18 18
      ①分析 MS 组的实验结果,说明 S 基因的表达产物具有__________________功能。
      ②综合分析上述实验,S 基因的表达产物一方面通过_________(填“增强”或“减弱”)脱落酸作用,另一方
      面通过__________________,从而影响种子的萌发。
      (4)综合上述研究的结果,表明植物生长发育的调控是由__________________共同完成。
      【答案】(1) ①. 适宜的温度 ②. 信号
      (2)抑制种子的萌发(只要包含了抑制种子萌发这一答案又没有出现错误,可以)
      (3) ①. 促进种子的萌发 ②. 减弱 ③. 促进赤霉素的合成
      (4)基因表达调控、激素调控和环境因素调节
      【解析】
      【分析】赤霉素:合成部位:幼芽、幼根和未成熟的种子等幼嫩部分。主要生理功能:促进细胞的伸长;
      解除种子、块茎的休眠并促进萌发的作用。
      脱落酸:合成部位:根冠、萎蔫的叶片等。主要生理功能:抑制植物细胞的分裂和种子的萌发;促进植物
      进入休眠;促进叶和果实的衰老、脱落。
      【小问 1 详解】
      种子萌发需要一定的环境条件,主要是充足的水分、适宜的温度以及足够的氧气,少数植物种子需在有光
      条件下萌发,光提供信号。
      【小问 2 详解】
      在种子萌发过程中,赤霉素可以促进种子萌发,脱落酸抑制种子的萌发。
      【小问 3 详解】
      ①由 MS 组可知,与 WT(野生型)相比,OX(基因 S 过表达株系)萌发率提高,说明 S 基因的表达产物
      具有促进种子的萌发的功能。
      ②与 MS 组相比,MS+脱落酸组种子的萌发率均降低,说明 S 基因的表达产物通过减弱脱落酸作用来影响
      种子的萌发;与 MS 组相比,MS+PAC 组种子的萌发率均变小且萌发率相同,说明基因 S 通过促进赤霉素
      的合成来促进种子萌发。
      第 20页/共 21页
      【小问 4 详解】
      植物生长发育的调控,是由基因表达调控、激素调节和环境因素调节共同完成的。
      第 21页/共 21页

      相关试卷 更多

      资料下载及使用帮助
      版权申诉
      • 1.电子资料成功下载后不支持退换,如发现资料有内容错误问题请联系客服,如若属实,我们会补偿您的损失
      • 2.压缩包下载后请先用软件解压,再使用对应软件打开;软件版本较低时请及时更新
      • 3.资料下载成功后可在60天以内免费重复下载
      版权申诉
      若您为此资料的原创作者,认为该资料内容侵犯了您的知识产权,请扫码添加我们的相关工作人员,我们尽可能的保护您的合法权益。
      入驻教习网,可获得资源免费推广曝光,还可获得多重现金奖励,申请 精品资源制作, 工作室入驻。
      版权申诉二维码
      欢迎来到教习网
      • 900万优选资源,让备课更轻松
      • 600万优选试题,支持自由组卷
      • 高质量可编辑,日均更新2000+
      • 百万教师选择,专业更值得信赖
      微信扫码注册
      手机号注册
      手机号码

      手机号格式错误

      手机验证码 获取验证码 获取验证码

      手机验证码已经成功发送,5分钟内有效

      设置密码

      6-20个字符,数字、字母或符号

      注册即视为同意教习网「注册协议」「隐私条款」
      QQ注册
      手机号注册
      微信注册

      注册成功

      返回
      顶部
      学业水平 高考一轮 高考二轮 高考真题 精选专题 初中月考 教师福利
      添加客服微信 获取1对1服务
      微信扫描添加客服
      Baidu
      map