





湖北省2024-2025学年高一上学期期末联考生物试题(Word版附解析)
展开 这是一份湖北省2024-2025学年高一上学期期末联考生物试题(Word版附解析),文件包含湖北省2024-2025学年高一上学期期末联考生物试卷原卷版docx、湖北省2024-2025学年高一上学期期末联考生物试卷Word版含解析docx等2份试卷配套教学资源,其中试卷共33页, 欢迎下载使用。
祝考试顺利注意事项:
1.答题前,先将自己的姓名、准考证号填写在试卷和答题卡上,并将准考证号条形码粘贴在答
题卡上的指定位置。
2.选择题的作答:每小题选出答案后,用 2B 铅笔把答题卡上对应题目的答案标号涂黑。写在
试卷、草稿纸和答题卡上的非答题区域均无效。
3.非选择题的作答:用黑色签字笔直接答在答题卡上对应的答题区域内。写在试卷、草稿纸和
答题卡上的非答题区域均无效。
4.考试结束后,请将本试卷和答题卡一并上交。
一、选择题:本题共 18 小题,每小题 2 分,共 36 分,在每小题给出的四个选项中,只有一
项是符合题目要求的。
1. 生活中一些司空见惯的“常识”可能跟同学们所学的生物学原理相悖,需要我们独立思考进行判断。下
列叙述符合生物学原理的是( )
A. 流感病毒会通过空气传播,所以不能开窗通风
B. 吃鱼眼可以明目,喝虎骨酒可以强壮筋骨
C 户外锻炼提倡慢跑等有氧运动,可减缓运动后肌肉酸痛
D. 糖尿病患者需限制甜味食品摄入,米饭、馒头等主食无需限制
【答案】C
【解析】
【分析】1、病毒必需寄生在活细胞中才能完成正常的生命活动。
2、多糖在人体内会分解为葡萄糖等单糖,糖尿病人应限制糖类的摄入,以减轻病情。
【详解】A、常通风可改良空气质量,即便有少量病毒进入,人体免疫系统也可防御,A 错误;
B、人体摄入的蛋白质等物质都会在体内被消化、吸收和转化,故“吃鱼眼可以明目,喝虎骨酒可以壮筋骨”
这种说法是错误的,B 错误;
C、慢跑等有氧运动可减缓无氧呼吸产生乳酸积累引起肌肉酸痛,C 正确;
D、米饭、馒头等主食中含有糖类,糖尿病患者应少食多餐,D 错误。
故选 C。
2. “落红不是无情物,化作春泥更护花”出自龚自珍的《己亥杂诗》,诗中蕴含了诗人甘愿化作春泥培养美
第 1页/共 22页
丽春花的报国情怀。下列叙述正确的是( )
A. 落红的颜色主要和叶绿体中的色素有关
B. 落红化春泥可以为植物的生长提供无机盐
C. 春泥中的无机物都是通过主动运输进入花
D. 落红烘干后剩余的物质就是无机盐
【答案】B
【解析】
【分析】落红落下的花瓣树叶等,春泥是指其中的有机物被腐生的细菌、真菌分解成无机物,护花—其中
无机盐和水的存在于土壤中,可以被植物重新吸收利用。
【详解】A、落红的颜色主要和液泡中的色素有关,A 错误;
B、落红被微生物分解后,可以为植物的生长提供无机盐,B 正确;
C、春泥中的无机物包含水和无机盐,水不是通过主动运输进入花,C 错误;
D、落红烘干后失去了自由水,还有很多有机物,D 错误。
故选 B。
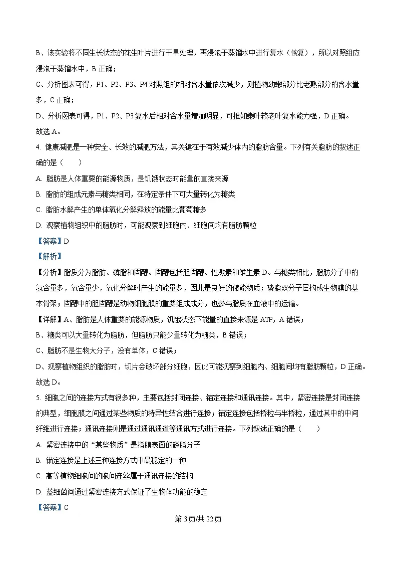
3. 将不同生长状态的花生叶片进行干旱处理,再浸泡于蒸馏水中进行复水(恢复),测定叶片的相对含水量,
结果如图所示。下列叙述错误的是( )
A. 进行干旱处理时结合水含量先下降
B. 该实验对照组应浸泡于蒸馏水中
C. 植物幼嫩部分比成熟部分的相对含水量高
D. 从该实验可推知嫩叶较老叶复水能力强
【答案】A
【解析】
【分析】干旱时,自由水相对含量下降,结合水相对含量上升。
【详解】A、进行干旱处理时自由水含量先下降,A 错误;
第 2页/共 22页
B、该实验将不同生长状态的花生叶片进行干旱处理,再浸泡于蒸馏水中进行复水(恢复),所以对照组应
浸泡于蒸馏水中,B 正确;
C、分析图表可得,P1、P2、P3、P4 对照组的相对含水量依次减少,则植物幼嫩部分比老熟部分的含水量
多,C 正确;
D、分析图表可得,P1、P2、P3 复水后相对含水量增加明显,可推知嫩叶较老叶复水能力强,D 正确。
故选 A。
4. 健康减肥是一种安全、长效的减肥方法,其关键在于有效减少体内的脂肪含量。下列有关脂肪的叙述正
确的是( )
A. 脂肪是人体重要的能源物质,是饥饿状态时能量的直接来源
B. 脂肪的组成元素与糖类相同,在特定条件下可大量转化为糖类
C. 脂肪水解产生的单体氧化分解释放的能量比葡萄糖多
D. 观察植物组织中的脂肪时,可能观察到细胞内、细胞间均有脂肪颗粒
【答案】D
【解析】
【分析】脂质分为脂肪、磷脂和固醇。固醇包括胆固醇、性激素和维生素 D。与糖类相比,脂肪分子中的
氢含量多,氧含量少,氧化分解时产生的能量多,因此是良好的储能物质;磷脂双分子层构成生物膜的基
本骨架;固醇中的胆固醇是动物细胞膜的重要组成成分,也参与脂质在血液中的运输。
【详解】A、脂肪是人体重要的能源物质,饥饿状态下能量的直接来源是 ATP,A 错误;
B、糖类可以大量转化为脂肪,但脂肪只能少量转化为糖类,B 错误;
C、脂肪不是生物大分子,没有单体,C 错误;
D、观察植物组织的脂肪时,切片会破坏部分细胞,因此可能观察到细胞内、细胞间均有脂肪颗粒,D 正确。
故选 D。
5. 细胞之间的连接方式有很多种,主要包括封闭连接、锚定连接和通讯连接。其中,紧密连接是封闭连接
的典型,细胞膜之间通过某些物质的特异性结合进行连接;锚定连接包括桥粒与半桥粒,通过其中的中间
纤维进行连接;通讯连接则是通过通讯通道等通讯方式进行连接。下列叙述正确的是( )
A. 紧密连接中的“某些物质”是指膜表面的磷脂分子
B. 锚定连接是上述三种连接方式中最稳定的一种
C. 高等植物细胞间的胞间连丝属于通讯连接的结构
D. 蓝细菌间通过紧密连接方式保证了生物体功能的稳定
【答案】C
第 3页/共 22页
【解析】
【分析】细胞膜的功能:作为细胞边界,将细胞与外界环境分开,保持细胞内部环境的相对稳定;控制物
质进出细胞;进行细胞间的信息传递。
【详解】A、糖蛋白分布在细胞膜的外侧,能特异性结合进行连接,具有识别功能,紧密连接中进行连接的
“某些物质”指的是细胞膜表面的糖蛋白,A 错误;
B、紧密连接是封闭连接的典型,细胞膜之间通过某些物质的特异性结合进行连接,紧密连接是上述三种连
接方式中最稳定的一种,B 错误;
C、通讯连接是通过通讯通道等通讯方式进行连接,高等植物细胞间的胞间连丝属于通讯连接的结构,C 正
确;
D、蓝细菌是单细胞生物,多个蓝细菌不构成一个生物体,D 错误。
故选 C。
6. 核孔复合物(NPC)是细胞核的重要结构,近日施一公团队解析了来自非洲爪蟾 NPC 的近原子分辨率结
构,通过电镜观察到 NPC 附着并稳定融合在核膜高度弯曲的部分。下列叙述错误的是( )
A. 附着 NPC 的核膜为双层膜结构,可以与内质网膜直接相连
B. NPC 可能与核质间频繁的物质交换和信息交流有关
C. 非洲爪蟾 NPC 数目可能与细胞代谢的旺盛程度有关
D. 哺乳动物成熟红细胞中的 NPC 数量较多,代谢较强
【答案】D
【解析】
【分析】在电子显微镜下可以观察到细胞核的结构包括核膜、核仁、染色质等。核膜是指包被细胞核的双
层膜,其外膜与内质网膜相连,上有许多核孔,核孔实现核质之间频繁的物质交换和信息交流;核仁与某
种 RNA 的合成以及核糖体的形成有关。
【详解】A、核膜为双层膜结构,其外膜可与内质网膜直接相连,A 正确;
B、核孔的功能是实现核质间频繁的物质交换和信息交流,NPC 可能与之有关,B 正确;
C、NPC 的数目多少与细胞代谢的旺盛程度有关,C 正确;
D、哺乳动物成熟红细胞没有细胞核,不含 NPC,D 错误。
故选 D。
7. 由透析膜制成的透析袋可允许水、葡萄糖、钾离子等小分子和离子通过,而蔗糖、淀粉、蛋白质等无法
通过。某实验小组搭建了如图所示的实验装置验证上述结论。甲是袋内溶液,乙是蒸馏水。下列叙述错误
的是( )
第 4页/共 22页
A. 若甲是蛋白质溶液,则透析袋的体积会不断增加
B. 若甲是葡萄糖溶液,则一段时间后乙处的液体中会含有葡萄糖
C. 若甲是蔗糖溶液,乙中加入斐林试剂,则不会生成砖红色沉淀
D. 若甲是淀粉溶液,乙中加入碘-碘化钾溶液,则甲会逐渐变蓝
【答案】A
【解析】
【分析】要发生渗透作用,需要半透膜和膜两侧溶液具有浓度差,水分从浓度小的溶液一侧往浓度大一侧
渗透。
【详解】A、若甲是蛋白质溶液,会发生渗透吸水,透析袋的体积会变大一些,但一段时间后,水分的的扩
散会达到平衡,A 错误;
B、由于葡萄糖可以透过透析膜进入乙,所以一段时间后甲、乙处取出的液体均含有葡萄糖,B 正确;
C、斐林试剂检测还原糖时需要水浴加热,蔗糖不是还原糖,则不会产生砖红色沉淀,C 正确;
D、若甲是淀粉溶液,乙中加入的碘-碘化钾溶液为小分子和离子类,可透过半透膜,与淀粉发生反应,则
甲会变蓝,D 正确。
故选 A。
8. 和 是植物利用的主要无机氮源, 的吸收由根细胞膜两侧的浓度差驱动, 的吸收由
H+浓度梯度驱动,相关转运蛋白转运物质的机制如下图。下列叙述错误的是( )
第 5页/共 22页
A. 通过 NRT1.1 进入细胞的方式属于主动运输
B. SLAH3 转运 时空间结构不发生变化
C. 排出 H+的载体具有催化、运输的功能
D. AMTs 转运 的事实可作为蛋白质是生命活动承担者的证据
【答案】B
【解析】
【分析】物质跨膜运输主要包括两种方式被动运输和主动运输,被动运输又包括自由扩散和协助扩散,被
动运输是由高浓度向低浓度一侧扩散,而主动运输是由低浓度向高浓度一侧运输。其中协助扩散需要载体
蛋白的协助,但不需要消耗能量,而主动运输既需要消耗能量,也需要载体蛋白的协助。
【详解】A、NO3-通过 NRT1.1 进入细胞时,H+浓度梯度为其进入供能,因此是主动运输,A 正确;
B、SLAH3 转运 NO3-的方式为协助扩散,由图无法判断是载体蛋白还是通道蛋白协助,不能判断其构象是
否会发生变化,B 错误;
C、图中显示排出 H+的载体蛋白有运输功能,能催化 ATP 水解形成 ADP 和 Pi,具有 ATP 水解酶活性,C
正确;
D、AMTs 转运 NH4+的事实体现蛋白质具有运输的功能,可作为蛋白质是生命活动承担着的证据,D 正确。
故选 B。
9. 囊性纤维化患者的肺部支气管上皮细胞表面转运 Cl-的 CFTR 蛋白错误折叠,导致其功能异常,最终会被
细胞中的溶酶体降解。CFTR 蛋白的运输、降解途径如图所示。下列叙述错误的是( )
第 6页/共 22页
A. 追踪 CFTR 蛋白的运输和降解途径可以利用同位素标记法
B. CFTR 蛋白在核糖体上合成,最终通过囊泡运输到细胞膜上
C. 内质网在 CFTR 蛋白加工、运输和降解过程中起重要的交通枢纽作用
D. 溶酶体降解细胞中的异常结构,对维持细胞正常功能有重要意义
【答案】C
【解析】
【分析】分泌蛋白的合成:首先,在游离的核糖体中以氨基酸为原料开始多肽链的合成。当合成了一段肽
链后,这段肽链会与核糖体一起转移到粗面内质网上继续合成过程,并且边合成边转移到内质网腔内,再
经过加工、折叠,形成具有一定空间结构的蛋白质。内质网膜鼓出形成囊泡,包裹着蛋白质离开内质网,
到达高尔基体,与高尔基体融合,高尔基体对蛋白质做进一步的加工,然后形成包裹着蛋白质的囊泡转运
到细胞膜,与细胞膜融合。
【详解】A、同位素标记法是一种常用 生物学研究方法,通过标记特定的原子或分子,可以追踪其在生物
体内的运动和变化。因此,利用同位素标记法追踪 CFTR 蛋白的运输和降解途径,A 正确;
B、根据图示和细胞生物学的知识,蛋白质是在核糖体上合成的。合成后,CFTR 蛋白需要经过内质网和高
尔基体的加工和修饰,最终通过囊泡运输到细胞膜上发挥其功能,B 正确;
C、内质网在蛋白质的加工和运输过程中确实起着重要作用,它负责将核糖体合成的多肽链进行初步的修饰
和加工,形成具有一定空间结构的蛋白质。然而,在蛋白质的降解过程中,内质网并不起交通枢纽作用。
根据图示,异常折叠的 CFTR 蛋白会被转运到溶酶体中进行降解,而不是通过内质网进行转运,C 错误;
D、溶酶体是细胞内的一种重要细胞器,它含有多种水解酶,能够降解细胞内的异常结构、衰老的细胞器等
物质,从而维持细胞的正常功能和稳态,D 正确。
故选 C。
10. 能量是生命活动的动力,物质是能量的载体。下列有关能量和物质的叙述错误的是( )
A. 细胞中的有氧呼吸为吸能反应,光合作用的暗反应为放能反应
B. 叶肉细胞通过光合作用将无机物合成为有机物,同时储存能量
C. 细胞呼吸过程中产生的中间产物可为其他代谢反应提供原料
D. ATP 在细胞中含量很少,但 ATP 与 ADP 时刻不停地进行相互转化量
【答案】A
【解析】
【分析】1、ATP 的中文名称叫腺苷三磷酸。结构简式为 A—P~P~P,其中 A 代表腺苷,P 代表磷酸基团,~
代表特殊的化学键。
第 7页/共 22页
2、ATP 不稳定的原因是 ATP 中两个相邻的磷酸基团都带负电荷而相互排斥等原因,使得特殊的化学键不稳
定,末端磷酸基团有较高的转移势能。
【详解】A、细胞中的有氧呼吸为放能反应,光合作用暗反应为吸能反应,A 错误;
B、叶肉细胞通过光合作用将无机物合成为有机物,同时将太阳能转化为贮藏在有机物中的化学能,B 正确;
C、细胞呼吸是生物体代谢的枢纽,其反应过程中产生的中间产物可转化为甘油、氨基酸等非糖物质,C 正
确;
D、ATP 在细胞中含量很少,ATP 与 ADP 时刻不停地进行相互转化,D 正确。
故选 A
11. 多酶片常用于治疗消化不良、食欲缺乏。它具有肠溶衣与糖衣的双层衣片,外层包裹胃蛋白酶,内层主
要包裹胰蛋白酶、胰脂肪酶。下列叙述错误的是( )
A. 服用多酶片时宜吞服而不宜嚼服
B. 外层中的胃蛋白酶在小肠处仍有较高的活性
C. 多酶片中的酶可以在细胞外起作用
D. 多酶片中的酶都能降低化学反应的活化能
【答案】B
【解析】
【分析】1、酶是在活细胞中产生的具有催化作用的一类有机物,大多数酶是蛋白质,少数酶是 RNA。
2、酶的特性:具有高效性、专一性、作用条件温和。酶活性受到温度、pH 等条件的影响,高温、强酸、
强碱都会使酶失去活性,低温会使酶活性降低。
【详解】A、服用多酶片时宜吞服,嚼服会破坏肠溶衣与糖衣,接触胃液时内层的酶会失活,A 正确;
B、pH 等因素会影响酶的活性,在小肠处 pH 偏碱性,外层的胃蛋白酶最适 pH 为酸性,B 错误;
C、多酶片中的酶发挥作用不在细胞内,说明酶可以在细胞外起作用,C 正确;
D、酶都能降低化学反应活化能,D 正确。
故选 B。
12. 《农政全书》指出“藏种之难,一惧湿,一惧冻”“欲避冰冻,莫如窖藏”,这是智慧的劳动人民在生
产实践中总结出的贮藏甘薯的要领。下列叙述错误的是( )
A. 在潮湿环境中,细菌容易在甘薯细胞表面繁殖,进而侵染甘薯造成伤害菌
B. 低温条件下,甘薯容易冻伤 因为自由水结冰导致细胞破裂
C. 窖藏过程中,甘薯呼吸作用释放的能量部分转化为热能,可影响窖室内的温度
第 8页/共 22页
D. 窖藏过程中,窖室内保持严格的无氧环境会使甘薯呼吸作用消耗的有机物最少
【答案】D
【解析】
【分析】细胞呼吸释放的能量大部分转化为热能,小部分用于合成 ATP。
【详解】A、在潮湿环境中,水较多有利于细菌的代谢,细菌容易在甘薯细胞表面繁殖,进而侵染甘薯造成
伤害,A 正确;
B、低温条件下,自由水结冰导致细胞破裂,甘薯容易冻伤,B 正确;
C、窖藏过程中,甘薯呼吸作用释放的能量部分转化为热能,进而影响窖室内的温度,C 正确;
D、窖藏过程中,窖室内保持低氧环境会使甘薯呼吸作用消耗的有机物最少,D 错误。
故选 D。
13. 《史记》记载:自夏之后,经商周,历秦汉,以至于唐宋,皆以果粮蒸煮,加曲发酵,压榨而后酒出。
其中糯米饭做成的米酒入口清甜,散发糯香,深受国人喜爱。有关米酒制作的叙述正确的是( )
A. 糯米煮熟后需立即拌入“酒曲”进行发酵
B. 酵母菌在发酵过程中产生的[H]都与氧气结合生成了水
C. 发酵后期可利用溴麝香草酚蓝溶液检测有无酒精产生
D. 空气中的微生物可能会使久置的米酒变酸
【答案】D
【解析】
【分析】1、 有氧呼吸全过程:第一阶段:在细胞质基质中,一分子葡萄糖形成两分子丙酮酸、少量的[H]
和少量能量,这一阶段不需要氧的参与。第二阶段:丙酮酸进入线粒体的基质中,分解为二氧化碳、大量
的[H]和少量能量。第三阶段:在线粒体的内膜上,[H]和氧气结合,形成水和大量能量,这一阶段需要氧的
参与。
2、 无氧呼吸全过程:第一阶段:在细胞质的基质中,与有氧呼吸的第一阶段完全相同。即一分子的葡萄
糖在酶的作用下分解成两分子的丙酮酸,过程中释放少量的[H]和少量能量。第二阶段:在细胞质的基质中,
丙酮酸在不同酶的催化下,分解为酒精和二氧化碳,或者转化为乳酸。无氧呼吸第二阶段不产生能量。
【详解】A、糯米煮熟后冷却后才可拌入“酒曲”,否则会烫死菌种,A 错误;
B、酵母菌在发酵的过程中无氧呼吸第一阶段产生的[H],在第二阶段时与丙酮酸结合生成了乙醇和 CO2,
只有有氧呼吸过程产生的还原氢才与氧气结合生成了水,B 错误;
C、检测有无酒精的产生可用酸性的重铬酸钾,C 错误;
D、米酒放置时间过久可能发酸,可能是空气中醋酸菌导致的,醋酸菌可将酒精转变成乙酸,D 正确。
第 9页/共 22页
故选 D。
14. 宜昌籍“00 后”游泳运动员孙佳俊,在 2024 年巴黎奥运会男子 4×100 米混合泳接力决赛中与队友一
起夺得该项目奥运金牌。对孙佳俊的游泳过程前后进行分析,错误的是( )
A. 游泳运动前,应做好热身运动,避免肌肉痉挛、拉伤等情况发生
B. 运动过程中,四肢肌肉收缩消耗的能量部分来源于有氧呼吸
C. 冲刺过程中,细胞呼吸 CO2 的释放量会大于 O2 的消耗量
D. 游泳运动后,应及时喝功能性饮料来补充水、无机盐等
【答案】C
【解析】
【分析】细胞呼吸的实质是有机物的氧化分解,并释放能量的过程,人体细胞的有氧呼吸发生在细胞质基
质和线粒体,无氧呼吸发生在细胞质基质,其产物是乳酸。
【详解】A、热身运动可以增加肌肉的温度,提高肌肉的弹性和伸展性,减少肌肉拉伤和痉挛的风险,A 正
确;
B、在游泳过程中,四肢肌肉需要进行长时间的持续收缩,需要大量的能量供应。有氧呼吸是一种高效的能
量供应方式,它可以通过氧化分解葡萄糖等有机物来释放大量的能量。因此,运动过程中四肢肌肉收缩消
耗的能量部分来源于有氧呼吸,B 正确;
C、有氧呼吸释放 CO2 量等于 O2 消耗量,无氧呼吸产生乳酸,不释放 CO2 不消耗 O2,C 错误;
D、游泳运动后,运动员会失去大量的水分和无机盐,这会影响身体的内环境稳态和恢复能力。因此,及时
喝功能性饮料来补充水、无机盐等营养物质是非常重要的。功能性饮料通常含有适量的糖分、电解质(如
钠、钾等)和维生素等,可以帮助运动员快速恢复体力,D 正确。
故选 C。
15. 某生物实验小组为“探究酵母菌细胞呼吸的方式”设计了如右图所示实验装置。实验中先向气球中加入
10mL 酵母菌培养液,再向气球中注入一定量的氧气,扎紧气球,固定于装有 20℃温水的烧杯底部。再将整
个装置置于 20℃的恒温水浴中,记录实验开始 30min 后烧杯中液面变化量。下列说法错误的是
A. 还应设置一个气球中加入等量煮沸过的酵母菌培养液的相同装置作为对照
B. 若 30min 后液面没有变化是因为酵母菌只进行了有氧呼吸
第 10页/共 22页
C. 若酵母菌进行了无氧呼吸则液面应该下降
D. 该装置气球中如果不加入氧气,可以用来“探究酵母菌进行无氧呼吸的最适温度”
【答案】C
【解析】
【分析】酵母菌进行有氧呼吸时,将有机物彻底氧化分解成 CO2 和水,而无氧呼吸将葡萄糖分解成酒精同
时释放出 CO2。酵母菌只进行有氧呼吸时,消耗的氧气和释放的二氧化碳量相等,气球体积不变,所以烧
杯内的液面也不会发生变化;酵母菌进行无氧呼吸时有二氧化碳的产生,气球体积变大,所以烧杯内的液
面上升。
【详解】A.在气球设置的过程中是在室温下进行的,然后放在装有 20℃温水的烧杯中,这个过程中温度也
可能导致气体体积的变化,因此最好设置一个气球中加入等量煮沸过的酵母菌培养液的相同装置作为对照,
A 正确;
B.由于有氧呼吸吸收的氧气的释放的二氧化碳量相等,因此有氧呼吸不会引起烧杯液面变化,而无氧呼吸
会释放二氧化碳,因此若烧杯液面没有变化,说明酵母菌只进行了有氧呼吸,B 正确;
C.若酵母菌进行了无氧呼吸,由于无氧呼吸不吸收氧气,但是放出二氧化碳,使气球体积增大,因此液面
应该上升,C 错误;
D.可设置多个该实验装置,自变量为不同梯度的温度,观察因变量为烧杯页面上升的高度,用来“探究酵母
菌进行无氧呼吸的最适温度”,D 正确。
故选 C。
【点睛】本题考查的是探究酵母菌的呼吸方式的实验,解题关键是熟练运用呼吸作用化学方程式,并根据
题中装置判断气体变化的原因,并能够对实验装置进行进一步的修订和评价。
16. 磷酸丙糖是光合作用中最先产生的糖,从叶绿体运输到细胞质基质中进一步参与蔗糖合成。在一些植物
的液泡膜上存在 H+-蔗糖同向运转载体蛋白,它能够在蔗糖分子与 H+共同被运转时,使蔗糖逆浓度运进液
泡。下图为叶肉细胞中部分代谢途径及产物运输的示意图。下列叙述正确的是( )
A. 蔗糖与 H+共同被运转能体现膜的选择透过性
第 11页/共 22页
B. 磷酸丙糖的合成不需要消耗光反应产生的 ATP
C. 蔗糖由细胞质基质进入液泡时不会消耗能量
D. 据图推测淀粉合成的场所是细胞质基质
【答案】A
【解析】
【分析】1、被动运输:
①自由扩散(与膜内外物质的浓度差有关):不需要载体和能量,如水、CO2、O2、甘油、乙醇等;
②协助扩散(影响因素:浓度差、载体):需要载体,但不需要能量,如红细胞吸收葡萄糖;
2、主动运输:物质从低浓度一侧运输到高浓度一侧,需要载体蛋白的协助,同时消耗能量,这种方式叫主
动运输。
【详解】A、蔗糖与 H+共同被运转是主动运输过程,能体现膜的选择透过性,A 正确;
B、磷酸丙糖的合成属于暗反应中 C3 的还原,需要消耗光反应产生的 ATP,B 错误;
C、蔗糖由细胞质基质进入液泡时逆浓度,属于主动运输过程,消耗能量,C 错误;
D、据图推测淀粉合成的场所是叶绿体基质,D 错误。
故选 A。
17. 羽衣甘蓝叶片形态美观多变,色彩绚丽如花,是冬季重要的观叶植物。为探究其叶片中所含色素种类,
某兴趣小组做了如下的色素分离实验:将其叶片色素提取液在滤纸上进行点样,先置于用石油醚、丙酮和
苯配制成的层析液中层析分离,然后再置于蒸馏水中进行层析,过程及结果如下图所示。图中 1、2、3、4、
5 代表不同类型的色素。下列推断错误的是( )
A. 其叶色丰富多变可能与色素在不同的温度、pH 值下发生变化有关
B. 色素 1 在层析液中的溶解度最大,比色素 2、3、4 含量多
C. 色素 1、2、3、4 可能存在于叶绿体中,色素 5 存在于液泡中
D. 色素 3 和 4 主要吸收蓝紫光和红光,色素 1 和 2 主要吸收蓝紫光
【答案】B
【解析】
【分析】绿叶中色素的提取和分离实验,提取色素时需要加入无水乙醇(溶解色素)、石英砂(使研磨更充
第 12页/共 22页
分)和碳酸钙(防止色素被破坏);分离色素时采用纸层析法,原理是色素在层析液中的溶解度不同,随着
层析液扩散的速度不同,最后的结果是观察到四条色素带,从上到下依次是胡萝卜素(橙黄色)、叶黄素(黄
色)、叶绿素 a(蓝绿色)、叶绿素 b(黄绿色)。
【详解】A、根据题意可推羽衣甘蓝的叶色丰富多变可能与色素在不同的温度、pH 值下发生变化有关,A
正确;
B、据图可知,色素 1 距离点样点最远,其随层析液在滤纸上扩散的速度最快,故色素 1 在层析液中的溶解
度最大,色素 1 可能是胡萝卜素,而秋冬季叶绿素含量不稳定易分解,色素含量无法比较,B 错误;
C、色素 1、2、3、4 溶于有机溶剂,可能分布在叶绿体中(还可能存在于有色体中),色素 5 溶解到水中,
可能存在于液泡中,C 正确;
D、色素 1 和 2 为类胡萝卜素,主要吸收蓝紫光,色素 3 和 4 为叶绿素,主要吸收蓝紫光和红光,D 正确。
故选 B。
18. 植物叶片的光合作用强度可通过如图所示装置来测定(通入气体的 CO2 浓度可以调节)。将适量叶片置
于同化箱中,在一定的光照强度和温度条件下,让空气沿箭头方向缓慢流动,并用 CO2 分析仪在压强恒定
下测定 A、B 两处气体 CO2 浓度的变化。下列叙述正确的是( )
A. 只有通过控制光照强度,才能实现 A、B 两处的气体 CO2 浓度相同
B. 若 B 处 CO2 浓度高于 A 处,说明叶片进行无氧呼吸产生更多 CO2
C. 黑暗条件下,该装置测得 A、B 两处的差值代表吸收 O2 和产生 CO2 的差值
D. 不断增大通入的 CO2 浓度后,限制光合速率增大的因素可能是酶的数量
【答案】D
【解析】
【分析】分析实验装置:A 处气体 CO2 浓度表示起始浓度、B 处气体 CO2 浓度表示已经过呼吸作用或光合
作用后的浓度,因此两处的差值就可以表示有氧呼吸产生的 CO2 或光合作用净吸收的 CO2 量。在黑暗条件
下,植物只进行呼吸作用,因此两处的差值就可以表示有氧呼吸释放的 CO2 量。在光照条件下既进行光合
作用又进行呼吸作用,则两处的差值就可以表示光合作用净吸收的 CO2 量。
【详解】A、欲使 A、B 两处气体 CO2 浓度相同,即净光合速率为 0,可以控制光照强度、温度、CO2 浓度
第 13页/共 22页
等条件使光合作用强度等于呼吸作用强度,A 错误;
B、若 B 处气体 CO2 浓度高于 A 处,则表示植物叶片的净光合速率小于 0,即叶片的光合作用强度小于细
胞呼吸强度,B 错误;
C、利用该同化箱在黑暗条件下研究叶片的细胞呼吸,CO2 分析仪测定的体积差值表示呼吸作用产生 CO2
量,C 错误;
D、若适当增加通入气体 CO2 浓度,将会促进光合作用,因此叶片光饱和点的值将增大。当通入气体 CO2
浓度增加到一定值以后,若继续增加,A、B 两处 CO2 浓度的差值不再继续增大,表示 CO2 浓度不再是光
合作用的限制因素,此时叶绿体数量、色素数量、光合酶数量、C5 数量等都可能是限制光合作用的因素,
D 正确。
故选 D。
二、非选择题:本题共 4 小题,共 64 分。
19. 天龙湾湿地公园是宜昌首个国家级湿地公园。公园内各种水生植物生机勃勃,小岛星罗棋布,漫步栈道
与路网互相连通,千只白鹭恣意飞翔。以下是科研人员采集水样后观察到的几种单细胞生物,请结合生物
学知识回答下列问题:
(1)衣藻与蓝细菌相比,最主要的区别是衣藻_____。蓝细菌含有与光合作用有关的色素______及相关酶,
可推断它是一类______(填“自养”或“异养”)型生物。
(2)下图所示为显微镜下的不同明亮视野,若从视野 1 转到视野 2,正确的操作步骤是_____(选择需要进
行的操作序号进行排序)。
①调节细准焦螺旋
②调节粗准焦螺旋
第 14页/共 22页
③转动转换器换上高倍镜
④向左移动装片
⑤向右移动装片
(3)与白鹭相比,湖中的芦苇不具有的生命系统结构层次是_____。湖中的鱼_____(“属于”或“不属于”)
生命系统的种群层次。
(4)细胞是生命活动的基本单位,下列事实或证据符合这一观点的有_____。
A. 变形虫是单细胞生物,能进行运动和摄食
B. 荷花的生长发育离不开细胞的分裂和分化
C. 当天敌来临时,中华沙秋鸭展翅惊飞
D. 芦苇离体叶绿体在一定条件下释放氧气
【答案】(1) ①. 有以核膜为界限的细胞核 ②. 叶绿素和藻蓝素 ③. 自养
(2)④③① (3) ①. 系统 ②. 不属于 (4)ABC
【解析】
【分析】1、在自然界,生物个体都不是单独存在的,而是与其他同种和不同种的个体以及无机环境相互依
赖、相互影响的。在一定的空间范围内,同种生物的所有个体形成一个整体,即种群;不同种群相互作用
形成更大的整体,即群落;群落与无机环境相互作用形成更大的整体,即生态系统。
2、高倍显微镜的使用要点:①转动反光镜使视野明亮。②在低倍镜下观察清楚后,把要放大观察的物像移
至视野中央。③转动转换器,换成高倍物镜。④观察并用细准焦螺旋调焦。
【小问 1 详解】
衣藻是真核生物,由真核细胞构成。蓝细菌是原核生物,由原核细胞构成。真核细胞与原核细胞最大的区
别在于真核细胞有以核膜为界限的细胞核。蓝细菌含有与光合作用有关的色素叶绿素和藻蓝素,以及相关
的酶,因此它是一类自养型生物。
【小问 2 详解】
由于显微镜下成的像为倒像,要想将物像移至视野中央,方法是物像偏哪个方向,就向哪个方向移动装片,
视野 2 中观察物像在视野 1 的左侧,因此要想移向视野中央,应该向左移动装片,因此从视野 1 转为视野 2
是由低倍镜换用高倍镜进行观察,即由低倍镜换用高倍镜进行观察的步骤是:移动玻片标本(向左移动)
使要观察的某一物像到达视野中央→转动转换器选择高倍镜对准通光孔→再转动细准焦螺旋使物像更加清
晰。所以将视野 1 转为视野 2,正确的操作步骤是④→③→①。
【小问 3 详解】
芦苇是植物,与白鹭相比,没有系统这一层次;湖中的鱼不是同一种生物,既不是种群,也不是个体,不
第 15页/共 22页
属于生命系统的种群层次。
【小问 4 详解】
A、变形虫是单细胞生物,其单个细胞就能独立完成摄食和运动等生命活动,该事实支持细胞是生命活动的
基本单位,A 正确;
B、荷花的生长和发育离不开细胞的分裂和分化,也能说明生命活动离不开细胞,即细胞是生命活动的基本
单位,B 正确;
C、当敌害来临时,中华沙秋鸭展翅惊飞属于反射,其行为需要一系列神经细胞和肌肉细胞的协调配合完成,
该事实同样支持细胞是生命活动的基本单位,C 正确;
D、芦苇离体的叶绿体只是一个细胞器,而不是细胞,不能说明细胞是生命活动的基本单位,D 错误。
故选 ABC。
20. 随着生活水平的提高,因糖类、脂质过量摄入导致的肥胖、非酒精性脂肪性肝病(NAFLD)等疾病高
发。NAFLD 与脂滴(与脂肪代谢及能量稳态相关的存储细胞器)的代谢异常有关。
(1)长期大量摄入糖类很容易导致肥胖,从物质转化角度分析,其原因是_____。
(2)NAFLD 特征性病理表现为肝细胞中脂滴异常增多。
①脂滴的核心由中性脂肪组成,在脂肪鉴定实验中使用体积分数 50%酒精溶液的目的是_____。
②脂滴形成过程(如下图)会出现连续的内质网膜与脂滴膜共同组成的膜桥结构,据此推测脂滴从内质网
上分离体现了膜的_____性。根据磷脂分子的特性与脂滴的组成,请在方框内画出脂滴的结构_____。
(3)NAFLD 发病的重要原因是线粒体功能障碍。
①线粒体通过______扩大膜面积,其产生的直接能源物质结构简式是______。线粒体与内质网等细胞器相
互作用,在脂质代谢中发挥重要作用,可保护肝细胞免于脂中毒。
②肝细胞中线粒体与内质网及脂滴间通过膜接触位点进行识别和连接,说明这些膜接触位点可能具有_____
的功能。研究表明,NAFLD 患者肝脏细胞内线粒体-内质网接触位点构成的结构是不完整的,从而导致肝
细胞中脂质异常积累。
(4)肝脏中,溶酶体与脂滴相互作用形成自噬小体,其内______能催化中性脂肪分解,分解产物参与能量
代谢。该过程异常往往会诱发 NAFLD.
第 16页/共 22页
(5)综合以上信息,可从_____方向研发治疗 NAFLD 的药物。(至少写出一条)
【答案】(1)糖类在供应充足的情况下可以大量转化为脂肪
(2) ①. 洗去浮色 ②. 流动 ③.
(3) ①. 形成嵴 ②. A-P~P~P ③. 信息交流
(4)脂肪酶 (5)促进线粒体功能恢复;调节脂滴生成与分解;抑制脂肪肝细胞内脂质积累;增强肝
细胞膜稳定性,改善线粒体-内质网接触位点结构
【解析】
【分析】细胞中的糖类和脂质是可以相互转化的。血液中的葡萄糖除供细胞利用外,多余的部分可以合成
糖原储存起来;如果葡萄糖还有富余,就可以转变成脂肪和某些氨基酸。给家畜、家禽提供富含糖类的饲
料,使它们肥育,就是因为糖类在它们体内转变成了脂肪。而食物中的脂肪被消化吸收后,可以在皮下结
缔组织等处以脂肪组织的形式储存起来。但是糖类和脂肪之间的转化程度是有明显差异的。例如,糖类在
供应充足的情况下,可以大量转化为脂肪,而脂肪一般只在糖类代谢发生障碍,引起供能不足时,才会分
解供能,而且不能大量转化为糖类。
【小问 1 详解】
细胞中的糖类和脂质是可以相互转化的,但是糖类和脂肪之间的转化程度是有明显差异的。例如,糖类在
供应充足的情况下,可以大量转化为脂肪;而脂肪一般只在糖类代谢发生障碍,引起供能不足时,才会分
解供能,而且不能大量转化为糖类。
【小问 2 详解】
①在脂肪鉴定实验中,使用体积分数 50%酒精溶液的目的是洗去浮色。
②推测脂滴从内质网上分离体现了膜的流动性。磷脂分子的特性与脂滴的组成,推测脂滴的膜是单层磷脂
分子组成,具有储存中性脂的功能,其结构如下:
【小问 3 详解】
①线粒体通过内膜向内折叠形成嵴扩大膜面积,其产生的直接能源物质是 ATP,ATP 的结构简式是 A-P
第 17页/共 22页
~P~P。
②肝细胞中线粒体与内质网及脂滴间通过膜接触位点进行识别和连接,膜接触位点的化学本质可能是糖蛋
白,具有信息交流的功能。
【小问 4 详解】
溶酶体中的酶具有专一性,脂肪酶能催化中性脂肪分解。
【小问 5 详解】
综合以上信息,可以从以下方向研发治疗 NAFLD 的药物:①促进线粒体功能恢复的药物;②调节脂滴生成
与分解的药物;③抑制脂肪肝细胞内脂质积累的药物;④增强肝细胞膜稳定性,改善线粒体-内质网接触位
点结构的药物。这些药物的研发需基于对 NAFLD 病理机制的深入研究,以期为临床治疗提供新的手段。
21. 邓村绿茶是中国国家地理标志产品,鲜茶叶采摘后若运输储存不当会出现褐变现象,这与多酚氧化酶
(PPO)有关,其机理如图 1 所示。科研人员研究了不同理化因素对鲜茶叶中 PPO 活性的影响。回答下列
问题:
(1)自然状态下,茶叶不发生褐变是因为细胞含有______系统,使 PPO 不能与酚类物质相遇而产生褐变反
应。
(2)科研人员将鲜茶叶在低温下捣碎并离心,吸取透明状粗酶液,并测定 PPO 相对活性与 pH 的关系,曲
线如图 2 所示。
第 18页/共 22页
①实验结果表明,茶叶加工过程适合在______(填“偏碱性”或“偏酸性”)环境下操作。
②提取和保存粗酶液时,科研人员在低温下操作的原因是______。
(3)研究人员探究了不同化学物质对PPO相对活性的影响,实验结果如图3所示,据图得出的结论有:______
。
(4)酶的竞争性抑制剂和非竞争性抑制剂的作用机理及其对酶促反应速率的影响如下图所示。
研究发现,L-半胱氨酸含有的特殊基团可以结合 PPO 上的铜,或取代组氨酸残基。据图 4-1 可判断,L-半
胱氨酸通过改变酶的_____而使酶的活性降低,属于酶的非竞争性抑制剂,图 4-2 中曲线_____表示其与酶结
合后的反应速率变化曲线。
【答案】(1)生物膜 (2) ①. 偏碱性 ②. 低温条件下酶的活性很低,空间结构稳定
(3)抗坏血酸、柠檬酸对 PPO 活性都有抑制效应,而肉桂酸对 PPO 活性有适当的促进作用
(4) ①. 空间结构 ②. c
【解析】
【分析】细胞生物膜系统是指由细胞膜、细胞核膜以及内质网、高尔基体、线粒体等由膜围绕而成的细胞
器的膜共同构成的生物膜系统。这些生物膜的组成成分和结构很相似,在结构和功能上紧密联系,进一步
体现了细胞内各种结构之间的协调配合。细胞的生物膜系统在细胞的生命活动中起着极其重要的作用。此
外,研究细胞生物膜系统在医学和生产过程中都有很广阔的前景。
【小问 1 详解】
由于细胞含有生物膜系统,使多酚氧化酶不能与多酚类物质相遇而产生褐变反应,因此自然状态下,叶片
第 19页/共 22页
不会发生褐变。
【小问 2 详解】
分析题图 2 可知,多酚氧化酶活性在 pH=4 时左右最高,在加工过程中可以在偏碱性的环境下操作以有效抑
制 PPO 活性,延缓酶促褐变。由于温度能影响酶的活性,由于在高温条件下酶的活性会丧失;在常温条件
下酶的活性达到最强,PPO 也可能被其他酶水解,不利于 PPO 的保存;提取和保存酶粗提取液过程在低温
条件下进行,因为在低温条件酶活性很低,空间结构稳定,PPO 不易被破坏。
【小问 3 详解】
图 3 实验的自变量是化学抑制剂的种类,因变量是 PPO 相对活性的大小,通过曲线可判定抗坏血酸、柠檬
酸对 PPO 活性有抑制效应且抗坏血酸抑制作用最强,而肉桂酸对 PPO 活性有适当的促进作用。
【小问 4 详解】
L-半胱氨酸含有的特殊基团可以结合 PPO 上的铜,或取代组氨酸残基,此时,L-半胱氨酸通过改变酶的空
间结构而使酶的活性降低,属于酶的非竞争抑制剂。不同种类抑制剂对相同酶促反应速率都起抑制作用,
所以 a 曲线表示的是对照组;底物浓度越高,底物与酶的活性位点结合的机会就越大,竞争性抑制剂与酶
的活性位点结合的机会就越小,抑制效应就会变得越来越弱,因此 b 曲线表示竞争性抑制剂存在时的作用
效果。非竞争性抑制剂通过改变酶的空间结构而使酶失去催化作用,c 曲线表示的是非竞争性抑制剂。
22. 全球化石能源日益紧缺,富含油脂的葡萄藻被认为是最有开发前景的可再生能源藻类。葡萄藻可将水中
HCO3—富集到细胞内后重新生成 CO2,以适应低浓度 CO2 环境。为研究不同营养条件对葡萄藻生长和物质
生产的影响,研究人员利用不同培养基设计三种营养条件培养葡萄藻,一段时间后测得葡萄藻的物质生产
速率、干重和干重状态下的油脂率如下图表所示。
类胡萝卜素/mg·(L· 叶绿素/mg·(L· 类胡萝卜素/叶绿 糖类/mg·(L· 营养条件
富营养 2.67 1.43 1.87 128.21
中营养 1.69 1.39 1.22 62.56
第 20页/共 22页
d)-1 d)-1 素 d)-1
贫营养 3.41 3.27 1.04 61.07
分析图表,回答下列问题:
(1)低浓度 CO2 环境中,葡萄藻将水中 HCO3—通过_______的方式转运到细胞内,以维持____(细胞器内
具体场所)有较高的 CO2 浓度,从而降低对光合速率的影响。
(2)相比其他营养条件,富营养时葡萄藻才呈黄绿色的原因是_____。随着营养条件恶化,葡萄藻合成增
多的物质是_____(填“糖类”或“油脂”)。从适应环境角度分析,贫营养时葡萄藻光合色素的生产速率
显著上升的原因是____________。
(3)葡萄藻的油脂产出量取决于葡萄藻的生长速度和油脂率两方面。据图可判断在贫营养环境下油脂产出
量最大的依据是______。此时,葡萄藻生长速度缓慢限制了油脂的大规模生产,为了在工业生产中获得最
大油脂产出量,结合题意提出最佳解决方案:__________。
【答案】(1) ①. 主动运输 ②. 叶绿体基质
(2) ①. 类胡萝卜素与叶绿素的比例高 ②. 油脂 ③. 贫营养环境下,葡萄藻通过合成大量的光
合色素
(3) ①. 葡萄藻干重和油脂率的乘积最大 ②. 先让葡萄藻在富营养条件下快速生长增加干重,然
后把葡萄藻转移到贫营养条件下提高油脂率
【解析】
【分析】光合色素分布于叶绿体的类囊体薄膜上,能够吸收、传递、转化光能。光反应的场所是类囊体薄
膜,包括水的光解和 ATP 的合成。暗反应的场所是叶绿体基质,包括 CO2 的固定和 C3 的还原。
【小问 1 详解】
低浓度 CO2 环境中,葡萄藻将水中 HCO3-逆浓度梯度通过主动运输的方式转运到细胞内,以维持叶绿体基
质有较高的 CO2 浓度,降低对光合速率的影响。
【小问 2 详解】
根据表格数据,富营养时葡萄藻才呈黄绿色的原因是类胡萝卜素与叶绿素的比例最高。随着营养条件恶化,
油脂率含量增加,葡萄藻合成增多的物质是油脂。从适应环境角度分析,贫营养时葡萄藻的光合色素生产
速率没有下降反而显著增加的原因是贫营养环境下,葡萄藻通过合成大量的光合色素增加对光能的利用,
提高光合速率,进而增强对贫营养环境的生存能力。
【小问 3 详解】
葡萄藻的油脂产出量取决于葡萄藻的生长速度和油脂率两方面。据图可判断在贫营养环境下,葡萄藻干重
和油脂率的乘积最大才能有油脂产出量最大。葡萄藻生长速度快繁殖快,增加干重,为了在工业生产中获
第 21页/共 22页
得最大油脂产出量,结合题意的最佳解决方案可以是先让葡萄藻在富营养条件下快速生长增加干重,然后
把葡萄藻转移到贫营养条件下提高油脂率。
第 22页/共 22页
相关试卷 更多
- 1.电子资料成功下载后不支持退换,如发现资料有内容错误问题请联系客服,如若属实,我们会补偿您的损失
- 2.压缩包下载后请先用软件解压,再使用对应软件打开;软件版本较低时请及时更新
- 3.资料下载成功后可在60天以内免费重复下载
免费领取教师福利 
.png)




