山西省临汾市洪洞县2024-2025学年八年级上学期期末生物试题(原卷版+解析版)
展开
这是一份山西省临汾市洪洞县2024-2025学年八年级上学期期末生物试题(原卷版+解析版),文件包含山西省临汾市洪洞县2024-2025学年八年级上学期期末生物试题原卷版docx、山西省临汾市洪洞县2024-2025学年八年级上学期期末生物试题解析版docx等2份试卷配套教学资源,其中试卷共20页, 欢迎下载使用。
注意事项:1.本试题满分50分,共6页,考试时间60分钟.
2.答案全部在答题卡上完成,答在本试卷上无效.
第Ⅰ卷选择题(共15分)
本卷共15个小题,每小题1分,共15分。在每个小题给出的四个选项中,只有一项符合题意,请选出并在答题卡上将该项涂黑。
1. 下列具有外骨骼的动物是( )
A. 螃蟹B. 穿山甲C. 田螺D. 乌龟
2. 血吸虫病曾经在洞庭湖地区流行,该病是由扁形动物——血吸虫寄生在人体引起的。以下关于血吸虫的叙述错误的是( )
A. 生殖能力不强B. 消化器官简单C. 身体呈两侧对称D. 有口无肛门
3. 下列有关动物的叙述,正确的是
A. 用肺呼吸并用气囊辅助呼吸、体温恒定是鸟类特有的特征
B. 动物直接或间接的以植物为食,这对植物的生长和繁殖是不利的
C. 蜘蛛是一种节肢动物,蜘蛛结网属于先天性行为
D. 长颈鹿为躲避敌害快速奔跑,只靠运动系统就能完成
4. 玩手机时间太长,手指关节频繁活动,会导致患狭窄性腱鞘炎。具有减少骨与骨之间摩擦功能的是图中哪一结构?( )
A. ①B. ②C. ③D. ⑤
5. 下列几项动物的行为中,不能起到同种个体之间交流信息作用的是( )
A. 蜜蜂的舞蹈B. 飞蛾扑向光源
C. 喜鹊的叫声D. 蝶类释放性外激素
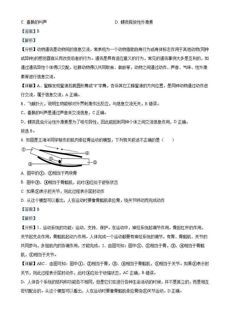
6. 如图是王海洋同学制作的肌肉牵拉骨运动的模型,下列有关叙述不正确的是( )
A. 图中的①、②相当于两块骨
B 图中③、④相当于骨骼肌,此时④应处于舒张状态
C 如果⑤表示肘关节,则此过程表示屈肘动作
D. 从这个模型可以看出,人在运动时要靠骨骼肌牵拉骨,绕关节转动而完成动作
7. 干草堆放久了,会被分解者逐渐分解,如果被羊吃了,会在羊体内分解。这体现了动物在自然界中的什么作用( )
A. 维持生态平衡B. 促进物质循环
C. 维持碳-氧平衡D. 帮助植物传粉
8. 《小蝌蚪找妈妈》邮票是我国发行的首版动画题材邮票,全套共5枚,下图是其中3枚。关于邮票中动物的描述正确的是( )
A. 图中的金鱼、乌龟、青蛙都属于脊椎动物
B. 金鱼用肺呼吸,适应水中生活
C. 乌龟既能生活在水中,又能生活在陆地上,属于两栖动物
D. 青蛙的生殖和发育摆脱了对水环境的依赖
9. 下列关于仿生例子的描述中,错误的是( )
A. 模仿乌龟的背甲——薄壳建筑B. 模仿蝙蝠回声定位——雷达
C. 模仿青蛙的游泳状态——蛙泳姿势D. 模仿肾脏的功能——血液透析仪
10. 在土壤中、水里、空气中乃至我们的身体上,都可以找到真菌和细菌;甚至寒冷的极地,在很热的温泉,也能发现它们的踪迹。这说明细菌和真菌( )
A. 都是生物圈中的生产者B. 都是单细胞生物
C. 在生物圈中分布广泛D. 都是多细胞生物
11. 李刚将采集的植物分类:玉米、樱桃、侧柏归为一类,地钱、卷柏、葫芦藓归为一类。他分类的依据是( )
A. 水生和陆生B. 有无根
C. 有无种子D. 种子有无果皮包被
12. 下图是某同学建立的生物分类图,其中①-④各代表一种生物,下列哪组生物不符合该图分类( )
A. ①大肠杆菌 ②红豆杉 ③葫芦藓 ④海带
B. ①家鸽 ②水杉 ③桃 ④水绵
C. ①酵母菌 ②油松 ③卷柏 ④石花菜
D. ①珊瑚虫 ②苏铁 ③墙藓 ④衣藻
13. 根据生物之间形态结构和生理功能上的相似程度,将生物进行分类。最基本的分类单位是( )
A. 种B. 科C. 门D. 界
14. 植物园里,小高看到“罗汉松[Pdcarpus macrphyllus (Thunb。)Sweet]南洋杉目”的植物标牌,标牌中的植物学名采用双名法命名,请判断下列表示正确的是( )
A. Pdcarpus属名
B. Pdcarpus种名
C. macrphyllus属名
D. macrphyllus命名者
15. 下列珍稀植物中,不能以收集种子方式纳入种质库保护的是( )
A 水杉B. 水松
C. 粗叶泥炭藓D. 百花山葡萄
第Ⅱ卷非选择题(共35分)
本卷共3个小题,共35分。请将答案写在答题卡上的相应位置。
16. 微生物在自然界中广泛分布,与我们生活密切相关。下面是5种微生物的形态结构示意图,请分析回答:
(1)图中5种生物都没有叶绿体,故它们的营养方式均为_________。除丙、戊外,其余都有细胞结构,但甲细胞的不同之处是没有_________,称为_________生物。另外它还能够通过_________生殖快速产生新个体。
(2)图中所示的四种微生物中,属于单细胞生物的有_________和_________(填图中文字),属于真核生物的有_________和_________(填图中文字)。
(3)图中的丙、戊形态结构最相似:它们都是由_________外壳和内部的_________构成。
(4)在我国唐朝,长安城的裁缝常把长有“绿毛”的糨糊涂在被剪刀划破的手指上,防止伤口发炎,请推理“绿毛”可能是图中的_________图(填图中文字)的生物,该生物属于多细胞真菌,这是因为长有“绿毛”的糨糊中可能含有_________,来防止伤口发炎。
17. 黑茶山的生物多样性及其保护
资料一:山西黑茶山国家级自然保护区位于吕梁山中段,是晋西北低山浅山区生物多样性最为丰富的地区之一。该保护区有两栖类3科5种,爬行类5科14种,鸟类36科158种,兽类15科42种,是褐马鸡、原麝、金钱豹等珍稀野生动物的栖息地。
资料二:原麝是黑茶山自然保护区主要保护动物,属于国家重点保护动物。下图是原麝在动物分类上的位置。
资料三:原麝喜爱独居,雄性腹部具有麝香腺,可分泌麝香来吸引异性。由于麝香的气味持久,并具有活血通经,消肿止痛等功效,千百年来都被视为天然香料和名贵药材。原麝曾被高强度猎杀,且如今适宜生活环境减少,分布区缩小,数量呈下降趋势。
(1)资料一中画线部分体现了生物多样性中______的多样性,其实质上是______的多样性。
(2)原麝属于哺乳动物,这类动物的生殖发育特点有______、______等,这大大提高了幼崽的成活率。
(3)资料二中最大的分类单位是______。图中与原麝亲缘关系最近的生物是______(选填:梅花鹿;麋鹿;林麝),理由是______。
(4)原麝种群数量稀少,我国建立了多个原麝自然保护区。请你为保护原麝再提出一条建议:______。
(5)作为中学生,我们能为保护生物多样性做些什么?______(答一点即可)。
18. 舌尖上的泡菜
蔬菜经发酵制成的泡菜,不仅可以长时间保存,而且味道酸脆可口,深受人们喜爱。某校生物兴趣小组的同学尝试制作泡菜。
【查阅资料】
同学们了解了以下发酵小知识:
(1)泡菜制作原理:蔬菜表面的天然菌种______在无氧条件下,分解有机物产生乳酸。
【制作泡菜】
在老师的指导下,同学们分工合作,按照以下流程制作泡菜:
(2)步骤②中,向泡菜坛中加入“母水”(上次制作泡菜后留下的汤水),可提高制作效率,原因是______。步骤③中密封坛口的目的是______(答一点即可)。
【探究泡菜的食用安全】
泡菜虽好吃,但在制作过程中会产生亚硝酸盐,短时间内摄入过量亚硝酸盐,会引起食物中毒。为了探究泡菜制作过程中,亚硝酸盐含量的变化,同学们在泡菜制作过程中,每天定时取等量样品进行榨汁,测量其中亚硝酸盐的含量,并绘制了下图所示的曲线。
(3)在此过程中,同学们做了以下探究:
①探究用不同蔬菜制成的泡菜中亚硝酸盐含量的差异时,变量是______。
②为了控制变量,同学们采取的措施有______(答一点即可)。
(4)分析曲线可知,萝卜在腌制______天后食用比较合适,理由是______。①称取等量新鲜的白菜、萝卜、甘蓝,洗净、切条、控干水分后,分别放入三个相同且洁净的泡菜坛中(如下图)。
→
②加入适量调料,将浓度为6%的食盐水煮沸并冷却后,分成三等份,分别倒入三个泡菜坛中,直至淹没蔬菜。(加入“母水”能加快发酵速度)
→
③盖上坛盖,向坛口的凹槽内注入清水,以密封坛口。
→
④将泡菜坛放在阴凉处。
相关试卷
这是一份2024年山西省临汾市侯马市中考一模生物试题(原卷版+解析版),文件包含2024年山西省临汾市侯马市中考一模生物试题原卷版docx、2024年山西省临汾市侯马市中考一模生物试题解析版docx等2份试卷配套教学资源,其中试卷共18页, 欢迎下载使用。
这是一份2022-2023学年山西省临汾市洪洞县八年级(下)期末生物试卷(含答案解析),共17页。试卷主要包含了豌豆植株的高茎等内容,欢迎下载使用。
这是一份山西省临汾市洪洞县第二中学校2022-2023学年八年级下学期6月期末生物试题,共6页。

