河南省新乡市封丘县2024-2025学年高一(上)期中考试历史试卷(解析版)
展开
这是一份河南省新乡市封丘县2024-2025学年高一(上)期中考试历史试卷(解析版),共16页。试卷主要包含了本试卷主要考试内容等内容,欢迎下载使用。
本试卷满分100分,考试用时75分钟。
注意事项:
1.答题前,考生务必将自己的姓名、考生号、考场号、座位号填写在答题卡上。
2.回答选择题时,选出每小题答案后,用铅笔把答题卡上对应题目的答案标号涂黑。如需改动,用橡皮擦干净后,再选涂其他答案标号。回答非选择题时,将答案写在答题卡上。写在本试卷上无效。
3.考试结束后,将本试卷和答题卡一并交回。
4.本试卷主要考试内容:《中外历史纲要》(上)前三单元。
一、选择题:本大题共16小题,每小题3分,共48分。在每小题所给的四个选项中,只有一项是符合题目要求的。
1. 二里头文化时期,中原装饰品在继承晋南、海岱文化装饰品元素的基础上,吸收了西北遗址中装饰品的文化因素,展现了文化格局从“各美其美”到“美美与共”的变化。据此可知,二里头文化( )
A. 反映了早期国家结构的形成
B. 奠定了华夏多元一体的格局
C. 体现了华夏文化互动整合的趋势
D. 促进了原始社会审美观念的变化
【答案】C
【解析】
从本题主题干的设问词判断这是推断题。根据本题时间信息可知准确时空是:二里头文化时期(中国)。结合本题材料与所学知识,二里头文化时期的装饰品在继承了晋南、海岱文化元素的同时,还吸收了西北地区文化的因素,这表明不同区域的文化之间存在互动与融合的趋势,C项正确;虽然二里头文化时期确实反映了社会复杂化和可能存在的早期国家结构形成过程,但题目中直接强调的是文化交流而非国家结构的变化,排除A项;题目所述的文化交流现象有助于华夏多元一体格局的逐渐形成,但奠定这一格局的说法过于绝对,排除B项;尽管文化交流促进了审美观念的发展,但说其主要作用是促进原始社会审美观念的变化并不完全贴切,排除D项。故选C项。
2. “西周分封制是较商朝内外服制度更进一步的政治制度。”这里的“更进一步”主要指的是西周分封制( )
A. 推动了世袭制形成与发展B. 加强了中央政府对地方的控制
C. 确立了天子至高无上的权力D. 开启了政治与血缘关系的结合
【答案】B
【解析】
本题是单类型单项选择题。据本题主题干的设问词,可知这是推断题。据本题时间信息可知准确时空是:西周时期(中国)。根据材料“西周分封制是较商朝内外服制度更进一步的政治制度”结合所学西周时期政治制度可知,西周分封制通过宗法血缘加强了中央政府对地方的控制,B项正确;夏朝时期“禹传子家天下”,世袭制形成,排除A项;西周天子只是天下共主,并没有确立至高无上的权力,排除C项;早在夏朝,我国产生了王位世袭制,开启了政治与血缘关系的结合,排除D项。故选B项。
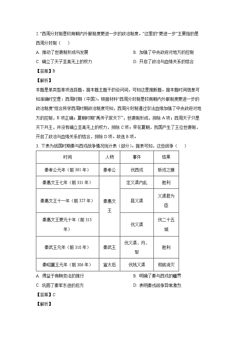
3. 下表为战国时期秦与西戎战争情况统计表(部分)。据表可知,这些战争( )
A. 得益于商鞅变法的推行B. 明确了秦与西戎的疆界
C. 巩固了秦军东进的后方D. 表明秦戎战争异常激烈
【答案】C
【解析】
根据设问可知是本质题、目的题和影响题。时空是战国时期(中国)。据材料可知,战国时期秦国与西北的西戎进行了很多战争,这些战争多以秦国的战胜而结束,基本消除了秦国西北的边境隐患,巩固了秦国东进中原的后方,C项正确;秦孝公元年(前361年)尚未开始商鞅变法,排除A项;表格未体现秦与西戎的疆界划分,排除B项;材料信息不能得出秦戎战争激烈,排除D项,故选C项。
4. 前214年,始皇征发戴罪之人、赘婿、商人等参与讨伐岭南的战争,后又把一些贪墨蠹政的官员贬谪到岭南,同时,政府也迁移了一些北方人到岭南居住。如赵佗在行戌南海之时,就曾派人上书“求女无夫家三万人,以为士卒衣补”。秦始皇这些举措旨在( )
A. 澄清朝廷吏治B. 加强对岭南的统治
C. 推动民族交融D. 促进国内人口迁徙
【答案】B
【解析】
本题是单类型单项选择题。据本题主题干的设问词,可知这是目的题。据本题时间信息可知准确时空是:秦朝时期(中国)。根据材料可以体现出秦始皇通过多种方式,让比较多的人员到岭南地区去进行开发或管理,这主要是为了加强对这一地区的统治,巩固中央集权,B项正确;材料虽然提及把一些贪墨蠹政的官员贬谪到岭南,但这只是秦始皇采取管理岭南的一种举措,而皇帝真正的目的是加强统治,排除A项;推动民族交流融合,是秦始皇采取管理岭南措施的影响,不是统治者的目的,排除C项;促进国内人口迁徙也是影响而非目的,排除D项。故选B项。
5. 下表为汉代中等水平的自耕农年收支表。据表可知,当时中等自耕农家庭( )
A. 经济收支极不平衡B. 地区经济差异明显
C. 生活消费项目繁多D. 经济生活比较脆弱
【答案】D
【解析】
据本题主题干的设问词,可知这是推断题。据本题时间信息可知准确时空是:汉代(中国)。据表格可知,汉代中等自耕农家庭的年支出与年收入总体持平,节余的钱财较少,这表明中等自耕农家庭抗灾和抗病能力较强弱,经济生活比较脆弱,D项正确;表格显示汉代中等自耕农家庭收支总体平衡,排除A项;表格未显示汉代不同地区经济发展情况,排除B项;中等自耕农家庭生活消费项目只有口粮,食盐并不多,排除C项。故选D项。
6. 据记载,两晋十六国时期,最早在中原建立政权的南匈奴贵族刘渊,取国号为“汉”;刘渊之后,羯人石勒以“赵”为国号,鲜卑墓容氏以“燕”为国号,氏人苻氏等皆以“秦”为国号,铁弗匈奴赫连氏以“夏”为国号。这表明当时少数民族统治者( )
A. 注重吸纳汉族士人参政B. 将民族交融作为首要任务
C. 有意塑造华夏正统形象D. 极大破坏了中原文化发展
【答案】C
【解析】
本题是单类型单项选择题,根据设问可知是本质题,据本题时间信息可知准确时空是:十六国时期(中国)。根据材料可知,题干材料中少数民族政权建立者都以汉族国号为国号,这反映了少数民族统治者意图以其是华夏正统形象来塑造政权合法性,C项正确;材料中没有针对汉族士人政策的信息,与材料主旨不符,排除A项;“将民族交融作为首要任务”表述错误,此时主要任务是巩固新生政权,与史实不符,排除B项;材料反映了民族政权对华夏文化的认同,无法得出破坏中原文化发展的信息,排除D项。故选C项。
7. 有学者指出,成书于南朝刘宋时期的《丹阳记》记载了刘宋王朝都城建康存在着的四个大型市场,分别是孙权时设立的大市和东市,孙休时设立的北市以及晋宋之际设立的斗场市(南市),前三处市场在孙吴时期设置,一直沿用至刘宋时期。材料意在说明( )
A. 南朝经济普遍优于北朝
B. 孙吴对建康经济的奠基
C. 建康商业市场管理规范
D. 南方社会利于经济发展
【答案】B
【解析】
据本题主题干的设问词,可知这是本质题。据本题时间信息可知准确时空是:三国两晋南北朝(中国)。据材料可知,有学者指出南朝刘宋时期的建康四大市场中的三大市场都是在孙吴时期设立的,而且在刘宋时期还在沿用,该材料意在说明孙吴对建康经济的奠基作用,B项正确;魏晋南北朝时期,北方经济水平依然优于南方,排除A项;材料未出现建康市场管理的信息,无法说明建康商业市场管理规范,排除C项;南方社会利于经济发展与材料主旨“孙吴对南方经济发展的作用”不符,排除D项。故选B项。
8. 2002年,考古工作者在清理交河故城大佛寺的沙土时,出土了一件双面文书(如图)。文书正面写有汉字,背面有一些类似图像的墨迹。后经整理考证,文书内容是有关唐朝中央十六卫将军袍服制度的规定,背面是当地僧人绘制的佛教图像。这可以说明,唐代交河故城( )
A. 是唐代管辖西域的重要治所
B. 成为丝绸之路上的贸易重镇
C. 受到中外文化交融的影响
D. 逐渐发展为独立的地方政权
【答案】C
【解析】
据本题主题干的设问词,可知这是本质题。据本题时间信息可知准确时空是:唐朝(中国)。根据材料可知,唐代交河大佛寺出现的双面文书中既有唐代中央十六卫将军袍服的规定,又有当地僧人绘画的佛教图案,这反映出中外文化的交融,说明当时交河故城受到中西文化交融的影响,C项正确;唐代管理西域的重要治所强调交河故城的行政管理职能,材料并未涉及,排除A项;材料信息并未涉及交河故城中外经济交流的相关信息,不能表明交河故城是丝绸之路的贸易重镇,排除B项;当时西域受到唐朝的管辖,不是独立的地方政权,排除D项。故选C项。
9. 安史之乱后,“河南、山东、荆襄、剑南有重兵处,皆厚自奉养,王赋所入无几”。780年两税法实施后,这些藩镇承认了德宗建中以前各地存在的急备供军、折估、宣索、进奉等非法赋敛的情况,并以两税的名义将非法赋敛变为国家正式税收并上交中央。这表明,两税法( )
A. 增强了中央政府的财政力量B. 突破了人丁为本的征税标准
C. 阻断了地方藩镇的持续壮大D. 明确了赋税征收的基本原则
【答案】A
【解析】
据本题主题干的设问词,可知这是本质题。据本题时间信息可知准确时空是:唐朝(中国)。据材料可知,安史之乱后,河南、山东等地节度使皆厚自奉养,中央财政收入大为减少,两税法实施后,地方藩镇以两税的名义将非法敛变的收入上交中央,这表明两税法的实施加强了朝廷中枢的财政力量,A项正确;材料未提到两税法改变赋税标准的信息,无法得出相关结论,排除B项;C项的与史实不符,唐朝两税法实施后,地方藩镇力量依然强大,排除C项;材料未出现赋税征收基本原则的信息,排除D项。故选A项。
10. 下表所示为隋唐时期在长安活动且作出重要贡献的科学家及其身份情况统计。这可用来说明唐代( )
A. 政府重视专业教育B. 选官标准发生根本变化
C. 科学与政治的关系D. 长安成为科技文化中心
【答案】C
【解析】
据本题主题干设问词,可知这是本质题。据本题时间信息可知准确时空是:唐朝(中国)。据题干“隋唐时期在长安活动且作出重要贡献的科学家及其身份情况统计”及结合所学可知,在古代中国,科学技术常常直接服务于国家治理,如历法的制定、农田水利的建设、医学的推广等。科学研究与政治治理紧密结合,使得科学家多为官员,C项正确;A项的“政府重视专业教育”与史实不符,排除A项;唐代选官标准未发生根本变化,仍然是以才能为标准,排除B项;材料信息只是对长安的科学家统计,但不能表明当时长安成为科技文化中心,排除D项。故选C项。
11. 有学者在谈到魏晋南北朝时期的文学时说:“人在这里不再以两汉那种以外在的功业、节操、学问,而主要以其内在的思辨风神和精神状态,受到了尊敬和顶礼。”据此可知,魏晋南北朝时期( )
A. 儒学丧失统治地位B. 社会关注个体精神
C. 理性主义影响广泛D. 佛学文化推陈出新
【答案】B
【解析】
根据主题干的设问词,可知是推断题。时空是:魏晋南北朝时期的中国。结合所学可知,汉末魏晋时期社会动荡、生灵涂炭,促使知识分子重新思考个人存在的意义和价值,促进了人的觉醒。因此根据材料“内在的思辨风神和精神状态,受到了尊敬和顶礼”可知,这一时期出现了关注个体精神的思潮,B项正确;虽然魏晋南北朝时期的儒学受到冲击,但其统治地位并未丧失,排除A项;材料体现的是内在人格的觉醒带有人文主义倾向,而不是理性主义,而且当时理性主义并未产生广泛影响,排除C项;材料所述为魏晋南北朝时期的文学和文人士人的思想,而非佛学,排除D项。故选B项。
12. 王安石变法以来,宋代赦书制度中的推恩举措虽然继承了唐代赏赐官兵、群臣阶勋爵邑、荫及官员子孙、存抚贫困人户及敦促地方祭祀等内容,但也增加了诸如差役法、常平息钱、市易钱、开封府重禄法等内容。这表明宋代赦书制度( )
A. 具有承上启下的过渡特征B. 与当时政治环境息息相关
C. 使基层社会矛盾得到缓和D. 成为变法革新的政治基础
【答案】B
【解析】
本题是单类型单项选择题,根据设问可知是本质题,时空是宋代(中国)。据材料“宋代赦书制度中的推恩举措虽然继承了唐代赏赐官兵、群臣阶勋函及官员子孙、存抚贫困人户及敦促地方祭祀等内容,但也增加了诸如差役法、常平息钱钱、开封府重禄法等内容”,可得出,宋代赦书制度既继承了唐代的内容,又增加了新的内容,这表明宋代赦书制度具有承上启下的过渡特征,A项正确;材料未体现当时政治环境与赦书制度的关系,排除B项;材料是关于官员选拔、社会救济、地方管理与赋役、市场管理等多方面,未涉及基层社会矛盾,排除C项;赦书制度成为变法革新的政治内容,而非基础,排除D项,故选A项。
13. 辽朝皇帝大都进行过与臣下在朝堂之上、军前行营或其他地方的“问”“对”活动,“问”“对”的形式有专“问”、专“对”和群“问”、群“对”,“问”“对”内容涉及国策制定及民生、临时所遇的军政问题、选拔任用官员等方面。辽朝的“问”“对”活动( )
A. 扩大了行政管理范围B. 体现了二元政治模式
C. 确保了决策科学有效D. 体现了统治方式的灵活
【答案】D
【解析】
根据设问可知是本质题和影响题,时空是辽朝(中国)。据材料可知,辽代皇帝都与臣子在朝堂之上、军前行营或其他地方进行过“问”和“对”活动,而不是在单独在朝堂之上,这体现了辽朝统治方式的灵活,D项正确;这一方式并不能扩大行政管理范围,排除A项;材料只是体现了统治方式比较灵活,并未体现二元统治模式,排除B项;C项的“确保了”表述绝对,排除C项,故选D项。
14. 1286年,元代规定,按察司在编的八名官员中,除二人留司坐镇外,其余官员均分巡郡县,“每年二月出巡,十月还司”;1291年,按察司更名为肃政廉访司后,每道仍设官八员,除二使留司外,其余六人仍分临所部进行监察,“每年九月分司,次年四月还司”。这些举措( )
A. 杜绝了官僚系统的腐败B. 确保了行政分工的明确
C. 旨在加强对地方的控制D. 加剧了蒙汉官员的差异
【答案】C
【解析】
本题是多类型单项选择题 。据本题次题干的提示词,可知这是目的题、影响题。据本题时间信息可知准确时空是:元朝时期(中国)。据材料信息可知,元朝对按察使的职责不断调整,按察使是元朝的监察机构,主要监察地方官员,C符合材料,C项正确;官僚系统的腐败是社会问题,历代均有,是杜绝不了的,排除A项;行政分工主要涉及政府不同部门之间在行政事务处理上的职责划分,而这里是监察体系的运作,排除B项;材料按察司官员的民族是蒙还是汉族,在材料里没有体现,D项不符合材料,排除D项。故选C项。
15. 北宋画家苏汉臣在其《货郎图》(如图)中,将散布于街道上的货郎、漆器、算盘、乐器、玩具和其他生活用品等各类商品,与作为背景的牡丹花等元素紧密地排列在一起,形成了一幅充满自由生活气息的市井画卷。《货郎图》中的场景可以用来说明当时( )
《货郎图》苏汉臣
A. 坊市制度的废除B. 民众生活的丰富
C. 乡村市场的繁荣D. 商品经济的发展
【答案】D
【解析】
据本题主题干的设问词,可知这是本质题。据本题时间信息可知准确时空是:北宋时期(中国)。据题干“《货郎图》中的场景可以用来说明当时”,并结合所学知识可知,苏汉臣的《货郎图》通过描绘市井生活和各类商品,反映了当时商品经济的发展,D项正确;坊市制度的废除在宋代之前已经发生,与《货郎图》无直接关联,排除A项;民众生活的丰富虽然是图中的一个方面,但不是主要说明的问题,排除B项;《货郎图》描绘的是城市生活场景,与乡村市场无关,排除C项。故选D项。
16. “与中唐以前迥然不同,以新儒学为中心的宋学成为唐宋变革期文学艺术的精神内核,也深刻浸润了文学艺术的诸多层面。”下列选项中有关“宋学”的表述正确的是( )
①以“天理”为核心,也被称为理学或者道学
②其代表人物是董仲舒、程颢、程颐和朱熹
③兼容佛道因素是其时代特征的体现
④在北宋时期受到官方推崇
A. ①②B. ②④C. ①③D. ③④
【答案】C
【解析】
本题是组合选择题。据本题时间信息可知准确时空是:宋朝(中国)。据题干“以新儒学为中心的宋学成为唐宋变革期文学艺术的精神内核”及所学可知,宋代理学是以儒家经典为基础,吸收和融合了佛教和道教的思想,以“理”为世界本原的新儒学体系,理学的主要代表人物有程颢、程颐、朱熹等。故①正确,③正确,C项正确;董仲舒是汉武帝时期的,“宋学”代表人物没有董仲舒,②错误;自南宋后期起,宋朝理学就受到官方推崇。④错误;②④错误,排除ABD项。故选C项。
二、非选择题:本大题共4小题,共52分。
17. 阅读材料,完成下列要求。
材料一 古者未有君臣、上下之时,民乱而不治,是以圣人列贵贱,制爵位,立名号,以别君臣上下之义。地广、民众、万物多,故分五官而守之。民众而奸邪生,故立法制、为度量以禁之。
君尊则令行,官修则有常事,法制明则民畏刑。法制不明,而求民之行令也,不可得也。民不从令,而求君之尊也,虽尧、舜之智,不能以治。
——摘编自商鞅《商君书·君臣》
材料二 《商君书》中的“君臣”思想不仅是满足秦国现实发展的需要,同时也深刻地影响着秦国社会的发展。秦国君主专制观念和秦国专制体制的形成深受《商君书》中“君臣”思想的影响,商君的“尚法”在一定程度上就是“尊君”,这在《商君书·君臣》等篇中都有论述。
——摘编自黄效《〈商君书〉中“君臣”思想与秦国君主专制的形成》
(1)根据材料一,概括不同史料中商鞅对“君臣”关系论述角度。
(2)根据材料并结合所学知识,从历史进化的角度阐述商鞅“君臣”思想与秦国历史发展的关系。
【答案】(1)论述:史料1论述了君臣之义产生的原因;史料2论述了法制与“君尊”的关系。
(2)关系:法家代表人物商鞅的“君臣”思想顺应了战国时期政治转型的时代需要,为秦国政治转型构建了“法制”“法治”与“君尊”间的逻辑关系;商鞅的“君臣”思想构建了强化君主权威的思想理论体系,明确了秦国政治发展的基本方向;商鞅“君臣”思想立足新兴地主阶级统治秩序建立的基础,冲击了旧有体制,满足了秦国实现富国强兵的现实需求,成为秦统一全国及其在全国确立专制集权体制的重要理论来源。
【解析】
【小问1】
本题是综合题——开放创新题。时空是:战国时期(中国)。据材料“史料1古者未有君臣、上下之时,民乱而不治,是以圣人列贵贱,制爵位,立名号,以别君臣上下之义。地广、民众、万物多,故分五官而守之。民众而奸邪生,故立法制、为度量以禁之。”得出,史料1论述了君臣之义产生原因;据材料“史料2君尊则令行,官修则有常事,法制明则民畏刑。法制不明,而求民之行令也,不可得也。民不从令,而求君之尊也,虽尧、舜之智,不能以治。”得出,史料2论述了法制与“君尊”的关系。
【小问2】
本题是综合题——开放创新题。时空是:战国时期(中国)。据材料“《商君书》中的“君臣”思想不仅是满足秦国现实发展的需要,同时也深刻地影响着秦国社会的发展。”并结合所学得出,商鞅的“君臣”思想构建了强化君主权威的思想理论体系,明确了秦国政治发展的基本方向;据材料“史料2君尊则令行,官修则有常事,法制明则民畏刑。法制不明,而求民之行令也,不可得也。民不从令,而求君之尊也,虽尧、舜之智,不能以治。”得出,商鞅“君臣”思想立足新兴地主阶级统治秩序建立的基础,冲击了旧有体制,满足了秦国实现富国强兵的现实需求,成为秦统一全国及其在全国确立专制集权体制的重要理论来源;据材料“商君的‘尚法’在一定程度上就是‘尊君’,这在《商君书·君臣》等篇中都有论述。”并结合所学得出,法家代表人物商鞅的“君臣”思想顺应了战国时期政治转型的时代需要,为秦国政治转型构建了“法制”“法治”与“君尊”间的逻辑关系。
18. 阅读材料,完成下列要求。
材料 重要历史人物的生平经历往往是时代的缩影,一定程度上也会成为反映其所处时代的社会发展、制度创设及价值取向的重要史料。
王维生平及担任职官情况(部分)
——摘编自刘万川、曹向华《王维生平研究中有关职官的几个问题》
从材料王维生平及其担任职官的情况表中提炼出一个有关唐代制度建设的论题,并结合相关史实加以论述。(要求:论题明确,持论有据,论述充分,逻辑清晰。)
【答案】
示例一
论题:制度建设是唐代繁盛的保障。
论述:唐代诗人王维的仕途履历及其所任职务的变动一定程度上反映出唐代政府的制度建构。唐代政府机构分工明确、职责鲜明,如隶属于三省六部制的中书省,门下省、尚书省分掌起草、审核、执行之权,相互掣肘,尚书省下设的六部更是职责分明的具体执行部门,分管官员选任、户口钱粮、礼仪规范、军事武备,刑狱司法、公共工程等领域;唐代政府机构设置十分注重官员的监察与管理,如王维所任职的殿中侍御史,掌管京畿官员纠察,属于监察体系。
综上所述,这些职官设置从制度上保障了唐代政府行政运作的规范性和科学性,成为唐代历史发展、社会进步的重要保障。
示例二
论题:王维职官生平反映了其所处时代的基本特征。
论述:唐代诗人王维职官生平的变动与以专制集权为主导的封建时代密不可分。王维步入职官生涯的重要条件是科举选官制度的实施,科举制度成为王维进入仕途、实现其政治抱负的制度平台,王维职官生涯履历也与古代知识分子深受儒家正统思想熏陶,坚守学而优则仕的价值取向密不可分。王维历任太乐丞,殿中侍御史、中书舍人,尚书给事中等职,不同任职机构均有不同且明确的职权划分和相对规范的政治隶属关系,也可以说明唐代政府制度建设的完善与科学。 因此,王维职官生平的演变与唐代制度创制、社会价值取向,时代诉求密切相关,折射出了时代变化的鲜明趋势。
(“示例”仅供参考,不作为评卷唯一标准,其他答案言之有理亦可)
【解析】
本题是材料题之评论解读题,时空是721-758年唐代。首先,阅读材料,从王维的生平及担任职官情况中,我们可以提炼出论题:唐代职官制度的变化反映了中央集权的加强。其次,结合材料信息“开元九年(721年),中进士,初任太乐丞(从七品下),隶属太常寺”,以及所学唐代政治制度的相关史实分析阐述,王维的仕途经历展示了唐代职官制度的多样性,他历任多个职位,这些职位分别隶属于不同的机构和部门,如太常寺、御史台、中书省、门下省,反映了唐代政府机构分工明确,职能各异的特点。唐代通过设置这些不同职能的机构,有效实现了对社会各个方面的管理。然后结合材料信息“乾元元年初(758年),任中书舍人(正五品上),隶属中书省;乾元元年秋季(758年),任给事中(正五品上),隶属门下省”,以及所学知识,分析阐述,他的升迁过程也体现了唐代职官制度对官员能力和政绩的重视。中书省和门下省作为唐代中央政府的核心部门,负责国家大政方针的制定和审议,王维在这两个部门的任职,不仅表明了他对国家事务的重要贡献,也反映了唐代中央政府对地方和部门的控制力增强,中央集权得到加强。接下来,我们还可以看到,王维从初任太乐丞到最终担任给事中,这一过程中,他经历了从地方到中央、从小官到大官的转变。这种变化不仅反映了个人能力的提升,更重要的是体现了唐代官僚体系的完善。唐代官僚体系经过长期的演变和发展,形成了相对完善的制度,注重官员的选拔和任用,通过科举考试等方式选拔优秀人才进入官场,为国家的稳定和发展提供了有力的人才保障。最后总结出,唐代职官制度的变化不仅体现在政府机构的分工细化和职能明确上,更在于通过选拔和任用机制确保了官员的能力和政绩,增强了中央对地方的控制力,加强了中央集权。这些变化为唐代的政治稳定和社会发展提供了坚实的基础,也为后世的政治制度建设提供了宝贵的借鉴。
19. 阅读材料,完成下列要求。
材料一 唐朝考试很有意思,考墨义(简答)口试、贴经(背诵)策问、诗赋等。铨选就是吏部试,考身言书判,考察书法是否遒美,文章是否有条理,体貌是否丰伟,言辞是否辩证。这对唐朝社会风气影响很大。唐朝科举不糊名,考官能看到名字,这就需要你有社会声誉。社会声誉怎样获得?必须有人肯定,所以士子要写诗歌、小说、传奇,要学书法。
——摘编自张国刚《时代变奏:大唐的鼎盛与衰颓》
材料二 太府卿(掌财称库藏)杨崇礼……在太府二十余年……财货山积,尝经杨卿者,无不精美;每岁句驳省便,出钱数百万缗。是岁,以户部尚书致仕,年九十余矣。上问宰相:“崇礼诸子,谁能继其父者?”对曰:“崇礼三子,慎馀、慎矜、慎名,皆廉勤有才,而慎矜为优。”上乃擢慎矜自汝阳令为监察御史,知太府出纳,慎名摄监察御史,知含嘉仓出纳,亦皆称职;上甚悦之。
——摘编自司马光《资治通鉴》
(1)根据材料一并结合所学知识,概括唐代选官的标准,并说明唐代选官制度的积极影响。
(2)根据材料一、二并结合所学知识,简析唐代选官制度的不足。
【答案】(1)标准:才学功底;个人综合素养;社会声誉。(答出一点,两点,三点)积极影响:使出身社会中下层读书人可以通过相对公平的考试参与政权,扩大了统治基础;促进了社会阶层的流动;有利于促进社会公平;提高了官员的文化素质;加强了中央集权;有利于社会重学风气的形成;推动了诗歌的繁荣、小说传奇的发展。(答出三点即可)
(2)不足:侧重对文学素养的考察,难以选拔实用人才;舞弊现象严重;退休官员子弟有一定的优先权。(答出两点即可)
【解析】
【小问1】
本题是特点类、影响类材料分析题,时空是唐朝时期(中国)。标准:根据材料“考墨义(简答)口试、贴经(背诵)策问、诗赋等”可得出才学功底;根据材料“考身言书判,考察书法是否遒美,文章是否有条理,体貌是否丰伟,言辞是否辩证”可得出个人综合素养;根据材料“考官能看到名字,这就需要你有社会声誉”可得出社会声誉。积极影响:结合所学可知,科举制可以使出身社会中下层的读书人可以通过相对公平的考试参与政权,扩大了统治基础;促进了社会阶层的流动;有利于促进社会公平;提高了官员的文化素质;加强了中央集权;有利于社会重学风气的形成;推动了诗歌的繁荣、小说传奇的发展。
【小问2】
本题是特点类材料分析题,时空是唐朝时期(中国)。不足:根据材料“唐朝考试很有意思,考墨义(简答)口试、贴经(背诵)策问、诗赋等”可得出侧重对文学素养的考察,难以选拔实用人才;根据材料“唐朝科举不糊名,考官能看到名字,这就需要你有社会声誉。社会声誉怎样获得?必须有人肯定”可得出舞弊现象严重;根据材料“上问宰相:‘崇礼诸子,谁能继其父者?’对曰:‘崇礼三子,慎馀、慎矜、慎名,皆廉勤有才,而慎矜为优。’”可得出退休官员子弟有一定的优先权。
20. 阅读材料,完成下列要求。
材料一 唐、宋、元时期国内与周边部分海域茶叶贸易沉船一览表
——摘编自张聪《论华光礁Ⅰ号沉船出水茶器与宋代茶叶海外贸易之关系》
材料二 宋代是中国茶叶贸易发展史上的重要时期,茶叶作为流通范围广泛的商品之一,远传至大理、西夏、金国、吐蕃甚至海外,京师经济地位逐渐上升,“四方趋京师,以货物求售,转售他物者,必由于此”。宋代政府通过颁布“榷茶法”,实行“以茶治边”等手段对茶叶贩卖、交易进行控制乃至垄断,在财政收入获得增加的同时,朝廷每岁还“以一百一十三万缗隶总领所赡军”,中央政府与边境地区的贸易往来频繁。据记载,治平年间,每岁“课增六十余万,而茶税钱居四十九万八千六百”,景德年间仅东南地区茶商就获得了360多万贯的利润。此外,宋代时期,在契丹等少数民族地区的墓室中还出土了《备茶图》《敬茶图》等绘画作品。
——摘编自王伟、龙谨如《宋代茶叶域外流通及文化传播研究》
(1)根据材料一、二并结合所学知识,概括宋代茶叶贸易的特点。
(2)根据材料一、二并结合所学知识,简析宋代茶叶贸易的影响。
【答案】(1)特点:茶叶贸易范围广泛,利润丰厚;带动茶具制售的兴盛;政府管控与民间贸易并存;发挥了一定的政治功能。
(2)影响:增加了政府财政收入(缓解了政府财政危机);推动了边境及海内外商品经济发展;有利于边境秩序的稳定;影响了域外及边境少数民族地区的生活方式;间接带动了制瓷业和造船业的发展;扩大了政府的经济职能;推动了茶文化的传播。
【解析】
【小问1】本题是特点类材料题,时空是宋代(中国)。根据材料一中茶叶贸易沉船及材料二中“宋代是中国茶叶贸易发展史上的重要时期,茶叶作为流通范围广泛的商品之一,远传至大理、西夏、金国、吐蕃甚至海外”“在财政收入获得增加的同时'”得出茶叶贸易范围广泛,利润丰厚;根据材料一中茶叶贸易沉船中的出土茶器证明茶叶贸易带动茶具制售的兴盛;根据材料二中宋代政府通过颁布“榷茶法”,实行“以茶治边”等手段对茶叶贩卖、交易进行控制乃至垄断,在财政收入获得增加的同时,朝廷每岁还“以一百一十三万缗隶总领所赡军”,得出政府管控与民间贸易并存;发挥了一定的政治功能。
【小问2】本题是影响类材料题,时空是宋代(中国)。根据材料二中“在财政收入获得增加的同时”得出增加了政府财政收入(缓解了政府财政危机);根据材料二中“茶叶作为流通范围广泛的商品之一,远传至大理、西夏、金国、吐蕃甚至海外,京师经济地位逐渐上升”得出推动了边境及海内外商品经济发展;根据材料二中“朝廷每岁还以一百一十三万缗隶总领所赡军,中央政府与边境地区的贸易往来频繁”得出有利于边境秩序的稳定;影响了域外及边境少数民族地区的生活方式;根据材料一中的出水茶器及海外贸易情况,说明间接带动了制瓷业和造船业的发展;根据材料二中“治平年间,每岁课增六十余万,而茶税钱居四十九万八千六百”得出扩大了政府的经济职能;根据材料二中“在契丹等少数民族地区的墓室中还出土了《备茶图》《敬茶图》等绘画作品。”得出推动了茶文化的传播。时间
人物
事件
结果
秦孝公元年(前361年)
秦孝公
伐西戎
斩戎之豲
秦惠文王七年(前331年)
秦惠文王
定义渠内乱
胜利
秦惠文王十一年(前327年)
县义渠
义渠君为臣
秦惠文王更元十年(前315年)
伐义渠
伐二十五城
秦武王元年(前310年)
秦武王
伐义渠、丹、犁
胜利
秦昭襄王元年(前306年)
宣太后
伐残义渠
彻底消灭
年收入
年支出
粮食
农副业
纺织
生存消费
简单再生产
租税负担
其他
粮食120石
园圃、家禽
织布10匹
口粮80石4800钱
食盐1.8石900钱
衣着5匹2000钱
留种6石360钱
饲料10石600钱
农具7石420钱
田租4石240钱
赋敛11石660钱
祭祀、人际往来、医药共6石360钱
7200钱
—
4000钱
7700钱
1380钱
900钱
360钱
总计收入:11200钱
总计支出:10340钱
学科
天文学
数学
医学
农学
工程技术
地理学
化学
总数/人
35
5
34
3
8
10
7
官员/人
33
4
24
1
6
7
1
官员占比/%
94.2%
80%
70.5%
33.3%
75%
70%
143%
时间
生平及职官
隶属关系
备注
开元九年(721年)
中进士,初任太乐丞(从七品下)
隶属太常寺
需有专门技艺,清流士人不屑于此
贬济州司仓参军(正入品下)
隶属于济州
掌公廨、度量、庖厨、仓库、租赋、微收、田园、市肆之事
开元二十八年(740年)
任殿中侍御史(从六品下)
隶属御史台
设六人,掌朝仅及京截纠察事宜
乾元元年初(758年)
任中书合人(正五品上)
隶属中书省
掌侍奉进奏,参议表章
乾元元年秋季(758年)
任给事中(正五品上)
隶属门下省
先读而暑之,以驳正违失
朝代
名称
发现位置
出水茶器
唐
黑石号(印尼)
印尼勿里洞岛海域
茶碗、茶盏、执壶等
北宋
井里汶沉船(印尼)
东南亚爪哇附近海域
茶杯、茶盏、执壶、盏托等
南宋
华光礁1号沉船(西沙群岛)
海南省西沙群岛
茶碗、茶盏、执壶、盏托等
南宋
丹戎新班沉船(印尼)
马来西亚沙巴州海域
执壶等
元代
新安沉船(朝鲜半岛)
朝鲜半岛海域
茶盏、茶碾等
相关试卷
这是一份2024-2025学年河南省新乡市高一上学期期末考试历史试卷(解析版),共14页。试卷主要包含了本试卷主要考试内容等内容,欢迎下载使用。
这是一份2024~2025学年河南省新乡市封丘县高一(上)期中历史试卷(含答案),共11页。
这是一份河南省新乡市2023-2024学年高二(上)期末历史试卷(解析版),共15页。试卷主要包含了本试卷主要考试内容, 乾隆四十三年等内容,欢迎下载使用。

