江苏省常州市2024-2025年高三(上)期末考试生物试卷(解析版)
展开
这是一份江苏省常州市2024-2025年高三(上)期末考试生物试卷(解析版),共25页。
1.本试卷共8页,满分为100分,考试时间为75分钟。考试结束后,请将答题卡交回。
2.答题前,请务必将自己的姓名、准考证号用0.5毫米黑色墨水的签字笔填写答励卡的规定位置。请认真核对答题卡上所粘贴的条形码上的姓名、准考证号与本人是否相符。
3.作答选择题,须用2B铅笔将答题卡上对应选项的方框涂满、涂黑;如需改动,请用橡皮擦干净后,再选涂其他答案。作答非选择题,必须用0.5毫米黑色墨水的签字笔在答题卡上的指定位置作答。如需作图,必须用2B铅笔绘、写清楚,线条、符号等须加黑、加粗。
一、单项选择题:本部分共15小题,每小题2分,共30分。每小题只有一个选项最符合题意。
1. 关于植物细胞的分子和结构,下列叙述正确的是( )
A. 耐旱植物细胞含有的结合水比自由水多
B. 参与叶绿素合成的镁元素属于微量元素
C. 含有酸性水解酶的液泡会参与细胞自噬
D. 具保护作用的细胞壁是生命系统的边界
【答案】C
【分析】自由水:是以游离形式存在,可以自由流动的水。作用有①良好的溶剂;②参与细胞内生化反应;③物质运输;④维持细胞的形态;⑤体温调节(在代谢旺盛的细胞中,自由水的含量一般较多)结合水:是与其他物质相结合的水。作用是组成细胞结构的重要成分。(结合水的含量增多,可以使植物的抗逆性增强)
【详解】A、通常情况下,细胞中自由水的含量比结合水要多且两者之间可以相互转化,A错误;
B、镁是参与叶绿素合成的大量元素,B错误;
C、细胞自噬中,一些损坏的蛋白或细胞器被双层膜结构的自噬小泡包裹后,会被送入溶酶体(在动物细胞中)或液泡(在酵母和植物细胞中)中进行降解并得以循环利用。液泡内含有多种酸性水解酶,这些酶能够分解被自噬小泡包裹进来的物质,C正确;
D、细胞膜是生命系统的边界,D错误。
故选C。
2. 轮状病毒在小肠绒毛上皮细胞内大量繁殖,会影响小肠腔内溶液的理化性质,进而引起腹泻、呕吐等症状。下列相关叙述正确的是( )
A. 轮状病毒的遗传物质存在于其拟核中
B. 小肠绒毛上皮细胞为轮状病毒的复制提供模板
C. 被轮状病毒感染的患者小肠腔内的渗透压较高
D. 可给感染轮状病毒的患者注射青霉素进行治疗
【答案】C
【分析】轮状病毒没有细胞结构,需要寄生在活细胞中才能生存和繁殖。
【详解】A、轮状病毒没有拟核,原核生物的遗传物质存在于拟核中,A错误;
B、轮状病毒的复制由轮状病毒提供模板,小肠绒毛上皮细胞提供复制所需的原料,B错误;
C、轮状病毒在小肠绒毛上皮细胞内大量繁殖,会影响小肠腔内溶液的理化性质,会使小肠腔内溶液的溶质增多,渗透压升高,C正确;
D、青霉素的作用是抑制细菌细胞壁的形成,轮状病毒没有细胞壁,给感染轮状病毒的患者注射青霉素不能进行治疗,D错误。
故选C。
3. 关于植物的光合午休现象,下列叙述错误的是( )
A. 该现象主要发生在炎热夏季的中午,以防止植物因蒸腾作用过强而失水
B. 造成该现象发生的原因是气孔关闭,导致植物的光合作用缺少CO2
C. 此阶段该植物的光合作用速率降低,但净光合作用大于0
D. 为缓解植物光合午休现象,应在中午给植物大量浇水
【答案】D
【分析】光照最强夏季的中午,绿色植物的光合作用强度反而会降低的原因是:光合作用的原料是CO2和水,而CO2是通过叶片的气孔进入的,水是由植物的根从土壤中吸收的。在光照最强的夏季的中午,植物为了降低植物叶片的温度,植物的蒸腾作用比较旺盛,而水不但是光合作用的原料,还是很多物质的溶剂,植物为了降低水分的流失,使部分气孔关闭,这样水分的散失减少,但是会影响CO2的吸收,导致叶片内CO2的浓度降低,从而抑制光合作用的暗反应进行,造成光合作用的速率下降。
【详解】AB、光合午休是由于植物因防止蒸腾作用过强而失水过多而关闭气孔,导致CO2的吸收减少,从而导致植物缺少CO2,从而影响光合作用的现象,常发生在炎热夏季的中午,AB正确;
C、光合午休发生中,植物由于吸收CO2减少,光合作用速率降低,但净光合作用速率仍然大于0,C正确;
D、为缓解植物光合午休现象,可以采用遮光等措施降低温度,但不能在中午给植物大量浇水,否则可能影响植物生长,D错误。
故选D。
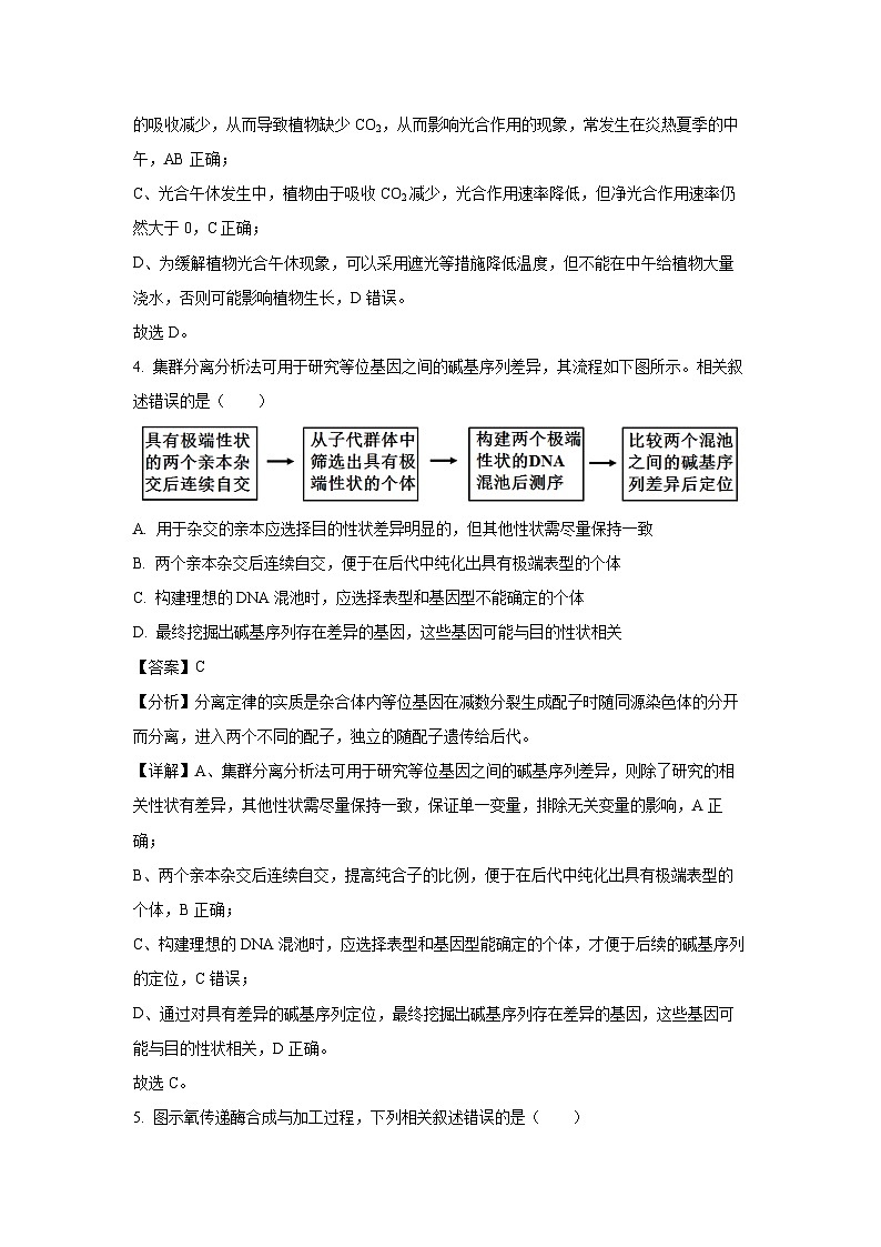
4. 集群分离分析法可用于研究等位基因之间的碱基序列差异,其流程如下图所示。相关叙述错误的是( )
A. 用于杂交的亲本应选择目的性状差异明显的,但其他性状需尽量保持一致
B. 两个亲本杂交后连续自交,便于在后代中纯化出具有极端表型的个体
C. 构建理想的DNA混池时,应选择表型和基因型不能确定的个体
D. 最终挖掘出碱基序列存在差异的基因,这些基因可能与目的性状相关
【答案】C
【分析】分离定律的实质是杂合体内等位基因在减数分裂生成配子时随同源染色体的分开而分离,进入两个不同的配子,独立的随配子遗传给后代。
【详解】A、集群分离分析法可用于研究等位基因之间的碱基序列差异,则除了研究的相关性状有差异,其他性状需尽量保持一致,保证单一变量,排除无关变量的影响,A正确;
B、两个亲本杂交后连续自交,提高纯合子的比例,便于在后代中纯化出具有极端表型的个体,B正确;
C、构建理想的DNA混池时,应选择表型和基因型能确定的个体,才便于后续的碱基序列的定位,C错误;
D、通过对具有差异的碱基序列定位,最终挖掘出碱基序列存在差异的基因,这些基因可能与目的性状相关,D正确。
故选C。
5. 图示氧传递酶合成与加工过程,下列相关叙述错误的是( )
A. 氧传递酶的合成与加工过程中伴随着肽键的形成和断裂
B. HSP-70与氧传递酶前体的复合体以胞吞方式进入线粒体
C. 与线粒体外膜进行信息交流的是氧传递酶前体的氨基端
D. 可推测成熟的氧传递酶发挥作用的场所是线粒体内膜
【答案】B
【分析】氧传递酶的化学本质是蛋白质,合成原料是氨基酸,合成场所是核糖体,通过脱水缩合过程形成肽键。
【详解】A、在氧传递酶的合成过程中,氨基酸脱水缩合会形成肽键,在加工过程中,可能会对一些肽段进行切割等操作从而有肽键的断裂,A正确;
B、HSP-70与氧传递酶前体的复合体进入线粒体是通过转运蛋白进行的,而不是胞吞方式,胞吞是针对大分子物质进入细胞的方式,B错误;
C、从图示可以看出,与线粒体外膜进行信息交流的是氧传递酶前体的氨基端,C正确;
D、因为氧传递酶是在线粒体中加工成熟的,且线粒体中内膜是进行有氧呼吸第三阶段的场所,需要传递氧等物质,可推测成熟的氧传递酶发挥作用的场所是线粒体内膜,D正确。
故选B。
6. 关于减数分裂过程中基因和染色体的关系,下列叙述正确的是( )
A. 减数分裂间期,显微镜下可看出线粒体基因在染色体上呈线性排列
B. 减数分裂 I 后期,等位基因的行为与同源染色体的行为具有平行关系
C. 减数分裂Ⅱ后期,着丝粒的分裂导致细胞中基因和同源染色体的对数加倍
D. 减数分裂结束后,每个子细胞的基因数和染色体数都为精(卵)原细胞的一半
【答案】B
【分析】基因和染色体的行为存在着明显的平行关系:
基因在杂交过程中保持完整性和独立性。染色体在配子形成和受精过程中也有相对稳定的形态结构;
在体细胞中基因成对存在,染色体也是成对的。在配子中只有成对的基因中的一个,同样,也只有成对的染色体中的一条;
体细胞中成对的基因一个来自父方,一个来自母方。同源染色体也是如此;
非等位基因在形成配子时自由组合,非同源染色体在减数第一次分裂的后期也是自由组合的。
【详解】A、线粒体基因位于环状DNA分子上,线粒体中不存在染色体结构,A错误;
B、等位基因位于同源染色体上,在减数分裂I后期,由于同源染色体的分离,导致等位基因分离,所以减数分裂I后期,等位基因的行为与同源染色体的行为具有平行关系,B正确;
C、减数分裂Ⅱ后期,细胞中不存在同源染色体,所以不存在同源染色体的对数加倍的情况,C错误;
D、减数分裂结束后,每个子细胞的染色体数为精(卵)原细胞的一半,但由于要考虑细胞质基因数,所以子细胞的基因数不一定是精(卵)原细胞的一半,D错误。
故选B。
7. spcDNA是由于染色体复制、分配时产生错误,某些DNA片段从染色体中脱落下来形成的。其能通过插入与连接的方式,增强基因的不稳定性。下列相关叙述正确的是( )
A. ATP脱去两个磷酸基团后的产物可作为spcDNA合成的原材料
B. spcDNA的形成会改变细胞中DNA和染色体的数量
C. spcDNA增强基因不稳定性时发生的变异类型属于基因突变
D. spcDNA在细胞分裂末期分配进入子代细胞的数量不一定均等
【答案】D
【分析】染色体变异包括染色体数目变异和染色体结构变异。染色体数目变异可以分为两类:一类是细胞内个别染色体的增减,另一类是细胞内染色体数目以一套完整的非同源染色体为基数成倍地增减。染色体结构变异主要有4种类型:染色体某一片段的缺失,如果蝇缺刻翅;染色体中某一片段的增加,如果蝇棒状眼;染色体的某一片段移接到另一条非同源染色体上,如果蝇的花斑眼;染色体的某一片段位置颠倒,如果蝇卷翅的形成。
【详解】A、ATP脱去两个磷酸基团后的产物可作为RNA合成的原材料,A错误;
B、spcDNA的形成会改变细胞中DNA的数量,不改变染色体的数量,B错误;
C、根据题干信息:spcDNA是由于染色体复制、分配时产生错误,某些DNA片段从染色体中脱落下来形成的。其能通过插入与连接的方式,增强基因的不稳定性。可知spcDNA增强基因不稳定性时发生的变异类型属于染色体变异,C错误;
D、spcDNA在细胞分裂末期随机分配进入子代细胞的数量不一定均等,D正确。
故选D。
8. 表观遗传调控在诸如阿尔茨海默症等疾病中起重要作用。下列相关叙述错误的是( )
A. 表观遗传是一种可遗传但不可逆的生化过程
B. 靶向调节相关基因的甲基化水平可治疗阿尔茨海默症
C. 组蛋白的甲基化、乙酰化等修饰也是表观遗传调控的方式
D. 表观遗传现象普遍存在于生物体的生长、发育和衰老等生命历程中
【答案】A
【分析】表观遗传是指DNA序列不发生变化,但基因的表达却发生了可遗传的改变,即基因型未发生变化而表型却发生了改变,如DNA的甲基化。
【详解】A、DNA甲基化后可去甲基化,故表观遗传的改变是可逆的,A错误;
B、靶向调节相关基因的甲基化水平,调节神经细胞凋亡,可用于治疗阿尔茨海默病,B正确;
C、除了DNA甲基化,构成染色体的组蛋白发生甲基化、乙酰化等修饰也会影响基因的表达,属于表观遗传调控的方式,C正确;
D、表观遗传现象在生物体的生长、发育和衰老的整个生命活动过程中普遍存在,表观遗传机制在特定的时间通过调控特定基因的表达而影响细胞分裂、分化以及代谢等生命活动,D正确。
故选A。
9. 活化的小胶质细胞能通过吞噬作用清除细胞碎片和不适当的突触连接,睡眠发生障碍会导致小胶质细胞活化状态改变。下列相关叙述错误的是( )
A. 小胶质细胞能修复神经元并共同完成神经系统的调节作用
B. 活化的小胶质细胞与浆细胞均分泌抗体发挥免疫防御功能
C. 小胶质细胞依靠膜的流动性参与神经系统发育中的突触重塑
D. 促进小胶质细胞活化的药物可改善睡眠障碍患者的睡眠质量
【答案】B
【分析】神经胶质细胞对神经元起辅助作用,具有支持、保护、营养和修复神经元等多种功能。神经胶质细胞的数量比神经元多10~50倍左右。
【详解】A、题意显示,活化的小胶质细胞能通过吞噬作用清除细胞碎片和不适当的突触连接,因而推测,小胶质细胞能修复神经元并共同完成神经系统的调节作用,A正确;
B、活化的小胶质细胞能通过吞噬作用清除细胞碎片和不适当的突触连接,因而能为神经元提供营养并维持其环境稳态,但不能分泌抗体,B错误;
C、活化的小胶质细胞能通过吞噬作用清除细胞碎片和不适当的突触连接参与神经系统发育中的突触重塑,其吞噬作用的发挥依赖膜的流动性实现,C正确;
D、题意显示,睡眠发生障碍会导致小胶质细胞活化状态改变,据此推测,促进小胶质细胞活化的药物可改善睡眠障碍患者的睡眠质量,D正确。
故选B。
10. 在三倍体无子西瓜的制作过程中,需用一定浓度的秋水仙素处理二倍体西瓜幼苗。下列相关叙述正确的是( )
A. 秋水仙素作用于有丝分裂后期,使西瓜细胞中染色体数目加倍
B. 处理后得到的西瓜植株中,细胞的染色体组数可能为2、4、8
C. 得到的四倍体西瓜植株进行自交,其子代肯定不出现性状分离
D. 二倍体西瓜与四倍体西瓜属于同一物种,两者之间无生殖隔离
【答案】B
【分析】无子西瓜的培育过程:首先用秋水仙素(抑制纺锤体的形成)处理二倍体西瓜的幼苗,获得四倍体植株;用该四倍体西瓜和二倍体进行杂交得到三倍体西瓜;三倍体西瓜结的种子再种植即可获得三倍体无籽西瓜。
【详解】A、秋水仙素通过抑制有丝分裂前期纺锤体的形成,使染色体数目加倍,A错误;
B、经过秋水仙素处理后得到的西瓜植株中,细胞的染色体组数可能为2、4、8,2个染色体组的出现可能是未成功加倍的细胞,4个染色体组是成功加倍的细胞或者为处于有丝分裂后期的正常体细胞,含有8个染色体组的细胞是经过秋水仙素处理后成功加倍的细胞继续分裂处于有丝分裂后期的状态,B正确;
C、得到的四倍体西瓜植株进行自交,其子代也可能出现性状分离,如加倍后的四倍体植株的基因型为AAaa,其自交的结果会发生性状分离,C错误;
D、四倍体西瓜与二倍体西瓜杂交形成的三倍体植物,由于联会紊乱,很难形成可育的种子,说明四倍体西瓜与二倍体西瓜间存在生殖隔离,D错误。
故选B。
11. 下图为研究人员以南瓜苗进行实验的结果,其中BR表示油菜素内酯,BRZ表示油菜素内酯抑制剂。相关叙述错误的是( )
A. 感受暗前远红光后的光敏色素空间结构会发生改变
B. 暗前远红光和BR都能促进南瓜苗下胚轴的生长
C. 细胞核内的基因表达受到暗前远红光或BR的影响
D. BR缺失突变体用暗前远红光处理可恢复下胚轴生长
【答案】D
【分析】光作为一种信号,影响、调控植物生长、发育的全过程。研究发现,植物具有能接受光信号的分子,光敏色素是其中的一种,除了光敏色素外,植物体还存在感受蓝光的受体。
【详解】A、南瓜苗内感受暗前远红光信号的光敏色素,在受到光照射时,光敏色素的结构会发生变化,这一变化的信息会经过信息传递系统传导到细胞核内,影响特定基因的表达,从而表现出生物学效应,A正确;
B、同样只添加水,添加暗前远红光组下胚轴长度长于不添加暗前远红光组;同样不添加暗前远红光,外源增施BR组下胚轴长度长于只添加水组,说明暗前远红光和BR单独处理都可以促进正常南瓜苗下胚轴的伸长生长, B正确;
C、由图可知,均施加油菜素内酯抑制剂BRZ,添加暗前远红光和不添加暗前远红光下胚轴长度一致,说明暗前远红光处理对南瓜苗下胚轴伸长生长的影响与BR有关;添加暗前远红光组,添加BR组比BR+BRZ组的下胚轴的长度要长,说明细胞核内的基因表达受到BR的影响,C正确;
D、暗前远红光处理对南瓜苗下胚轴伸长生长的影响与BR有关,BR缺失突变体体内缺乏BR,即使用暗前远红光处理也不会恢复下胚轴伸长生长,D错误。
故选D。
12. 研究人员利用人工智能技术成功训练出一个AI算法,该算法可以在声音记录中既快又准地检测到蓝鲸的D-calls(D-calls是成年雌雄蓝鲸在栖息地觅食时发出的“社交”叫声)。下列相关叙述正确的是( )
A. 采用标记重捕法可估算蓝鲸种群数量,据此可预测蓝鲸种群未来的增长趋势
B. D-Calls具有高度的个体和季节性变化,通常用于调查南极地区蓝鲸的种群密度
C. 成年蓝鲸的D-calls是觅食时的特殊行为,属于同种生物之间传递的行为信息
D. 该算法有助于提高对蓝鲸种群动态的监测效率,便于人类了解蓝鲸的分布情况
【答案】D
【分析】调查种群密度常用样方法和标记重捕法,其中样方法适用于调查植物和活动能力弱、活动范围小的动物,而标记重捕法适用于调查活动能力强、活动范围大的动物。
在调查生活在隐蔽、复杂环境中的动物,特别是猛禽和猛兽时,样方法和标记重捕法就不适用了。为此,科学家开发出一些不需要直接观察或捕捉,就能调查种群密度或种群数量的新方法,例如红外线触发相机自动拍摄法、通过分析动物的粪便、声音等进行调查的方法。
【详解】A、采用标记重捕法可估算蓝鲸种群数量,但预测蓝鲸种群未来的增长趋势是通过年龄结构,A错误;
B、D-calls是成年雌雄蓝鲸在栖息地觅食时发出的“社交”叫声,种群具有年龄结构这一特征,所以D-Calls不能用于调查南极地区蓝鲸的种群密度,B错误;
C、成年蓝鲸的D-calls属于物理信息,C错误;
D、该算法有助于提高对蓝鲸种群动态的监测效率,便于人类了解蓝鲸的分布情况,D正确。
故选D。
13. 黑腹果蝇和伊米果蝇在果园中常同时存在,研究人员设置了三组果蝇培养瓶(单独培养黑腹、单独培养伊米及将黑腹和伊米按数量比1:1混合培养),并测定其中的果蝇数量变化。下列相关叙述错误的是( )
A. 单独培养黑腹或伊米的培养瓶中,果蝇种群的初始增长曲线可看作“J”形
B. 混合培养黑腹和伊米的培养瓶中,两种果蝇在生存资源和空间等方面存在竞争
C. 三组果蝇的数量增长到最大值时,就形成了每组培养瓶培养相应果蝇的K值
D. 影响果蝇种群增长速率的因素不仅有环境因素,也有种间因素和种内因素
【答案】C
【分析】种群数量增长包括“J”形增长曲线和“S”形增长曲线,S增长曲线是存在环境阻力的情况下的增长曲线。在环境条件不受破坏的情况下,种群数量所能允许的最大值,称为环境容纳量,又叫K值。K值时,出生率与死亡率相等,增长速率为0。K/2时种群数量的增长速率最大。
【详解】A、在初始的条件下,营养丰富,种群数量少,竞争弱,单独培养黑腹或伊米的培养瓶中,单独培养黑腹或伊米的培养瓶中,果蝇种群的初始增长曲线可看作“J”形,
B、混合培养黑腹和伊米的培养瓶中,会竞争生存资源和空间,B正确;
C、在环境条件不受破坏的情况下,种群数量所能允许的最大值,称为环境容纳量,又叫K值,但种群的最大值不一定是K值,种群的数量可以短时间超过K值,C错误;
D、影响果蝇种群增长速率的因素有非生物因素,如环境因素,也有生物因素,如种间因素和种内因素,D正确。
故选C。
14. 科研团队检测了5种菌株的尿酸降解能力,测定菌落的直径为d、菌落周围出现的透明圈(由尿酸降解后形成)的直径为D(单位:mm)。下列相关叙述正确的是( )
A. 该实验所用培养基为液体培养基,以更好地满足五种菌株的营养需求
B. 为避免上述五种菌株之间的相互干扰,应将菌种接种在培养皿的边缘
C. 纯化这5种尿素降解菌时所用的培养基属于鉴别培养基,且只含有尿酸
D. 根据实验结果分析,应选择继续扩大培养的菌株是L系列而不是Y系列
【答案】D
【分析】培养基根据是否添加琼脂,分为液体培养基和固体培养基,液体培养基主要用于扩大培养,固体培养基主要用于分离纯化。
【详解】A、液体培养基不适合用于菌落直径和透明圈直径的测定,固体培养基更合适,A错误;
B、为避免菌株之间相互干扰,应将菌种接种在不同的区域,而不是培养皿边缘,B错误;
C、纯化菌株时所用的培养基属于鉴别培养基,但不可能只含有尿酸,因为菌株生长还需要其他营养物质,C错误;
D、透明圈直径与菌落直径的比值越大,说明尿酸降解能力越强。计算可得L4菌株的透明圈直径与菌落直径的比值为18.5/5.8≈3.2,L5菌株的19.3/7.9≈2.4,L6菌株的18.9/5.3≈3.6 ,Y1菌株的10.1/6.0≈1.7,Y6菌株的13.7/6.3≈2.2,L系列的比值总体大于Y系列,所以应选择继续扩大培养的菌株是L系列而不是Y系列,D正确。
故选D。
15. 关于细胞工程的操作,下列叙述错误的是( )
A. 花药离体培养得到的胚状体需要鉴定核型,筛选后才能用于单倍体育种
B. 诱导植物形成愈伤组织时往往要避光培养,而在再分化过程中要有光照
C. 将动物组织块中的细胞分散开时,胰蛋白酶和胶原蛋白酶都需要使用
D. 制备单克隆抗体过程中,第二次筛选时挑出阳性孔中的细胞扩大培养
【答案】C
【分析】植物组织培养的原理是植物细胞具有全能性,其过程为:离体的植物组织,器官或细胞经过脱分化过程形成愈伤组织,愈伤组织经过再分化过程形成胚状体,进一步发育成为植株。
【详解】A、花药包括花药壁细胞和花粉,由花药壁培养得到的胚状体是二倍体,由花粉培养而来的是单倍体,因此花药离体培养得到的胚状体需要鉴定核型,筛选后才能用于单倍体育种,A正确;
B、光照可能会影响愈伤组织的形成,而再分化过程需要光照,这样有利于叶绿素的形成,因此诱导植物形成愈伤组织时往往要避光培养,而在再分化过程中要有光照,B正确;
C、将动物组织块中的细胞分散开时,用胰蛋白酶或胶原蛋白酶即可,不需要同时使用,C错误;
D、制备单克隆抗体过程中,第二次筛选是利用的是抗原-抗体杂交反应原理,阳性孔中的细胞为既能无限增殖又能产生特定抗体的杂交瘤细胞,因此对该细胞进行扩大培养,D正确。
故选C。
二、多项选择题:本部分包括4小题,每小题3分,共12分。每小题给出的四个选项中,有不止一个选项符合题意。每小题全选对者得3分,选对但不全的得1分,错选或不答的得0分。
16. 较低水平的活性氧有利于维持软骨细胞的稳态,但骨关节病变后,活性氧水平显著升高并诱导软骨细胞凋亡。下列相关叙述错误的有( )
A. 正常软骨细胞中线粒体不会产生活性氧
B. 过量活性氧会促进程序性死亡基因的表达
C. 降低活性氧水平是治疗骨关节炎的有效靶点
D. 骨关节炎患者软骨细胞内H2O2酶活性下降
【答案】AD
【分析】有氧呼吸的第一、二、三阶段的场所依次是细胞质基质、线粒体基质和线粒体内膜.有氧呼吸第一阶段是葡萄糖分解成丙酮酸和[H],合成少量ATP;第二阶段是丙酮酸和水反应生成二氧化碳和[H],合成少量ATP;第三阶段是氧气和[H]反应生成水,合成大量ATP。
细胞凋亡是由基因决定的细胞编程序死亡的过程;细胞凋亡是生物体正常的生命历程,对生物体是有利的,而且细胞凋亡贯穿于整个生命历程;细胞凋亡是生物体正常发育的基础、能维持组织细胞数目的相对稳定、是机体的一种自我保护机制。
【详解】A、较低水平的活性氧有利于维持软骨细胞的稳态,所以正常软骨细胞中的线粒体会产生活性氧,A错误;
B、骨关节病变后,活性氧水平显著升高并诱导软骨细胞凋亡,细胞凋亡是有基因控制的死亡,所以过量活性氧会促进程序性死亡基因的表达,B正确;
C、骨关节病变后,活性氧水平显著升高并诱导软骨细胞凋亡,则降低活性氧水平是治疗骨关节炎的有效靶点,C正确;
D、骨关节炎病变时,活性氧水平显著升高,细胞中的超氧化物歧化酶可将O2-转化为H2O2和O2,随之过氧化氢酶催化H2O2分解为H2O和O2,因此骨关节炎病变患者体内的过氧化氢酶表达量升高,D错误。
故选AD。
17. 减数分裂时,Rec8基因会表达黏着素亚基,以参与染色体轴的组装;Pds5依赖黏着素结合到染色体上,否则会造成染色体过度凝集。下列相关叙述正确的有( )
A. 若敲除Rec8基因,减数分裂过程中的染色体结构会紊乱
B. 若Rec8蛋白量降低,Pds5在染色体上结合位点将减少
C. 在减数分裂I不同时期的细胞中,均可以找到Rec8基因
D. Rec8基因、Pds5基因的表达均可在减数分裂Ⅱ前的间期
【答案】ABC
【分析】减数分裂过程:(1)减数分裂前间期:染色体的复制;(2)减数第一次分裂:①前期:联会,同源染色体上的非姐妹染色单体交叉互换;②中期:同源染色体成对的排列在赤道板上;③后期:同源染色体分离,非同源染色体自由组合;④末期:细胞质分裂。(3)减数第二次分裂:①前期:染色体散乱分布;②中期:染色体形态固定、数目清晰;③后期:着丝点(着丝粒)分裂,姐妹染色单体分开成为染色体,并均匀地移向两极;④末期:核膜、核仁重建、纺锤体和染色体消失。
【详解】A、由题意可知,减数分裂时,Rec8基因会表达黏着素亚基,以参与染色体轴的组装,故据此推测若敲除Rec8基因,减数分裂过程中的染色体结构会紊乱,A正确;
B、Rec8基因会表达黏着素亚基,Pds5依赖黏着素结合到染色体上,否则会造成染色体过度凝集,若Rec8蛋白量降低,Pds5在染色体上的结合位点将减少,B正确;
C、Rec8基因会表达黏着素亚基,以参与染色体轴的组装,而减数分裂I不同时期的细胞中都有染色体轴,故在减数分裂I不同时期的细胞中,均可以找到Rec8基因,C正确;
D、减数分裂II通常没有间期,D错误。
故选ABC。
18. 生态位重叠的物种之间存在着联结性,既有正联结性(相互吸引),也有负联结性(相互排斥)。下列相关叙述正确的有( )
A. 在生物个体数量上升过程中,生态位重叠高的物种之间存在的竞争很小
B. 群落中的每种生物占据的生态位相对稳定,有利于环境资源的充分利用
C. 生态位的联结性往往会导致群落内的物种之间、生物与环境间协同进化
D. 维持生态系统的稳定中,物种的正联结性和负联结性均发挥着重要作用
【答案】BCD
【分析】生态位:一个物种在群落中的地位或作用,包括所处的空间位置、占用资源的情况、以及与其他物种的关系等,称为这个物种的生态位。
【详解】A、在生物个体数量上升过程中,生态位重叠高的物种之间存在的竞争很大,A错误;
B、群落中的每种生物占据的生态位的相对稳定,有利于环境资源的充分利用,B正确;
C、生态位的联结性往往会导致群落内的物种之间及生物与环境之间的协同进化,C正确;
D、物种的正联结性和负联结性对于维持生态系统的稳定具有重要作用,D正确。
故选BCD。
19. 图1中斜线表示神经-肌肉接头神经递质释放的量子数与电镜下观察到的与突触前膜融合的囊泡数关系,“·”表示添加4-AP(钾离子通道阻断剂)后的实验结果。图2表示适宜强度的刺激下神经纤维上膜电位变化曲线,其中e~f段膜电位的变化与钠钾泵有关。下列相关叙述正确的有( )
A. 正常情况下,神经递质释放的1个量子就是1个囊泡的递质分子
B. 4-AP抑制动作电位去极化过程,还会导致动作电位延长
C. e~f过程中,Na+运出神经元的量少于K+运入神经元的量
D. a~g过程中,神经细胞内钾离子浓度均高于细胞外
【答案】AD
【分析】当神经某处受到刺激时会使神经纤维膜上的钠通道开放,于是膜外钠离子在短期内大量涌入膜内,造成了内负外正的反极化现象,但在很短的时期内钠通道又重新关闭,钾通道开放,钾离子又很快涌出膜外,使得膜电位又恢复到原来外正内负的状态。
【详解】A、结合题意“横轴代表释放的量子数,纵轴是电镜下观察到的与突触前膜融合的囊泡数”,依据图中信息可知,释放的量子数与融合的囊泡数几乎为1:1的关系,说明正常情况下,1个量子就是1个囊泡的所有递质分子,A正确;
B、据题意可知,4-AP是钾离子通道阻断剂,该阻断剂会阻碍钾离子运输,进而阻碍动作电位的复极化过程,致使动作电位延长,B错误;
C、e~f过程中,是静息电位的恢复过程,钠钾泵发挥作用,每消耗1分子ATP,向膜外运出3分子Na+,向膜内运入2分子K+,即Na+运出神经元的量多于K+运入神经元的量,C错误;
D、K+维持细胞内液的渗透压,所以a-g过程中,神经细胞内钾离子浓度均高于细胞外,D正确。
故选AD。
三、非选择题:本部分包括5题,共计58分。
20. 图1为胡杨叶片部分生理过程的示意图,其中甲、乙、丙代表结构,A、B代表物质,①②代表以C5为原料进行的相关生理过程。请回答下列问题:
(1)在甲、乙、丙中,多糖含量比例最高的结构是___________,其形成与___________(填某种细胞器)相关。乙中的光合色素分布于___________上,其在滤纸条上的扩散速度与其在层析液中的___________有关,滤纸条上色素带最宽的色素主要吸收___________光。
(2)在甲、乙、丙中,能以O2为原料进行化学反应的结构是___________,乙中的Rubisc是双功能酶,能同时催化过程①和过程②。当过程②增强时,叶肉细胞的光合速率会降低,主要原因是___________。
(3)单位时间内物质A的减少量可表示植物细胞___________(从“光合作用”“净光合作用”中选填)速率。图2为科研人员在胡杨生长的旺季,选择晴天作为测量日,进行实验数据的收集后绘制的曲线图。
①胡杨在生长旺季的每天6:00~20:00时间范围内,胞间CO2浓度变化趋势___________,8月的胞间CO2浓度在8:00时较6月时低的主要原因是___________。
②可以判断该实验的地点会出现极度干旱的月份是___________。
【答案】(1)①. 甲 ②. 高尔基体 ③. 类囊体薄膜 ④. 溶解度 ⑤. 蓝紫光和红光
(2)①. 乙、丙 ②. 过程②会使更多的C5和O2结合,降低了CO2的固定量
(3)①. 净光合作用 ②. 先减少后增加 ③. 大气中CO2虽相对较多,但净光合速率增加较快 ④. 6##六
【分析】图1分析:甲表示细胞壁,乙表示叶绿体,丙表示线粒体。
【详解】(1)甲表示细胞壁,主要成分是纤维素和果胶,纤维素是多糖,乙表示叶绿体,合成通过光合作用合成糖类,但不一定可以合成大量的多糖,丙表示线粒体,利用的直接原料是丙酮酸,所以在甲、乙、丙中,多糖含量比例最高的结构是甲细胞壁,细胞壁的形成与高尔基体有关。乙叶绿体中的光合色素分布在类囊体薄膜上,其在滤纸条上的扩散速度与其在层析液中的溶解度有关,溶解度越大,扩散速度越快,色素的含量越高,色素带越宽,滤纸条上色素带最宽的是叶绿素a,其主要吸收红光和蓝紫光。
(2)依据题图信息可知,Rubisc是双功能酶,即可以催化C5与CO2的反应,也可以催化C5和O2的反应,即在乙叶绿体内,可以以O2为原料参与化学反应,同时O2也可以在丙线粒体的内膜上参与有氧呼吸第三阶段的反应,综上,在甲、乙、丙中,能以O2为原料进行化学反应的结构是乙和丙。①表示C5与CO2的反应,②表示C5和O2的反应,当过程②增强时,则C5与CO2的反应速度就会减慢,即CO2的固定量减少,叶肉细胞的光合速率降低。
(3)A表示CO2,单位时间内CO2的减少量,即单位时间内CO2的吸收量,其可表示植物细胞的净光合作用速率。
①依据图2中的左图可知,胡杨在生长旺季的每天6:00~20:00时间范围内,胞间CO2浓度经历了先减少后增加的变化,8月的胞间CO2浓度在8:00时之所以较6月时低,原因在于:虽然8月份大气中的CO2较多,但是右图中显示,8月份8:00时的净光合速率增加幅度明显大于6月份相同时刻。
②结合图2中的两图,可知,整体上看,6月份的胞间CO2浓度和净光合速率均明显低于7月和8月,据此可推知,该实验的地点会出现极度干旱的月份是6月份。
21. 血红蛋白由2条α肽链和2条β或γ肽链组成,控制α肽链合成的基因(用A表示)位于16号染色体,控制β和γ肽链合成的基因(分别用B、D表示)都位于11号染色体。正常人出生后,D基因的表达会关闭,机理如图1所示。请回答下列问题:
(1)DNMT基因在表达DNMT蛋白的过程中,充当信使的物质可以与多个___________相继结合,其意义是___________。
(2)DNMT蛋白的直接作用是催化___________,该过程没有改变D基因的碱基排列顺序,但导致D基因的启动子不能与___________结合,进而使D基因不能表达,这种现象称为___________。
(3)图2是科研人员进行相关研究后的实验结果。正常人的测定结果表明D基因的表达___________(从“完全关闭”“不完全关闭”中选填);甲的测定结果表明其运输氧气能力下降的直接原因是缺乏___________;普通β地贫患者的测定结果推测其运输氧气能力下降的根本原因是___________。
(4)科研人员还测定了普通地贫患者及甲的DNMT蛋白异常部分氨基酸序列,结果如图3。
据此可以看出,甲发生的变异类型是由碱基对的___________造成的基因突变;治疗或缓解β地贫症状的方案有___________。
【答案】(1)①. 核糖体 ②. 少量的mRNA分子就可以迅速合成大量的蛋白质
(2)①. D基因的启动子甲基化 ②. RNA聚合酶 ③. 表观遗传
(3)①. 不完全关闭 ②. α肽链 ③. D基因的表达量下降
(4)①. 替换 ②. 诱发 DNMT 基因突变,使其无法表达或利用基因编辑技术敲除DNMT基因或开发药物阻止 DNMT基因的表达
【分析】DNA分子中由于碱基的增添、缺失和替换而导致基因结构的改变叫做基因突变。
表观遗传是指在基因的DNA序列没有发生改变的情况下,基因功能发生了可遗传的变化,并最终导致了表型的变化。
【详解】(1)DNMT基因在表达DNMT蛋白的过程中,信使是mRNA分子,mRNA分子与多个核糖体结合形成多聚核糖体,少量的mRNA分子就可以迅速合成大量的蛋白质。
(2)DNMT基因表达出DNMT蛋白,催化D基因的启动子发生甲基化过程,导致启动子甲基化,不能RNA聚合酶识别与结合,从而阻止D基因表达,但是没有改变D基因的碱基排列顺序,这种变化称之为表观遗传。
(3)正常人的测定结果中有D基因的mRNA,表明D基因的表达不完全关闭;甲的测定结果表明其D基因的表达量增加,γ肽链含量增加,运输氧气能力下降的直接原因是缺乏β或α肽链;普通β地贫患者的测定结果推测其运输氧气能力下降的根本原因是较正常人D基因的表达量下降。
(4)普通患者和甲的区别是在878位氨基酸由丝氨酸变为苯丙氨酸,所以发生了碱基对的替换;可以通过诱发 DNMT 基因突变,使其无法表达或利用基因编辑技术敲除DNMT基因或开发药物阻止 DNMT基因的表达,使γ肽链含量增加,与α肽链组成血红蛋白,治疗或缓解β地贫症状。
22. 图1为珊瑚礁生态系统碳循环部分过程,其中的珊瑚虫可通过钙化作用分泌碳酸钙以参与珊瑚礁的构建。请回答下列问题:
(1)碳元素在生物群落与无机环境之间进行循环时主要以___________形式进行,珊瑚虫体内碳元素的去向有___________。
(2)含有多种光合色素的虫黄藻生活在珊瑚虫的内胚层中,从而使珊瑚礁呈现出多彩颜色。从生态系统的成分看,虫黄藻属于该生态系统中的___________,它和珊瑚虫的种间关系为___________。环境胁迫会导致珊瑚出现“白化”的现象,这可能是由于虫黄藻从珊瑚虫体内排出或___________。如果“白化”现象得不到及时缓解,珊瑚虫将大规模死亡,从能量流动的角度分析,其原因是___________。
(3)科研人员用不同胁迫处理两种珊瑚,经过相同的时间后收集珊瑚样品并用海水将样品冲洗至___________状态,收集藻液后借助于适合的仪器用___________方法进行计数,实验结果如图2.据此判断,两种珊瑚中更适合缓解珊瑚礁退化的是___________,判断依据是___________。
【答案】(1)①. 二氧化碳 ②. 通过钙化作用储存在碳酸钙中、流向下一个营养级、流向分解者、呼吸作用以二氧化碳形式排放
(2)①. 生产者 ②. 互利共生 ③. 虫黄藻细胞内的光合色素被破坏(或被降解、合成受抑制)④. 虫黄藻输入的能量减少,捕食浮游动物获取的能量不足
(3)①. 白化 ②. 抽样检测法 ③. 澄黄滨珊瑚 ④. 澄黄滨珊瑚在胁迫处理后,虫黄藻细胞密度变化幅度比多孔鹿角珊瑚更小
【分析】生态系统结构包括生态系统的组成成分和营养结构,组成成分又包括非生物的物质和能量、生产者、消费者和分解者,营养结构就是指食物链和食物网。生产者主要指绿色植物和化能合成作用的生物,消费者主要指动物,分解者指营腐生生活的微生物和动物。
【详解】(1)碳元素在生物群落与无机环境之间进行循环时主要以二氧化碳的形式进行,结合图示可知,珊瑚虫一方面可以捕食浮游动物获得营养,还可通过虫黄藻获取有机物,而后通过自身呼吸作用和钙化作用分泌碳酸钙,因此珊瑚虫体内(有机物)碳元素的去向有通过钙化作用储存在碳酸钙中、流向下一个营养级、流向分解者、呼吸作用以二氧化碳形式排放。
(2)从生态系统的成分看,虫黄藻属于该生态系统中的生产者,因为其能通过光合作用把无机物合成储存能量的有机物;珊瑚虫靠虫黄藻光合作用提供营养,虫黄藻靠珊瑚虫排出的废物生活,因此它和珊瑚虫的种间关系为互利共生。环境胁迫会导致珊瑚出现“白化”的现象,这可能是由于虫黄藻从珊瑚虫体内排出或虫黄藻细胞内的光合色素被破坏导致的。如果“白化”现象得不到及时缓解,珊瑚虫将大规模死亡,这是由于虫黄藻输入珊瑚虫的能量减少 ,同时,捕食浮游动物获取的能量不足引起的。
(3)科研人员用不同胁迫处理两种珊瑚,经过相同的时间后收集珊瑚样品并用海水将样品冲洗至白化状态,收集藻液后借助于血细胞计数板利用显微抽样检测法进行计数,实验结果如图2,根据图2结果可知澄黄滨珊瑚在胁迫处理后,虫黄藻细胞密度变化幅度比多孔鹿角珊瑚更小,可见两种珊瑚中更适合缓解珊瑚礁退化的是澄黄滨珊瑚。
23. 目前检测SARS-Cv-2病毒RNA最有效的方法是实时荧光RT-PCR(RT-qPCR),该方法检测一个样品需要超过60分钟。图1为以cDNA为模板进行实时荧光PCR的示意图。请回答下列问题:
(1)RT时,需从样本中提取病毒RNA,经___________酶作用生成cDNA.
(2)PCR时,需加入荧光染料(如图1中的SYBRGreenI)。进行阶段2时,引物与cDNA按照___________原则进行特异性结合。进行阶段③时,___________酶催化子链的合成。
(3)科研人员通过实时荧光RT-PCR检测病毒RNA时,荧光强度变化如图2所示。
①平台期目的基因的数量几乎不再增长,原因可能是___________。
②Ct值的含义是在PCR扩增过程中,每个反应管内的荧光信号达到设定的荧光
阈值时所经历的扩增循环数。因此,当样本中初始模板越多时,Ct值就___________。
③病毒核酸检测说明书标明,Ct≤37判定为阳性,Ct>40或无Ct值判定为阴性。图2所示病毒核酸检测结果应判定为___________。
(4)科研人员又发明了一种无逆转录-指数扩增反应技术(RTF-EXPAR),该技术可在10分钟内准确检测到低浓度SARS-Cv-2病毒RNA,反应机理如图3所示。研究人员设计的“结合DNA-X”含有切口酶识别位点以及与病毒基因组的保守基因Orflab的互补序列。若样本中存在该病毒,在切口酶的作用下生成的“触发DNA-X”可与两个重复序列(X’和X')结合,该重复序列以切口酶识别序列分隔。
①模板链X'-X'的序列为:5'-GGTATTTGGTTTACCCTGTGAGACTCTGGTATTTGGTTTACCCT-3',其中的5'-GACTC-3'是切口酶特异性识别的序列,切口酶从其后4个碱基处将“触发DNA-X"延伸的DNA链切断切口酶切开的是___________键。“触发DNA-X”的序列是5'___________3’。
②RTF-EXPAR比RT-qPCR更快速地检测病毒RNA的原因有___________。
③尽管RTF-EXPAR在核酸检测的速度方面有优势,但仍存在一些局限性,例如由于模板是对称的,扩增过程中___________,导致扩增效率降低。
【答案】(1)逆转录 (2)①. 碱基互补配对 ②. 热稳定的DNA 聚合酶(Taq酶)
(3)①. 引物浓度下降、Taq酶的活性下降、原料dNTP浓度下降 ②. 越小 ③. 阳性
(4)①. 磷酸二酯 ②. AGGGTAAACCAAATACC ③. 避免耗时的逆转录步骤、避免了耗时的加热和冷却步骤、扩增的链相比RT-qPCR 更小 ④.
触发DNA-X不可避免地与模板的5'端杂交
【分析】PCR一般要经历三十多次循环,每次循环可分为变性、复性、延伸三步,常需要进行一次预变性,以便增加大分子模板DNA彻底变性的概率。
【详解】(1)由病毒RNA生成cDNA的过程属于逆转录,需要逆转录酶的催化。
(2)PCR是一项根据DNA半保留复制原理,在体外提供参与DNA复制的各种组分与反应条件,对目的基因的核苷酸序列进行大量复制的技术。引物是一小段能与DNA母链的一段碱基序列互补配对的短单链核酸,因此进行阶段②时,引物与cDNA按照碱基互补配对原则进行特异性结合。在 PCR 循环的③延伸阶段,Taq酶催化子链的合成。
(3)平台期目的基因的数量几乎不再增长,有可能是引物浓度下降、Taq酶的活性下降、原料dNTP浓度下降导致的。样本中初始模板越多时,达到设定的荧光阈值时所经历的扩增循环数就越小,Ct 值就越低。据图2可知荧光阈值大概是36,病毒核酸检测结果应判定为阳性。
(4)根据题意可知切口酶是将DNA链切断,因此该酶破坏的是磷酸二酯键,:根据题意可知5'-GACTC-3'是切口酶特异性识别的序列,切口酶从其后4个碱基处将“触发DNA-X"延伸的DNA链切断切口酶切开,所以可推测“触发DNA-X”的序列是5'-AGGGTAAACCAAATACC-3'。据图可知RTF-EXPAR的过程避免耗时的逆转录步骤、避免了耗时的加热和冷却步骤、扩增的链相比RT-qPCR 更小,因此RTF-EXPAR比RT-qPCR能更快速地检测病毒RNA。RTF-EXPAR在核酸检测的速度方面有优势,但仍存在一些局限性,例如由于模板是对称的,扩增过程中触发DNA-X不可避免地与模板的5'端杂交,导致扩增效率低。
24. 肿瘤是细胞异常增生形成的疾病,对人体健康造成严重危害。请回答下列问题:
(1)人体可通过___________免疫清除体内的肿瘤细胞,体现了免疫系统具有___________功能。但是肿瘤细胞表面可表达PD-L1,与T细胞表面的PD-1结合,从而抑制T细胞活化,进而实现免疫逃逸。故可通过注入___________抗体来阻断这一免疫逃逸通路。
(2)科研人员通过蛋白质工程在患者T细胞膜表面表达针对特定抗原的嵌合抗原受体(CAR),进而对含有该抗原的肿瘤细胞进行治疗,称为CAR-T疗法,具体操作如下。
(3)相比于(1)中的阻断免疫逃逸通路方法,CAR-T疗法的优点是___________。但CAR-T回输到体内后释放的细胞因子往往会进一步活化免疫细胞,进而释放更多细胞因子导致机体发热,这种调节方式属于___________反馈,该综合征在临床上常用___________激素加以缓解。
(4)为实现对CAR-T疗法进行时空精准操控,科研人员对靶向hCD19抗原的CAR-T细胞进行了优化设计,获得了对蓝光响应的CAR-T细胞(LiCAR-T),并进行了相关实验,结果如图所示。结果表明,LiCAR-T细胞能够在___________的刺激下,特异且严格的杀伤肿瘤细胞。
【答案】(1)①. 细胞 ②. 免疫监视 ③. PD-L1或PD-1
(2)①. 密度梯度离心 ②. 活化 ③. 基因表达
(3)①. 治疗更精确(靶向性更强)②. 正 ③. 糖皮质
(4)蓝光照射和hCD19抗原
【分析】免疫系统的功能包括免疫监视、免疫自稳和免疫防御。
糖皮质激素具有抗炎、抗过敏、抗休克等作用,可以减轻机体的炎症反应,缓解发热等症状
【详解】(1)人体可通过细胞免疫清除体内的肿瘤细胞,细胞免疫还能清除被病原体感染的体细胞、异体细胞。细胞免疫清除体内的肿瘤细胞体现了免疫系统的免疫监视功能。由于肿瘤细胞表面可表达PD-L1,与T细胞表面的PD-1结合,从而抑制T细胞活化,进而实现免疫逃逸,因此可通过注入PD-L1或PD-1抗体,抑制PD-L1和PD-1结合,从而阻断这一免疫逃逸通路。
(2)利用白细胞重量不同于其他血液成分的特性,常采用密度梯度离心法将其与血清、红细胞等成分精细分离,进而进一步纯化提取T淋巴细胞。利用人工刺激的抗原呈递细胞(APC)处理T淋巴细胞,激活T淋巴细胞。构建含CAR的基因表达载体,利用载体将CAR基因转移到T细胞中,从而获得含CAR基因的T淋巴细胞。对改造后的CAR-T细胞进行体外传代培养,常用静脉输液的方式将CAR-T细胞输回患者体内,进而对含有该抗原的肿瘤细胞进行治疗。
(3)相比于(1)中的阻断免疫逃逸通路方法,科研人员通过蛋白质工程在患者T细胞膜表面表达针对特定抗原的嵌合抗原受体(CAR),进而对含有该抗原的肿瘤细胞进行治疗,CAR-T疗法的优点是CAR-T细胞可以特异性识别肿瘤细胞,具有更强的靶向性,能更精确地杀伤肿瘤细胞。CAR-T回输到体内后释放的细胞因子往往会进一步活化免疫细胞,进而释放更多细胞因子导致机体发热,这种调节方式属于正反馈。糖皮质激素具有抗炎、抗过敏、抗休克等作用,可以减轻机体的炎症反应,缓解发热等症状,因此该综合征在临床上常用糖皮质激素加以缓解。
(4)结合图示可知,LiCAR-T细胞表达hCD19抗体,且照射蓝光,肿瘤细胞杀伤率最大,说明LiCAR-T细胞能够在蓝光和hCD19抗原的刺激下,特异且严格的杀伤肿瘤细胞。
菌株
菌落直径为d
透明圈直径为D
L4
5.8
18.5
L5
7.9
19.3
L6
5.3
18.9
Y1
6.0
10.1
Y6
6.3
13.7
操作目的
具体操作
从患者的外周血中分离T淋巴细胞
利用白细胞重量不同于其他血液成分的特性,常采用①___________法将其与血清、红细胞等成分精细分离,进而进一步纯化提取T淋巴细胞
②___________T淋巴细胞
利用人工刺激的抗原呈递细胞(APC)处理T淋巴细胞
将CAR基因导入T淋巴细胞
构建③___________载体,利用载体将CAR基因转移到T细胞中
CAR-T细胞体外扩增
对改造后的CAR-T细胞进行体外传代培养
回输患者体内
临床常用静脉输液的方式将CAR-T细胞输回患者体内
相关试卷
这是一份江苏省常州市2024-2025年高三上学期期末考试生物试题,文件包含江苏省常州市2024-2025年高三上学期期末考试生物试题pdf、生物答案pdf等2份试卷配套教学资源,其中试卷共10页, 欢迎下载使用。
这是一份江苏省常州市2024-2025学年高三上学期期末考试 生物试题(无答案),共8页。
这是一份江苏省常州市2024-2025年高三上学期期末考试生物试题,共8页。

