还剩13页未读,
继续阅读
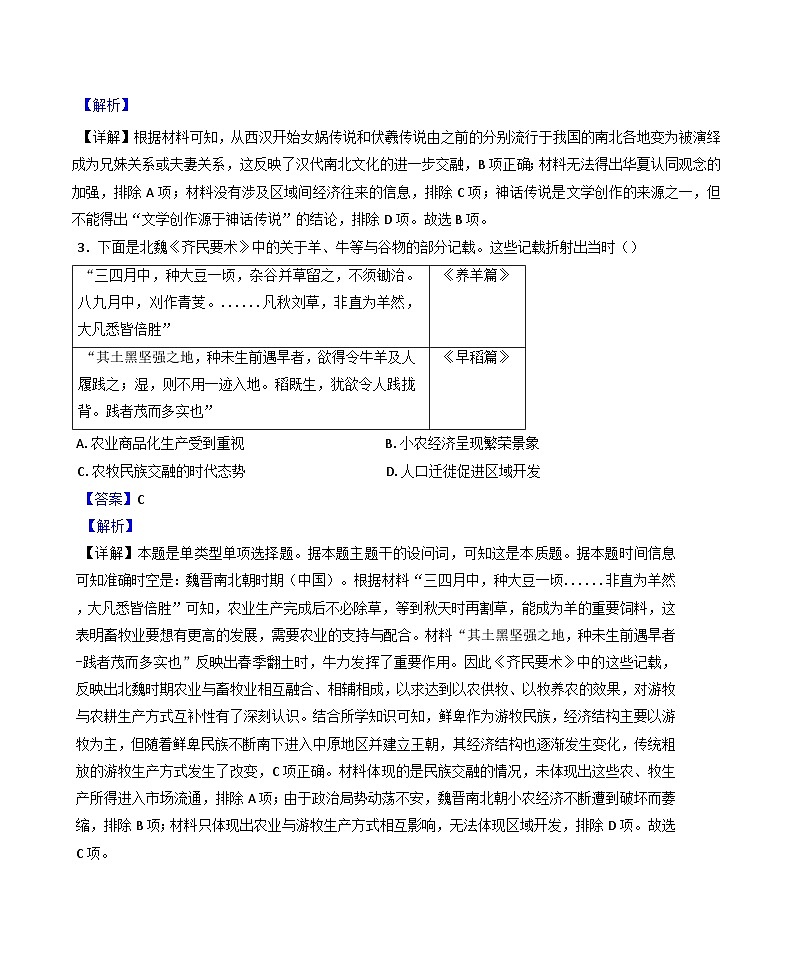
重庆市拔尖强基联盟2024-2025学年高三下学期2月联合考试历史试题(解析版)
展开
这是一份重庆市拔尖强基联盟2024-2025学年高三下学期2月联合考试历史试题(解析版),共16页。试卷主要包含了考试结束后,将答题卡交回,中国共产党的一份决议提出等内容,欢迎下载使用。
相关试卷
重庆市拔尖强基联盟2024-2025学年高三下学期2月联合考试历史试题:
这是一份重庆市拔尖强基联盟2024-2025学年高三下学期2月联合考试历史试题,共8页。试卷主要包含了考试结束后,将答题卡交回,中国共产党的一份决议提出等内容,欢迎下载使用。
2023~2024学年重庆市拔尖强基联盟高三(下)2月联合考试历史试卷:
这是一份2023~2024学年重庆市拔尖强基联盟高三(下)2月联合考试历史试卷,共32页。
历史丨重庆市高2025届拔尖强基联盟高三10月联合考试历史试卷及答案:
这是一份历史丨重庆市高2025届拔尖强基联盟高三10月联合考试历史试卷及答案,共10页。

