四川省巴中市2024-2025学年高一(上)期末考试地理试卷(解析版)
展开
这是一份四川省巴中市2024-2025学年高一(上)期末考试地理试卷(解析版),共11页。试卷主要包含了考试结束后,将答题卡交回等内容,欢迎下载使用。
本卷满分100分,考试时间75分钟
注意事项:
1.本试卷共分两卷,第Ⅰ卷为选择题,第Ⅱ卷为非选择题。
2.考生务必将自己的姓名、座位号和准考证号填写在答题卡相应的位置上。
3.第Ⅰ卷的答案用2B铅笔填涂到答题卡上,第Ⅱ卷必须将答案填写在答题卡上规定位置。
4.考试结束后,将答题卡交回。
第Ⅰ卷(选择题,共48分)
一、选择题:本题共16小题,每小题3分,共48分。在每小题给出的四个选项中,只有一项是符合题目要求的。
2024年10月30日,神舟十九号载人飞船发射升空,并与距地面400多千米的中国空间站对接成功,3位宇航员顺利进入空间站,开启为期6个月的太空生活。空间站内各系统的运转、航天员的生活、问天实验舱中实验仪器的工作,都需要电力。下图为大气垂直分层示意图和中国空间站结构示意图。据此完成下面小题。
1. 与中国空间站相似的天体类型是( )
A. 恒星 B. 行星 C. 卫星 D. 彗星
2. 中国空间站在轨运行的高度位于( )
A. 对流层 B. 平流层 C. 高层大气 D. 地球大气层外
3. 中国空间站的电力主要来自( )
A. 太阳辐射 B. 核电站 C. 锂电池 D. 宇宙射线
【答案】1. C 2. C 3. A
【解析】
【1题详解】
中国空间站围绕地球公转,中心天体属于行星,所以中国空间站属于卫星,C正确;恒星、行星、彗星和卫星都不是同一类的,ABD错误。故选C。
【2题详解】
由图可知,中国空间站的运行轨道位于大气垂直分层中的高层大气,C正确,AB错误;D大气层的上界约为2000-3000千米,400千米没有超出大气上界,D错误。故选C。
【3题详解】
由图可知,中国空间站有太阳翼,可以利用太阳能发电,故能量主要来自太阳辐射,A正确;核电建设规模大,难度高,B错误;锂电池储量小,C错误;宇宙射线不是能量主要来源,D错误。故选A。
地球气候处于冷暖干湿不断变化中。下图为地质时期某阶段全球气候变化图。据此完成下面小题。
4. 与现代相比,中生代大部分时期的气候较( )
A. 湿热 B. 干暖 C. 湿冷 D. 干冷
5. 古生代末期时,地球上( )
A. 生物大繁盛 B. 地壳运动平静
C. 海平面上升 D. 冰川范围扩大
【答案】4. A 5. D
【解析】
【4题详解】
由图可知,中生代的气温高于全球平均气温(现代),降水量也高于全球平均降水(现代)量,故当时的气候相对现代更湿热,A正确,BCD错误。故选A。
【5题详解】
由图可知,古生代末期时地球降水少,气温低,气候为干冷,生物不可能繁盛,A错误;由图无法得知地壳的运动状况,B错误;气候干冷,降水少,海平面下降,C错误;气候寒冷,冰川广布,范围扩大,D正确。故选D。
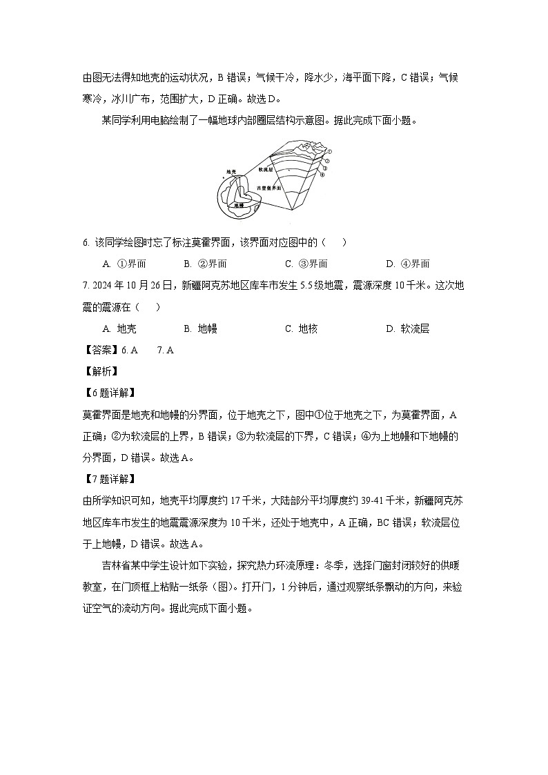
某同学利用电脑绘制了一幅地球内部圈层结构示意图。据此完成下面小题。
6. 该同学绘图时忘了标注莫霍界面,该界面对应图中的( )
A. ①界面 B. ②界面 C. ③界面 D. ④界面
7. 2024年10月26日,新疆阿克苏地区库车市发生5.5级地震,震源深度10千米。这次地震的震源在( )
A. 地壳 B. 地幔 C. 地核 D. 软流层
【答案】6. A 7. A
【解析】
【6题详解】
莫霍界面是地壳和地幔的分界面,位于地壳之下,图中①位于地壳之下,为莫霍界面,A正确;②为软流层的上界,B错误;③为软流层的下界,C错误;④为上地幔和下地幔的分界面,D错误。故选A。
【7题详解】
由所学知识可知,地壳平均厚度约17千米,大陆部分平均厚度约39-41千米,新疆阿克苏地区库车市发生的地震震源深度为10千米,还处于地壳中,A正确,BC错误;软流层位于上地幔,D错误。故选A。
吉林省某中学生设计如下实验,探究热力环流原理:冬季,选择门窗封闭较好的供暖教室,在门顶框上粘贴一纸条(图)。打开门,1分钟后,通过观察纸条飘动的方向,来验证空气的流动方向。据此完成下面小题。
8. 教室内外之间空气的流动方向是( )
①纸条处空气流向室外 ②纸条处空气流向室内
③门槛处空气流向室外 ④门槛处空气流向室内
A.①③ B. ①④ C. ②③ D. ②④
9. 出现纸条飘动现象的根本原因是( )
A. 冬季北风强烈 B. 地转偏向力大
C. 室内外温差大 D. 地表摩擦力大
【答案】8. B 9. C
【解析】
【8题详解】
冬季,选择门窗封闭较好的供暖教室温度较高,气流膨胀上升,地面形成低压,上空形成高压;而室外气温较低,气流收缩下沉,地面形成高压,上空形成低压。水平方向上气流由高压流向低压,因此打开门后,门槛处气流由室外流向室内,纸条由室内流向室外,①④正确,②③错误,B正确,ACD错误。故选B。
【9题详解】
出现纸条飘动现象的根本原因是室内和室外温差大,供暖教室温度较高,气流膨胀上升,地面形成低压,上空形成高压;而室外气温较低,气流收缩下沉,地面形成高压,上空形成低压。水平方向上气流由高压流向低压,因此打开门后,门槛处气流由室外流向室内,纸条由室内流向室外,C正确;纸条飘动现象是教室内外的局部环流形成的,与冬季风无关,A错误;地转偏向力和摩擦力都不是风形成的原动力,不是出现纸条飘动现象的根本原因,BD错误。故选C。
长江流域不同区域的地貌差异较大。下图为长江干流部分河段沿线的地貌景观图。据此完成下面小题。
10. 甲地地貌景观的显著特点是( )
①地形平坦 ②峰林耸立 ③河岸陡峭 ④河谷深度大
A. ①② B. ②③ C. ①④ D. ③④
11. 与乙处地貌成因相似的典型地貌是( )
A. 喀斯特地貌 B. 三角洲 C. 沙丘 D. 海蚀拱桥
12. 甲、乙、丙三处地貌( )
A. 甲处水运最便利 B. 乙处最适宜布局大城市
C. 丙处最适宜农耕 D. 三处都适宜建水电站
【答案】10. D 11. B 12. C
【解析】
【10题详解】
甲地位于河流的上游地区,落差大,水流速度快,流水侵蚀作用强,以下切侵蚀为主,河谷深度大、河岸陡峭;③④正确;地形平坦 为冲积平原,峰林耸立为喀斯特地貌的特征,①②错误。D正确,ABC错误,故选D。
【11题详解】
乙位于河流的出山口处,由流水的堆积作用形成的冲积扇;三角洲位于河流的入海口处,由河流的堆积作用形成,B正确;喀斯特地貌由流水的溶蚀作用形成,A错误;沙丘由风力的沉积作用形成,C错误;海蚀拱桥由海水长期冲刷侵蚀形成,D错误。故选B。
【12题详解】
甲处为峡谷,河道狭窄,水流湍急,不适合航运,A错误;乙处为冲积扇,平坦的土地面积小,不适宜布局大城市,B错误;丙处为河漫滩平原(冲积平原),地势平坦,土壤肥沃,最适宜农耕,C正确;丙处地形平坦,不适宜建水电站,D错误。故选C。
下图为8月世界局部海洋表层盐度分布图。据此完成下面小题。
13. 图中甲海域表层盐度变化较大的主要影响因素是( )
A. 蒸发量 B. 入海径流
C. 降水量 D. 与外海连通状况
14. 图中P洋流( )
①性质是暖流 ②性质是寒流
③使流经海域盐度升高 ④使流经海域盐度降低
A. ①③ B. ②③ C. ①④ D. ②④
【答案】13. B 14. A
【解析】
【13题详解】
由图经纬度可知,该区域位于南美洲,甲处位于亚马孙河的入海口,入流径流丰富,表层海水盐度受淡水的稀释作用,变化较大,B正确;降水量和蒸发量对区域的影响是一致的,AC错误;与外海连通状况无关,D错误。故选B。
【14题详解】
由图可知,P洋流经过的区域的等盐度线向低值区突出,说明经过的海区盐度高于同纬度的海区,应为暖流,暖流使经过的海区蒸发量增大,盐度升高,①③正确,②④错误,A正确,BCD错误,故选A。
下图示意澳大利亚及周边区域某年10月23日4时的海平面气压分布。据此完成下面小题。
15. 图中乙地的风向为( )
A. 西北风 B. 西南风 C. 东北风 D. 东南风
16. 图中甲、乙、丙、丁四地风速最小的是( )
A. 甲 B. 乙 C. 丙 D. 丁
【答案】15. D 16. A
【解析】
【15题详解】
乙地南侧是高压,北侧是低压,按照风的形成过程可知:首先画出垂直于等压线,由高压指向低压的气压梯度力,再加上地转偏向力的影响,即可得到当地风向。该地位于南半球,故水平运动中的气流应在气压梯度力的基础上向左偏转,最后甲地的风向应该是东南风,D正确;ABC错误。故选D。
【16题详解】
结合所学可知,水平气压梯度力是形成风的直接动力,气压梯度力越大,风速越大。在等压线图上,等压线越密集,水平气压梯度力大越大,风力越大;等压线越稀疏,水平气压梯度力大越小,风力越小;图中甲、乙、丙、丁四地中等压线最稀疏的是甲地,风力最小,A正确,BCD错误。故选A。
第Ⅱ卷(非选择题,共52分)
二、非选择题:本题共3小题,共52分。
17. 阅读图文材料,完成下列要求。
博斯腾湖位于新疆北部,是我国最大的内陆淡水湖。近几十年来,受入湖与出湖水量的影响,博斯腾湖湖水矿化度(单位体积湖水中所含盐类物质的质量)变化较大。图左为博斯腾湖流域地理简图,图右为博斯腾湖水位、矿化度变化。
(1)博斯腾湖参与的水循环类型为______。
(2)湖水矿化度与湖泊水位的关系是______。博斯腾湖西部水体矿化度较东部______(填“大”或“小”),原因是西部______。
(3)1987年,博斯腾湖出现低水位。推测该年份博斯腾湖出现低水位的自然和人为原因。
自然原因:______;
人为原因:_____。
(4)简述图中农业区发展对当地水循环环节的影响。
【答案】(1)陆上内循环
(2)负相关 小 西部有径流汇入
(3)降水少,蒸发旺盛 农业灌溉(人类活动)用水量大
(4)引水灌溉,减少了河流径流;增大了植物蒸腾作用;影响下渗和地下径流环节 。
【解析】
【小问1详解】
根据材料信息可知,博斯腾湖是我国最大的内陆淡水湖,位于我国西北内陆,因此其参与的水循环类型为陆上内循环。
【小问2详解】
结合图中信息可知,湖泊矿化度与湖泊水量基本呈现负相关。结合图中信息可知,博斯腾湖西部有河流注入,水量较多,因此博斯腾湖东部水体矿化度大于西部水体矿化度。
【小问3详解】
分析湖泊水位变化要考虑湖泊水分收支两个方面。自然原因要考虑当地气候特征,特别是降水和蒸发这两个关键因素。新疆深居内陆,气候干旱,降水年际变化较大。1987年可能降水异常偏少,而该地区蒸发强烈,湖水支出远大于收入,导致湖泊水位下降。对于人为原因,要结合区域人类活动使得入湖水量减少,湖水水位降低。如农业、工业、生活用水等,本题中农业灌溉是主要的人为因素,湖泊西北为大片农业区,当地农业发展需要大量引用河流水灌溉,使入湖水量减少,人类活动对水资源的不合理利用加剧了湖泊水位的下降。
【小问4详解】
结合所学知识,湖区灌溉农业的发展导致引湖泼水进行灌溉,减少了地表径流,增加了农作物生长,相当于植被覆盖率增大,增大了植物蒸腾作用,影响了下渗和地下径流。
18. 阅读图文材料,完成下列要求。
2024年暑假,湖南省某中学高一学生来到学校附近丘陵地带,开展有关植被、土壤的综合实践活动。他们在实践活动中发现,该丘陵地,带土壤呈红色,质地较黏重,腐殖质含量少,区域代表性的森林植被与学习过的热带雨林植被有很大不同。下图为同学们绘制的土壤与其他自然环境要素关系简图。
(1)同学们主要从____、___等方面对该地土壤进行了观察。
(2)该区域代表性天然植被是______,其垂直结构较天然热带雨林植被_____(填“简单”或“复杂”),板根和茎花现象较_____(填“多”或“少”)。
(3)利用仪器测得该区域土壤肥力较低后,同学们在老师引导下,从气候方面分析其原因:当地气温较高,土壤中的____分解比较快;降水量大,土壤______作用较强。
(4)简要说明植被在该地自然土壤形成过程中所起的作用。
【答案】(1)土壤颜色 土壤质地
(2)亚热带常绿阔叶林 简单 少
(3)有机质 淋溶
(4)植被通过生物风化,加快岩石破碎,形成成土母质;植被更新循环,使营养元素在土壤表层富集;植被通过枯枝落叶为土壤提供了有机质;植物根系或腐殖质能改善土壤结构,促进土壤矿物质颗粒团聚。
【解析】
【小问1详解】
他们在实践活动中发现,该丘陵地.带土壤呈红色,质地较黏重,说明同学们主要从土壤颜色、土壤质地等方面对该地土壤进行了观察。
【小问2详解】
该区域位于亚热带季风气候区,代表性天然植被是亚热带常绿阔叶林。该区域水热条件较热带雨林气候区较差,因此其植被的垂直结构较天然热带雨林植被简单,板根和茎花现象较少。
【小问3详解】
该区域位于亚热带季风气候区,当地气温较高,微生物活性强,土壤中的有机质分解比较快;同时降水量大,土壤的淋溶作用较强,养分容易流失。
【小问4详解】
植被的根系在生长过程中会对岩石产生校压和穿透作用(生物风化),使岩石逐渐破碎,形成土壤的最初物质基础(成土母质);植被在生长过程中从土壤中吸收各种营养元素,当植被死亡后,其残体分解,营养元素又回到土壤中,使土壤表层的营养元素逐渐富集;植被的枯枝落叶掉落在地面上,经过微生物的分解作用,转化为土壤中的有机质,有利于土壤肥力的保持;植物根系在土壤中穿插生长,能够疏松土壤,而腐殖质则将土壤颗粒粘结在一起,促进土壤矿物质颗粒团聚,形成良好的土壤结构。
19. 阅读图文材料,完成下列要求。
洪水、滑坡、泥石流和地震都是破坏性很强的自然灾害。在遇到这些灾害时,掌握正确的自救和互救方法,才能获得生的希望。下图示意四种常见灾害的逃生和自救方法。
(1)图中所示的自然灾害,属于气象灾害的有_____,属于地质灾害的有_____。图中所示四种常见灾害的逃生和自救方法,错误的是_____。(填序号)
(2)地震往往容易引发其他灾害,形成灾害链条。请参考旱灾引发的一条灾害链条,完成地震的一条灾害链条。
①_____②_____③_____
(3)对于多数自然灾害,我们可以运用地理信息技术进行防灾减灾,减轻自然灾害的影响。请列举遥感技术在地震防灾减灾中的两项应用。
【答案】(1)④ ①② ①
(2)滑坡(泥石流) 堰塞湖 水灾
(3)地震监测与预测,快速获取震区遥感图像,识别灾害影响范围,为灾情统计、灾害救援工作提供支持等。
【解析】
【小问1详解】
气象灾害是因大气圈的气象变化而形成的灾害,如水灾主要是由于降水过多、河流水住上涨等气象因素导致的,所以水灾属于气象灾害。泥石流和山崩是地质运动引发的灾害,故泥石流和山崩是地质灾害。当泥石流发生时,应沿与泥石流运动方向垂直的山坡上跑,而不能顺着其方向跑,①是错误方法,其他方法正确。
【小问2详解】
参考旱灾等其他灾害链条的逻辑关系,按照因果逻辑依次推导。地震发生时,地壳运动强烈,会破坏山体的稳定性,容易引发山体滑坡和泥石流。如果滑坡体或泥石流堵塞河道,就会形成堰塞湖。堰塞湖水位不断上升,一旦堤坝决口,就会引发水灾,这是一种常见的地震灾害链条。
【小问3详解】
1.地震监测与预测,遥感技术可以通过对地壳运动、地形变化等进行长期监测,获取相关数据,分析地壳活动趋势,从而对可能发生地震的区域和时间进行预测。例如,利用卫星遥感监测地壳的微小变形、板块运动等情况,提前预警地震风险。2.快速获取震区遥感图像,地震发生后,遥感卫星可以迅速对震区进行拍摄,获取震区的地形地貌、建筑物破坏情况、道路损毁状况等图像信息。3.为灾情统计、灾害救援工作提供支持。如哪些区域建筑物倒塌严重、哪些道路被阻断等,为救援队伍制定合理的救援路线、确定救援重点区域提供依据,也为灾情统计提供准确的基础数据。
相关试卷
这是一份四川省绵阳市2024-2025学年高一(上)1月期末地理试卷(解析版),共17页。试卷主要包含了考试结束后将答题卡收回等内容,欢迎下载使用。
这是一份天津市滨海新区2024-2025学年高一(上)期末考试地理试卷(解析版),共16页。试卷主要包含了单项选择题,综合题等内容,欢迎下载使用。
这是一份湖南省浏阳市2024-2025学年高一(上)期末考试地理试卷(解析版),共13页。试卷主要包含了单选题,综合题等内容,欢迎下载使用。

