江苏省部分重点高中2024-2025学年高一上学期12月阶段检测生物试题含答案
展开
这是一份江苏省部分重点高中2024-2025学年高一上学期12月阶段检测生物试题含答案,共15页。试卷主要包含了11, 如图为垂体某细胞等内容,欢迎下载使用。
一、单项选择题:本部分包括15题,每题2分,共30分。每题只有一个选项最符合题意。
1. 新冠病毒和肺炎双球菌均可引发肺炎。下列有关它们的物质组成和结构的叙述,正确的是( )
A. 组成两者的化合物中,含量最多的都是水
B. 两者都以脱氧核糖核酸作为遗传信息的携带者
C. 组成它们的蛋白质都是在核糖体上合成的
D. 它们都不具有核膜,但其中之一具有生物膜系统
【答案】C
2. 下列有关细胞中元素和化合物的叙述,正确的是( )
A. 微量元素Fe、Mg分别参与血红蛋白和叶绿素的构成
B. 氨基酸空间结构的差异是蛋白质分子多样性的原因之一
C. 磷脂、几丁质和脱氧核糖核酸的元素组成相同
D. 氢键的存在使水具有较高的比热容,水温相对稳定
【答案】D
3. 下列关于元素和化合物的叙述,不正确的是( )
A. 碳是占人体细胞干重最多的元素,也是生命的核心元素
B. 血红素的基本组成单位是氨基酸,参与血液中O2的运输
C. DNA是细胞生物的遗传物质
D. 单体的连接方式不同导致纤维素和淀粉结构不同
【答案】B
4. 体外培养动物细胞时,绝大多数情况下,培养基中都会添加葡萄糖。下列关于葡萄糖的叙述,错误的是( )
A. 葡萄糖是细胞中常见的单糖
B. 葡萄糖是细胞的主要能源物质
C. 葡萄糖水解后可被细胞吸收
D. 细胞吸收葡萄糖需转运蛋白
【答案】C
5. 真核细胞中普遍存在有多种细胞器,但不同的细胞中细胞器也不尽相同。下列存在于洋葱根尖分生区细胞中的细胞器是( )
A. 中心体B. 高尔基体C. 叶绿体D. 大液泡
【答案】B
6. 下列关于细胞结构和功能的叙述,正确的是( )
A. 细胞膜上通道蛋白与被转运物质的结合具有特异性
B. 内质网是膜性管道系统,是蛋白质合成、加工的场所和运输通道
C. 细胞壁都由纤维素和果胶构成,对细胞起支持和保护作用
D. 细胞核在细胞分裂时会解体,是DNA复制和蛋白质合成的主要场所
【答案】B
7. 细胞器是细胞质中具有特定形态和功能的结构。下列有关叙述正确的是( )
A. 叶绿体是所有光合自养型生物进行光合作用的场所
B. 液泡内有细胞液,可以调节植物细胞内的环境
C. 中心粒由两个互相垂直的中心体构成,与细胞的有丝分裂有关
D. 溶酶体由单层生物膜包被,来源于内质网产生的囊泡
【答案】B
8. 生物膜的结构与功能联系密切,下列叙述错误的是( )
A. 溶酶体膜破裂后释放出的酶会造成细胞结构的破坏
B. 核膜上的核孔能实现核质之间物质交换和信息交流
C. 生物膜的组成成分和结构很相似,在结构和功能上紧密联系
D. 性激素的合成、分泌、运输不需生物膜参与
【答案】D
9. 猪笼草是一种高等绿色植物,有独特的捕虫笼,捕虫笼表面具有消化腺和蜡质区,消化腺能分泌含有多种酶的消化液,可粘住昆虫将其分解。下列叙述正确的是( )
A. 猪笼草叶肉细胞中含有叶绿体、中心体、线粒体、高尔基体等细胞器
B. 捕虫笼内液体中消化酶的合成最先是在游离的核糖体上进行的,线粒体可以为该过程提供能量
C. 猪笼草细胞可自由扩散吸收氨基酸等营养物质用于蛋白质的合成
D. 消化液中的酶经过细胞壁到捕虫笼内发挥作用,表明作为边界的细胞壁具有胞吐功能
【答案】B
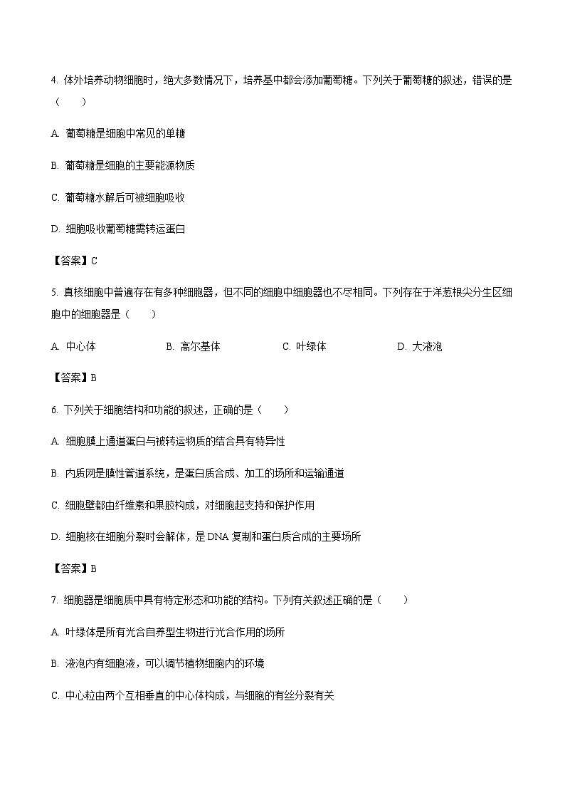
10. 如图为垂体某细胞(可分泌生长激素,一种分泌蛋白)的部分结构示意图,下列相关叙述错误的是( )
A. 图示结构中属于生物膜系统中细胞器膜的是①③⑦
B. 使用3H标记的亮氨酸可探究生长激素合成、分泌过程
C. 生长激素的分类和包装发生于⑦
D. 生长激素分泌前后,③的膜面积变大,⑦的膜面积基本不变
【答案】D
11. 图1是显微镜下观察到的某一时刻的细胞图像。图2表示一种渗透作用装置。图3是另一种渗透装置,一段时间后液面上升的高度为h。这两个装置所用的半透膜都不能让蔗糖分子通过,但可以让葡萄糖分子和水分子通过。下列叙述错误的是( )
A. 若图1是某同学观察植物细胞质壁分离与复原实验时拍下的显微照片,则此时细胞液浓度大于或等于
外界溶液浓度
B. 图2中,若A为0.3g/mL葡萄糖溶液,B为清水,则平衡后A侧液面与B侧液面一样高
C. 图3中,若每次平衡后都将产生的水柱h移走,那么随着时间的推移,h将会越来越小
D. 图3中,如果A、a均为蔗糖溶液,则开始时浓度大小关系为Ma>MA,达到平衡后Ma>MA
【答案】A
12. 下列有关物质进出细胞的方式判断不正确的是( )
A. 依据跨膜的层数,跨膜层数为0的就是胞吞或胞吐
B. 依据物质浓度梯度,只要顺浓度梯度运输的就是被动运输
C. 依据是否需要转运蛋白,需要转运蛋白运输的就是协助扩散或主动运输
D. 依据是否消耗能量,只要运输过程中消耗能量的就是主动运输
【答案】D
13. 用物质的量浓度为2ml/L的乙二醇溶液和2 ml/L的蔗糖溶液分别浸泡某种成熟的叶肉细胞,观察其质壁分离现象,得到其原生质体体积的变化情况如图所示。下列相关分析错误的是( )
A. 60 s时,乙二醇溶液中的叶肉细胞吸水能力小于蔗糖溶液中的叶肉细胞
B. 120 s时,蔗糖溶液中的叶肉细胞的细胞液浓度小于细胞质基质的浓度
C. 180 s时,外界乙二醇溶液浓度小于叶肉细胞细胞液浓度
D. 质壁分离完全复原时,外界乙二醇溶液浓度等于叶肉细胞细胞液浓度
【答案】D
14. 某多肽有20个氨基酸,其中天冬氨酸4个,分别位于第5、6、15、20位(如下图所示);肽酶X专
门作用于天冬氨酸羧基端的肽键,肽酶Y专门作用于天冬氨酸氨基端的肽键。下列相关叙述错误的是( )
A. 该二十肽含有的肽键至少为19个
B. 该二十肽游离的氨基和羧基至少各为1个和4个
C. 肽酶Y完全作用后产生的多肽共至少含有18个N
D. 肽酶X完全作用后产生的多肽中O数目比二十肽少了1个
【答案】B
15. 下列实验操作能达成目的的是( )
A. 细胞膜上的蛋白质分子进行荧光标记,再进行细胞融合,可以研究细胞膜的功能特性
B. 用镊子撕取黑藻叶略带叶肉细胞的下表皮,高倍镜下可观察叶绿体沿液泡顺时针运动
C. 在观察植物细胞的质壁分离实验中,可看到黑藻细胞液泡体积变小、颜色加深
D. 在蛋白质鉴定实验中,加入的CuSO4溶液越多,观察到的颜色反应越不明显
【答案】D
二、多项选择题:本题包括4小题,每小题3分,共12分。每小题全选对者得3分,选对但不全的得1分,错选或不答的得0分。
16. 下列关于元素和化合物的叙述,正确的是( )
A. O、P、N元素可大量参与组成线粒体内膜
B. 维生素D的化学本质是脂肪,有助于钙的吸收
C. 结合水是细胞结构的重要组成成分,主要存在于液泡中
D. 核酸和蛋白质在细胞质和细胞核中都有分布
【答案】AD
17. 科学探究要选择合适的科学方法,有关实验与科学方法对应正确的有( )
A. 细胞学说的建立——完全归纳法
B. 观察叶绿体和细胞质流动——显微观察法
C. 罗伯特森利用细胞膜结构的电镜照片研究细胞膜——建构物理模型法
D. 分离细胞中的细胞器——差速离心法
【答案】BD
18. 下图是人体细胞中部分结构模型图,①~⑤表示细胞核各种结构,⑥和⑦是两种细胞器。下列说法正确的是( )
A. ②不会与⑥直接相连
B. ⑦的形成与结构⑤有关
C. 通过①可以进行核质间的物质交换和信息交流
D. 若④表示染色质,细胞分裂时可缩短变粗
【答案】BCD
19. Ca2+在维持肌肉兴奋和骨骼生长等生命活动中发挥着重要作用,血液中Ca2+含量低会出现抽搐等症状。下图是Ca2+在小肠的吸收过程。相关叙述正确的是( )
A. 钙在离子态下易被吸收,维生素D可促进Ca2+的吸收
B. Ca2+通过Ca2+通道进入细胞的方式属于协助扩散
C. Ca2+通过Ca2+-ATP酶从基底侧膜转出细胞的方式属于主动运输
D. Na+-Ca2+交换的动力来自Na+的浓度差,属于被动运输
【答案】ABC
三、非选择题:本题包括5小题,共58分。
20. 回答下列有关实验的问题:
(1)下列实验中需要使用显微镜观察的是___________,实验操作过程中需要使用酒精洗去浮色的是__________,需要进行水浴加热的是__________。
A.检测生物组织中的还原糖实验 B.检测花生子叶中的脂肪颗粒实验
C.检测生物组织中的蛋白质 D.制备细胞膜实验
E.观察细胞中的叶绿体和细胞质的流动 F.探究植物细胞质壁分离和复原
(2)某小组以紫色洋葱外表皮、黑藻为材料,用不同浓度的蔗糖溶液进行质壁分离及复原的实验,质壁分离时间的记法是从滴下溶液开始到约50%的细胞出现明显质壁分离为止:
清水复原时间的记法是从滴下清水开始到约50%的细胞恢复到原来的状态为止,结果如下表,回答下列问题:
注:“一”表示没有发生质壁分离或复原
①在下列器具中,该实验不需要用到的是__________(填字母)。
②由实验结果可知,黑藻的细胞液浓度可能__________(填“>”“”“ ③. < ④. 原生质层的伸缩性大于细胞壁 ⑤. 绿色 ⑥. 红色 ⑦. K+和NO3-进入液泡,使细胞液浓度大于外界溶液浓度 ⑧. C (3)ABC
21. 甲图表示构成细胞的元素和化合物,X、Y表示化学元素,乙图表示某生物大分子的部分结构模式图,请分析回答下列问题。
(1)甲图中Y代表的元素是___________;组成活细胞含量最多的有机化合物是___________(填字母)。
(2)若B是葡萄糖,那么在植物细胞中特有的E有______________。
(3)乙图所示化合物的基本组成单位是__________(填文字),可用甲图中字母___________表示,若F主要分布在细胞核中,则④的中文名称是_________________。
(4)抗体是由2条相同的H链和2条相同的L链通过链间二硫键连接而成的蛋白质。整个抗体分子可分为恒定区(C)和可变区(V)两部分(如丙图所示)。在同一个物种中,不同抗体分子的恒定区都具有相同的或几乎相同的氨基酸序列。请回答:
①同一个体中抗体的结构不尽相同,主要是因为________(C区/V区)不同。
②蛋白质除具有免疫功能外,还具有___________(至少写2点)等功能。
③若某种抗体的一条H链有550个氨基酸,一条L链有242个氨基酸,则该抗体中含有___________个肽
键。
④从血清中分离出所需抗体后,若加入酒精处理,则抗体_________(填“有”或“无”)活性。
⑤下图是某蛋白质中的一条含121个氨基酸的多肽链,其中含有5个甘氨酸(甘氨酸的R基为:-H),分别位于26、71、72、99、121位。肽酶E1专门水解甘氨酸羧基端的肽键,肽酶E1完全作用后产生的多肽中,氧原子比原121肽多了__________个。
【答案】(1) ①. P ②. D
(2)纤维素和淀粉 (3) ①. 核苷酸 ②. C ③. 鸟嘌呤脱氧核糖核苷酸##鸟嘌呤脱氧核苷酸
(4) ①. ①V区 ②. 催化、调节、运输功能 ③. 1580 ④. 无 ⑤. 2##两##二
22. 图1、图2是细胞膜和细胞核的亚显微结构模式图,图3表示动物细胞的亚显微结构模式图,据图回答:
(1)由图1可知,该细胞膜最可能是___________细胞的细胞膜。①是___________,可接受激素等分子的调节,这体现了细胞膜具有___________功能。
(2)图2中b结构被破坏,蛋白质的合成将不能正常进行的原因是__________。细胞核是遗传信息库,这个功能主要与图2中[ ]__________有关。
(3)若图3是动物体内的免疫细胞,能合成并分泌抗体,用__________方法研究抗体分泌过程。该抗体从合成至分泌到细胞外依次经过的细胞结构为__________(用图中标号和箭头表示),为该过程供能的细胞器是[ ]___________,该过程起交通枢纽作用的细胞器[ ]__________(填序号和名称)。
(4)研究发现,一些蛋白质若发生错误折叠,则无法从内质网运输到高尔基体而导致其在细胞内堆积,影响细胞的功能,细胞内损伤的线粒体等细胞器也会影响细胞的功能。细胞通过图4所示机制进行调控。损伤的线粒体也可被标记并最终与溶酶体融合,其中的生物膜结构在溶酶体中可被降解并释放出__________、磷脂(甘油、脂肪酸、磷酸及其他衍生物)和单糖等物质。
(5)细胞通过图4过程对蛋白质和细胞器的质量进行精密调控,意义是___________(填字母)。
a.降解产物可被细胞重新利用,可节约物质进入细胞消耗的能量b.减少细胞内功能异常的蛋白质和细胞器,避免它们对细胞生命活动产生干扰
【答案】(1) ①. 动物 ②. 糖蛋白 ③. 进行细胞间的信息交流
(2) ①. (蛋白质的合成场所为核糖体,)核仁与核糖体的形成有关 ②. c染色质
(3) ①. (放射性)同位素标记法 ②. ①→④→⑥→② ③. ⑤线粒体 ④. ⑥高尔基体
(4)氨基酸 (5)a、b
23. 错误折叠的蛋白质会留在内质网中作为一种信号激活内质网膜上的特殊受体,进而激活一系列相关生理反应,促使细胞制造出更多内质网和伴侣蛋白,过程如下图所示。当细胞的蛋白质合成超过内质网的转运和折叠能力时,错误折叠的蛋白质开始积累,进而启动细胞凋亡。请回答下列问题:
(1)由图可知,__________的结合使内质网膜表面的受体被活化,促使细胞合成更多的__________协助蛋白质“纠错”,“纠错”过程改变的是蛋白质的__________。
(2)信号分子通过核孔复合体进入细胞核后,促使形成伴侣蛋白mRNA,伴侣蛋白mRNA通过核孔复合物出细胞核,随后结合位于__________上的核糖体,开始合成伴侣蛋白过程。
伴侣蛋白mRNA可通过核孔复合物出细胞核,而含伴侣蛋白基因的DNA不能出细胞核,说明核孔复合体对物质的运输具有_____________性。
(3)研究表明,某种糖尿病的发生与蛋白质的错误折叠相关。当人体长期高糖高脂高蛋白饮食时,体内胰岛素的合成会超过内质网的转运和折叠能力,继而出现错误折叠。当错误折叠的蛋白质积累到一定程度时,胰岛B细胞(能合成并分泌胰岛素)的数量__________,细胞需要合成__________(填“更多”或“更少”或“等量”)的胰岛素,使得错误折叠的蛋白质量增多,最终这种糖尿病患者与正常人相比,胰岛素分泌量较少。
(4)内质网中正确折叠的蛋白质会被运输到__________,其中一些蛋白质被加工成膜蛋白镶嵌或附着在细胞膜上。推测这些膜蛋白的作用可能是__________(填序号)。
①离子进出通道 ②作为信号分子 ③识别化学信号
【答案】(1) ①. 错误折叠的蛋白(A)与受体 ②. 伴侣蛋白 ③. 空间结构
(2) ①. 内质网 ②. 选择
(3) ①. 减少 ②. 更多
(4) ①. 高尔基体 ②. ①②③
24. 海水稻是耐盐碱水稻的俗称,可以在海滨滩涂、内陆盐碱地种植生产。海水稻有吸收盐分改良土壤的作用。下图是海水稻根细胞耐盐碱性相关的生理过程示意图。
(1)盐胁迫会导致水稻根毛细胞发生____________(吸水/失水)的现象,从而影响了水稻的生长。据图分析,海水稻根细胞吸收水的方式是__________。研究表明,水分子更多的是借助细胞膜上的__________进出细胞。
(2)与非盐碱地的水稻相比,种植在盐碱地的海水稻细胞内结合水与自由水的比值会__________(填“升高”“不变”或“降低”)。
(3)盐胁迫条件下,Na+通过转运蛋白SOS1运出细胞的方式是___________,该过程所消耗的能量来源是___________;同时,海水稻可以将Na+通过__________方式运入液泡,从而使海水稻对土壤盐碱化有一定耐受性。
(4)海水稻分泌抗菌蛋白的方式是__________,___________。(需要/不需要)消耗能量。
(5)物质能选择性透过细胞膜的物质基础是___________。
(6)科研人员研究了不同浓度盐胁迫对YSXD和JX99两个品种水稻的影响,结果如图2所示。在4g/kg盐胁迫下,更适合种植___________。
【答案】(1) ①. 失水 ②. 自由扩散和协助扩散 ③. 水通道蛋白
(2)升高 (3) ①. 主动运输##主动转运 ②. H+电化学梯度 ③. 主动运输##主动转运
(4) ①. 胞吐 ②. 需要
(5)细胞膜上转运蛋白的种类和数量
(6)(水稻)JX99蔗糖溶液浓度(g/mL)实验材料
0.1
0.2
0.3
0.4
0.5
紫色洋葱外表皮
质壁分离时间(s)
一
184
101
50
39
清水复原时间(s)
—
46
40
58
—
黑藻
质壁分离时间(s)
—
—
231
160
120
清水复原时间(s)
一
—
350
172
151
相关试卷
这是一份江苏省部分重点高中2024-2025学年高二上学期12月阶段联测生物试题含答案,共14页。试卷主要包含了选择题,非选择题等内容,欢迎下载使用。
这是一份浙江省部分重点高中2024-2025学年高一上学期12月联考生物试题含答案,共9页。
这是一份陕西省部分重点高中2024-2025学年高一上学期1月质量检测生物试题含答案,共13页。试卷主要包含了考试结束后将答题卡收回等内容,欢迎下载使用。

