高中化学苏教版 (2019)必修 第二册第二单元 重要的含氮化工原料第1课时教案
展开
这是一份高中化学苏教版 (2019)必修 第二册第二单元 重要的含氮化工原料第1课时教案,共4页。教案主要包含了教学目标,教学重点及难点,教学方法,教学工具,教学过程等内容,欢迎下载使用。
一、教学目标
1.知道NH3的物理性质特点以及氨水显碱性的原因。
2.能运用化学变化的知识说明氨气的化学性质。
二、教学重点及难点
重点 氮气的物理性质和化学性质;
难点 氨气的化学性质。
三、教学方法
实验探究法、讲授法、讨论法
四、教学工具
PPT、视频、浓氨水、浓盐酸等相关试剂
五、教学过程
【导入】展示液氨的用途及安全注意事项。
【问】视频中关于氨气的信息有哪些?
【讲述】一、氨气的物理性质
视频中有桶装液氨。
【展示】氨气液化过程。
沸点高,易液化
应用:液氨汽化时要吸收大量的热,使周围温度急剧下降,所以液态氨在工业上常用来作制冷剂。
总结:
因氨气极易溶于水,故可做喷泉实验。
【展示】氨气喷泉实验视频
【总结】
实验操作:打开活塞,并挤压滴管的胶头
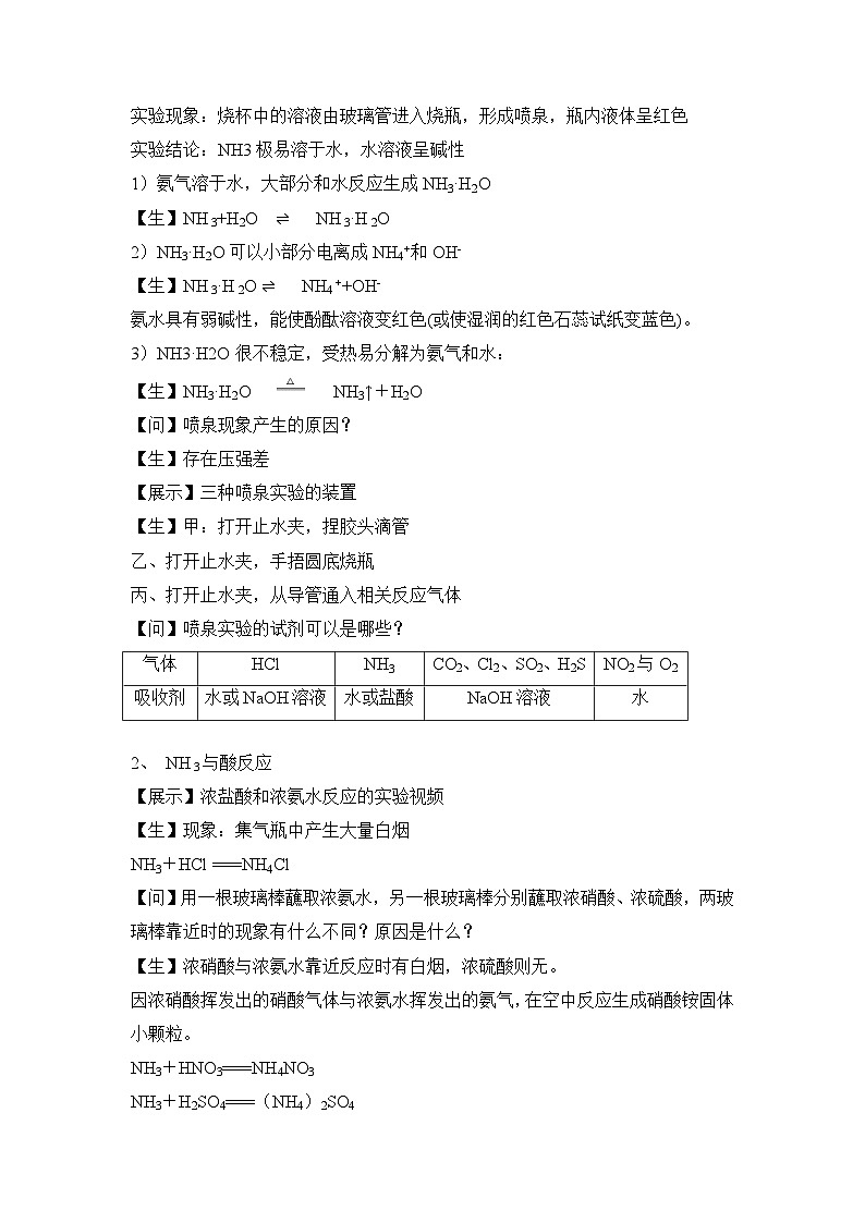
实验现象:烧杯中的溶液由玻璃管进入烧瓶,形成喷泉,瓶内液体呈红色
实验结论:NH3极易溶于水,水溶液呈碱性
1)氨气溶于水,大部分和水反应生成NH3·H2O
【生】NH 3+H2O ⇌ NH 3·H 2O
2)NH3·H2O可以小部分电离成NH4+和OH-
【生】NH 3·H 2O ⇌ NH4 ++OH-
氨水具有弱碱性,能使酚酞溶液变红色(或使湿润的红色石蕊试纸变蓝色)。
3)NH3·H2O很不稳定,受热易分解为氨气和水:
【生】NH3·H2O NH3↑+H2O
【问】喷泉现象产生的原因?
【生】存在压强差
【展示】三种喷泉实验的装置
【生】甲:打开止水夹,捏胶头滴管
乙、打开止水夹,手捂圆底烧瓶
丙、打开止水夹,从导管通入相关反应气体
【问】喷泉实验的试剂可以是哪些?
2、 NH 3与酸反应
【展示】浓盐酸和浓氨水反应的实验视频
【生】现象:集气瓶中产生大量白烟
NH3+HCl ===NH4Cl
【问】用一根玻璃棒蘸取浓氨水,另一根玻璃棒分别蘸取浓硝酸、浓硫酸,两玻璃棒靠近时的现象有什么不同?原因是什么?
【生】浓硝酸与浓氨水靠近反应时有白烟,浓硫酸则无。
因浓硝酸挥发出的硝酸气体与浓氨水挥发出的氨气,在空中反应生成硝酸铵固体小颗粒。
NH3+HNO3===NH4NO3
NH3+H2SO4===(NH4)2SO4
【问】氨气能与酸反应生成铵盐,本质是什么?
【生】NH3+H+===NH4 +
3、 NH 3与氧气反应
【问】氨气中氮元素化合价是多少?
【生】-3,处于最低价态,因此NH3具有还原性
【总结】4NH3(g) + 5O2(g) 4NO(g) + 6H2O(l) ΔH= -904 kJ·ml-1
这个反应叫氨的催化氧化,
【展示】氨的催化氧化实验视频。
是工业上制硝酸的基础。
【展示】工业制硝酸的装置
工业制硝酸原理:
N2——NH3——NO——NO2——HNO3
【展示】氨气还原氧化铜的实验视频
【生】反应原理:2NH3+3CuOeq \(=====,\s\up7(△))N2+3Cu+3H2O
三、氨气的用途
【展示】氨气的用途照片
【课堂练习】
某实验小组设计了下列装置进行氨的催化氧化实验:
(1)盛放氨水的实验仪器的名称为___________________________________;在加热条件下,硬质玻璃管中发生反应的化学方程式为_____________________________________。
(2)实验时发现:如果缺少乙处的干燥管,将反应后的气体直接通入烧瓶,则烧瓶中先产生白雾,随即产生白烟,其原因是___________________________________________________。
(3)烧杯中盛有氢氧化钠溶液的作用是_____________________________________________。
答案 (1)锥形瓶 4NH3+5O2eq \(=====,\s\up11(催化剂),\s\d4(△))4NO+6H2O
(2)一氧化氮、氧气和水反应生成硝酸,硝酸吸收氨气生成硝酸铵
(3)吸收NH3等尾气,防止空气污染
【课堂小结】师生一起回顾和总结。
一、氨气的物理性质
二、氨气的化学性质
三、氨气的用途颜色状态
气味
密度
溶解性
沸点
无色气体
刺激性气味
小于空气
极易溶于水,1体积水大约能溶解700体积的氨气
沸点高,易液化
气体
HCl
NH3
CO2、Cl2、SO2、H2S
NO2与O2
吸收剂
水或NaOH溶液
水或盐酸
NaOH溶液
水
相关教案
这是一份高中化学苏教版 (2019)必修 第二册第一单元 氮的固定教案及反思,共5页。教案主要包含了教学目标,教学重点及难点,教学方法,教学工具,教学过程等内容,欢迎下载使用。
这是一份化学第二单元 重要的含氮化工原料第2课时教案,共6页。教案主要包含了教学目标,教学重点及难点,教学方法,教学工具,教学过程等内容,欢迎下载使用。
这是一份人教版 (2019)必修 第二册第二节 氮及其化合物教案及反思,共17页。教案主要包含了教材分析,教学重点和难点,教学过程,化学性质,用途等内容,欢迎下载使用。

