2025届上海市奉贤区高三一模生物试卷(解析版)
展开
这是一份2025届上海市奉贤区高三一模生物试卷(解析版),共17页。试卷主要包含了本考试分设试卷和答题纸等内容,欢迎下载使用。
1.试卷满分100分,考试时间60分钟。
2.本考试分设试卷和答题纸。作答必须涂或写在答题纸上,在试卷上作答一律不得分。
3.“单选”指每题只有一个选项为正确答案;“多选”指每题有两个或两个以上选项为正确答案;“编号选填”指每空有一个或多个选项为正确答案。
一、按蚊的婚飞(19分)
1. 夏季黄昏,雄蚊集群在空中飞舞,吸引雌蚊飞入后求偶交配,这种现象称为“婚飞”。中国科学院的团队研究了“生物钟基固、光照和环境温度对按蚊的性信息素合成、婚飞和交配的调控”,结果如图所示,图中字母代表相关基因。
(1)由题干信息可知,雄性按蚊在吸引雌蚊交配的过程中,依靠的信息属于______。(编号选填)
①物理信息 ②化学信息 ③行为信息
(2)据图分析,下列关于按蚊婚飞的描述正确的是______
A. 按蚊婚飞受基因表达的调控
B. 当环境温度处于27-34℃之间,按蚊就可以婚飞
C. desat1基因的表达有利于性信息素的合成,从而促进按蚊婚飞
D. desat1基因表达呈节律性变化,受光信号调控基因CYC和CLY的控制
(3)图中虚线框内所涉及的调节方式属于______。
A. 激素调节B. 负反馈调节C. 正反馈调节D. 神经调节
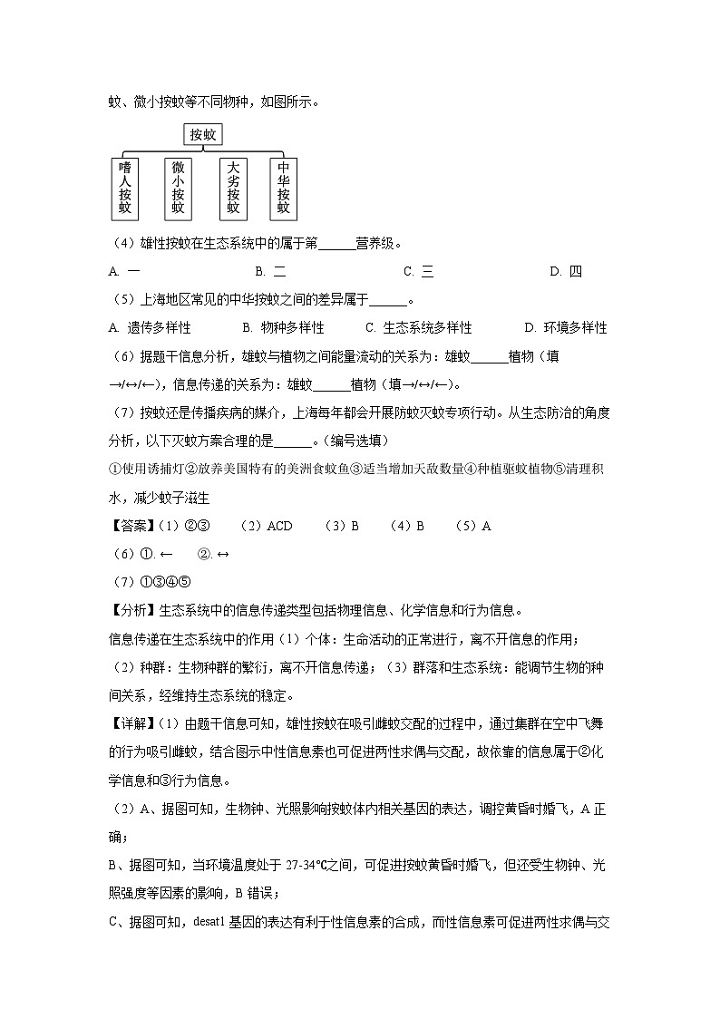
雄性按蚊通常以植物汁液或花蜜为食,植物也可依靠雌性按蚊传粉。按蚊属包括嗜人按蚊、微小按蚊等不同物种,如图所示。
(4)雄性按蚊在生态系统中的属于第______营养级。
A. 一B. 二C. 三D. 四
(5)上海地区常见的中华按蚊之间的差异属于______。
A. 遗传多样性B. 物种多样性C. 生态系统多样性D. 环境多样性
(6)据题干信息分析,雄蚊与植物之间能量流动的关系为:雄蚊______植物(填→/↔/←),信息传递的关系为:雄蚊______植物(填→/↔/←)。
(7)按蚊还是传播疾病的媒介,上海每年都会开展防蚊灭蚊专项行动。从生态防治的角度分析,以下灭蚊方案合理的是______。(编号选填)
①使用诱捕灯②放养美国特有的美洲食蚊鱼③适当增加天敌数量④种植驱蚊植物⑤清理积水,减少蚊子滋生
【答案】(1)②③ (2)ACD (3)B (4)B (5)A
(6)①. ← ②. ↔
(7)①③④⑤
【分析】生态系统中的信息传递类型包括物理信息、化学信息和行为信息。
信息传递在生态系统中的作用(1)个体:生命活动的正常进行,离不开信息的作用;(2)种群:生物种群的繁衍,离不开信息传递;(3)群落和生态系统:能调节生物的种间关系,经维持生态系统的稳定。
【详解】(1)由题干信息可知,雄性按蚊在吸引雌蚊交配的过程中,通过集群在空中飞舞的行为吸引雌蚊,结合图示中性信息素也可促进两性求偶与交配,故依靠的信息属于②化学信息和③行为信息。
(2)A、据图可知,生物钟、光照影响按蚊体内相关基因的表达,调控黄昏时婚飞,A正确;
B、据图可知,当环境温度处于27-34℃之间,可促进按蚊黄昏时婚飞,但还受生物钟、光照强度等因素的影响,B错误;
C、据图可知,desat1基因的表达有利于性信息素的合成,而性信息素可促进两性求偶与交配,从而促进按蚊婚飞,C正确;
D、据图可知,desat1基因的表达呈节律性变化,受生物钟、光照(光信号)调控基因CYC和CLY的控制,D正确。
故选ACD。
(3)图中虚线框内所涉及的是相关基因的表达表达调控,不属于激素调节和神经调节,图中CYC/CLY基因的表达促进per和tim基因的表达,其表达产物per/tim蛋白反过来抑制CYC/CLY基因的表达,该过程属于负反馈调节,B正确,ACD错误。
故选B。
(4)据题干信息“雄性按蚊通常以植物汁液或花蜜为食”可知,雄性按蚊在生态系统中的属于第二营养级,B正确,ACD错误。
故选B。
(5)生物多样性包括遗传多样性、物种多样性和生态系统多样性,上海地区常见的中华按蚊属于同一个物种,故它们之间的差异属于遗传多样性,A正确,BCD错误。
故选A。
(6)据题干信息“雄性按蚊通常以植物汁液或花蜜为食”可知,雄蚊与植物之间能量流动关系为:雄蚊←植物;雌蚊帮助植物传粉,传递花粉信息,植物通过花蜜和香气吸引雄蚊,传递吸引信号,故信息传递的关系为:雄蚊↔植物。
(7)从生态防治的角度进行灭蚊,要求灭蚊的同时不能打破生态平衡,所以可以通过降低按蚊的环境容纳量来降低按蚊的种群数量,可从按蚊生存所需的资源、空间和其他生物的制约关系入手,故合理的方案有①使用诱捕灯、③适当增加天敌数量、④种植驱蚊植物、⑤清理积水,减少蚊子滋生等,而②放养美国特有的美洲食蚊鱼可以灭蚊,但会引入新的物种,打破生态平衡,故灭蚊方案合理的是①③④⑤。
二、瓣状甲的遗传(21分)
2. 瓣状甲,又称“跰趾”,表现为双侧或单侧小脚趾趾甲分2-3瓣,如图所示。瓣状甲具有一定的遗传性,曾被认为是汉族特有的性状。为此,研究人员调查了2980个汉族和1721个维吾尔族样本,发现维吾尔族样本中约60%有瓣状甲,同时还发现有些瓣状甲父母生的孩子并不都是瓣状甲。
(1)结合题干信息和已学知识分析,以下说法合理的是______。
A. 瓣状甲出现的根本原因是基因重组
B. 上述4701个样本不必全部来自瓣状甲家庭
C. 从比较解剖学层面可证明瓣状甲并不是汉族特有的性状
D. 汉族和维吾尔族都有瓣状甲性状说明这两个民族具有共同的祖先
研究人员对陕西省周至县某村的312名成人的瓣状甲性状进行调查,结果如表。
注:瓣状甲基因不位于Y染色体上:男性出现瓣状甲的最小年龄为5岁,女性则为3岁。
(2)据资料判断,瓣状甲的遗传方式是______。
A. 常染色体显性遗传B. 常染色体隐性遗传
C. 伴X显性遗传D. 伴X隐性遗传
(3)一对瓣状甲夫妇已育有一个正常趾的孩子,现又怀有二胎,若要确定胎儿的小脚趾趾甲形态,可使用的方法是______.(编号选填)
①B超检查 ②基因检测 ③遗传咨询 ④染色体分析
(4)该村312名成人居民中瓣状甲的基因频率为______(保留两位小数),影响该基因频率的因素有______(编号选填)
①死亡率 ②性别比例 ③迁入率 ④迁出率
(5)若某瓣状甲男性的性染色体组成为XXY,导致该异常的原因可能是______
A. 其父亲的初级精母细胞在后期Ⅰ,X与Y染色体未分开
B. 其母亲的初级卵母细胞在后期Ⅰ,X与X染色体未分开
C. 其父亲的次级精母细胞在后期Ⅱ,X染色体中的姐妹染色单体未分开
D. 其母亲的次级卵母细胞在后期Ⅱ,X染色体中的姐妹染色单体未分开
指(趾)甲是由甲根部的甲基质细胞增生并角质化而成,其主要成分是角质蛋白。
(6)指(趾)甲的形成涉及到的生理过程有______。
①细胞分裂 ②细胞分化 ③细胞凋亡 ④细胞坏死 ⑤细胞生长
A. ①②③④B. ①②③⑤C. ①②④⑤D. ②③④⑤
(7)α角蛋白是角质蛋白一种,其一级结构由311个氨基酸脱水缩合而成,控制α角蛋白合成的DNA分子中至少含有______个碱基。(不考虑终止密码子)
(8)小明同学认为可利用指甲进行亲子鉴定。你是否同意小明同学的观点,并说明理由______。
【答案】(1)BCD (2)A
(3)② (4)①. 61.22%或者0.61 ②. ①②③④ (5)ABD (6)B
(7)1866 (8)
不同意,指甲的主要成分是角质蛋白,蛋白质相同,DNA序列不一定相同,不能作为亲子鉴定的依据;(同意,指甲是甲基质细胞增生和角质化而来,只要提取到DNA,就可以进行亲子鉴定)
【分析】生物有共同祖先的证据:(1)化石证据:在研究生物进化的过程中,化石是最重要的、比较全面的证据,化石在地层中出现的先后顺序,说明了生物是由简单到复杂、由低等到高等、由水生到陆生逐渐进化而来的。(2)比较解剖学证据:具有同源器官的生物是由共同祖先演化而来。这些具有共同祖先的生物生活在不同环境中,向着不同的方向进化发展,其结构适应于不同的生活环境,因而产生形态上的差异。(3)胚胎学证据:①人和鱼的胚胎在发育早期都出现鳃裂和尾;②人和其它脊椎动物在胚胎发育早期都有彼此相似的阶段。(4)细胞水平的证据:①细胞有许多共同特征,如有能进行代谢、生长和增殖的细胞;②细胞有共同的物质基础和结构基础。(5)分子水平的证据:不同生物的DNA和蛋白质等生物大分子,既有共同点,又存在差异性。
【详解】(1)A、基因突变能产生新基因,是生物变异根本来源,因此瓣状甲出现的根本原因是基因突变,A错误;
B、调查遗传病的发病率应在人群中随机调查,因此上述4701个样本不必全部来自瓣状甲家庭,B正确;
C、根据题意可知,维吾尔族样本中约60%有瓣状甲,因此从比较解剖学层面可证明瓣状甲并不是汉族特有的性状,C正确;
D、汉族和维吾尔族都有瓣状甲性状,这属于生物具有共同的祖先的比较解剖学证据,即说明这两个民族具有共同的祖先,D正确。
故选BCD。
(2)已知瓣状甲基因不位于Y染色体上,根据调查的312人中,患瓣状甲的人数为247,说明其发病率较高,应为显性遗传病,又根据男女为瓣状甲的概率大致相同,说明控制瓣状甲的基因位于常染色体上,因此可知瓣状甲的遗传方式是常染色体显性遗传,A正确,BCD错误。
故选A。
(3)根据(2)分析可知,瓣状甲的遗传方式是常染色体显性遗传,为基因控制的遗传病,一对瓣状甲夫妇已育有一个正常趾的孩子,说明亲本均为杂合子。若要确定二胎胎儿的小脚趾趾甲形态可通过基因检测的方法来判断,若含有显性基因,则会出现瓣状甲,即②正确,①③④错误。
(4)根据表格中瓣状甲的基因个数为200+182=382,被调查人数为312名,总基因数为312×2=624,可知312名成人居民中瓣状甲的基因频率为382÷624×100%≈61.22%。影响种群基因频率改变的因素有很多,如自然选择、是否随机交配、基因突变、遗传漂变、生物个体的迁入、迁出等,性别比例改变会影响种群中的个体不能随机交配,因此①死亡率、②性别比例、③迁入率、④迁出率都能影响种群的基因频率。
(5)A、若某瓣状甲男性的性染色体组成为XXY,可能是由含XY的异常精子与含X的卵细胞结合形成的受精卵发育而来的,含XY的异常精子是父亲的初级精母细胞在后期Ⅰ,X与Y染色体未分开导致的,A正确;
B、其母亲的初级卵母细胞在后期Ⅰ,X与X染色体未分开,会形成含XX的异常卵细胞,与含Y的正常精子结合可形成XXY的个体,B正确;
C、其父亲的次级精母细胞在后期Ⅱ,X染色体中的姐妹染色单体未分开,会形成含XX的异常精子,与含X的卵细胞结合会形成XXX的异常个体,不符合题意,C错误;
D、其母亲的次级卵母细胞在后期Ⅱ,X染色体中的姐妹染色单体未分开,会形成含XX的异常卵细胞,与含Y的正常精子结合可形成XXY的个体,D正确。
故选ABD。
(6)指(趾)甲的形成是个体正常发育的过程,涉及到细胞分裂使细胞数目增多,细胞分化使细胞的形态和功能增加,细胞凋亡使细胞得到更新,细胞生长使指(趾)甲表现生长,而细胞坏死不是正常的生命活动,因此B正确,ACD错误。
故选B。
(7)基因通常是DNA上有遗传效应的片段,由两条链构成,转录时只将基因一条链上的信息传递到单链mRNA中,翻译时mRNA上三个碱基对应一个氨基酸,因此若α角蛋白由311个氨基酸脱水缩合而成,不考虑终止密码子,则控制α角蛋白合成的DNA分子中至少(真核生物的基因结构中含有不编码蛋白质的序列)含有311×6=1866个碱基。
(8)指甲的成分主要是角质蛋白,其生长过程涉及甲基质细胞的增殖和角质化,若能从指甲中提取到细胞的DNA,即可进行亲子鉴定,因此同意小明同学的观点。
三、光伏油葵(20分)
3. 近年来,盐碱地光伏产业发展迅速,为“双碳”目标的实现提供了重要支撑,各地在光伏板间隙种植农作物,以积极探索“农光互补”模式,耐盐能力较强的油葵(油用向日葵)成了“香饽饽”。图为探究不同遮荫处理对油葵生理指标的影响结果。
注:CK为无遮荫处理,S30、S60、S90分别为30%、60%、90%遮荫处理;羧化酶是固定过程中的关键酶:柱形图上方的不同字母表示数据间差异显著。
(1)油葵中叶绿素a含量的测定方法是______。
A. 层析法B. 显微计数法C. 分光光度法D. 颜色反应
(2)结合图和已学知识分析,以下有利于油葵应对遮荫环境的是______。
A. 施用氮肥可能会增加油葵的蛋白质含量
B. 遮荫后的油葵更粗壮,更有利于光合作用的进行
C. 叶绿素a含量均显著增加,以提高光能的转化效率
D. 羧化酶的活性显著增强,光合作用碳反应显著增强,以产生更多的有机物
对不同处理组油葵各器官生物量积累量和各器官生物量比进行分析,结果如图所示。
(3)结合图和已学知识分析,下列说法不正确的是______。
A. 油葵籽粒中含量最多的物质是脂肪
B. 比较四组籽粒,S60组的生物量积累量最高
C. 遮荫后改变了油葵各器官的生物量的分配方向
D. 处理组与对照组相比,各器官生物量积累均显著下降
(4)油葵种子在萌发过程中,其有机物总量______(增加减少),有机物种类______(增加/减少)。为促进油葵种子萌发、生长,可以施用______。(编号选填)
①生长素 ②细胞分裂素 ③赤霉素 ④乙烯 ⑤脱落酸
(5)油葵育种过程中会涉及到很多技术方法,找出以下技术方法所对应的主要原理并进行连线______。盐碱地的油葵很容易受到棉铃虫侵袭,为快速获得抗虫油葵新品种并实现大规模种植,请选择相应技术方法并排序:______。(编号选填)
【答案】(1)C (2)CD
(3)AB (4)①. 减少 ②. 增加 ③. ①②③
(5)①. ②. ④⑤①
【分析】光合作用过程分为光反应阶段和暗反应阶段,光反应阶段是水光解形成氧气和还原氢的过程,该过程中光能转变成活跃的化学能储存在ATP中;暗反应阶段包括二氧化碳的固定和三碳化合物的还原,二氧化碳固定是二氧化碳与1分子五碳化合物结合形成2分子三碳化合物的过程,三碳化合物还原是三碳化合物在光反应产生的还原氢和ATP的作用下形成有机物和五碳化合物的过程。影响光合作用的环境因素包括:光照强度、温度、二氧化碳浓度、含水量以及矿质元素的含量等。
【详解】(1)由于叶绿素a能吸收特定波长的光线,因此可以用特定波长的光照射叶绿素a,油葵中叶绿素a含量的测定方法是分光光度法,故选C。
(2)A、施用氮肥土壤中N元素含量升高,可能会增加油葵的蛋白质含量,但遮荫以后光合作用的光照不足,蛋白质含量不会显著提高影响光合作用,A错误;
B、根据图示,遮荫以后茎粗逐渐下降,B错误;
C、根据图示,叶绿素a含量在30%、60%遮荫处理组升高,可能在补偿光照不足对光合作用的影响,以提高对光能的转化效率,C正确;
D、根据图示,30%、60%、90%遮荫处理的程度升高,羧化酶的活性升高,使光合作用的碳反应中酶对二氧化碳的固定能力增强,进而产生更多的有机物,D正确。
故选CD。
(3)A、根据题意,油葵为油料作物,但生物细胞鲜重含量最多的物质是水,因此油葵籽粒中含量最多的物质是水,A错误;
B、根据图示,CK组的生物量积累最高,B错误;
C、根据图示,遮荫后S30、S60、S90组油葵各器官的生物量比例与CK组相比各不相同,C正确;
D、根据图示,处理组与对照组相比,遮荫后S30、S60、S90组油葵各器官生物量积累均显著下降,D正确。
故选AB。
(4)油葵种子在萌发过程中,由于没有叶片进行光合作用,因此只能消耗种子中储存的有机物,因此油葵种子在萌发过程中,其有机物总量在减少,但由于萌发过程中新陈代谢增加,因此需要各种酶,所以有机物种类会增加,油葵种子的萌发、生长需要细胞的生长和分裂,为促进油葵种子萌发、生长,可以施用生长素、细胞分裂素、赤霉素,因此为促进油葵种子萌发、生长,可以施用①②③。
(5)植物组织培养过程中植物细胞会发育成为完整的植株,因此原理是植物细胞的全能性;紫外线照射作为物理辐射,可以引起基因突变;单倍体育种时,离体的花粉通过植物组织培养,再通过秋水仙素使得染色体数目加倍,得到纯合子的个体,因此原理是染色体的变异;基因工程是将其他生物的基因重组到某种生物上,原理是基因重组;筛选出具有优良性状的个体,因此其原理人工选择;盐碱地的油葵很容易受到棉铃虫侵袭,为快速获得抗虫油葵新品种并实现大规模种植,应先通过基因工程将抗虫基因重组到棉花细胞内,再检测目的的基因的表达,筛选出目的基因转入并能成功表达的个体,再通过植物组织培养获得更多的能抗虫的棉花个体,即④⑤①。
四、体内的“叛徒”(20分)
4. 胶质母细胞瘤是最具侵略性的原发性脑肿瘤,研究发现肿瘤微环境中的巨噬细胞吞噬富含胆固醇的髓鞘碎片后成为脂质型巨噬细胞(LLMs),从而为癌细胞提供胆固醇作为能量来源,促进肿瘤的形成,其过程如图所示。
(1)LLMs可以直接利用富含胆固醇的髓鞘碎片,体现了细胞膜具有的功能是______。而癌细胞不能直利用,其原因可能是癌细胞______。(编号选填)
①保护细胞 ②控制物质进出 ③进行信息交流 ④无相关载体 ⑤无相关识别受体 ⑥无胆固醇外排通道基因
(2)据图和已学知识分析,以下说法正确的是______。
A. LLMs可成为治疗胶质母细胞瘤的靶点
B. 使用CD36受体抑制剂会加重炎症反应
C. MHC基因甲基化导致基因结构发生改变
D. LLMs的产生可能会影响人体第三道防线的功能
(3)结合图与已学知识,阐述LLMs促进肿瘤形成的机制______。
(4)胶质母细胞瘤会导致颅内压升高,对患者进行检查发现其脑脊液(组织液)增多,出现该现象的原因最可能是______。
A. B.
C. D.
LLMs除了通过胆固醇外排通道将胆固醇排出外,还可通过直接接触的方式,以图中“a囊泡”的形式传递给癌细胞。
(5)根据已知信息分析,胆固醇进入癌细胞的方式可能包括______。(编号选填)
①主动运输 ②被动运输 ③自由扩散 ④协助扩散 ⑤胞吞 ⑥胞吐
研究人员将LLMs与癌细胞共同培养,发现当LLMs耗竭后,培养基中的髓鞘会抑制癌细胞的增殖,而引入巨噬细胞后会促进癌细胞的增殖。
(6)据已知信息和已学知识分析,以下说法不正确的是______。
A. 培养基中应加入适量的琼脂
B. 上述实验说明癌细胞利用髓鞘必须依赖巨噬细胞
C. 培养LLMs与癌细胞时应定时加入无菌水以保持环境湿润
D. 巨噬细胞表面无特异性受体,而B、T细胞表面具特异性受体
【答案】(1)①. ②③ ②. ⑤ (2)ABD
(3)①LLMs可以吞噬富含胆固醇的髓鞘碎片,以降低该碎片对癌细胞造成的脂质毒性,有利于癌细胞的生长:
②LLMs吞噬富含胆固醇的髓鞘碎片可以促进MHC基因甲基化,(降低MHC基因的表达),以抑制炎症反应,(LLMs的抗原呈递作用降低),降低身体免疫系统对癌细胞的清除作用
③LLMs促进胆固醇外排通道蛋白基因的表达,使更多胆固醇进入癌细胞,为癌细胞生长提供更多能量来源 (4)C
(5)②③⑤ (6)ACD
【分析】细胞膜的功能:将细胞与外界环境分隔开;控制物质进出细胞;进行细胞间的信息交流。
人体有三道防线来抵御病原体的攻击。皮肤、黏膜是 保卫人体的第一道防线;体液中的杀菌物质(如溶菌酶)和 吞噬细胞(如巨噬细胞和树突状细胞)是保卫人体的第二道 防线。这两道防线人人生来就有,是机体在长期进化过程中 遗传下来的,不针对某一类特定的病原体,而是对多种病原 体都有防御作用,因此叫作非特异性免疫。第三道防线是机体在个体发育过程中与病原体接触后 获得的,主要针对特定的抗原起作用,因而具有特异性,叫作特异性免疫。
【详解】(1)细胞膜的功能有将细胞与外界环境分隔开;控制物质进出细胞;进行细胞间的信息交流。分析题图可知,LLMs可以直接利用富含胆固醇的髓鞘碎片(通过胞吞作用,并需要识别),该过程体现了细胞膜具有的功能是②控制物质进出,③进行信息交流。而癌细胞不能直利用,其原因可能是癌细胞⑤无相关识别受体。
(2)A、题干信息:巨噬细胞吞噬富含胆固醇的髓鞘碎片后成为脂质型巨噬细胞(LLMs),从而为癌细胞提供胆固醇作为能量来源,促进肿瘤的形成,可见LLMs可成为治疗胶质母细胞瘤的靶点,A正确;
B、题图可知,巨噬细胞上的CD36受体识别富含胆固醇的髓鞘碎片后进行吞噬,LLMs吞噬富含胆固醇的髓鞘碎片可以促进MHC基因甲基化,(降低MHC基因的表达),以抑制炎症反应,可见使用CD36受体抑制剂会加重炎症反应,B正确;
C、MHC基因甲基化属于表观遗传修饰,其不会导致基因结构发生改变,C错误;
D、吞噬细胞人体第二道防线和第三道防线均可以发挥作用,可见LLMs的产生可能会影响人体第三道防线的功能,D正确。
故选ABD。
(3)根据题干信息和题图分析可知,LLMs促进肿瘤形成的机制有:①LLMs可以吞噬富含胆固醇的髓鞘碎片,以降低该碎片对癌细胞造成的脂质毒性,有利于癌细胞的生长:②LLMs吞噬富含胆固醇的髓鞘碎片可以促进MHC基因甲基化,(降低MHC基因的表达),以抑制炎症反应,(LLMs的抗原呈递作用降低),降低身体免疫系统对癌细胞的清除作用;③LLMs促进胆固醇外排通道蛋白基因的表达,使更多胆固醇进入癌细胞,为癌细胞生长提供更多能量来源。
(4)A、该图表示血管管腔变窄导致血浆渗透压增大,会导致组织液减少,A不符合题意;
B、该图表示血管中细胞增多,会导致血浆渗透压增大,会导致组织液减少,B不符合题意;
C、该图表示血管通透性增大,血浆渗透压降低,会导致组织液增多,C符合题意;
D、该图表示正常情况,血浆和组织液达到渗透平衡,不会导致组织液增多,D不符合题意。
故选C。
(5)胆固醇属于脂质,为小分子物质,其进出细胞方式一般为自由扩散,题图显示,胆固醇可以通过胞吞进入癌细胞,可见胆固醇进入癌细胞的方式可能包括②被动运输、③自由扩散、⑤胞吞,可见①④⑥错误,②③⑤正确。
(6)A、癌细胞培养需要使用液体培养基,不能加入琼脂,A错误;
B、髓鞘对癌细胞有毒性,根据题干信息可知,癌细胞利用髓鞘必须依赖巨噬细胞,B正确;
C、培养LLMs与癌细胞时应定时加入生理盐水以保持环境湿润,C错误;
D、题干信息可知,巨噬细胞表面有特异性受体CD36,D错误。
故选ACD。
五、t-PA蛋白的改良(20分)
5. t-PA蛋白能降解血栓,是脑血栓患者的特效药,但其促进血栓溶解的特异性不高。经研究发现,若将t-PA蛋白第84位的半胱氨酸换成丝氨酸,可获得改良的t-PA蛋白,其溶解血栓的效率明显提升。图为改造t-PA蛋白基因及构建表达载体的过程。
(1)下列关于体内DNA复制与PCR技术的叙述正确的是______。
A. 都需要DNA聚合酶B. 都需要破坏氢键
C. 都遵循碱基互补配对原则D. 都是边解旋边复制
(2)t-PA蛋白第84位的半胱氨酸对应的基因模板链碱基序列是ACA,图中黑点表示突变位点的碱基,若要得到改良t-PA蛋白,则引物b中该位点的碱基是______。以下关于图中引物描述正确的是______。(编号选填)(注:丝氨酸的密码子是UCU)
①引物b与t-PA基因的编码链互补②引物a和引物d为正常引物③DNA聚合酶都是从引物的端开始延伸DNA链
(3)据图和已学知识分析,为保证质粒pCLY11与t-PA蛋白改良基因高效连接,选用的限制酶是______。
A. XmaⅠ和NheⅠB. SmaⅠ和Bg1Ⅱ
C. Bg1Ⅱ和NheⅠD. XmaⅠ和Bg1Ⅱ
(4)据图分析,若以大肠杆菌作为受体细胞,经过培养、筛选获得工程菌株,以下关于该过程的描述正确的是______。
A. 培养基中应加入伊红美蓝,便于筛选出大肠杆菌
B. 培养基中应加入新霉素,所选的工程菌菌落应呈白色
C. 培养基中应加入新霉素,所选的工程菌菌落应呈蓝色
D. 培养基需要经过高压蒸汽灭菌,操作过程需要符合无菌技术要求
(5)成功获取工程菌株后,可利用发酵罐大量生产t-PA改良蛋白。发酵过程中需控制的参数是______。(编号选填)
①温度和pH ②溶解氧 ③营养物质浓度 ④搅拌转速
(6)上述改良t-PA蛋白的操作策略属于蛋白质工程中的______(定向进化/定点突变)。
研究发现,运用动物细胞工程可以从转基因牛的乳汁中获得t-PA改良蛋白,具体流程如图所示。
(7)据图和已学知识分析,下列描述正确的是______。
A 过程①运用了动物细胞核移植技术
B. 过程②通常使用的方法是显微注射
C. 过程④运用了胚胎移植技术,此过程前需进行性别鉴定
D. 为获得更多的卵母细胞,可对母牛注射促性腺激素刺激其超数排卵
【答案】(1)ABC (2)①. G ②. ①②
(3)D (4)BD
(5)①②③④ (6)定点突变
(7)BCD
【分析】蛋白质工程是指以蛋白质的结构规律及其与生物功能的关系作为基础,通过基因修饰或基因合成,对现有蛋白质进行基因改造,或制造一种新的蛋白质,以满足人类的生产和生活的需要,其核心是基因工程。
【详解】(1)体内DNA复制与PCR技术都需要DNA聚合酶,但是PCR需要耐高温的DNA聚合酶。关于体内DNA复制与PCR技术都需要破坏氢键,都涉及到解旋。关于体内DNA复制与PCR技术都遵循碱基互补配对原则,A-T,T-A,G-C,C-G。体内DNA复制边解旋边复制,PCR技术先全部解旋之后再复制,ABC正确;
(2)将t-PA蛋白第84位的半胱氨酸换成丝氨酸,可获得改良的t-PA蛋白,半胱氨酸对应的基因模板链碱基序列是ACA,编码链碱基序列是TGT,丝氨酸的密码子是UCU,则丝氨酸对应的基因模板链碱基序列是AGA,编码链碱基序列是TCT,引物b与编码链结合互补,若要得到改良t-PA蛋白,则引物b中该位点的碱基是G;引物b结合到了t-PA基因的编码链,因此引物b与编码链互补,①正确;引物b 、c含有突变序列,引物a、d不含有突变序列,为正常引物,PCR3的产物,需要用引物a、d进行大量扩增得到改良t-PA蛋白基因,②正确;DNA聚合酶都是从引物的3'端开始延伸DNA,③错误;①②正确;
(3)改良的t-PA蛋白基因的左端黏性末端序列为CCGG,为XmaⅠ酶切得到,右端的黏性末端序列为GATC,为Bg1Ⅱ酶切得到,质粒需要用相同的酶进行酶切以得到与目的基因相同的黏性末端,因此需选用限制酶XmaⅠ和Bg1Ⅱ,D正确;
(4)重组质粒中mlacZ 基因被破坏,ner基因未被破坏,mlacZ 基因表达产物会使细胞呈蓝色,否则细胞呈白色,此基因被破坏,那么细胞呈白色。新霉素抗性基因可以使含有质粒的细胞在含有新霉素的培养基中生存,因此筛选方法为培养基中应加入新霉素,所选的工程菌菌落应呈白色,B正确;微生物培养的关键是确保无菌,因此培养基需要经过高压蒸汽灭菌,操作过程需要符合无菌技术要求,D正确,故选BD;
(5)成功获取工程菌株后,可利用发酵罐大量生产t-PA改良蛋白。发酵过程中需随时监测培养液中微生物的数量,产物的浓度,还要及时添加必需的营养组分,要严格控制温度、pH和溶解氧等发酵条件。现代发酵工程使用的大型发酵罐具有计算机控制系统,能对发酵过程中的温度、pH、溶解氧、罐压、通气量、搅拌、泡沫和营养等进行检测和控制,故选①②③④;
(6)上述改良t-PA蛋白的操作策略属于蛋白质工程中的定点突变;
(7)①利用流入体外受精技术,A错误;②将外源基因导入动物细胞,常用显微注射法,B正确;③技术是体外胚胎培养,④利用了胚胎移植技术,运用动物细胞工程可以从转基因牛的乳汁中获得t-PA改良蛋白,只有雌性牛才可分泌乳汁,因此此过程前需进行性别鉴定,选择雌性胚胎,C正确;为获得更多的卵母细胞,可对母牛注射促性腺激素刺激其超数排卵,从而获得更多的胚胎,D正确,故选BCD。
性别
调查人数(人)
瓣状甲
人数(人)
基因数(个)
男性
162
132
200
女性
150
115
182
相关试卷
这是一份上海市奉贤区高三下学期二模生物试卷(解析版),共19页。
这是一份2025届上海市浦东新区高三一模生物试卷(解析版),共15页。试卷主要包含了牡蛎礁与互花米草,熬夜与健康,番茄与低温胁迫,转基因斑马鱼,杂交水稻等内容,欢迎下载使用。
这是一份2025届上海市奉贤区高三一模生物试卷,共8页。
相关试卷 更多
- 1.电子资料成功下载后不支持退换,如发现资料有内容错误问题请联系客服,如若属实,我们会补偿您的损失
- 2.压缩包下载后请先用软件解压,再使用对应软件打开;软件版本较低时请及时更新
- 3.资料下载成功后可在60天以内免费重复下载
免费领取教师福利

