题型11 实验方案的设计与评价 微型实验-高考化学二轮热点题型归纳与变式演练(新高考通用)
展开
这是一份题型11 实验方案的设计与评价 微型实验-高考化学二轮热点题型归纳与变式演练(新高考通用),文件包含题型11实验方案的设计与评价微型实验原卷版docx、题型11实验方案的设计与评价微型实验解析版docx等2份试卷配套教学资源,其中试卷共47页, 欢迎下载使用。
目 录
题型综述
解题攻略
题组01 表格型的实验评价
题组02 装置图型的实验评价
题组03 微型实验的实验评价
题组04 探究型的实验评价
高考练场
近年来,在选择题中对实验的考查,主流题型为实验的评价,出现概率基本为100%。试题一般不设情境,四个选项各不相同,分别从不同角度进行考查。根据试题的外观特征和考查方式的不同,也可把该考向分为两种不同的形式:一是表格型的实验评价;二是装置图型的实验评价;三是微型实验的实验评价;四是探究型的实验评价。表格型的实验评价主要围绕物质的检验、性质的验证、物质组成的测定、反应原理的探究等角度,给出实验目的、实验操作、实验现象和实验结论等,判断结论的正误或其中几方面的一致性、准确性;装置型的实验评价主要围绕实验基本操作、物质的制备、物质的分离、性质的验证等角度,给出实验装置、实验试剂等,判断装置和试剂的正误判断;微型实验的实验评价主要围绕该实验的设计、实验操作、实验结果等进行评价的正误判断;探究型的实验评价主要是从物质的结构特点或从所属类型的典型代表物去推测物质可能具有的一系列性质,而后据此设计出合理的实验方案,去探索它所可能具有的性质过程、结论是否正确的评价。
题组01 表格型的实验评价
【例1-1】(2024·河北卷)下列实验操作及现象能得出相应结论的是
【答案】C
【解析】A.铁与水蒸气反应生成的气体是,该反应中H由价变成0价,被还原,体现了的氧化性,A错误;B.如果待测液中含有,与反应也能产生白色沉淀,或者、也会与Ba2+产生白色沉淀,所以通过该实验不能得出待测液中含有的结论,B错误;C.溶液能与盐酸反应,不能与溶液反应,与溶液和盐酸都能反应,说明的碱性比的强,C正确;D.溶液中存在平衡(橙色)(黄色),加入溶液后,与反应,生成物浓度减小,使平衡正向移动,导致溶液由橙色变为黄色,题给结论错误,D错误;故选C。
【例1-2】(2023·重庆卷)下列实验操作和现象,得出的相应结论正确的是
【答案】A
【解析】A.氧化剂氧化性大于氧化产物,盛的试管中产生黄绿色气体,说明将氯离子氧化为氯气,而氢氧化铁不行,故氧化性:,A正确;B.出现黑色沉淀(CuS),是因为硫化铜的溶解度较小,不能说明酸性,B错误;C.浓硫酸被乙醇还原生成SO2,SO2能与溴单质反应使得溴水褪色,不能说明乙烯发生了加成反应,C错误;D.出现黄色沉淀,说明电离出了磷酸根离子,D错误;故选A。
【提分秘籍】表格型实验设计的评价标准
(1)实验操作与现象的匹配关系:试题常常以表格形式呈现,将化学实验知识与元素化合物、化学基本原理等知识相融合,从不同的角度进行考查;。
(2)基本操作判断:化学实验基本操作是进行化学实验时必须掌握的基本技能,也是进行科学探究的基础;
(3)解答步骤:
①明确题干信息:明确关键要求和关键字词。
②逐项分析选项:明确原理,避免遗漏,养成有序思维的习惯。
③对比验证:在题干要求的前提下快速对比验证,确保答案正确
(3)表格型实验设计的优点和缺点
①优点:
a.结构简单:表格形式使得信息清晰明了,易于理解。
b.信息明确:各变量间的对应关系明确,反映出变量之间的变化规律。
c.知识覆盖面广:兼顾基础和能力的综合考查。
②缺点:
a.不直观:表格法不直观,不易看出数据变化的趋势。
b.处理复杂数据困难:对于复杂的数据变化趋势分析不够直观。
【变式演练】
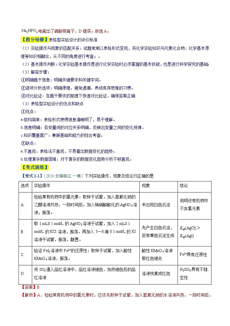
【变式1-1】(2024·云南丽江·一模)下列实验操作、现象及结论均正确的是
【答案】B
【解析】A.检验某有机物中的氯元素时,应该先取样于试管,加入氢氧化钠的水溶液共热,一段时间后,加入稀硝酸酸化,使溶液显酸性,然后再加入AgNO3溶液,振荡,根据是否产生白色沉淀来判断,题目加入的是稀硝酸酸化的AgNO3溶液,可能乙醇消耗HNO3,溶液中NaOH未被完全中和,溶液显碱性,因此不能用于检验氯元素的存在,A错误;B.取1 mL0.1 ml/L的AgNO3溶液于试管,加入2 mL0.1 ml/L的KCl溶液,振荡。二者发生反应Ag++Cl-=AgCl↓,产生AgCl白色沉淀。二者是等物质的量关系反应,根据加入的两种溶液的浓度和体积关系,可知KCl溶液过量,AgNO3溶液完全反应。再加入5~6滴0.1 ml/L的KI溶液于试管,振荡,静置,看到产生黄色沉淀,说明发生了沉淀转化,AgCl又变为AgI,故可以说明溶度积常数Ksp(AgCl)>Ksp(AgI),B正确;C.根据反应:2Fe3++2I-=2Fe2++I2,可知离子的还原性:I->Fe2+,因此向FeI2溶液中加入酸性KMnO4溶液,振荡,看到酸性KMnO4溶液紫红色褪去,说明发生了氧化还原反应,由于还原性:I->Fe2+,所以I-先被氧化,当I-反应完全后,Fe2+再被氧化,因此该实验不能说明Fe2+具有还原性,C错误;D.将SO2通入品红溶液中,品红溶液褪色,说明SO2具有漂白性,能够使有色物质变为无色,加热褪色后的品红溶液,溶液恢复成红色,说明产生的无色物质不稳定,加热分解,SO2逸出,物质恢复原来的颜色,不能证明H2SO3具有不稳定性,D错误;故合理选项是B。
【变式1-2】(2024·新疆·一模)某化学小组欲测定菠菜中的含铁量,设计了如下方案,其中操作、记录及方案评价皆不存在问题的一项是
【答案】B
【解析】A.称取菠菜需要托盘天平,过滤需要漏斗而不需要分液漏斗,A错误;B.精确稀释溶液时要用到容量瓶、玻璃棒、烧杯、量筒、胶头滴管,容量瓶使用前要检查是否漏水,B正确;C.的检验操作需要先加溶液,再滴加氧化剂,题中无法确认铁元素价态,C错误;D.滴定终点判断时,最后半滴KMnO4溶液滴入后,需要振荡半分钟内溶液仍然不变色,证明达到终点,D错误;答案选B。
题组02 装置图型的实验评价
【例2-1】(2024·贵州卷)下列装置不能达到实验目的的是
A.图①可用于实验室制B.图②可用于除去中少量的
C.图③可用于分离和D.图④可用于制备明矾晶体
【答案】C
【解析】A.CaO与水反应生成Ca(OH)2使c(OH-)增大,溶剂(水)减少,且反应放热,促使NH3·H2O分解,化学方程式:NH3·H2O+CaO=NH3↑+Ca(OH)2,试管口放一团用水或稀硫酸浸湿的棉花球,既可以减小空气对流,使NH3充满试管,又可以吸收多余的氨气,防止污染空气,故A正确;B.硫化氢能和硫酸铜溶液反应生成硫化铜沉淀,所以图②可用于除去中少量的,故B正确;C.和沸点不同,应采用蒸馏的方法分离,蒸馏时温度计水银球应置于蒸馏烧瓶支管口处,故C错误;D.制备明矾晶体时,先用饱和明矾溶液制取小晶体,再将小晶体悬挂在饱和明矾溶液的中央位置,有利于获得对称性更好的晶体,盖上硬纸片可防止空气中的灰尘等掉入溶液中,影响大晶体形成,故D正确;故答案为:C。
【例2-2】(2024·浙江卷)下列说法不正确的是
A.装置①可用于铜与浓硫酸反应并检验气态产物B.图②标识表示易燃类物质
C.装置③可用于制取并收集氨气D.装置④可用于从碘水中萃取碘
【答案】C
【解析】A.铜与浓硫酸反应方程式为:,可用装置①制取,气态产物为SO2,可利用SO2的漂白性进行检验,故A正确;B.图②标识表示易燃类物质,故B正确;C.NH3的密度比空气小,应用向下排空气法进行收集,故C错误;D.萃取是利用物质在不同溶剂中溶解性的差异进行分离混合物,装置④可用于从碘水中萃取碘,故D正确;故选C。
【提分秘籍】装置图形的实验评价主要包括对实验装置的设计合理性、操作便捷性、安全性以及实验效果的评估。以下是一些具体的评价标准和实例:
(1)设计合理性:实验装置的设计应合理,能够满足实验需求。例如,装置的整体结构应美观大方,结构设计合理,便于拆卸和检修;此外,装置的材料选择也应考虑其实用性和耐用性,如使用优质有机玻璃制作流动绕体,确保实验现象清晰可见。
(2)操作便捷性:装置应便于操作和使用。例如,某些装置设计考虑了便利性,如将石灰石放入铜丝网,不用时可使反应中止,方便控制反应的进行;此外,装置应具备良好的气密性,确保实验的准确性。
(3)安全性:实验装置的安全性是评价的重要方面。装置应采用优质材料,如304不锈钢,确保其耐用性和稳定性,此外,装置的设计应考虑到操作人员的安全,避免潜在的危险。
(4)实验效果:装置的实验效果应明显且可靠。例如,流动图形演示实训设备能够清晰展示流体流过不同绕流体的流动现象,方便学生观察和理解。
【变式演练】
【变式2-1】(2024·陕西·一模)下列实验装置(部分夹持装置略)或操作能够达到实验目的的是
A.在HCl气流中进行图甲操作,可制取无水
B.图乙操作可对氨气进行尾气吸收
C.图丙操作可验证非金属性:
D.图丁操作可检验溶液是否变质
【答案】A
【解析】A.MgCl2·6H2O在加热过程中容易水解,最终得不到MgCl2,故在HCl氛围中脱水,A正确;B.氨气直接通入水中,起不到防倒吸的作用,可以改用四氯化碳,B错误;C.浓盐酸与碳酸钠反应生成CO2,通过饱和碳酸氢钠溶液除去二氧化碳中混有的HCl,CO2和硅酸钠反应生成不溶性硅酸,说明酸性:HCl>H2CO3>H2SiO3,但盐酸不是最高价含氧酸,不能说明元素非金属性强弱,C错误;D.硝酸具有强氧化性,能将亚硫酸根氧化生成硫酸根,不能说明亚硫酸钠是否变质,D错误;答案选A。
【变式2-2】(2024·河北·模拟预测)下列实验装置是常见的反应发生装置,某小组同学对下列装置进行了评价,其中错误的是
A.甲同学认为①装置可以用来制取NH3,也可以用来制取O2
B.制取二氧化碳可以用碳酸钠与稀硫酸,且反应不需要加热。乙同学认为②④装置均可以完成该实验
C.丙同学认为③装置可以完成实验室制氯气的实验,同时他认为②装置也可以制氯气
D.丁同学认为可以采用液差法检验④装置的气密性
【答案】B
【解析】A.加热氯化铵和氢氧化钙的固体混合物制取NH3、加热氯酸钾和二氧化锰的混合物O2均可以采用固、固加热制气装置,①装置均可完成两个实验,A项正确;B.实验室制取二氧化碳选用固液常温型制气装置,即②装置,由于碳酸钠的存在状态不是块状的、且碳酸钠溶于水,故不能用④装置完成该实验,B项错误;C.反应物选择MnO2与浓盐酸时,可以选用③装置完成实验室制氯气,反应物用KMnO4与浓盐酸时,可以选用②装置完成实验室制氯气,C项正确;D.可以采用液差法检验④装置的气密性,具体方法是关闭弹簧夹,向长颈漏斗中注水至长颈漏斗中液面高于试管中液面,静置一段时间后液面高度差保持不变,则装置气密性良好,D项正确;故选B。
题组03 微型实验的实验评价
【例3-1】(2024·湖北卷)碱金属的液氨溶液含有的蓝色溶剂化电子是强还原剂。锂与液氨反应的装置如图(夹持装置略)。下列说法错误的是
A.碱石灰有利于逸出
B.锂片必须打磨出新鲜表面
C.干燥管中均可选用
D.双口烧瓶中发生的变化是
【答案】C
【分析】本题利用Li和液氨反应制备;碱石灰可以吸收浓氨水中的水分,同时吸水过程大量放热,使浓氨水受热分解产生氨气;利用集气瓶收集氨气;过量的氨气进入双口烧瓶中在冷却体系中发生反应生成;最后的球形干燥管中可装,除掉过量的氨气,同时防止空气的水进入引起副反应。
【解析】A.碱石灰为生石灰和氢氧化钠的混合物,可以吸收浓氨水中的水分,同时吸水过程大量放热,有利于逸出,A正确;B.锂片表面有Li2O,Li2O会阻碍Li和液氨的接触,所以必须打磨出新鲜表面,B正确;C.第一个干燥管目的是干燥氨气,为酸性干燥剂能与氨气反应,所以不能用,而装置末端的干燥管作用为吸收过量的氨气,可用,C错误;D.双口烧瓶中发生的变化是,D正确;故选C。
【例3-2】(2023·湖北卷)利用如图所示的装置(夹持及加热装置略)制备高纯白磷的流程如下:
下列操作错误的是
A.红磷使用前洗涤以除去表面杂质
B.将红磷转入装置,抽真空后加热外管以去除水和氧气
C.从a口通入冷凝水,升温使红磷转化
D.冷凝管外壁出现白磷,冷却后在氮气氛围下收集
【答案】C
【解析】A.红磷表面有被氧化生成的五氧化二磷,五氧化二磷可以溶于水,因此红磷在使用前应洗涤,A正确;B.真空环境可以降低物质的熔沸点,有利于将红磷转化为白磷,但是由于抽真空时不能将水气和氧气完全除去,还需要对装置外管进行加热,这时可以保证反应环境无水无氧,B正确;C.若从a口通入冷凝水,则冷凝水无法充满整个冷凝管,冷凝效果不好,需要用b口通入,此时可以将冷凝水充满冷凝管,C错误;D.白磷易被空气中的氧气氧化,因此在收集白磷时应将反应装置冷却,再在氮气氛的条件下收集白磷,D正确;故答案选C。
【提分秘籍】微型实验的评价可以从以下几个方面进行:
(1)节约药品和减少污染:微型实验装置的优点在于节约药品,并且产生的污染物少,废弃物也相对较少。
(2)实验步骤和过程的详细描述:微型实验的步骤记录清晰,过程描述详尽,时间顺序词使用恰当,每个步骤的变化都细致入微。例如,描述实验准备材料的过程时,可以详细说明所需材料及其准备过程,使读者仿佛在现场观看实验准备。
(3)实验原理的揭示:在描述实验原理时,可以通过查找资料解答疑问,用简洁的语句揭示实验背后的科学道理。例如,解释实验现象时可以加入一些比喻或拟人的修辞手法,使解释更加生动有趣
(4)实验结果的总结和感悟:在实验结尾部分,可以总结实验的收获和感悟,表达对科学研究的热爱和体会。例如,可以描述在实验过程中的心情变化和对科学探索的热情。
【变式演练】
【变式3-1】(2024·江苏·模拟预测)是一种安全稳定、高效低毒的广谱型消毒剂,它易溶于水,难溶于有机溶剂,高浓度的气体易爆炸。制备并吸收的原理及装置如下:
已知装置A中发生的反应:
(主反应)
(副反应)
下列说法正确的是
A.反应中氧化剂和还原剂的物质的量之比为1:2
B.装置A中产生,可以用湿润的淀粉碘化评试纸检验
C.装置B中发生的主要反应的化学方程式为
D.实验过程中不断缓慢通入的目的只是为加快装置A中的反应速率
【答案】C
【分析】A装置中与盐酸发生氧化还原反应生成和,生成的进入B装置与反应生成,根据题干信息,易溶于水,可用C装置进行吸收。
【解析】A.反应物中Cl元素化合价从+5价降至+4价,为氧化剂,中部分Cl元素化合价从-1价升高至0价,为还原剂,根据得失电子守恒,氧化剂和还原剂的物质的量之比为1:1,A错误;B.装置A中生成的同时也生成具有氧化性的,也可使湿润的淀粉碘化评试纸变蓝,B错误;C.装置B中中Cl元素为+3价,通入氯气可生成,发生反应:,C正确;D.实验过程中不断缓慢通入的目的是为了避免浓度过高导致爆炸,D错误;答案选C。
【变式3-2】(2024·广东湛江·一模)实验小组用“W”形玻璃管等微型装置(下图)进行实验以验证的性质,①∼④处的试剂分别为固体、品红溶液、酸性溶液、酚酞溶液。下列说法正确的是
A.①处出现气泡,体现了的氧化性
B.②处溶液褪色,用酒精灯加热后红色不复原
C.③处、④处溶液褪色,且褪色原理相同
D.①处试剂换为溶液也可以达到实验目的
【答案】D
【分析】先利用“强酸制弱酸”原理,用稀硫酸和亚硫酸钠反应制备SO2,SO2具有漂白性,能使品红溶液褪色,SO2具有还原性,能与酸性高锰酸钾溶液发生氧化还原反应使高锰酸钾溶液褪色,SO2属于酸性氧化物,能与碱反应使NaOH-酚酞溶液红色褪去。
【解析】A.①处稀硫酸与亚硫酸钠反应制取SO2是复分解反应,体现硫酸的强酸性,没有体现氧化性,A错误;B.②处SO2使品红溶液褪色,体现SO2的漂白性,但SO2使品红溶液褪色为可逆过程,加热会恢复红色,B错误;C.酸性高锰酸钾溶液褪色体现SO2的还原性,NaOH-酚酞溶液褪色体现SO2是酸性氧化物,褪色原理不同,C错误;D.溶液在酸性条件下能发生自身歧化反应,生成二氧化硫、硫单质和水,也可以达到实验目的,D正确;答案选D。
题组04 探究型的实验评价
【例4-1】(2023·浙江卷)探究卤族元素单质及其化合物的性质,下列方案设计、现象和结论都正确的是
【答案】A
【解析】A.向碘的四氯化碳溶液中加入等体积浓碘化钾溶液,振荡,静置,溶液分层,下层由紫红色变为浅粉红色,上层呈棕黄色说明碘的四氯化碳溶液中的碘与碘化钾溶液中碘离子反应生成碘三离子使上层溶液呈棕黄色,证明碘在浓碘化钾溶液中的溶解能力大于在四氯化碳中的溶解能力,故A正确;B.次氯酸钠溶液具有强氧化性,会能使有机色质漂白褪色,无法用pH试纸测定次氯酸钠溶液的pH,故B错误;C.由题意可知,向硝酸银溶液中加入氯化钾溶液时,硝酸银溶液过量,再加入碘化钾溶液时,只存在沉淀的生成,不存在沉淀的转化,无法比较氯化银和碘化银的溶度积大小,故C错误;D.新制氯水中的氯气和次氯酸都能与碘化钾溶液反应生成使淀粉变蓝色的碘,则溶液变蓝色不能说明溶液中存在氯气分子,无法证明氯气与水的反应存在限度,故D错误;故选A。
【例4-2】(2022·湖南卷)为探究的性质,进行了如下实验(和溶液浓度均为)。
依据上述实验现象,结论不合理的是
A.实验①说明加热促进水解反应
B.实验②说明既发生了水解反应,又发生了还原反应
C.实验③说明发生了水解反应,但没有发生还原反应
D.整个实验说明对的水解反应无影响,但对还原反应有影响
【答案】D
【分析】铁离子水解显酸性,亚硫酸根离子水解显碱性,两者之间存在相互促进的水解反应,同时铁离子具有氧化性,亚硫酸根离子具有还原性,两者还会发生氧化还原反应,在同一反应体系中,铁离子的水解反应与还原反应共存并相互竞争,结合实验分析如下:实验①为对照实验,说明铁离子在水溶液中显棕黄色,存在水解反应Fe3++3H2O Fe(OH)3+3H+,煮沸,促进水解平衡正向移动,得到红褐色的氢氧化铁胶体;实验②说明少量亚硫酸根离子加入铁离子后,两者发生水解反应得到红褐色的氢氧化铁胶体;根据铁氰化钾检测结果可知,同时发生氧化还原反应,使铁离子被还原为亚铁离子,而出现特征蓝色沉淀;实验③通过反滴操作,根据现象描述可知,溶液仍存在铁离子的水解反应,但由于铁离子少量,没检测出亚铁离子的存在,说明铁离子的水解反应速率快,铁离子的还原反应未来得及发生。
【解析】A.铁离子的水解反应为吸热反应,加热煮沸可促进水解平衡正向移动,使水解程度加深,生成较多的氢氧化铁,从而使溶液显红褐色,故A正确;B.在5mLFeCl3溶液中滴加2滴同浓度的Na2SO3溶液,根据现象和分析可知,Fe3+既发生了水解反应,生成红褐色的氢氧化铁,又被亚硫酸根离子还原,得到亚铁离子,加入铁氰化钾溶液后,出现特征蓝色沉淀,故B正确;C.实验③中在5mL Na2SO3溶液中滴加2滴同浓度少量FeCl3溶液,根据现象和分析可知,仍发生铁离子的水解反应,但未来得及发生铁离子的还原反应,即水解反应比氧化还原反应速率快,故C正确;D.结合三组实验,说明铁离子与亚硫酸根离子混合时,铁离子的水解反应占主导作用,比氧化还原反应的速率快,因证据不足,不能说明亚硫酸离子对铁离子的水解作用无影响,事实上,亚硫酸根离子水解显碱性,可促进铁离子的水解反应,故D错误。综上所述,答案为D。
【提分秘籍】
探究型实验的评价可以从以下几个方面进行:
(1)实验设计:评价学生是否能根据问题提出假设,并设计相关的实验方案。这包括对比实验的设计,确保实验步骤清晰、材料准备充分。
(2)实验操作:评估学生在实验过程中的操作是否规范,能否安全地使用各种实验器具,以及实验操作是否符合科学方法。
(3)数据记录与分析:考察学生能否准确地记录和收集有价值的数据,并有效地分析实验数据,得出相关结论。这包括数据的准确性和分析的逻辑性。
(4)合作与交流:评价学生在探究活动中能否与他人合作和交流,分享实验结果和心得。
(5)问题解决能力:评价学生在面对实验中的问题时,能否通过自身的分析与推理,深入接触问题,寻求解决方案。
(6)创新思维:鼓励学生展现创新思维,提出新颖的实验设计或解决方案,增强实验的创造性和实用性。
(7)科学精神:强调学生在实验过程中体现出的科学精神,如严谨的态度、实事求是的精神等。
【变式演练】
【变式4-1】(2024·河南郑州·一模)室温下,探究溶液的性质。下列实验方案能达到探究目的的是
【答案】C
【解析】A.黄色光会掩盖紫色光,检验钾离子时,应用铂丝蘸取少量含钾离了溶液,在酒精灯火焰上灼烧,透过蓝色钴玻璃片观察火焰是否呈紫色,否则无法判断是否含有钾离子,A错误;B.向具有还原性的的溶液中滴加具有氧化性的锰酸钾溶液,两者可发生氧化还原反应,体现的是还原性而非漂白性,离子方程式为,B错误;C.将足量的H2S通入溶液中,混合后溶液中出现浑浊,说明有S生成,对应的离子方程式为,被还原为S,则为氧化剂,C正确;D.足量硝酸会将氧化成,滴加溶液后,溶液中产生白色沉淀,但若原溶液中本就有,也会出现相同的现象,该实验方案不能达到探究目的,D错误;故选C。
【变式4-2】(2024·浙江·模拟预测)为探究物质的理化性质,设计方案并进行实验,观察到相关现象。其中方案设计和结论都正确的是
【答案】A
【解析】A.镁粉可以在干冰内剧烈燃烧,发出耀眼白光,说明干冰易升华且镁与二氧化碳发生反应,A正确;B.灼烧铜丝至其表面变黑、灼热,伸入盛有待测溶液的试管中,铜丝恢复亮红色,可能是醇与氧化铜发生反应将其还原,也可能是因为物质中含羧基,与表面氧化铜反应将其消耗,B错误;C.对比实验将Al分别放入FeSO4溶液和CuCl2溶液中,探究阴离子对Al表面氧化膜的影响,但二者溶液中阴离子和阳离子种类均不同,未控制单一变量,C错误;D.向硫酸四氨合铜(II)溶液中加入8mL95%乙醇溶液,降低了溶剂的极性,硫酸四氨合铜(II)在乙醇中溶解度降低,用玻璃棒摩擦试管壁,析出晶体,D错误;答案选A。
1.(2024·北京大兴·三模)某实验小组研究FeCl3溶液与Na2SO3溶液之间的反应,进行如下实验探究:
查阅资料:
下列说法不正确的是
A.配制 FeCl3溶液时,先将FeCl3溶于浓盐酸,再稀释至指定浓度是为了抑制Fe3+的水解
B.上述实验在开始混合时观察到的现象不涉及氧化还原反应,实验Ⅱ中红色比I中略浅的原因可能是Fe3+起始浓度小
C.1~30min立即变红,随后变浅,证明生成红色配合物速率较快,红色配合物生成橙色配合物速率较慢
D.取黄绿色溶液先滴加HCl溶液,再滴加BaCl2溶液,出现白色沉淀,可证明FeCl3溶液与Na2SO3溶液发生了氧化还原反应
【答案】D
【解析】A.FeCl3在水中可以水解,生成氢氧化铁和HCl,故配制FeCl3溶液时,需将FeCl3固体溶于浓盐酸,抑制其水解,再加水稀释至所需浓度,A正确;B.上述实验在开始混合时观察到的现象是由于Fe3+和发生双水解反应生成Fe(OH)3,故不涉及氧化还原反应,实验Ⅰ中取1.0ml/LFeCl3溶液2mL滴加1.0ml/LNa2SO3溶液2滴,实验Ⅱ中取1.0ml/LNa2SO3溶液2mL滴加1.0ml/LFeCl3溶液2滴,两实验中的Fe3+浓度不同,同时浓度也不相同,所以开始混合时,实验Ⅱ中红色比Ⅰ中略浅,不一定是Fe3+起始浓度小,也可能是浓度起始浓度更大,B正确;C.由题干信息可知,络合物HOFeOS(Ⅳ)O2呈红色,而HOFeOS(Ⅴ)O2呈橙色,1~30min立即变红,随后变浅,证明生成红色配合物速率较快,红色配合物生成橙色配合物速率较慢,C正确;D.取黄绿色溶液先滴加HCl溶液,再滴加BaCl2溶液,出现白色沉淀,说明溶液中含有,但不能证明FeCl3溶液与Na2SO3溶液发生了氧化还原反应2Fe3+++H2O=2Fe2+++2H+,也可能是O2将氧化为,D错误;故答案为:D。
2.(2024·广东·一模)化学兴趣小组采用次氯酸钙与稀盐酸反应制取氯气,并探究了氯气的性质。实验装置如图所示,下列说法正确的是
A.湿润的pH试纸先变红后褪色,说明有酸性和漂白性
B.f处出现红色沉淀是因为被氧化为,遇生成弱电解质
C.g处变为橙色,h处变为黄色,说明元素非金属性:
D.等量分别单独缓慢通过g、h、i试管时,生成的氧化产物的物质的量之比为1:1:1
【答案】D
【分析】次氯酸钙溶液与稀盐酸反应可产生氯气,氯气中混杂的水蒸气可被氯化钙吸收。氯气无漂白性,不能使干燥的pH试纸褪色。氯气与水发生反应:,其中HCl水溶液显酸性,HClO有漂白性,因此氯气能使湿润的pH试纸先变红后褪色。氯气具有强氧化性,可通过f、g、h、i实验验证,据此解答。
【解析】A. 根据分析可知,湿润的pH试纸先变红后褪色,说明氯气溶于水后的溶液具有酸性和漂白性,A错误;B. 已知可将氧化为,遇溶液生成红色络合物,f处现象为溶液变红、但不出现红色沉淀,B错误;C. 在试管g、h中分别发生氧化还原反应:,,其中氧化性:,,则元素的非金属性:,该实验不能证明Br和I元素的非金属性强弱,C错误;D. 等量分别单独缓慢通过试管g、h、i时,分别发生的氧化还原反应为:、、,其中氧化产物分别为、、。根据化学方程式可计算出等物质的量的氯气参与反应,在g、h、i试管中生成的氧化产物物质的量之比为1:1:1,D正确。答案为:D。
3.(2024·河北·模拟预测)漂白粉是常见的杀菌消毒剂,某实验小组用如图所示的装置模拟生产漂白粉。
已知:氯气与石灰乳反应时放出热量;温度较高时氯气与石灰乳反应生成Ca(ClO3)2。下列说法错误的是
A.圆底烧瓶中的二氧化锰不能用高锰酸钾粉末代替
B.试剂X为浓硫酸,用于除去Cl2中的水蒸气
C.制取漂白粉的反应为
D.将盛有石灰乳的广口瓶用冰水冷却有利于提高漂白粉的产率
【答案】B
【解析】A.高锰酸钾与浓盐酸在常温下即可反应生成氯气,加热时反应速率过快,因此圆底烧瓶中的二氧化锰不能用高锰酸钾粉末代替,A正确;B.浓盐酸具有挥发性,因此使用MnO2与浓盐酸混合加热制取的Cl2混有HCl,试剂X为饱和食盐水,用于除去Cl2中的杂质HCl,避免与石灰乳发生副反应,B错误;C.石灰乳与Cl2发生反应制取漂白粉,反应的化学方程式为,C正确;D.氯气与石灰乳反应时放出热量,反应体系的温度升高,易生成副产品Ca(ClO3)2,将盛有石灰乳的广口瓶用冰水冷却有利于反应产生Ca(ClO)2,从而提高漂白粉的产率,D正确;故合理选项是B。
4.(2024·浙江卷)根据实验目的设计方案并进行实验,观察到相关现象,其中方案设计或结论不正确的是
【答案】C
【解析】A.Cu和浓HNO3反应后生成二氧化氮,探究其溶液呈绿色的原因可以采用对比实验,即将NO2通入①浓HNO3,②Cu(NO3)2和HNO3混合溶液至饱和,现象与原实验一致,可以说明Cu和浓HNO3反应后溶液呈绿色的主要原因是溶有NO2,故A正确;B.向等物质的量浓度的KF和KSCN混合溶液中滴加几滴FeCl3溶液,振荡,溶液颜色无明显变化,铁没有与SCN-结合而与F-结合,说明结合Fe3+的能力:F->SCN-,故B正确;C.不应该分别测定等物质的量浓度的与溶液的,因为铵根离子也要水解,且同浓度与的铵根离子浓度不等,不能比较,并且亚硫酸的酸性大于氢氟酸,结论也不对,故C错误;D.探究温度对反应速率的影响,只保留温度一个变量,温度高的溶液中先出现浑浊,能说明温度升高,反应速率加快,故D正确;故选C。
5.(2024·湖北·一模)下列实验操作正确且能达到实验目的是
【答案】C
【解析】A.可以通过比较最高价氧化物对应的水化物酸性大小验证非金属性,但盐酸不是含的最高价含氧酸,不能通过比较盐酸和硅酸的酸性大小颜色非金属性,A错误;B.将溶液转入250mL容量瓶中,应用少量蒸馏水洗涤烧杯内壁和玻璃棒两到三次,将洗涤液注入容量瓶中,再加水至刻度线1~2 cm处,改用胶头滴管定容,B错误;C.过量,滴加2滴溶液后,全部转化为白色沉淀,然后再想其中滴加溶液,白色沉淀转化为黄色沉淀,C正确;D.新制氯水中含有和,滴入含酚酞的稀后,溶液红色褪去,可能是发生酸碱中和反应,不能验证具有漂白性,D错误;故选C。
6.(2023·江苏卷)室温下,探究溶液的性质,下列实验方案能达到探究目的的是
【答案】B
【解析】A.检验溶液中是否含有应直接向待测液中滴加KSCN溶液,向待测液中滴加氯水会将氧化为干扰实验,A错误;B.向溶液中滴加几滴酸性溶液,若观察溶液紫色褪去,说明有还原性,B正确;C.发生水解反应使溶液显酸性,应向溶液中滴加2~3滴石蕊试液,观察溶液颜色变化,C错误;D.向溶液中滴加几滴溶液,若产生气泡有可能是的催化作用,D错误。 故选B。
7.(2024·湖北·一模)可用于合成光电材料。某兴趣小组用CaS与反应制备液态,实验装置如图,反应方程式为:。
已知:①的沸点是-61℃,有毒;②装置A内产生的气体中含有酸性气体杂质;③装置D的主要作用是预冷却。下列有关说法错误的是
A.MgCl2固体有利于平稳持续产生H2SB.该实验产生的尾气可用硫酸铜溶液吸收
C.虚框内装置的连接顺序为E→D→CD.G中汞起到了平衡气压和液封的作用
【答案】C
【分析】A作为H2S的发生装置,B用于除去酸性气体杂质,由于不能骤冷,所以D、E都是冷却H2S的装置,C装置干燥H2S,F冷却并收集H2S,G作为平衡气压和液封,防止空气中的水蒸气等进入体系,据此回答。
【解析】A.CaS、MgCl2和水反应生成H2S,饱和溶液中的MgCl2消耗后,MgCl2固体会溶解,保持MgCl2为饱和溶液,有利于平稳持续产生H2S,A正确;B.该实验产生的尾气为H2S,与CuSO4反应生成CuS沉淀,可用硫酸铜溶液吸收尾气,B正确;C.A作为H2S的发生装置,B用于除去酸性气体杂质,经过除杂后的H2S由于不能骤冷,所以需要逐级降温,先用装置E预冷H2S,再用C除去水蒸气,再经过D冷却H2S,故虚框内装置的连接顺序为E→C→D,C错误;D.G中的汞用于平衡气压和液封,防止空气中的水蒸气等进入体系,D正确;故答案选C。
8.(2023·新疆内蒙古卷)下列装置可以用于相应实验的是
【答案】D
【解析】A.Na2CO3固体比较稳定,受热不易分解,所以不能采用加热碳酸钠的方式制备二氧化碳,A错误;B.乙醇和乙酸是互溶的,不能采用分液的方式分离,应采用蒸馏来分离,B错误;C.二氧化硫通入品红溶液中,可以验证其漂白性,不能验证酸性,C错误;D.测量氧气体积时,装置选择量气管,测量时要恢复到室温,量气管和水准管两边液面高度相等时,氧气排开水的体积与氧气的体积相等,即可用如图装置测量氧气的体积,D正确;故选D。
9.(2022·全国卷)由实验操作和现象,可得出相应正确结论的是
【答案】C
【解析】A.向NaBr溶液中滴加过量氯水,溴离子被氧化为溴单质,但氯水过量,再加入淀粉KI溶液,过量的氯水可以将碘离子氧化为碘单质,无法证明溴单质的氧化性强于碘单质,A错误;B.向蔗糖溶液中滴加稀硫酸,水浴加热后,应加入氢氧化钠溶液使体系呈碱性,若不加氢氧化钠,未反应的稀硫酸会和新制氢氧化铜反应,则不会产生砖红色沉淀,不能说明蔗糖没有发生水解,B错误;C.石蜡油加强热,产生的气体能使溴的四氯化碳溶液褪色,说明气体中含有不饱和烃,与溴发生加成反应使溴的四氯化碳溶液褪色,C正确;D.聚氯乙烯加强热产生能使湿润蓝色石蕊试纸变红的气体,说明产生了氯化氢,不能说明氯乙烯加聚是可逆反应,可逆反应是指在同一条件下,既能向正反应方向进行,同时又能向逆反应的方向进行的反应,而氯乙烯加聚和聚氯乙烯加强热分解条件不同,D错误;答案选C。
10.(2022·全国卷)根据实验目的,下列实验及现象、结论都正确的是
【答案】C
【解析】A.CH3COONH4中水解,,会消耗CH3COO-水解生成的OH-,测定相同浓度的CH3COONH4和NaHCO3溶液的pH,后者大于前者,不能说明Kh(CH3COO-)<Kh(),A错误;B.浓盐酸也能与KMnO4发生反应,使溶液紫色褪去,B错误;C.K2CrO4中存在平衡2(黄色)+2H+(橙红色)+H2O,缓慢滴加硫酸,H+浓度增大,平衡正向移动,故溶液黄色变成橙红色,C正确;D.乙醇和水均会与金属钠发生反应生成氢气,故不能说明乙醇中含有水,D错误;答案选C。
11.(2024·安徽·一模)用下列装置进行实验能达到相应目的的是
A.用图①装置制备胶体B.用图②装置制取Ti单质
C.用图③装置干燥二氧化碳D.用图④装置探究与还原性强弱
【答案】D
【解析】A.制备胶体应用煮沸的蒸馏水和氯化铁反应,NaOH溶液和氯化铁反应会产生沉淀,故A错误;B.Na受热与氧气反应会转化为,装置制取Ti单质需要在隔绝空气的条件下才能进行,故B错误;C.浓硫酸做干燥剂,浓硫酸不能放在U型管中,故C错误;D.若先与反应,则有产生,溶于层呈紫色,所以可以比较二者还原性强弱,故D正确;选D。
12.(2024·广西·模拟预测)根据下列实验过程,能达到相应实验目的的是
【答案】D
【解析】A.溶液过量,无法体现沉淀的转化,故不能比较二者的大小,A错误;B.该反应无明显现象,不能验证浓度对反应速率的影响,B错误;C.溴乙烷中不能电离出溴离子,应让其水解转化为溴离子才能验证其存在,C错误;D.此操作中KI过量,加入KSCN后溶液变血红,能证明的存在,从而说明该反应有限度,D正确;答案选D。
13.(2023·辽宁卷)某小组进行实验,向蒸馏水中加入,充分振荡,溶液呈浅棕色,再加入锌粒,溶液颜色加深;最终紫黑色晶体消失,溶液褪色。已知为棕色,下列关于颜色变化的解释错误的是
【答案】D
【解析】A.向10mL蒸馏水中加入0.4gI2,充分振荡,溶液呈浅棕色,说明I2的浓度较小,因为I2在水中溶解度较小,A项正确;B.已知(aq)为棕色,加入0.2g锌粒后,Zn与I2反应生成ZnI2,生成的I-与I2发生反应I-+I2⇌,生成使溶液颜色加深,B项正确;C.I2在水中存在溶解平衡I2(s)⇌I2(aq),Zn与I2反应生成的I-与I2(aq)反应生成,I2(aq)浓度减小,上述溶解平衡向右移动,紫黑色晶体消失,C项正确;D.最终溶液褪色是Zn与有色物质发生了化合反应,不是置换反应,D项错误;答案选D。
14.(2024·浙江杭州·一模)为探究化学反应速率和化学平衡移动的影响因素,设计方案进行实验,观察到相关现象。方案设计或结论不正确的是
【答案】B
【解析】A.过量氯化钠溶液与硝酸银溶液反应生成氯化银白色沉淀,向反应后的溶液中滴加等浓度的硫化钠溶液,白色沉淀变为黑色说明减小反应物浓度,平衡向逆反应方向移动,故A不符合题意;B.反应是没有气体参加和生成的反应,改变压强,平衡不移动,则氯水颜色变深与平衡移动无关,故B符合题意;C.由图可知,左池中金属性强于铜的铁电极为负极,右池中与直流电源负极相连的铁电极为阴极,一段时间后,同时取铁电极附近溶液,滴加铁氰化钾溶液,左池铁电极附近的溶液出现蓝色沉淀,右池溶液无明显现象说明负极铁的腐蚀速率快于阴极铁的腐蚀速率,故C不符合题意;D.只有温度一个变量,50℃水浴中试管内产生气泡更快说明升高温度可以加快过氧化氢分解的反应速率,故D不符合题意;故选B。
15.(2024·广东卷)1810年,化学家戴维首次确认“氯气”是一种新元素组成的单质。兴趣小组利用以下装置进行实验。其中,难以达到预期目的的是
【答案】A
【解析】A.利用浓盐酸和二氧化锰反应制氯气需要加热,图中缺少加热装置,且分液漏斗内应盛装浓盐酸,不能达到预期目的,A符合题意;B.实验室制得的氯气中有HCl杂质,可以通过饱和食盐水洗气除杂,再通过无水氯化钙干燥,可以达到净化、干燥Cl2的目的,B不符合题意;C.氯气密度大于空气,可以用向上排空气法收集,可以达到预期目的,C不符合题意;D.H2可以在氯气中安静地燃烧,产生苍白色火焰,氯气将氢气氧化,验证了氯气的氧化性,D不符合题意;故选A。
16.(2024·广东韶关·一模)根据下列实验及现象得出的结论正确的是
【答案】D
【解析】A.在绝热恒容容器中发生某储氢反应: ,该反应为放热反应,当温度不变时,说明反应已经达到平衡状态,A错误;B.向亚硫酸钠试样中滴入盐酸酸化的Ba(ClO)2溶液,HClO可氧化亚硫酸钠为硫酸钠,而生成硫酸钡白色沉淀,不一定是试样变质,B错误;C.要证明非金属性,可以通过比较其最高价氧化物对应水化物的酸性强弱来进行,SO2不是S的最高价氧化物,C错误;D.等体积的和两种酸溶液分别与足量的锌反应, 放出的多,说明,则HA的酸性较弱,电离程度较小,其物质的量浓度比HB的大,才能使两者的pH相等,则酸性:,D正确;答案选D。
17.(2024·北京卷)下列实验的对应操作中,不合理的是
【答案】D
【解析】A.用HCl标准溶液滴定NaOH溶液时,眼睛应注视锥形瓶中溶液,以便观察溶液颜色的变化从而判断滴定终点,A项合理;B.浓硫酸的密度比水的密度大,浓硫酸溶于水放热,故稀释浓硫酸时应将浓硫酸沿烧杯内壁缓慢倒入盛水的烧杯中,并用玻璃棒不断搅拌,B项合理;C.NaCl的溶解度随温度升高变化不明显,从NaCl溶液中获得NaCl晶体采用蒸发结晶的方法,C项合理;D.配制一定物质的量浓度的溶液时,玻璃棒引流低端应该在容量瓶刻度线以下;定容阶段,当液面在刻度线以下约1cm时,应改用胶头滴管滴加蒸馏水,D项不合理;答案选D。
18.(2024·海南卷)下列实验装置或操作不能达到实验目的的是
【答案】D
【解析】A.碘易升华,加热可使碘固体升华成为碘蒸气,碘蒸气遇到冷的容器,又凝华成为碘固体,该装置可以提纯粗碘,A不符合题意;B.该装置中盐酸易挥发,挥发出的HCl气体遇到甲基橙溶液,会使甲基橙溶液变色,故该装置可观察气体扩散现象,B不符合题意;C.实验室用乙醇和乙酸以及浓硫酸在加热条件下制取乙酸乙酯,乙酸乙酯在饱和碳酸钠中的溶解度很小,可以通入饱和碳酸钠溶液来收集,导管要伸到溶液的上方,该装置可用来制取乙酸乙酯,C不符合题意;D.该装置是开放装置,与外界存在热交换,不能进行中和反应反应热的测定,D符合题意;故选D。
19.(2024·全国卷)实验室中利用下图装置验证铁与水蒸气反应。下列说法错误的是
A.反应为
B.酒精灯移至湿棉花下方实验效果更好
C.用木柴点燃肥皂泡检验生成的氢气
D.使用硬质玻璃试管盛装还原铁粉
【答案】B
【解析】A.铁和水蒸气在高温下发生反应生成和,该反应的化学方程式为,A正确;B.酒精灯放在铁粉下方加热可以产生高温,且不影响水的蒸发,若移至湿棉花下方则难以产生高温,则实验效果不好,B错误;C.用木柴点燃肥皂泡,若产生尖锐的爆鸣声,则可检验生成的气体为氢气,C正确;D.由于该实验中的反应要在高温下发生,因此要使用硬质玻璃试管盛装还原铁粉,D正确;故选B。
20.(2024·陕西榆林·一模)下列操作不能达到相应检验目的的是
【答案】D
【解析】A.钠的焰色是黄色,取一根洁净的细铂丝,放在酒精灯上灼烧至无色,再蘸取食盐溶液,进行焰色试验,若产生黄色火焰,证明食盐中的钠元素,A正确;B.葡萄糖具有还原性,能与新制的氢氧化铜共热产生砖红色沉淀,故可以用此方法检验尿液中是否含有葡萄糖等还原性糖,B正确;C.蛋白质遇浓硝酸发生显色反应,出现黄色,故可用此方法检验鸡蛋蛋清液中是否含有蛋白质,C正确;D.取洁厕灵适量加入粉末,产生大量气泡,证明洁厕灵中含有比碳酸酸性更强的物质,但不能证明该酸是HCl,D错误;故选D。
21.(2024·全国·模拟预测)下列实验操作能达到实验目的的是
【答案】A
【解析】A.向粗盐溶液中先加入过量溶液除去硫酸根离子,再加入过量溶液除去多余的钡离子和钙离子,过滤后在滤液中加入盐酸除去碳酸根离子,A符合题意;B.硫酸钙微溶于水,生成的硫酸钙会覆盖在碳酸钙的表面,阻止反应继续发生,故不能完全清除,B不符合题意;C.盐酸易挥发,新制备的氯气中含有氯化氢,可先用饱和食盐水除去氯化氢,再用浓硫酸干燥,最后收集氯气,C不符合题意;D.电石中含CaS等杂质,与水反应生成还原性气体等,乙炔和硫化氢等还原性气体都能使酸性溶液褪色,不能确认具有还原性,D不符合题意;选A。
22.(2024·江苏苏州·模拟预测)实验是科学探究的重要手段。下列实验装置或操作,现象和结论均正确的是
【答案】B
【解析】A.白磷容易自燃,着火点低,红磷相对稳定,故应该将红磷放在更靠近火焰处,A错误;B.关闭止水夹,向长颈漏斗中注水直到浸没导管口,长颈漏斗中出现一段稳定的水柱,说明装置气密性良好,B正确;C.浓盐酸和高锰酸钾反应产生Cl2,左边试管中产生黄绿色气体,Cl2可以氧化Fe2+,也可以氧化Br-,最终溶液都可以呈黄色,无法判断Cl2、Fe3+的氧化性强弱,C错误;D.比较元素非金属性强弱时,可通过比较各元素的最高价含氧酸的酸性强弱,实验中稀H2SO3应该替换成稀H2SO4,D错误;故选B。选项
实验操作及现象
结论
A
还原铁粉与水蒸气反应生成的气体点燃后有爆鸣声
具有还原性
B
待测液中滴加溶液,生成白色沉淀
待测液含有
C
和中均分别加入溶液和盐酸,只溶于盐酸,都能溶
比碱性强
D
溶液中滴加溶液,溶液由橙色变为黄色
增大生成物的浓度,平衡向逆反应方向移动
选项
实验操作
现象
结论
A
向盛有和的试管中分别滴加浓盐酸
盛的试管中产生黄绿色气体
氧化性:
B
向溶液中通入气体
出现黑色沉淀(CuS)
酸性:
C
乙醇和浓硫酸共热至,将产生的气体通入溴水中
溴水褪色
乙烯发生了加成反应
D
向溶液中滴加溶液
出现黄色沉淀
发生了水解反应
选项
实验操作
现象
结论
A
检验某有机物中的氯元素:取样于试管,加入氢氧化钠的乙醇溶液共热,一段时间后,加入稀硝酸酸化的AgNO3溶液,振荡。
未出现白色沉淀
说明该有机物中不含氯元素
B
取1 mL0.1 ml/L的AgNO3溶液于试管,加入2 mL0.1 ml/L的KCl溶液,振荡。再加入5~6滴0.1 ml/L的KI溶液于试管,振荡,静置。
先产生白色沉淀,后有黄色沉淀生成
Ksp(AgCl)>Ksp(AgI)
C
验证FeI2溶液中Fe2+的还原性:取样于试管,加入酸性KMnO4溶液,振荡。
酸性KMnO4溶液紫红色褪去
Fe2+具有还原性
D
将SO2通入品红溶液中,品红溶液褪色,加热褪色后的品红溶液
溶液恢复成红色
H2SO3具有不稳定性
操作
记录(仪器或现象)
方案评价
A
取菠菜,剪碎研磨,加稀硫酸溶解后过滤得滤液
剪碎研磨是为了增大接触面积,使铁元素更好溶解
B
将滤液稀释成溶液,作为实验样液备用
容量瓶使用前需要检查是否漏水
C
取少量样液于试管中,先滴入稀硝酸,后滴入硫氰化钾溶液
最后溶液变成红色
菠菜中的铁元素为价
D
已知:经检验样液中铁元素主要为。取样液于锥形瓶中,用的溶液滴定三次,记录数据
滴定终点判断:滴入最后半滴溶液后,溶液由无色变成浅紫色,立即停止滴定
因为菠菜中含有维生素等还原性物质,故此方法测得的含铁量偏高
实验方案
现象
结论
A
往碘的溶液中加入等体积浓溶液,振荡
分层,下层由紫红色变为浅粉红色,上层呈棕黄色
碘在浓溶液中的溶解能力大于在中的溶解能力
B
用玻璃棒蘸取次氯酸钠溶液点在试纸上
试纸变白
次氯酸钠溶液呈中性
C
向溶液中先滴加4滴溶液,再滴加4滴溶液
先产生白色沉淀,再产生黄色沉淀
转化为,溶解度小于溶解度
D
取两份新制氯水,分别滴加溶液和淀粉溶液
前者有白色沉淀,后者溶液变蓝色
氯气与水的反应存在限度
实验
操作与现象
①
在水中滴加2滴溶液,呈棕黄色;煮沸,溶液变红褐色。
②
在溶液中滴加2滴溶液,变红褐色;再滴加溶液,产生蓝色沉淀。
③
在溶液中滴加2滴溶液,变红褐色;将上述混合液分成两份,一份滴加溶液,无蓝色沉淀生成;另一份煮沸,产生红褐色沉淀。
选项
探究目的
实验方案
A
溶液中是否含有
用洁净铁丝蘸取溶液在煤气灯上灼烧,观察火焰颜色
B
是否具有漂白性
向溶液中滴加滴高锰酸钾溶液,观察溶液颜色变化
C
是否具有氧化性
向溶液中通入足量,观察实验现象
D
溶液中是否含有
向溶液中加入足量硝酸后滴加滴溶液,观察实验现象
选项
方案设计
现象
结论
A
取两块大小相同的干冰,在一块干冰中央挖一个小穴,撒入一些镁粉,用红热的铁棒把镁点燃,再用干冰盖上
观察到镁粉在干冰内继续燃烧,发出耀眼的白光
金属镁可以跟二氧化碳反应,而且也说明了干冰易升华
B
灼烧铜丝至其表面变黑、灼热,伸入盛有待测溶液的试管中
铜丝恢复亮红色
醇可与氧化铜发生氧化反应
C
将一块未打磨的Al片剪成相同的两小片,相同温度下分别投入等体积等物质的量浓度的FeSO4溶液和CuCl2溶液中
FeSO4溶液中无明显现
象;CuCl2溶液中Al片表面有红色物质附着
Cl-能加速破坏A1片表面的氧化膜
D
向硫酸四氨合铜(II)溶液中加入8mL95%乙醇溶液,并用玻璃棒摩擦试管壁
出现蓝色晶体
增大溶剂极性可以改变溶质溶解度
编号
实验试剂及用量
开始混合时现象
30min时
3天后
I
取1.0ml/LFeCl3溶液2mL滴加1.0ml/LNa2SO3溶液2滴
溶液立即变为红色
红色明显变浅
溶液呈黄绿色
Ⅱ
取1.0ml/LNa2SO3溶液2mL滴加1.0ml/LFeCl3溶液2滴
溶液立即变为红色,比I中略浅
与开始混合时一致
溶液呈黄绿色
实验目的
方案设计
现象
结论
A
探究和浓反应后溶液呈绿色的原因
将通入下列溶液至饱和:
①浓
②和HNO3,混合溶液
①无色变黄色
②蓝色变绿色
和浓反应后溶液呈绿色的主要原因是溶有
B
比较与结合的能力
向等物质的量浓度的和混合溶液中滴加几滴溶液,振荡
溶液颜色无明显变化
结合的能力:
C
比较与的酸性
分别测定等物质的量浓度的与溶液的
前者小
酸性:
D
探究温度对反应速率的影响
等体积、等物质的量浓度的与溶液在不同温度下反应
温度高的溶液中先出现浑浊
温度升高,该反应速率加快
选项
实验目的
实验操作
A.
验证非金属性:C>Si
向碳酸钠粉末中滴加盐酸,然后将产生的气体通入硅酸钠溶液,观察到有白色胶状物质生成
B.
配制250 mL 0.400 ml/LNaOH溶液
称取4.0 g NaOH固体溶于水,将其转入250 mL容量瓶中,加水至刻度线1~2 cm处,改用胶头滴管定容
C.
比较Ksp(AgCl)与Ksp(AgI)的大小
向盛有2 mL 0.1ml/L NaCl溶液的试管中滴加2滴AgNO3溶液,振荡,然后再向其中滴加4滴0.1 ml/L KI溶液
D.
验证HClO具有漂白性
将新制饱和氯水慢慢滴入含酚酞的稀NaOH溶液中,溶液红色褪去
选项
探究目的
实验方案
A
溶液中是否含有
向溶液中滴加几滴新制氯水,再滴加KSCN溶液,观察溶液颜色变化
B
是否有还原性
向溶液中滴加几滴酸性溶液,观察溶液颜色变化
C
是否水解
向溶液中滴加2~3滴酚酞试液,观察溶液颜色变化
D
能否催化分解
向溶液中滴加几滴溶液,观察气泡产生情况
A
B
C
D
制备
分离乙醇和乙酸
验证酸性
测量体积
实验操作
现象
结论
A
向NaBr溶液中滴加过量氯水,再加入淀粉KI溶液
先变橙色,后变蓝色
氧化性:
B
向蔗糖溶液中滴加稀硫酸,水浴加热,加入少量新制的悬浊液
无砖红色沉淀
蔗糖未发生水解
C
石蜡油加强热,将产生的气体通入的溶液
溶液红棕色变无色
气体中含有不饱和烃
D
加热试管中的聚氯乙烯薄膜碎片
试管口润湿的蓝色石蕊试纸变红
氯乙烯加聚是可逆反应
选项
实验目的
实验及现象
结论
A
比较和的水解常数
分别测浓度均为的和溶液的,后者大于前者
B
检验铁锈中是否含有二价铁
将铁锈溶于浓盐酸,滴入溶液,紫色褪去
铁锈中含有二价铁
C
探究氢离子浓度对、相互转化的影响
向溶液中缓慢滴加硫酸,黄色变为橙红色
增大氢离子浓度,转化平衡向生成的方向移动
D
检验乙醇中是否含有水
向乙醇中加入一小粒金属钠,产生无色气体
乙醇中含有水
选项
实验过程
实验目的
A
向溶液中先滴加4滴溶液,再滴加4滴溶液
比较AgCl和AgI溶度积常数的大小
B
量取同体积不同浓度的溶液,分别加入等体积等浓度的溶液
验证浓度对反应速率的影响
C
往溴乙烷中滴加溶液
验证溴乙烷中溴原子的存在
D
往2mL0.1ml/L的溶液中加3mL0.1ml/L的KI溶液后充分振荡,再加入4滴KSCN溶液
探究和的反应是否有限度
选项
颜色变化
解释
A
溶液呈浅棕色
在水中溶解度较小
B
溶液颜色加深
发生了反应:
C
紫黑色晶体消失
()的消耗使溶解平衡右移
D
溶液褪色
与有色物质发生了置换反应
选项
影响因素
方案设计
现象
结论
A
浓度
向2mL 0.1ml/L溶液中加入2滴0.1ml/L溶液,充分振荡后再滴加2滴0.1ml/L溶液
先产生白色混浊,后出现黑色混浊
减小反应物浓度,平衡向逆反应方向移动
B
压强
用注射器吸收20mL和20mL饱和氯水,封闭管口,压缩注射器活塞
氯水颜色变深
增大压强,平衡向逆反应方向移
C
电化学
一段时间后,同时取电极附近溶液,滴加铁氰化钾溶液
左池电极附近的溶液出现蓝色沉淀,右池溶液无明显现象
负极的腐蚀速率快于阴极的腐蚀速率
D
温度
50℃水浴中试管内产生气泡更快
升高温度可以加快反应速率
A
B
制备
净化、干燥
C
D
收集
验证的氧化性
选项
实验
现象
结论
A
在绝热恒容容器中发生某储氢反应: ,测容器内温度
温度先升高,然后不变
反应不一定处于平衡状态
B
向亚硫酸钠试样中滴入盐酸酸化的溶液
产生白色沉淀
试样已氧化变质
C
适量的通入溶液中
有气泡生成
非金属性:
D
等体积的和两种酸溶液分别与足量的锌反应
放出的多
酸性:
眼睛注视锥形瓶中溶液
A.用标准溶液滴定溶液
B.稀释浓硫酸
C.从提纯后的溶液获得晶体
D.配制一定物质的量浓度的溶液
选项
A
B
目的
提纯含砂的粗碘
观察气体扩散现象
装置或操作
选项
C
D
目的
制取少量乙酸乙酯
测定中和反应的反应热
装置或操作
选项
检验目的
操作
现象
A
食盐中的钠元素
用洁净的铂丝在酒精灯上灼烧至无色,再蘸取食盐溶液,进行焰色试验
产生黄色火焰
B
尿液中含有葡萄糖等还原性糖
将少量尿液滴入新制氢氧化铜、加热
产生砖红色沉淀
C
鸡蛋蛋清液中含有蛋白质
取少量蛋清液,滴几滴浓硝酸
蛋清液变黄
D
洁厕灵中含有
取洁厕灵适量加入粉末
产生大量气泡
选项
实验操作
实验目的
A
向粗盐溶液中依次加入过量的、溶液,过滤,再用盐酸中和滤液
除去粗盐中的、
B
向盛装过澄清石灰水的空试剂瓶中加入稀硫酸,再用水清洗
清除试剂瓶内壁上的
C
将新制备的氯气依次通入浓硫酸、饱和食盐水
除杂并收集干燥的
D
将电石和水反应产生的气体通入酸性溶液中
证明具有还原性
序号
A
B
实验装置或操作
现象
白磷先燃烧起来,红磷后燃烧
长颈漏斗中出现一段稳定的水柱
结论
白磷的着火点比红磷低
装置气密性良好
序号
C
D
实验装置或操作
现象
左边试管中产生黄绿色气体,右边试管中溶液变黄色
锥形瓶中产生大量气泡,烧杯中出现白色胶状物
结论
氧化性:
非金属性:
相关试卷
这是一份题型06 氧化还原反应-高考化学二轮热点题型归纳与变式演练(新高考通用),文件包含题型06氧化还原反应原卷版docx、题型06氧化还原反应解析版docx等2份试卷配套教学资源,其中试卷共42页, 欢迎下载使用。
这是一份题型05 离子反应-高考化学二轮热点题型归纳与变式演练(新高考通用),文件包含题型05离子反应-高考化学二轮热点题型归纳与变式演练新高考通用原卷版docx、题型05离子反应-高考化学二轮热点题型归纳与变式演练新高考通用解析版docx等2份试卷配套教学资源,其中试卷共37页, 欢迎下载使用。
这是一份题型02 化学实验基础-高考化学二轮热点题型归纳与变式演练(新高考通用),文件包含题型02化学实验基础-高考化学二轮热点题型归纳与变式演练新高考通用原卷版docx、题型02化学实验基础-高考化学二轮热点题型归纳与变式演练新高考通用解析版docx等2份试卷配套教学资源,其中试卷共57页, 欢迎下载使用。

