题型09 无机小流程-高考化学二轮热点题型归纳与变式演练(新高考通用)
展开
这是一份题型09 无机小流程-高考化学二轮热点题型归纳与变式演练(新高考通用),文件包含题型09无机小流程原卷版docx、题型09无机小流程解析版docx等2份试卷配套教学资源,其中试卷共57页, 欢迎下载使用。
目 录
题型综述
解题攻略
题组01 以矿物为原料的物质制备类无机小流程题分析的正误判断
题组02 以废料为原料的物质制备类无机小流程题分析的正误判断
题组03 以废料为原料的分离提纯类无机小流程题分析的正误判断
题组04 化学原理类无机小流程题分析的正误判断
题组05 化学图表、图像信息加工类无机小流程题分析的正误判断
高考练场
无机小流程题是是以工艺流程图为载体进行考查的,与填空题中的以工艺流程为载体考查的综合题相对应,但又不完全相同,具有工序一般较短,涉及的物质较少,反应相对简单等特征,是微型的以工艺流程为载体的小综合题,它以现代工业生产为基础,与化工生产成本、产品提纯、环境保护等相融合,考查物质的制备、检验、分离提纯等基本实验原理在化工生产中的实际应用,要求考生依据流程图分析原理,紧扣信息,抓住关键、准确答题。根据试题的原料不同以及操作目的不同,可将无机小流程题分为五个题组:一是以矿物为原料的物质制备类无机小流程题分析的正误判断:二是以废料为原料的物质制备类无机小流程题分析的正误判断;三是以废料为原料的分离提纯类无机小流程题分析的正误判断;四是化学原理类无机小流程题分析的正误判断;五是化学图表、图像信息加工类无机小流程题分析的正误判断。
题组01 以矿物为原料的物质制备类无机小流程题分析的正误判断
【例1-1】(2024·贵州卷)贵州重晶石矿(主要成分)储量占全国13以上。某研究小组对重晶石矿进行“富矿精开”研究,开发了制备高纯纳米钛酸钡工艺。部分流程如下:
下列说法正确的是
A.“气体”主要成分是,“溶液1”的主要溶质是
B.“系列操作”可为蒸发浓缩、冷却结晶、过滤、洗涤、干燥
C.“合成反应”中生成的反应是氧化还原反应
D.“洗涤”时可用稀去除残留的碱,以提高纯度
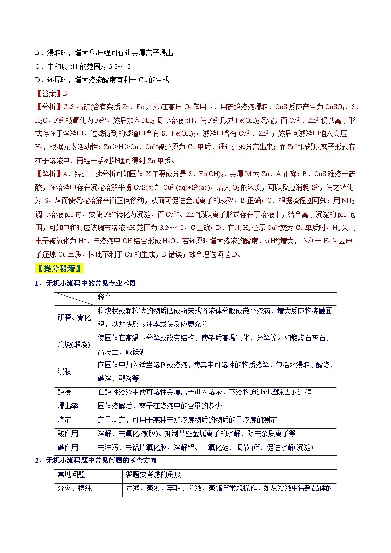
【例1-2】(2022·山东卷)高压氢还原法可直接从溶液中提取金属粉。以硫化铜精矿(含Zn、Fe元素的杂质)为主要原料制备Cu粉的工艺流程如下,可能用到的数据见下表。
下列说法错误的是
A.固体X主要成分是和S;金属M为Zn
B.浸取时,增大压强可促进金属离子浸出
C.中和调pH的范围为3.2~4.2
D.还原时,增大溶液酸度有利于Cu的生成
【提分秘籍】
1、无机小流程中的常见专业术语
2、无机小流程题中常见问题的考查方向
【变式演练】
【变式1-1】(2024·江苏南京·模拟预测)以市售高岭土(化学成分:Al2O3、SiO2和H2O)为原料制备碱式氯化铝[Al2(OH)nCl6-n]的工艺流程如图:
已知:①结构不同的Al2O3在酸中的溶解性差别较大;②调节AlCl3溶液的pH为4.2~4.5,沉降可得碱式氯化铝。
下列说法错误的是
A.“焙烧”有助于改变高岭土中Al2O3的结构,使其更易溶于酸
B.“酸溶”时可用2 ml·L-1的硫酸代替4 ml·L-1的盐酸
C.“蒸发浓缩”“稀释”的目的为调节溶液的pH
D.碱式氯化铝可用于净水
【变式1-2】(2024·湖北·三模)硫酸是重要的化工原料,被称为“化工之母”。工业上一般以硫磺或黄铁矿等为原料制备硫酸。下列有关说法正确的是
A.黄铁矿的主要成分FeS2中只含离子键
B.工业上SO2催化氧化需在高压条件进行
C.选择400~500℃是为了提高催化剂活性
D.将98.3%的浓硫酸换成水吸收效果更好
题组02 以废料为原料的物质制备类无机小流程题分析的正误判断
【例2-1】(2022·湖南卷)铝电解厂烟气净化的一种简单流程如下:
下列说法错误的是
A.不宜用陶瓷作吸收塔内衬材料
B.采用溶液喷淋法可提高吸收塔内烟气吸收效率
C.合成槽中产物主要有和
D.滤液可回收进入吸收塔循环利用
【例2-2】(2023·福建卷)从炼钢粉尘(主要含和)中提取锌的流程如下:
“盐浸”过程转化为,并有少量和浸出。下列说法错误的是
A.“盐浸”过程若浸液下降,需补充
B.“滤渣”的主要成分为
C.“沉锌”过程发生反应
D.应合理控制用量,以便滤液循环使用
【提分秘籍】
1.无机小流程中原料处理阶段的常见考查点
①研磨——减小固体的颗粒度,增大固体与液体或气体间的接触面积,加快反应速率。
②水浸——与水接触反应或溶解。
③酸浸——与酸接触反应或溶解,使可溶性金属进入溶液,不溶物通过过滤除去。
④灼烧——除去可燃性杂质或使原料初步转化,如从海带中提取碘时的灼烧就是为了除去可燃性杂质。
⑤煅烧——改变结构,使一些物质能溶解。并使一些杂质在高温下氧化、分解,如煅烧高岭土。
2.无机小流程中分离提纯阶段的常见考查点
(1)调pH除杂
①控制溶液的酸碱性使其中的某些金属离子形成氢氧化物沉淀。如若要除去Al3+、Mn2+溶液中含有的Fe2+,先用氧化剂把Fe2+氧化为Fe3+,再调溶液的pH。
②调节pH所需的物质一般应满足两点:能与H+反应,使溶液pH增大;不引入新杂质。例如:若要除去Cu2+溶液中混有的Fe3+,可加入CuO、Cu(OH)2、Cu2(OH)2CO3等物质来调节溶液的pH。
(2)加热:加快反应速率或促进平衡向某个方向移动。
如果在制备过程中出现一些受热易分解的物质或产物,则要注意对温度的控制。如侯氏制碱法中的NaHCO3;还有如H2O2、Ca(HCO3)2、KMnO4、AgNO3、HNO3(浓)等物质。
(3)降温:防止某物质在高温时会溶解(或分解);使化学平衡向着题目要求的方向移动。
3.无机小流程中获得产品阶段的常见考查点
(1)洗涤(冰水、热水):如乙醇洗涤既可洗去晶体表面的杂质,又可减少晶体溶解的损耗。
(2)蒸发时的气体氛围抑制水解:如从溶液中析出FeCl3、AlCl3、MgCl2等溶质时,应在HCl的气流中加热,以防其水解。
(3)蒸发浓缩、冷却结晶:如NaCl和K2Cr2O7混合溶液,若将混合溶液加热蒸发后再降温,则析出的固体主要是K2Cr2O7,这样就可分离出大部分K2Cr2O7;同样原理可除去KNO3中的少量NaCl。
(4)蒸发结晶、趁热过滤:如NaCl和K2Cr2O7混合溶液,若将混合溶液蒸发一段时间,析出的固体主要是NaCl,同样原理可除去NaCl中的少量KNO3。
【变式演练】
【变式2-1】(2024·辽宁·三模)硼氢化锰是有潜力的储氢材料。以富锰渣(主要为MnO,还含有、、FeO)为原料制备硼氢化锰的工艺流程如下。下列说法错误的是
A.滤渣1和滤渣2均可与NaOH溶液反应
B.试剂1可用,试剂2可用
C.还原能力:
D.能与稀盐酸反应生成,化学方程式为:
【变式2-2】(2024·河北·一模)铅糖(乙酸铅)有抑菌、止痒功效。以铅废料(主要含PbO、ZnO、MgO等)为原料制备铅糖的流程如下:[已知:易溶于氨水]
下列说法错误的是
A.粉碎含铅废料能增大“酸浸”工序中的化学反应速率
B.向滤液1中滴加氨水至过量,先产生白色沉淀,然后沉淀全部溶解
C.“转化”工序中主要反应的离子方程式为
D.“酸浸溶铅”工序中发生反应的化学方程式为
题组03 以废料为原料的分离提纯类无机小流程题分析的正误判断
【例3-1】(2024·江西卷)从CPU针脚(含有铜、镍和钴等金属)中回收金的实验步骤如图。下列说法错误的是
A.将CPU针脚粉碎可加速溶解
B.除杂和溶金步骤需在通风橱中进行
C.富集后,K[AuBr4]主要存在于滤液中
D.还原步骤中有生成
【例3-2】(2023·福建卷)从炼钢粉尘(主要含和)中提取锌的流程如下:
“盐浸”过程转化为,并有少量和浸出。下列说法错误的是
A.“盐浸”过程若浸液下降,需补充
B.“滤渣”的主要成分为
C.“沉锌”过程发生反应
D.应合理控制用量,以便滤液循环使用
【提分秘籍】1.无机小流程中物质转化过程中分离提纯阶段的主要操作
(2)无机小流程中获得产品阶段的主要操作
【变式演练】
【变式3-1】(23-24高三上·广东湛江·开学考试)硒能增强人体免疫功能,抗氧化,延缓衰老,有效抑制肿瘤生长。实验室模拟工业上由含硒废料(主要含、、、、、等)制取硒的流程如下:
下列有关说法正确的是
A.“分离”前,将废料粉碎可以提高活化分子百分数,加快分离速率
B.“分离”、“酸溶”、“浸取”时都需要用到的玻璃仪器有:烧杯、玻璃棒、分液漏斗
C.“酸化”过程中发生的离子反应为
D.若向“酸溶”所得的滤液中滴入少量KSCN溶液,无明显现象
【变式3-2】(2024·河北沧州·二模)一种利用铅铋合金(主要成分为,杂质为)制备草酸铅的工艺流程如图所示。其中,熔化和制粒两步工序的具体操作为:将铅铋合金加热熔化后,以一定的流速加入水中,形成直径为的合金颗粒。
已知:醋酸铅为弱电解质。下列说法错误的是
A.熔化和制粒的目的是增大铅铋合金与反应物的接触面积
B.氧化酸浸工序中,和空气中的作氧化剂
C.氧化酸浸工序所得浸渣的主要成分为
D.制备草酸铅的反应可表示为:
题组04 化学原理类无机小流程题分析的正误判断
【例4-1】(2024·福建卷)从废线路板(主要成分为铜,含少量铅锡合金、铝、锌和铁)中提取铜的流程如下:
已知“滤液2”主要含和。下列说法正确的是
A.“机械粉碎”将铅锡合金转变为铅和锡单质
B.“酸溶”时产生和离子
C.“碱溶”时存在反应:
D.“电解精炼”时,粗铜在阴极发生还原反应
【例4-2】(2024·北京卷)硫酸是重要化工原料,工业生产制取硫酸的原理示意图如下。
下列说法不正确的是
A.I的化学方程式:
B.Ⅱ中的反应条件都是为了提高平衡转化率
C.将黄铁矿换成硫黄可以减少废渣的产生
D.生产过程中产生的尾气可用碱液吸收
【提分秘籍】1.化学原理在无机小流程的应用:①离子反应和离子共存。包括题目中涉及的离子反应方程式的书写和流程图中其他离子以难溶物的形式进行分离除杂。运用离子反应和离子共存可以从总体上把握流程图中从原料到目标产物的基本过程。
②氧化还原反应。在流程图中反应原料向目标产物的生成和某些特殊离子的除杂(如Fe2+先转化成Fe3+再水解除去等)基本上是通过氧化还原反应完成的。同时通过氧化还原反应中得失电子守恒和原子守恒进行转化率或产率以及转移电子数等的相关计算。
③化学平衡原理和平衡移动。分析流程图中某步反应条件的选择和优化以及计算平衡转化率和平衡常数等。
④沉淀溶解平衡及Ksp的计算和相关元素化合物性质等。
2.无机小流程题中应注意的反应条件控制
(1)溶液的pH:
①控制反应的发生,增强物质的氧化性或还原性,或改变水解程度。
②常用于形成或抑制某些金属离子的氢氧化物沉淀。
(2)温度:
根据需要选择适宜温度,改变反应速率或使平衡向需要的方向移动,减少副反应的发生,确保一定的反应速率,控制溶解度便于提纯。
(3)浓度:
①根据需要选择适宜浓度,控制一定的反应速率,使平衡移动利于目标产物的生成,减小对后续操作产生的影响。
②过量,能保证反应的完全发生或提高其他物质的转化率,但对后续操作也会产生影响。
(4)趁热过滤:防止某物质降温时会大量析出。
(5)冰水洗涤:洗去晶体表面的杂质离子,并减少晶体损耗。
3.无机小流程题中的实际应用
(1)提高浸出率:粉碎、搅拌、升温、增大酸(或碱)浓度。【化学平衡原理】
(2)调节pH值:控制溶液的酸碱性使某些金属离子形成氢氧化物沉淀。 【溶解平衡原理】
(3)保持酸过量(酸化)的目的:通常是抑制某金属阳离子的水解。 【水解平衡原理】
(4)温度的控制(可用水浴或冰水浴或油浴来控制):提高反应速率等。【化学反应速率、化学平衡原理】
(5)改变压强:加快反应速率,或促进化学平衡向某个方向移动。【化学平衡原理】
【变式演练】
【变式4-1】(2024·广西·三模)室温下,工业上用含少量Mg2+的MnSO4溶液制备MnCO3的过程如图所示,下列说法正确的是
A.“除镁”步骤中,进行过滤操作需要用到的玻璃仪器仅有漏斗和烧杯
B.“除镁”步骤中,所用的NaF溶液为强电解质
C.“沉锰"步骤中的离子方程式为2+Mn2+=MnCO3↓+H2O+CO2↑
D.“沉锰”后的滤液中:
【变式4-2】(2024·河南·模拟预测)已知:氰化钠水溶液呈碱性。利用氰化钠可冶炼金,其工艺流程如下:
下列说法错误的是
A.“浸金”中作络合剂,将转化为浸出
B.“沉金”中作还原剂,将还原为
C.“转化”中发生反应的离子方程式为
D.溶液在坩埚中经蒸发结晶可获得固体
题组05 化学图表、图像信息加工类无机小流程题分析的正误判断
【例5-1】(2023·湖南卷)处理某铜冶金污水(含)的部分流程如下:
已知:①溶液中金属离子开始沉淀和完全沉淀的如下表所示:
②。
下列说法错误的是
A.“沉渣Ⅰ”中含有和
B.溶液呈碱性,其主要原因是
C.“沉淀池Ⅱ”中,当和完全沉淀时,溶液中
D.“出水”经阴离子交换树脂软化处理后,可用作工业冷却循环用水
【例5-2】(2023·河北卷)一种以锰尘(主要成分为,杂质为铝、镁、钙、铁的氧化物)为原料制备高纯的清洁生产新工艺流程如下:
已知:室温下相关物质的如下表。
下列说法错误的是
A.酸浸工序中产生的气体①为氯气
B.滤渣①主要成分为和
C.除杂②工序中逐渐加入溶液时,若浓度接近,则先析出
D.沉淀工序中发生反应的离子方程式为
【提分秘籍】
1、无机小流程中的图象题
1)类型
(1)单一曲线型
(2)多重曲线型
2)解决图象题的基本思路:
(1)会识图:一看面、二看线、三看点(弄清纵、横坐标的含义;弄清起点、拐点、终点的含义;看清曲线的变化趋势)。
(2)会析数:分析数据、图象中隐含的信息,弄清各数据的含义及变化规律,将数据和图像信息加工成化学语言,同时联系化学概念、化学原理等理论知识进行分析解答。
2、无机小流程中解决表格题的关键
(1)理解表格中各个列项中文字、数字信息点的意义,巧妙地将表格语言转换成化学语言。
(2)理顺表格中数据间的变化趋势,联系相关的化学知识,寻找其中的变化规律,快速准确地解决问题。
3、无机小流程中图表信息试题的问题解决的方法归纳:
1)应用分析归纳的方法,得出表格数据中蕴涵的具有本质性的规律;
2)应用观察方法,准确理解图示中纵横轴代表的含义,并能结合化学知识分析判断曲线的走向趋势及起点、拐点、水平线含义;
3)注意
(1)信息的情景化:理解所给信息作什么用?
(2)信息与基础知识间的有机联系。
4、实例分析
(1)浸出过程中时间和液固比对锰浸出率的影响分别如图甲、图乙所示。则适宜的浸出时间和液固比分别为60min、3。
(2)“酸浸”实验中,镁的浸出率结果如图1所示。由图可知,当镁的浸出率为80%时,所采用的实验条件为100℃、2.8h左右
(3)酸浸时,若使钛的浸出率(η)达到90%,则根据图2工业上应采取的适宜条件是硫酸浓度和液固比的取值分别约为40%、6:1。
(4)图3为黄铁矿的质量分数对锰浸出率的影响,仅据图中信息,黄铁矿的质量分数应保持在40%左右。
(5)溶液温度和浸出时间对钴的浸出率影响如图4所示,则浸出过程的最佳条件是75℃,30min。
【变式演练】
【变式5-1】(2024·河北沧州·三模)某工厂残矿渣中主要含有、,另有、、、、等杂质,某同学设计以下流程实现钒和铬的分离。
已知:①常温下,在水中的溶解度为。
②五价钒元素的存在形式与的关系如下表所示:
下列说法不正确的是
A.“煅烧”、“溶浸”工序中钒元素和铬元素的主要存在形态并没有全部发生变化
B.滤渣1主要为和,滤渣2主要为
C.“除硅磷”工序中,必须调节适量,以免生成沉淀,降低的产量
D.“还原”工序中,发生反应:,再调节使转化为沉淀
【变式5-2】(2024·浙江杭州·模拟预测)富硼渣中含有镁硼酸盐(2MgO·B2O3)、镁硅酸盐(2MgO·SiO2)及少量Al2O3、FeO等杂质。由富硼渣湿法制备硫酸镁晶体和硼酸(H3BO3)晶体的一种工艺流程如下。
注:温度高时,硼酸会随水蒸气挥发。下列说法错误的是
A.酸浸时镁硼酸盐发生反应为
B.向NaHCO3固体中滴加饱和硼酸溶液,有气泡产生
C.加入MgO的目的是调节溶液的pH,使杂质离子转化为Fe(OH)3、Al(OH)3沉淀
D.已知浓缩滤液时MgSO4和H3BO3接近饱和;将滤液浓缩蒸发结晶,得到硫酸镁晶体,趁热过滤,再将母液降温结晶,分离得到硼酸晶体
1.(2023·辽宁卷)某工厂采用如下工艺制备,已知焙烧后元素以价形式存在,下列说法错误的是
A.“焙烧”中产生B.滤渣的主要成分为
C.滤液①中元素的主要存在形式为D.淀粉水解液中的葡萄糖起还原作用
2.(2024·广东·模拟预测)铝电解厂烟气净化的一种简单流程如图所示。下列说法不正确的是
A.陶瓷可用作吸收塔的内衬材料
B.采用溶液喷淋法可提高吸收塔内烟气吸收效率
C.从吸收塔进入合成槽中的反应物为
D.滤液可回收进入吸收塔循环利用
3.(2024·浙江卷)为回收利用含的废液,某化学兴趣小组设计方案如下所示,下列说法不正确的是
A.步骤I中,加入足量溶液充分反应后,上下两层均为无色
B.步骤I中,分液时从分液漏斗下口放出溶液A
C.试剂X可用硫酸
D.粗可用升华法进一步提纯
4.(2024·福建厦门·模拟预测)锂辉矿(主要成分为)可用低温重构-直接浸出技术制备碳酸锂,同时得到氧化铝,工艺流程如图,下列说法不正确的是
A.“水热反应”为
B.“滤渣1”和“滤渣2”主要成分不同
C.流程中不涉及氧化还原反应
D.冶炼金属锂可用电解其熔融氯化物的方法,而冶炼金属铝则不可以
5.(2024·广西河池·一模)精炼铜产生的铜阳极泥富含Cu、Ag、Au等多种元素。研究人员设计了一种从铜阳极泥中分离、回收金和银的流程,如下图所示。
下列说法错误的是
A.“浸取液1”中含有的金属离子主要是
B.“浸取2”步骤中,Au转化为的化学方程式为
C.“浸渣2”中含有
D.“还原”步骤中,被氧化的与产物Au的物质的量之比为
6.(2024·湖南娄底·模拟预测)约翰等化学家在锂电池研发中做出的突出贡献,获得2019年诺贝尔化学奖;锂电池是新能源汽车的动力电池之一,主要以磷酸亚铁锂为原料。以下是在锂电池废料中回收锂和正极金属,流程如下,下列叙述正确的是
A.上述流程中可用代替
B.废旧电池属于湿垃圾,可通过掩埋土壤中进行处理
C.从“正极片”中可回收的金属元素有
D.“沉淀”反应的金属离子为
7.(2023·天津卷)明代《武备志》中记载了提纯硫黄的油煎法:“先将硫打豆粒样碎块,每斤硫黄用麻油二斤,入锅烧滚。再下青柏叶半斤在油内,看柏枯黑色,捞去柏叶,然后入硫黄在滚油内,待油面上黄沫起至半锅,随取起,安在冷水盆内,倒去硫上黄油,净硫凝一并在锅底内者是”,下列叙述错误的是
A.“先将硫打豆粒样碎块”是为了增大硫的表面积
B.“青柏叶”变“枯黑色”起到指示油温的作用
C.“倒去硫上黄油”实现固液分离
D.提纯硫磺的油煎法利用了蒸馏原理
8.(2024·河北沧州·三模)某工厂残矿渣中主要含有、,另有、、、、等杂质,某同学设计以下流程实现钒和铬的分离。
已知:①常温下,在水中的溶解度为。
②五价钒元素的存在形式与的关系如下表所示:
下列说法不正确的是
A.“煅烧”、“溶浸”工序中钒元素和铬元素的主要存在形态并没有全部发生变化
B.滤渣1主要为和,滤渣2主要为
C.“除硅磷”工序中,必须调节适量,以免生成沉淀,降低的产量
D.“还原”工序中,发生反应:,再调节使转化为沉淀
9.(2024·甘肃卷)兴趣小组设计了从中提取的实验方案,下列说法正确的是
A.还原性:
B.按上述方案消耗可回收
C.反应①的离子方程式是
D.溶液①中的金属离子是
10.(2024·湖南邵阳·三模)以菱镁矿(主要成分为MgCO3,含少量SiO2,Fe2O3和A12O3)为原料制备高纯镁砂(MgO)的工艺流程如下:
已知浸出时产生的废渣中有SiO2,Fe(OH)3和Al(OH)3。下列说法正确的是
A.浸出镁的反应离子方程式为MgO+2 NH=Mg2++2NH3↑+H2O
B.浸出和沉镁的操作均应在较高温度下进行
C.得到的高纯镁砂在工业上用来电解制备金属镁
D.分离Mg2+与Al3+、Fe3+是利用了Mg(OH)2的Ksp远小于Fe(OH)3、Al(OH)3的Ksp
11.(2023·湖北卷)工业制备高纯硅的主要过程如下:
石英砂粗硅高纯硅
下列说法错误的是
A.制备粗硅的反应方程式为
B.1mlSi含Si-Si键的数目约为
C.原料气HCl和应充分去除水和氧气
D.生成的反应为熵减过程
12.(2024·河北·模拟预测)碳酸锶是荧光屏玻璃的基础粉料。以天青石(主要成分为,含有、等杂质)为原料制备高纯的流程如下:
已知:25℃时各物质的溶度积常数见下表。
下列说法正确的是
A.“滤液1”的主要溶质为,电解“滤液1”可获得镁单质
B.“转化”工序的主要反应为
C.“混合气体”中含有和,二者的物质的量之比为
D.含有和的悬浊液中,
13.(2024·安徽·一模)铜阳极泥富含Cu、Ag、Au等多种元素,现从铜阳极泥中回收金并制取胆矾的流程如图甲所示,并将制得的2.50g胆矾晶体加热脱水,其脱水过程的热重曲线如图乙所示。已知,下列说法正确的是
A.可通过不断升温来提高浸取1的速率
B.浸渣2的主要成分是AgCl
C.向含1ml 的溶液中加入过量Zn粉使其完全还原为Au,需消耗1.5ml Zn
D.由图乙可知1000℃以上时,最终分解产物是CuO
14.(2024·广东·一模)粗盐含少量泥沙,还有、、等杂质,某兴趣小组在实验室进行粗盐提纯的操作步骤如下所示。下列说法正确的是
A.“操作1”和“操作2”步骤的顺序对调,不影响产品NaCl的纯度
B.“滤渣”中沉淀的主要成分是、、
C.“调pH”中试剂a可用稀硫酸
D.在“操作3”和“操作4”步骤中,玻璃棒的作用都是引流
15.(2024·陕西·模拟预测)用精炼铜漂浮阳极泥(主要成分为BiAsO4、SbAsO4,含有少量Ag、Au)制备Bi2O3的工艺流程如下:
已知:①“转化”分两步进行,其第一步BiOCl转化为Bi(OH)3。
②常温下, 。
下列说法错误的是
A.“滤渣1”的主要成分是Ag、Au,含砷废水主要成分是Na3AsO4
B.“水解”分离Sb和Bi的原理是的水解pH低于水解的pH
C.“转化”的总反应方程式为:
D.当BiOCl恰好完全转化成Bi(OH)3时,溶液,此时溶液pH=12
16.(2022·河北卷)溶液可作为替代氟利昂的绿色制冷剂。合成工艺流程如下:
下列说法错误的是
A.还原工序逸出的用溶液吸收,吸收液直接返回还原工序
B.除杂工序中产生的滤渣可用煤油进行组分分离
C.中和工序中的化学反应为
D.参与反应的为1∶1∶1
17.(2024·河北·模拟预测)对炼铁厂锌灰(主要成分为ZnO,含少量的CuO、、)进行资源化利用,能够有效减少其对环境的污染,某处理工艺流程如下。已知:浸取工序中ZnO、CuO分别转化为ZnNH342+和,下列说法错误的是
A.“滤渣①”经稀盐酸溶浸、过滤可获得
B.“浸取”采用较高温度更有利于提高浸取率
C.“除杂”的主要目的是将铜元素从溶液中分离
D.“煅烧”所得气态产物用氨水吸收后可循环利用
18.(2024·云南大理·模拟预测)铋(Bi)是一种重要的有色金属,工业上通过辉铋矿(主要成分是,含有少量Si、Fe、Pb、Al等元素)生产海绵铋的一种工艺流程如图所示,下列叙述不正确的是
A.为提高“酸浸”速率,可将辉铋矿粉碎或适当升高温度
B.“酸浸”时,“浸液”中的元素为Fe、Pb、Al
C.“氧化浸出”时,发生反应的离子方程式为
D.向“滤液”中通入后,所得溶液可循环利用
19.(2024·贵州卷)贵州重晶石矿(主要成分)储量占全国13以上。某研究小组对重晶石矿进行“富矿精开”研究,开发了制备高纯纳米钛酸钡工艺。部分流程如下:
下列说法正确的是
A.“气体”主要成分是,“溶液1”的主要溶质是
B.“系列操作”可为蒸发浓缩、冷却结晶、过滤、洗涤、干燥
C.“合成反应”中生成的反应是氧化还原反应
D.“洗涤”时可用稀去除残留的碱,以提高纯度
20.(2024·全国·模拟预测)以菱锶矿(含80%~90% ,少量、等)制备高纯碳酸锶的工艺流程如图:
已知:①和焦炭在高温下反应有CO生成。②氢氧化锶在水中的溶解度随温度升高而增大。下列叙述错误的是
A.“焙烧”过程中,与焦炭反应的化学方程式为
B.将热水更换成冰水混合物效果更好
C.滤渣中含有钙、镁化合物和焦炭
D.“沉锶”过程中不能通过加热到过高温度来加快反应速率
21.(2023·江苏卷)室温下,用含少量的溶液制备的过程如题图所示。已知,。下列说法正确的是
A.溶液中:
B.“除镁”得到的上层清液中:
C.溶液中:
D.“沉锰”后的滤液中:
22.(2024·吉林卷)某工厂利用铜屑脱除锌浸出液中的并制备,流程如下“脱氯”步骤仅元素化合价发生改变。下列说法正确的是
锌浸出液中相关成分(其他成分无干扰)
A.“浸铜”时应加入足量,确保铜屑溶解完全
B.“浸铜”反应:
C.“脱氯”反应:
D.脱氯液净化后电解,可在阳极得到
开始沉淀pH
1.9
4.2
6.2
沉淀完全pH
3.2
6.7
8.2
释义
研磨、雾化
将块状或颗粒状的物质磨成粉末或将液体分散成微小液滴,增大反应物接触面积,以加快反应速率或使反应更充分
灼烧(煅烧)
使固体在高温下分解或改变结构、使杂质高温氧化、分解等。如煅烧石灰石、高岭土、硫铁矿
浸取
向固体中加入适当溶剂或溶液,使其中可溶性的物质溶解,包括水浸取、酸溶、碱溶、醇溶等
酸浸
在酸性溶液中使可溶性金属离子进入溶液,不溶物通过过滤除去的过程
浸出率
固体溶解后,离子在溶液中的含量的多少
滴定
定量测定,可用于某种未知浓度物质的物质的量浓度的测定
酸作用
溶解、去氧化物(膜)、抑制某些金属离子的水解、除去杂质离子等
碱作用
去油污、去铝片氧化膜,溶解铝、二氧化硅、调节pH、促进水解(沉淀)
常见问题
答题要考虑的角度
分离、提纯
过滤、蒸发、萃取、分液、蒸馏等常规操作,如从溶液中得到晶体的方法:蒸发浓缩—冷却结晶—过滤—(洗涤、干燥)
提高原子利用率
绿色化学(物质的循环利用、废物处理、原子利用率、能量的充分利用)
在空气中或特定气体中进行的反应或操作
要考虑O2、H2O、CO2或特定气体是否参与反应或能否达到隔绝空气,防氧化、水解、潮解等目的
洗涤沉淀
方法:往漏斗中加入蒸馏水至浸没沉淀,待水自然流下后,重复以上操作2~3次
判断沉淀是否洗涤干净
取最后洗涤液少量,检验其中是否还有某种离子存在等
控制溶液的pH
①调节溶液的酸碱性,抑制水解(或使其中某些金属离子形成氢氧化物沉淀)
②“酸作用”还可除去氧化物(膜)
③“碱作用”还可除去油污,除去铝片氧化膜,溶解铝、二氧化硅等
④特定的氧化还原反应需要的酸性条件(或碱性条件)
控制温度(常用水浴、冰浴或油浴)
①使化学平衡移动;控制化学反应的方向
②控制固体的溶解与结晶
③控制反应速率:使催化剂达到最大活性
④升温:促进溶液中的气体逸出,使某物质达到沸点挥发
⑤加热煮沸:促进水解,聚沉后利于过滤分离
除杂
加入沉淀剂或控制溶液的酸碱性使形成氢氧化物沉淀。如:除去含Cu2+溶液中混有的Fe3+,可加入CuO、Cu(OH)2、Cu2(OH)2CO3等来调节溶液的pH
加热
加快反应速率或使平衡向某个方向移动。如果在制备过程中出现一些受热易分解的物质或产物,则要注意对温度的控制。如:侯氏制碱中的NaHCO3;还有如H2O2、Ca(HCO3)2、KMnO4、AgNO3、HNO3(浓)等物质
降温
防止某物质在高温时会分解或使平衡向着题目要求的方向移动
分离
固液分离——过滤
液液分离:
a.有溶解度差异——结晶或重结晶(蒸发浓缩、冷却结晶、过滤、洗涤、烘干;蒸发结晶、趁热过滤)
b.有溶解性差异——(萃取)分液
c.有沸点差异——蒸馏
洗涤(冰水、热水、有机溶剂)
水洗:洗去晶体表面的杂质离子(适用于溶解度小的物质)
冰水洗涤:洗去晶体表面的杂质离子,并减少晶体在洗涤过程中的溶解损耗(适用于高温溶解度大、低温溶解度小的物质)
醇洗(常用于溶解度较大的物质):洗去晶体表面的杂质离子,并减少晶体在洗涤过程中的溶解损耗(若对溶解度小的物质进行醇洗,则是为了洗去杂质离子,并使其尽快干燥)
蒸发时的气体氛围抑制水解
如从溶液中析出FeCl3、AlCl3、MgCl2等溶质时,应在HCl的气流中加热,以防其水解
蒸发浓缩、冷却结晶
如K2Cr2O7和少量NaCl的混合溶液,若将混合溶液加热蒸发后再降温,则析出的固体主要是K2Cr2O7,母液中是NaCl和少量K2Cr2O7,这样就可分离出大部分K2Cr2O7;同样原理可除去KNO3中的少量NaCl
蒸发结晶、趁热过滤
如NaCl和少量K2Cr2O7的混合溶液,若将混合溶液蒸发一段时间,析出的固体主要是NaCl,母液中是K2Cr2O7和少量NaCl;同样原理可除去NaCl中的少量KNO3
物质
开始沉淀
1.9
4.2
6.2
3.5
完全沉淀
3.2
6.7
8.2
4.6
主要形式
主要形式
物质
离子
浓度
145
0.03
1
相关试卷
这是一份题型04 无机物的性质与转化-高考化学二轮热点题型归纳与变式演练(新高考通用),文件包含题型04无机物的性质与转化-高考化学二轮热点题型归纳与变式演练新高考通用原卷版docx、题型04无机物的性质与转化-高考化学二轮热点题型归纳与变式演练新高考通用解析版docx等2份试卷配套教学资源,其中试卷共62页, 欢迎下载使用。
这是一份题型02 化学实验基础-高考化学二轮热点题型归纳与变式演练(新高考通用),文件包含题型02化学实验基础-高考化学二轮热点题型归纳与变式演练新高考通用原卷版docx、题型02化学实验基础-高考化学二轮热点题型归纳与变式演练新高考通用解析版docx等2份试卷配套教学资源,其中试卷共57页, 欢迎下载使用。
这是一份题型17 化学实验综合【高考化学】二轮热点题型归纳与变式演练(新高考通用),文件包含题型17化学实验综合原卷版高考化学二轮热点题型归纳与变式演练新高考通用docx、题型17化学实验综合解析版高考化学二轮热点题型归纳与变式演练新高考通用docx等2份试卷配套教学资源,其中试卷共117页, 欢迎下载使用。

