人教版 (2019)选择性必修 第一册5 光的衍射当堂检测题
展开
这是一份人教版 (2019)选择性必修 第一册5 光的衍射当堂检测题,文件包含人教版高中物理选修一同步题型训练专题45光的衍射教师版docx、人教版高中物理选修一同步题型训练专题45光的衍射学生版docx等2份试卷配套教学资源,其中试卷共29页, 欢迎下载使用。
TOC \ "1-3" \t "正文,1" \h
\l "_Tc1161" 【题型1 单缝衍射】
\l "_Tc25206" 【题型2 单缝衍射与双缝干涉的综合】
\l "_Tc9103" 【题型3 小孔衍射】
\l "_Tc6522" 【题型4 泊松亮斑】
\l "_Tc10925" 【题型5 金属丝衍射】
\l "_Tc2094" 【题型6 光的衍射与生活】
\l "_Tc2094" 【题型7 综合问题】
【题型1 单缝衍射】
【例1】中国女科学家屠呦呦因发现青蒿素而获得2015年诺贝尔生理学或医学奖,屠呦呦也成为首位获得该奖的中国人在研究青蒿素的化学结构时,研究人员用比可见光波长更短的X射线照射最终确定了其化学结构。在做单缝衍射实验时,下列说法不正确的是( )
A.将入射光由可见光换成X射线,衍射条纹间距变窄
B.换用波长较长的光照射,衍射条纹间距变宽
C.衍射条纹中央条纹最宽
D.用白光照射单缝时,屏上不会出现彩色条纹
【变式1-1】(多选)如图(a)所示为单缝衍射示意图,如图(b)所示为甲、乙两束单色光分别通过同一装置形成的单缝衍射图样,下列说法正确的是( )
A.在同种均匀介质中,甲光的波长较长
B.在同种均匀介质中,甲光的传播速度较大
C.用同一装置做双缝干涉实验时,在同一光屏上乙光的亮条纹总数更多
D.当两束单色光从某种介质以相同入射角射向空气时,有可能乙光不发生全反射而甲光发生全反射
【变式1-2】观察单缝衍射现象时,把缝宽由0.2mm逐渐增大到0.8mm,看到的现象是( )
A.衍射条纹的间距逐渐变小,衍射现象逐渐不明显
B.衍射条纹的间距逐渐变大,衍射现象越来越明显
C.衍射条纹的间距不变,只是亮度增强
D.以上现象都不会发生
【变式1-3】在观察光的衍射现象的实验中,通过紧靠眼睛的卡尺测脚形成的狭缝,观看远处的线状白炽灯丝(灯管或灯丝都要平行于狭缝),可以看到( )
A.黑白相间的直条纹B.黑白相间的弧形条纹
C.彩色的直条纹D.彩色弧形条纹
【题型2 单缝衍射与双缝干涉的综合】
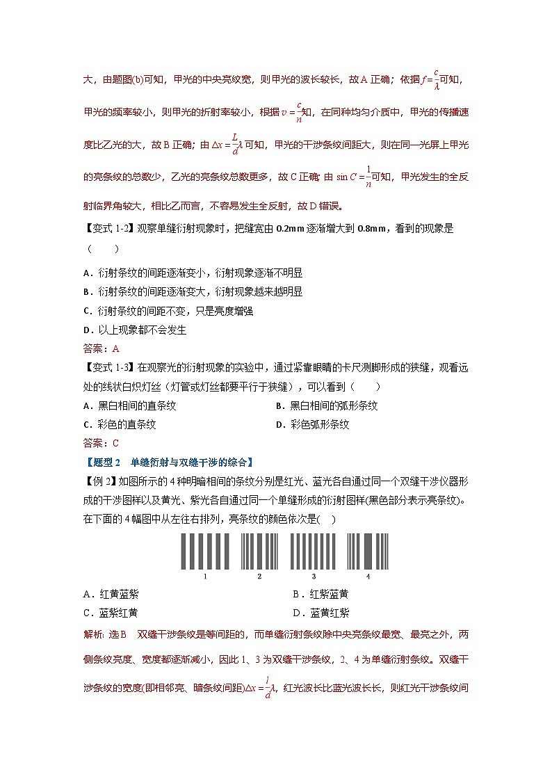
【例2】如图所示的4种明暗相间的条纹分别是红光、蓝光各自通过同一个双缝干涉仪器形成的干涉图样以及黄光、紫光各自通过同一个单缝形成的衍射图样(黑色部分表示亮条纹)。在下面的4幅图中从左往右排列,亮条纹的颜色依次是( )
A.红黄蓝紫 B.红紫蓝黄
C.蓝紫红黄 D.蓝黄红紫
【变式2-1】在双缝干涉实验中,屏上出现了明暗相间的条纹,则下列说法正确的是( )
A.中间条纹间距较两侧更宽
B.不同色光形成的条纹完全重合
C.双缝间距离越大条纹间距离也越大
D.遮住一条缝后屏上仍有明暗相间的条纹
【变式2-2】(多选)关于衍射,下列说法正确的是( )
A.光的衍射现象中条纹的出现是光叠加后产生的结果
B.双缝干涉中也存在衍射现象
C.一切波都很容易发生明显的衍射现象
D.影的存在是一个与衍射现象相矛盾的客观事实
【变式2-3】利用图1所示的装置(示意图),观察光的干涉、衍射现象,在光屏上得到如图2中甲和乙两种图样.下列关于P处放置的光学元件说法正确的是( )
图1
图2
A.甲对应单缝,乙对应双缝
B.甲对应双缝,乙对应单缝
C.都是单缝,甲对应的缝宽较大
D.都是双缝,甲对应的双缝间距较大
【题型3 小孔衍射】
【例3】让太阳光垂直照射一块遮光板,板上有一个可以自由收缩的三角形孔,当此三角形孔缓慢缩小直至完全闭合时,在孔后的屏上将先后出现( )
A.由大变小的三角形光斑,直至光斑消失
B.由大变小的三角形光斑、明暗相间的彩色条纹,直至条纹消失
C.由大变小的三角形光斑,明暗相间的条纹,直至黑白色条纹消失
D.由大变小的三角形光斑、圆形光斑、明暗相间的彩色条纹,直至条纹消失
【变式3-1】(多选)下列所示的图片、示意图大都来源于课本,关于这些图的判断中,准确无误的是( )
A.甲图是小孔衍射的图样,乙图为“泊松亮斑”
B.甲图为“泊松亮斑”,乙图是小孔衍射的图样
C.丙图是双缝干涉图样,丁图是单缝衍射图样
D.丙图是单缝衍射图样,丁图是双缝干涉图样
【变式3-2】在一次观察光衍射的实验中,观察到如图所示的清晰的明暗相间图样(黑线为暗纹),那么障碍物应是( )
A.很小的不透明的圆盘
B.很大的中间有大圆孔的不透明的圆盘
C.很大的不透明圆盘
D.很大的中间有小圆孔的不透明的圆盘
【变式3-3】在一个小电灯和光屏之间,放一个带圆孔的遮光板,在圆孔直径从1 cm左右逐渐变小直到闭合的整个过程中,在屏上依次可看到_____、_____、_____、_____几种现象。(选择下列现象,将序号填入空中)
①完全黑暗 ②小孔成像 ③衍射光环 ④圆形亮斑
【题型4 泊松亮斑】
【例4】如图所示,当用激光照射直径小于激光束的不透明圆盘时,在圆盘后屏上的阴影中心出现了一个亮斑.这是光的________(填“干涉”“衍射”或“直线传播”)现象,这一实验支持了光的________(填“波动说”“微粒说”或“光子说”).
【变式4-1】(多选)关于光的衍射现象,下列说法中正确的是( )
A.红光的单缝衍射图样是红暗相间的直条纹
B.白光的单缝衍射图样是红暗相间的直条纹
C.光照到不透明小圆盘上,其影中心出现泊松亮斑,说明发生了衍射
D.光照到较大圆孔上出现大光斑,说明光沿着直线传播,不存在光的衍射现象
【变式4-2】一束激光照在一个很小的圆盘上,在屏上观察到如图所示的图样,在影的中心有一个亮斑,这就是著名的“泊松亮斑”.下列说法正确的是( )
A.圆盘中心有个小孔,这是光的衍射现象
B.圆盘中心是不透光的,这是光的衍射现象
C.圆盘中心有个小孔,这是光的干涉现象
D.圆盘中心是不透光的,这是光的干涉现象
【变式4-3】关于下列四幅图所涉及的光学知识中,说法正确的是( )
A.图甲检查工件的平整度利用光的衍射现象
B.图乙医用内窥镜利用光的干涉现象
C.图丙在坦克内壁上开孔安装玻璃利用光的折射现象扩大视野
D.图丁泊松亮斑是由于光的偏振现象产生的
【题型5 金属丝衍射与多缝、多孔衍射】
【例5】(多选)抽制高强度纤维细丝可用激光监控其粗细,如图所示,激光束越过细丝时产生的条纹和它通过遮光板的同样宽度的窄缝规律相同.观察光束经过细丝后在光屏上所产生的条纹即可判断细丝粗细的变化,下列叙述中正确的是( )
A.这里应用的是光的衍射现象
B.这里应用的是光的干涉现象
C.如果屏上条纹变宽,表明抽制的丝变粗
D.如果屏上条纹变宽,表明抽制的丝变细
【变式5-1】抽制高强度纤维细丝时可用激光监控其粗细,如图所示,观察激光束经过细丝后在光屏上所产生的条纹即可判断细丝粗细的变化( )
A.这里应用的是光的衍射现象
B.这里应用的是光的直线传播性
C.这里应用的是光的干涉现象
D.如果屏上条纹变宽,表明抽制的丝变粗
【变式5-2】(多选)下列说法正确的是( )
A.增加光栅的狭缝的个数,亮条纹变窄
B.增加光栅的狭缝的个数,亮条纹变宽
C.增加光栅的狭缝的个数,条纹亮度变暗
D.增加光栅的狭缝的个数,条纹亮度变亮
【变式5-3】分析以下现象产生的原因:
(1)通过盛水的玻璃杯,在适当的角度,可看到彩色光;
(2)隔着帐幔看远处的灯,见到灯周围辐射彩色的光芒;
(3)光线照在花布上,可以看见花布上的图样。
【题型6 光的衍射与生活】
【例6】2021年央视春晚首次采用5G信号“云”传播方式,使“云”观众、“云”演员和春晚互动起来。5G是“第五代移动通信技术”的简称。5G信号一般采用频段的无线电波,而现行第四代移动通信技术4G的频段范围是,则在真空中5G信号的波长一定______(填“大于”“小于”或“等于”)4G,空间传播的5G信号和4G信号______(填“能”或“不能”)产生干涉现象,5G信号在传输过程中更______(填“容易”或“难”)绕过障碍物。
【变式6-1】(多选)雾霾天气严重影响人们的身体健康,雾霾天气时能见度只有几米,天气变黄变暗,这是由于这种情况下( )
A.只有波长较短的一部分光才能到达地面
B.只有波长较长的一部分光才能到达地面
C.只有频率较大的一部分光才能到达地面
D.只有频率较小的一部分光才能到达地面
【变式6-2】下列现象中,属于光的衍射的是( )
A.雨后天空出现彩虹
B.通过一个狭缝观察日光灯可看到彩色条纹
C.海市蜃楼现象
D.日光照射在肥皂膜上出现彩色条纹
【变式6-3】点光源照在一个剃须刀片上,在屏上形成了它的影子,其边缘较为模糊,原因是( )
A.光的反射 B.光强太小
C.光的干涉,通过剃须刀片中央的孔直进 D.光的衍射
【题型7 综合问题】
【例7】(多选)由a、b两种单色光构成的复色光束从水中斜射入空气中的光路图如图所示,关于a、b两种单色光,下列说法正确的是( )
A.从同种介质中斜射入空气发生全反射时,a光的临界角小于b光的临界角
B.在同种介质中传播,a光传播速度大于b光传播速度
C.相同条件的双缝干涉实验中,a光的相邻亮条纹间距比b光的相邻亮条纹间距小
D.通过同一狭缝,a光的衍射现象比b光的衍射现象更明显
【变式7-1】以下说法中正确的有( )
A.阳光下肥皂膜上的彩色条纹属于光的衍射现象
B.太阳光通过三棱镜产生的彩色条纹是由于折射造成的
C.一束光由介质斜射向空气,界面上可能只发生反射现象而没有折射现象
D.水面油膜呈现彩色条纹是光的干涉现象,这说明了光是一种波
E.“未见其人先闻其声”说明声波有衍射现象而光波没有衍射现象
【变式7-2】(多选)下列说法正确的是( )
A.全息照相主要是利用了光的干涉
B.单反相机的增透膜利用了光的偏振
C.用标准平面检查光学平面的平整程度是利用了光的干涉
D.障碍物的尺寸比光的波长大得多时,一定不会发生衍射现象
E.人们眯起眼睛看灯丝时看到的彩色条纹是光的单缝衍射图样
【变式7-3】如图所示的4种明暗相间的条纹,分别是红光、蓝光各自通过同一个双缝干涉仪器和同一单缝衍射仪器形成的图样(灰黑色部分表示亮条纹)。则属于蓝光的干涉图样的是( )
参考答案
【题型1 单缝衍射】
【例1】中国女科学家屠呦呦因发现青蒿素而获得2015年诺贝尔生理学或医学奖,屠呦呦也成为首位获得该奖的中国人在研究青蒿素的化学结构时,研究人员用比可见光波长更短的X射线照射最终确定了其化学结构。在做单缝衍射实验时,下列说法不正确的是( )
A.将入射光由可见光换成X射线,衍射条纹间距变窄
B.换用波长较长的光照射,衍射条纹间距变宽
C.衍射条纹中央条纹最宽
D.用白光照射单缝时,屏上不会出现彩色条纹
答案:D
【变式1-1】(多选)如图(a)所示为单缝衍射示意图,如图(b)所示为甲、乙两束单色光分别通过同一装置形成的单缝衍射图样,下列说法正确的是( )
A.在同种均匀介质中,甲光的波长较长
B.在同种均匀介质中,甲光的传播速度较大
C.用同一装置做双缝干涉实验时,在同一光屏上乙光的亮条纹总数更多
D.当两束单色光从某种介质以相同入射角射向空气时,有可能乙光不发生全反射而甲光发生全反射
解析:选ABC 经过同一单缝,波长越长的光产生的衍射图样中央亮纹越宽,条纹间隔越大,由题图(b)可知,甲光的中央亮纹宽,则甲光的波长较长,故A正确;依据f=eq \f(c,λ)可知,甲光的频率较小,则甲光的折射率较小,根据v=eq \f(c,n)知,在同种均匀介质中,甲光的传播速度比乙光的大,故B正确;由Δx=eq \f(L,d)λ可知,甲光的干涉条纹间距大,则在同一光屏上甲光的亮条纹的总数少,乙光的亮条纹总数更多,故C正确;由sin C=eq \f(1,n)可知,甲光发生的全反射临界角较大,相比乙而言,不容易发生全反射,故D错误。
【变式1-2】观察单缝衍射现象时,把缝宽由0.2mm逐渐增大到0.8mm,看到的现象是( )
A.衍射条纹的间距逐渐变小,衍射现象逐渐不明显
B.衍射条纹的间距逐渐变大,衍射现象越来越明显
C.衍射条纹的间距不变,只是亮度增强
D.以上现象都不会发生
答案:A
【变式1-3】在观察光的衍射现象的实验中,通过紧靠眼睛的卡尺测脚形成的狭缝,观看远处的线状白炽灯丝(灯管或灯丝都要平行于狭缝),可以看到( )
A.黑白相间的直条纹B.黑白相间的弧形条纹
C.彩色的直条纹D.彩色弧形条纹
答案:C
【题型2 单缝衍射与双缝干涉的综合】
【例2】如图所示的4种明暗相间的条纹分别是红光、蓝光各自通过同一个双缝干涉仪器形成的干涉图样以及黄光、紫光各自通过同一个单缝形成的衍射图样(黑色部分表示亮条纹)。在下面的4幅图中从左往右排列,亮条纹的颜色依次是( )
A.红黄蓝紫 B.红紫蓝黄
C.蓝紫红黄 D.蓝黄红紫
解析:选B 双缝干涉条纹是等间距的,而单缝衍射条纹除中央亮条纹最宽、最亮之外,两侧条纹亮度、宽度都逐渐减小,因此1、3为双缝干涉条纹,2、4为单缝衍射条纹。双缝干涉条纹的宽度(即相邻亮、暗条纹间距)Δx=eq \f(l,d)λ,红光波长比蓝光波长长,则红光干涉条纹间距大于蓝光干涉条纹间距,即1、3分别对应于红光和蓝光。而在单缝衍射中,当单缝宽度一定时,波长越长,衍射越明显,即中央条纹越宽越亮,2、4分别对应于紫光和黄光。综上所述,1、2、3、4四个图中亮条纹的颜色依次是:红、紫、蓝、黄,B正确。
【变式2-1】在双缝干涉实验中,屏上出现了明暗相间的条纹,则下列说法正确的是( )
A.中间条纹间距较两侧更宽
B.不同色光形成的条纹完全重合
C.双缝间距离越大条纹间距离也越大
D.遮住一条缝后屏上仍有明暗相间的条纹
解析:选D 据干涉图样的特征可知,干涉条纹特征是等间距、彼此平行,A错误;不同色光干涉条纹分布位置不相同,B错误;据公式Δx=eq \f(l,d)λ可知,双缝间距d越大,干涉条纹间距离越小,C错误;遮住一条缝后,变成了单缝衍射,光的衍射也有衍射条纹,D正确。
【变式2-2】(多选)关于衍射,下列说法正确的是( )
A.光的衍射现象中条纹的出现是光叠加后产生的结果
B.双缝干涉中也存在衍射现象
C.一切波都很容易发生明显的衍射现象
D.影的存在是一个与衍射现象相矛盾的客观事实
解析:选AB 光的衍射图样是光波的叠加现象,双缝干涉中光通过三个狭缝时均发生衍射现象,一般来说既有干涉又有衍射,A、B正确。一切波都能发生衍射,但要发生明显的衍射,需要满足障碍物的尺寸小于或相当于波长的条件,C、D错误。
【变式2-3】利用图1所示的装置(示意图),观察光的干涉、衍射现象,在光屏上得到如图2中甲和乙两种图样.下列关于P处放置的光学元件说法正确的是( )
图1
图2
A.甲对应单缝,乙对应双缝
B.甲对应双缝,乙对应单缝
C.都是单缝,甲对应的缝宽较大
D.都是双缝,甲对应的双缝间距较大
答案 A
解析 由题图中给出的甲、乙两种图样可知,甲是单缝衍射的图样,乙是双缝干涉的图样,A项正确,B、C、D项错误.
【题型3 小孔衍射】
【例3】让太阳光垂直照射一块遮光板,板上有一个可以自由收缩的三角形孔,当此三角形孔缓慢缩小直至完全闭合时,在孔后的屏上将先后出现( )
A.由大变小的三角形光斑,直至光斑消失
B.由大变小的三角形光斑、明暗相间的彩色条纹,直至条纹消失
C.由大变小的三角形光斑,明暗相间的条纹,直至黑白色条纹消失
D.由大变小的三角形光斑、圆形光斑、明暗相间的彩色条纹,直至条纹消失
答案 D
解析 当孔足够大时,由于光的直线传播,所以屏上首先出现的是三角形光斑,之后随着孔的继续缩小,出现小孔成像,成的是太阳的像,故为小圆形光斑,随着孔的进一步缩小,当尺寸与光波波长相当时,出现明暗相间的衍射条纹,最后随孔的闭合而全部消失,所以只有D正确.
【变式3-1】(多选)下列所示的图片、示意图大都来源于课本,关于这些图的判断中,准确无误的是( )
A.甲图是小孔衍射的图样,乙图为“泊松亮斑”
B.甲图为“泊松亮斑”,乙图是小孔衍射的图样
C.丙图是双缝干涉图样,丁图是单缝衍射图样
D.丙图是单缝衍射图样,丁图是双缝干涉图样
解析:选AC “泊松亮斑”是“小圆盘”产生的衍射现象,形成的衍射图样是阴影中心有一个“亮斑”,而小孔衍射的图样是中间有“亮斑”,无阴影,A正确,B错误;丙图很明显是双缝干涉的图样,因干涉图样中的条纹间距是相等的,单缝衍射图样中的条纹间距是不相等的,中间最宽、最亮,丁图是单缝衍射图样,C正确,D错误。
【变式3-2】在一次观察光衍射的实验中,观察到如图所示的清晰的明暗相间图样(黑线为暗纹),那么障碍物应是( )
A.很小的不透明的圆盘
B.很大的中间有大圆孔的不透明的圆盘
C.很大的不透明圆盘
D.很大的中间有小圆孔的不透明的圆盘
答案:D
【变式3-3】在一个小电灯和光屏之间,放一个带圆孔的遮光板,在圆孔直径从1 cm左右逐渐变小直到闭合的整个过程中,在屏上依次可看到_____、_____、_____、_____几种现象。(选择下列现象,将序号填入空中)
①完全黑暗 ②小孔成像 ③衍射光环 ④圆形亮斑
答案:④ ② ③ ①
【题型4 泊松亮斑】
【例4】如图所示,当用激光照射直径小于激光束的不透明圆盘时,在圆盘后屏上的阴影中心出现了一个亮斑.这是光的________(填“干涉”“衍射”或“直线传播”)现象,这一实验支持了光的________(填“波动说”“微粒说”或“光子说”).
答案 衍射 波动说
解析 圆盘后屏上的阴影中心出现了一个亮斑,一定不是光的直线传播现象造成的,是光在传播过程中绕过障碍物形成的现象,属于光的衍射,衍射是波的特性,所以这一实验支持了光的波动说.
【变式4-1】(多选)关于光的衍射现象,下列说法中正确的是( )
A.红光的单缝衍射图样是红暗相间的直条纹
B.白光的单缝衍射图样是红暗相间的直条纹
C.光照到不透明小圆盘上,其影中心出现泊松亮斑,说明发生了衍射
D.光照到较大圆孔上出现大光斑,说明光沿着直线传播,不存在光的衍射现象
答案:AC
【变式4-2】一束激光照在一个很小的圆盘上,在屏上观察到如图所示的图样,在影的中心有一个亮斑,这就是著名的“泊松亮斑”.下列说法正确的是( )
A.圆盘中心有个小孔,这是光的衍射现象
B.圆盘中心是不透光的,这是光的衍射现象
C.圆盘中心有个小孔,这是光的干涉现象
D.圆盘中心是不透光的,这是光的干涉现象
答案:B
【变式4-3】关于下列四幅图所涉及的光学知识中,说法正确的是( )
A.图甲检查工件的平整度利用光的衍射现象
B.图乙医用内窥镜利用光的干涉现象
C.图丙在坦克内壁上开孔安装玻璃利用光的折射现象扩大视野
D.图丁泊松亮斑是由于光的偏振现象产生的
答案:C
【题型5 金属丝衍射与多缝、多孔衍射】
【例5】(多选)抽制高强度纤维细丝可用激光监控其粗细,如图所示,激光束越过细丝时产生的条纹和它通过遮光板的同样宽度的窄缝规律相同.观察光束经过细丝后在光屏上所产生的条纹即可判断细丝粗细的变化,下列叙述中正确的是( )
A.这里应用的是光的衍射现象
B.这里应用的是光的干涉现象
C.如果屏上条纹变宽,表明抽制的丝变粗
D.如果屏上条纹变宽,表明抽制的丝变细
答案 AD
解析 由于是激光束越过细丝即绕过障碍物,所以是光的衍射现象,当抽制的丝变细的时候,丝的直径较接近激光的波长,条纹间距就大,A、D对.
【变式5-1】抽制高强度纤维细丝时可用激光监控其粗细,如图所示,观察激光束经过细丝后在光屏上所产生的条纹即可判断细丝粗细的变化( )
A.这里应用的是光的衍射现象
B.这里应用的是光的直线传播性
C.这里应用的是光的干涉现象
D.如果屏上条纹变宽,表明抽制的丝变粗
答案:A
【变式5-2】(多选)下列说法正确的是( )
A.增加光栅的狭缝的个数,亮条纹变窄
B.增加光栅的狭缝的个数,亮条纹变宽
C.增加光栅的狭缝的个数,条纹亮度变暗
D.增加光栅的狭缝的个数,条纹亮度变亮
答案:AD
【变式5-3】分析以下现象产生的原因:
(1)通过盛水的玻璃杯,在适当的角度,可看到彩色光;
(2)隔着帐幔看远处的灯,见到灯周围辐射彩色的光芒;
(3)光线照在花布上,可以看见花布上的图样。
答案:(1)白光通过盛水的玻璃杯发生折射,在适当的角度,各色光分离较大,可看到彩色光。
(2)远处灯发出的光经过帐幔的缝隙,产生衍射,因此可见到灯周围辐射彩色的光芒。
(3)光线照在花布上看见花布的图样,是由于光的反射与吸收的结果。花布是由各种颜色的花纹组成的,当白光照在花布上时,红色花纹反射红色光,吸收其他颜色的光,这样我们在该位置只看到红色,同理可以看到各种花纹反射的各种颜色的光,这样就可以看到花布的图样。
【题型6 光的衍射与生活】
【例6】2021年央视春晚首次采用5G信号“云”传播方式,使“云”观众、“云”演员和春晚互动起来。5G是“第五代移动通信技术”的简称。5G信号一般采用频段的无线电波,而现行第四代移动通信技术4G的频段范围是,则在真空中5G信号的波长一定______(填“大于”“小于”或“等于”)4G,空间传播的5G信号和4G信号______(填“能”或“不能”)产生干涉现象,5G信号在传输过程中更______(填“容易”或“难”)绕过障碍物。
答案: 小于 不能 难
【变式6-1】(多选)雾霾天气严重影响人们的身体健康,雾霾天气时能见度只有几米,天气变黄变暗,这是由于这种情况下( )
A.只有波长较短的一部分光才能到达地面
B.只有波长较长的一部分光才能到达地面
C.只有频率较大的一部分光才能到达地面
D.只有频率较小的一部分光才能到达地面
答案 BD
解析 根据光发生明显衍射的条件,雾霾天气时,只有波长较长、频率较小的一部分光发生衍射绕过空气中的颗粒物到达地面,选项A、C错误,B、D正确.
【变式6-2】下列现象中,属于光的衍射的是( )
A.雨后天空出现彩虹
B.通过一个狭缝观察日光灯可看到彩色条纹
C.海市蜃楼现象
D.日光照射在肥皂膜上出现彩色条纹
答案 B
解析 彩虹是光的色散现象,海市蜃楼是光的折射、全反射现象,肥皂膜上出现彩色条纹是薄膜干涉现象,A、C、D错误.通过狭缝观察日光灯看到彩色条纹是单缝衍射现象,B正确.
【变式6-3】点光源照在一个剃须刀片上,在屏上形成了它的影子,其边缘较为模糊,原因是( )
A.光的反射 B.光强太小
C.光的干涉,通过剃须刀片中央的孔直进 D.光的衍射
答案:D
【题型7 综合问题】
【例7】(多选)由a、b两种单色光构成的复色光束从水中斜射入空气中的光路图如图所示,关于a、b两种单色光,下列说法正确的是( )
A.从同种介质中斜射入空气发生全反射时,a光的临界角小于b光的临界角
B.在同种介质中传播,a光传播速度大于b光传播速度
C.相同条件的双缝干涉实验中,a光的相邻亮条纹间距比b光的相邻亮条纹间距小
D.通过同一狭缝,a光的衍射现象比b光的衍射现象更明显
答案 BD
解析 由题图可知b光的折射程度较大,可知水对b光的折射率较大,根据sin C=eq \f(1,n)可知,从同种介质中斜射入空气发生全反射时,b光的临界角小于a光的临界角,选项A错误;根据v=eq \f(c,n)可知,在同种介质中传播,a光传播速度大于b光传播速度,选项B正确;b光的折射率较大,则b光波长较短,根据Δx=eq \f(l,d)λ可知,相同条件的双缝干涉实验中,b光的相邻亮条纹间距比a光的相邻亮条纹间距小,选项C错误;b光波长较短,则通过同一狭缝,a光的衍射现象比b光的衍射现象更明显,选项D正确.
【变式7-1】以下说法中正确的有( )
A.阳光下肥皂膜上的彩色条纹属于光的衍射现象
B.太阳光通过三棱镜产生的彩色条纹是由于折射造成的
C.一束光由介质斜射向空气,界面上可能只发生反射现象而没有折射现象
D.水面油膜呈现彩色条纹是光的干涉现象,这说明了光是一种波
E.“未见其人先闻其声”说明声波有衍射现象而光波没有衍射现象
解析:阳光下肥皂膜上的彩色条纹属于薄膜干涉现象,故A错误;太阳光通过三棱镜产生彩色条纹,是由于光发生了色散现象即属于光的折射现象,故B正确;一束光由介质斜射向空气,界面上若发生全反射,只发生反射现象而没有折射现象,故C正确;水面油膜呈现彩色条纹是由于光的薄膜干涉产生的,是光的干涉现象,这说明了光是一种波,故D正确;“未见其人先闻其声”,是因为声波波长较长,容易绕过障碍物继续向前传播,发生衍射现象,光波同样有衍射现象,故E错误.
答案:BCD
【变式7-2】(多选)下列说法正确的是( )
A.全息照相主要是利用了光的干涉
B.单反相机的增透膜利用了光的偏振
C.用标准平面检查光学平面的平整程度是利用了光的干涉
D.障碍物的尺寸比光的波长大得多时,一定不会发生衍射现象
E.人们眯起眼睛看灯丝时看到的彩色条纹是光的单缝衍射图样
答案 ACE
【变式7-3】如图所示的4种明暗相间的条纹,分别是红光、蓝光各自通过同一个双缝干涉仪器和同一单缝衍射仪器形成的图样(灰黑色部分表示亮条纹)。则属于蓝光的干涉图样的是( )
[解析] 双缝干涉的图样是明暗相间的干涉条纹,所有亮条纹宽度相同且等间距,根据双缝干涉条纹间距Δx=eq \f(l,d)λ可知,波长λ越大,Δx越大,故A项是红光的,C项是蓝光的。单缝衍射条纹是中间明亮且宽大,越向两侧宽度越小越暗,而波长越大,中央亮条纹越宽,故从左向右依次是红光(双缝干涉)、蓝光(单缝衍射)、蓝光(双缝干涉)和红光(单缝衍射)。由以上分析可知,应选C。
[答案] C
相关试卷
这是一份人教版 (2019)第一章 动量守恒定律3 动量守恒定律复习练习题,文件包含人教版高中物理选修一同步题型训练专题12动量守恒定律八大题型教师版docx、人教版高中物理选修一同步题型训练专题12动量守恒定律八大题型学生版docx等2份试卷配套教学资源,其中试卷共52页, 欢迎下载使用。
这是一份选择性必修 第一册5 光的衍射同步练习题,文件包含人教版高中物理选择性必修一同步精讲精练专题45光的衍射教师版docx、人教版高中物理选择性必修一同步精讲精练专题45光的衍射学生版docx等2份试卷配套教学资源,其中试卷共29页, 欢迎下载使用。
这是一份人教版 (2019)选择性必修 第一册第四章 光5 光的衍射随堂练习题,文件包含人教版高中物理选择性必修一同步讲义45光的衍射原卷版docx、人教版高中物理选择性必修一同步讲义45光的衍射解析版docx等2份试卷配套教学资源,其中试卷共19页, 欢迎下载使用。

