资料中包含下列文件,点击文件名可预览资料内容
还剩16页未读,
继续阅读
所属成套资源:【新高考】人教统编版高中政治必修三一轮复习 课件+练习+导学案
成套系列资料,整套一键下载
人教统编版高中政治一轮复习必修三6.3《基层群众自治制度》课件+练习+导学案
展开
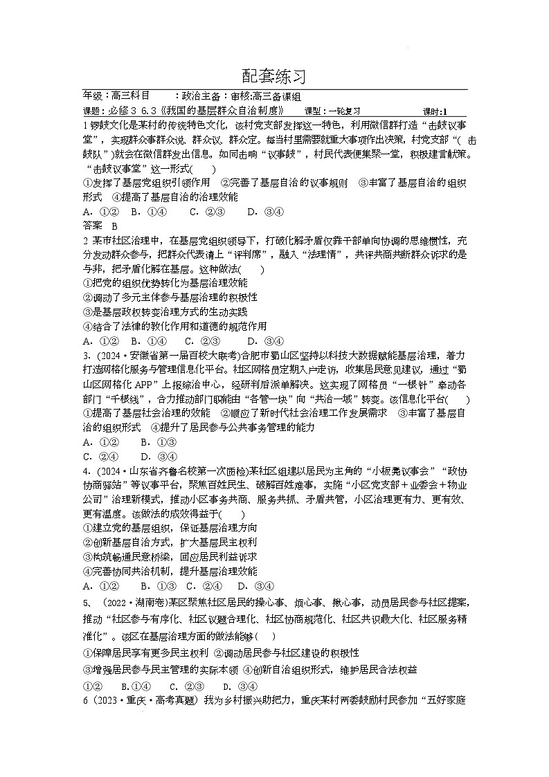
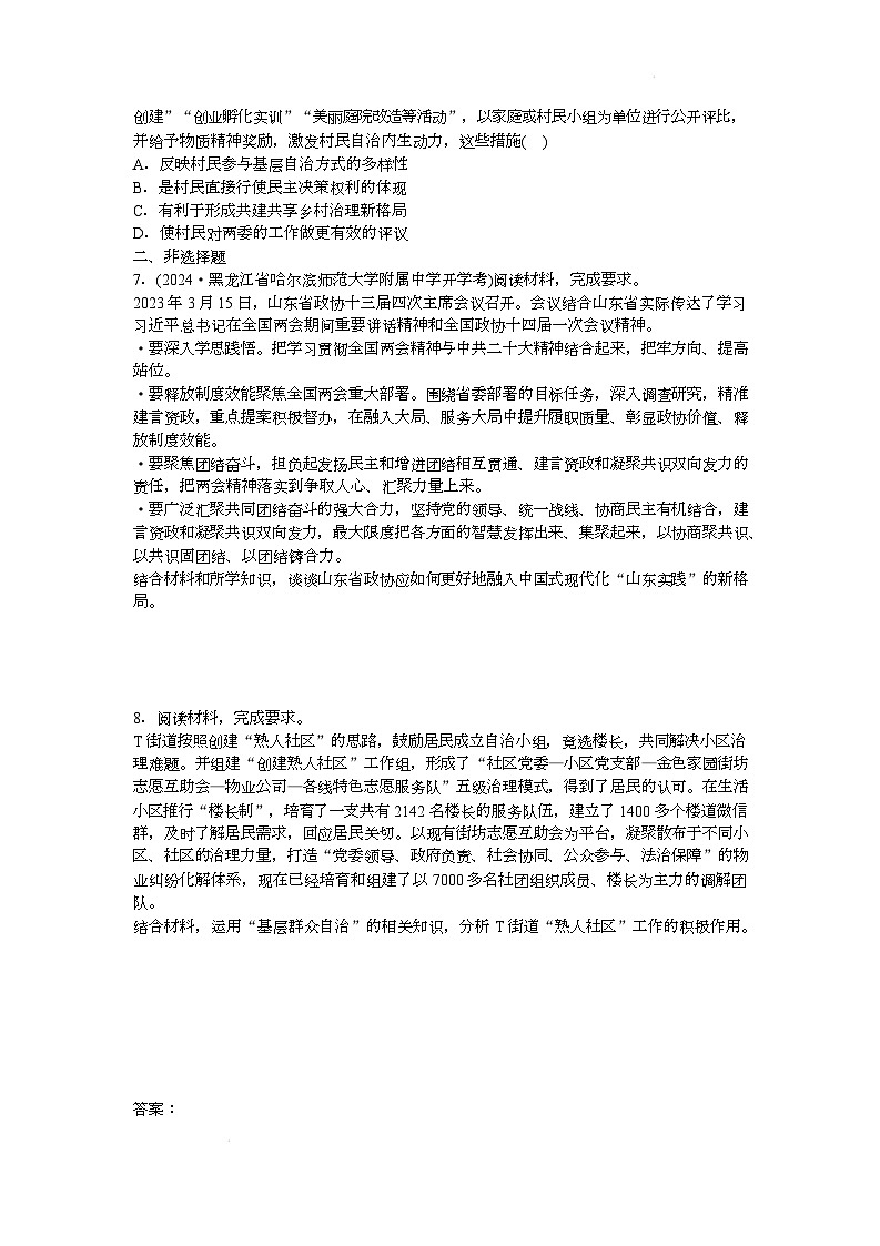
这是一份人教统编版高中政治一轮复习必修三6.3《基层群众自治制度》课件+练习+导学案,文件包含人教统编版高中政治一轮复习必修三63《基层群众自治制度》课件pptx、人教统编版高中政治一轮复习必修三63《基层群众自治制度》配套练习docx、人教统编版高中政治一轮复习必修三63《基层群众自治制度》导学案docx等3份课件配套教学资源,其中PPT共24页, 欢迎下载使用。
相关课件
人教统编版必修3 政治与法治基层群众自治制度优秀ppt课件:
这是一份人教统编版必修3 政治与法治基层群众自治制度优秀ppt课件,共32页。PPT课件主要包含了核心素养等内容,欢迎下载使用。
人教统编版必修3 政治与法治基层群众自治制度背景图ppt课件:
这是一份人教统编版必修3 政治与法治基层群众自治制度背景图ppt课件,共16页。PPT课件主要包含了1农村村民自治,2城市居民自治,协助维护社会治安,当堂检测,调解居民纠纷,选举产生班费委员会,制定班费使用细则,民主选举,民主管理,民主决策等内容,欢迎下载使用。
高中政治 (道德与法治)人教统编版必修3 政治与法治基层群众自治制度课前预习课件ppt:
这是一份高中政治 (道德与法治)人教统编版必修3 政治与法治基层群众自治制度课前预习课件ppt,共56页。

