所属成套资源:2025年中考地理一轮复习 课件+练习+讲义
2025年中考地理一轮复习 专题10 东南亚、南亚、中东(西亚) 课件+练习+讲义
展开
这是一份2025年中考地理一轮复习 专题10 东南亚、南亚、中东(西亚) 课件+练习+讲义,文件包含2025年中考地理一轮复习专题10东南亚南亚中东西亚课件pptx、2025年中考地理一轮复习专题10东南亚南亚中东西亚练习原卷版docx、2025年中考地理一轮复习专题10东南亚南亚中东西亚练习解析版docx、2025年中考地理一轮复习专题10东南亚南亚中东西亚讲义解析版docx、2025年中考地理一轮复习专题10东南亚南亚中东西亚讲义挖空版docx等5份课件配套教学资源,其中PPT共60页, 欢迎下载使用。
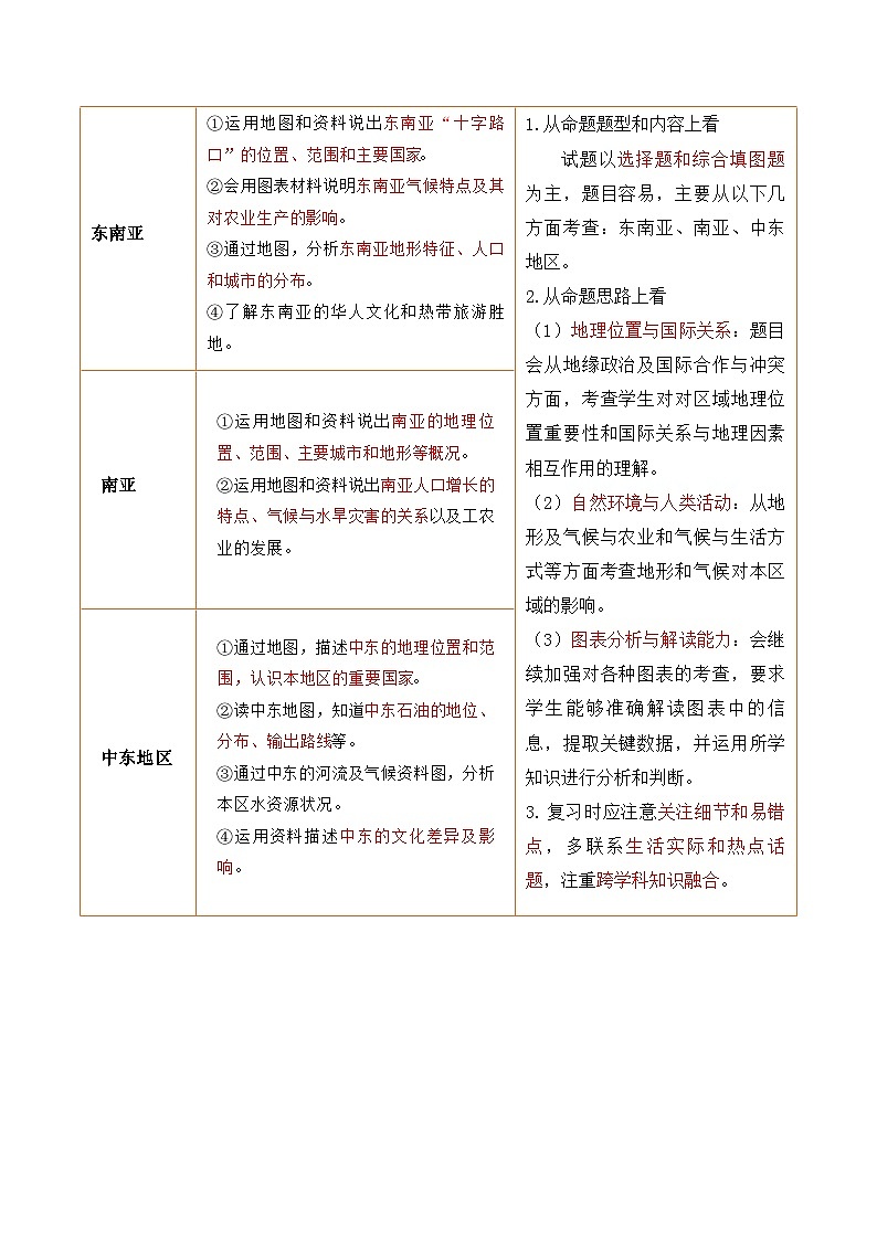
考点01 地理位置和范围考点02 东南亚的自然环境考点03 东南亚的经济发展、居民与文化重难点 中南半岛和马来群岛的地理特征
【典例】(2024·云南·中考真题)东南亚地理位置重要,与我国山水相连,贸易往来密切。近年来,我国与缅甸共同推进皎漂港的建设运营。读“东南亚位置示意图”,完成下面小题。1.东南亚地理位置的重要性体现在( )A.位于“三洲五海之地”B.沟通了大西洋和印度洋C.是亚洲与非洲往来必经之地D.地处两洲两洋间的“十字路口”
东南亚位于亚洲和大洋洲,太平洋和印度洋之间的“十字路口”,D正确。
【变式】(2024·山东东营·中考真题)新加坡位于马来半岛南端,位置优越,环境优美,素有“花园城市”之称。读下图,关于新加坡的说法,正确的是( )①位于低纬度,地跨南、北半球 ②扼守着太平洋与印度洋之间的交通要道③居民多为黄种人,华人华侨比例高 ④位于热带雨林气候区,盛产天然橡胶A.①②B.②③C.③④D.①④
【典例】(2023·四川甘孜·中考真题)读“亚洲某区域示意图”,完成下面小题。1.图示区域位于( )A.东南亚B.南亚C.西亚D.东亚2.区域内地形与河流的分布特点大致是`( )A.山河相间,东西横列B.山环水绕,南高北低C.山河相间,纵列分布D.高原为主,河流短小
考法01 考查东南亚地形地势
根据图中纬度位置及海陆轮廓可以判断,该区域为中南半岛,属于东南亚地区,A正确
结合所学知识及图示分析,图中山脉和河流相间分布,并且为南北走向,故地形与河流分布特点为山河相间,纵列分布
【变式】(2024·四川眉山·中考真题)缅甸是东南亚重要的柚木生产和出口国,其柚木出口到中国选择公路运输,公路主要为盘山公路。下图为“缅甸及周边地区略图”。据此完成下面小题。1.根据图中信息判断缅甸的地势特征为( )A.周高中低B.中高周低C.北高南低D.南高北低2.采用盘山方式修建公路的主要影响因素是( )A.气候B.地形C.河流D.植被
【典例】(2024·江苏徐州·二模)读中南半岛地形图及中南半岛某地气温曲线和降水量柱状图(下图),关于中南半岛自然环境的叙述,正确的是( )A.以热带雨林气候为主B.地势南高北低C.水能资源匮乏D.河流水位季节变化大
考法02 考查东南亚的气候
降水分旱雨两季,河流水位季节变化大,D正确。
【变式】(2024八下·山东青岛·阶段练习)湄南河平原是世界水稻的重要产区,水稻是一种喜温喜湿的农作物,如果气温在10℃以下,水稻就无法正常生长。一般而言,水稻从播种到收割需4个月左右。下图“湄南河平原气温年变化曲线和各月降水量柱状图”,完成下面小题。1.湄南河平原位于( )A.北寒带B.北温带C.热带D.南温带2.湄南河平原的水稻熟制可实现( )A.一年一熟B.一年两熟C.两年三熟D.一年三熟
【典例】(2024·山东潍坊·中考真题)中南半岛是世界上人口稠密地区之一,也是热带农作物重要产地。湄公河是亚洲流经国家最多的国际性河流。下图示意中南半岛主要粮食作物产区。据此完成下面小题。 1.甲地粮食种植的不利条件是( )A.雨热同期B.地形崎岖C.降水季节变化大D.劳动力资源不足2.中南半岛主要粮食作物及分布区为( )A.水稻 河流中下游冲积平原B.小麦 沿海平原C.小麦 河流中下游冲积平原D.水稻 沿海平原
考法01 考查东南亚的农业
甲地位于中南半岛,该地区属于热带季风气候,降水季节变化大,雨季和旱季分明,这对粮食种植有不利影响,C正确。
中南半岛主要粮食作物是水稻,主要分布在河流中下游的冲积平原地区,这些地区气候湿热,土壤肥沃,水源充足,适合水稻种植,A正确
【变式】(2024·辽宁铁岭·一模)中南半岛因位于中国以南而得名,与我国山水相连。读中南半岛河流与城市分简图,完成下面小题。1.中南半岛的大城市主要分布在河流沿岸及河口三角洲。下列城市位于湄公河沿岸的是( )A.河内、胡志明B.曼德勒、仰光C.拿吉、曼谷D.万象、金边2.中南半岛所在地区是世界重要的热带经济作物种植基地之一。下列物产与最大产地匹配正确的是( )A.泰国——天然橡胶B.印度尼西亚——蕉麻C.马来西亚——椰子D.菲律宾——稻米
【典例】(2024·陕西榆林·三模)泰国以其独特的自然与人文景观,吸引着世界各地的旅游爱好者。读下图,完成下面小题。图示地区的城市主要分布在( )A.高原山地地区B.河流沿岸C.马来半岛D.国界线上
考法02 考查东南亚的人口与城市分布
【变式】(2024·湖南岳阳·二模)“澜湄合作”是指中国、柬埔寨、老挝、缅甸、泰国、越南围绕澜沧江一湄公河流域实施可持续开发和开展互惠合作。读中南半岛河流与城市分布图,完成下面小题。 1.图中序号③表示的河流是( )A.伊洛瓦底江B.湄公河C.萨尔温江D.红河2.从图中可以看出,该半岛的城市主要分布在河流沿岸及河口三角洲,主要原因是这里( )①水能丰富②地势平坦③水源充足④交通便利A.①②B.②③C.①②③D.②③④
【典例】(2022·西藏拉萨·三模)寒假期间,小明计划到东南亚旅游,据此完成下面小题。1.小明在东南亚旅游期间,所见所闻,不可信的是( )A.当地居民主食为米饭B.当地许多居民皮肤黝黑,头发卷曲C.当地居民多穿短袖、衬衫D.当地许多居民会讲汉语2.小明参观的东南亚的旅游景点中,国家与景点配对错误的是( )A.缅甸——大金塔B.越南——下龙湾C.泰国——吴哥窟D.印度尼西亚——巴厘岛
考法03 考查东南亚的旅游业
东南亚主要为热带季风气候和热带雨林气候,水热充足,主要粮食作物为水稻,当地人的主食为米饭,A正确
东南亚有丰富的旅游资源,如缅甸仰光大金塔,柬埔寨的吴哥窟,印度尼西亚的巴厘岛,越南的下龙湾等,ABD对应正确,C对应错误。
【变式】(2024·山东菏泽·三模)2024年1月28日,中国和泰国签署互免签证协定,两国将迈入"免签时代",中国赴泰游客必将增长,带动泰国旅游发展。下图示意泰国地理位置。读图完成下面小题。1.泰国是中国游客境外游的热门目的地,其原因是该国( )①沙漠风光壮观②是东南亚的岛国③热带风光秀丽④地理上邻近中国A.①②B.②③C.③④D.①④
2.泰国旅游,可能体验的旅游项目是( )
考点01 南亚地理位置和范围考点02 南亚的自然环境考点03 南亚的经济发展、居民与文化重难点 南亚农作物分布与地形、气候的关系
【典例】(2024七下·安徽安庆·期末)“南亚—印度洋事务研究院”揭牌仪式暨“一带一路”与南亚一印度洋事务研讨会在上海举行,读南亚区域图,完成下面小题。下列关于南亚位置的叙述错误的是( )A.南亚位于喜马拉雅山脉与印度洋之间B.海域①是孟加拉湾,②是阿拉伯海C.北回归线穿过南亚中部,南亚大部分位于低纬度地区D.E是岛国马尔代夫
南亚位于喜马拉雅山脉与印度洋之间,北回归线穿过南亚中部,南亚大部分位于低纬度地区,其东临①孟加拉湾,西临②阿拉伯海,ABC不符合题意;E是斯里兰卡,D符合题意
【变式】(2024七年级下·贵州毕节·期中)读南亚区域图,完成下面小题。下列关于南亚位置的叙述,错误的是( )A.南亚位于喜马拉雅山脉与印度洋之间B.图中海域①是孟加拉湾,②是阿拉伯海C.北回归线穿过南亚中部,南亚大部分位于低纬度地区D.甲国是斯里兰卡,是南亚第二大国
【典例】(2024七·江苏宿迁·期中)读南亚简图(下图),完成下面小题。1.南亚地形的分布由北向南依次为( )A.山地、高原、平原B.山地、平原、高原C.高原、平原、盆地D.山地、盆地、高原2.被印度人称为“圣河”的河流是( )A.印度河B.多瑙河C.湄公河D.恒河
考法01 考查南亚地形与河流
读图可知,南亚地形主要分为三部分,北部山地,是喜马拉雅山脉;中部平原,是恒河平原,南部高原,是德干高原。B正确。
被印度人称为“圣河”的河流是恒河,注入孟加拉湾,D正确
【变式】(2024七下·广西南宁·期末)南亚因喜马拉雅山脉等高大山体而与亚洲其他地区隔开,形成一个相对独立的地理单元,被称为南亚次大陆。读南亚相关地图及图表,回答下面小题。1.喜马拉雅山脉位于南亚地区的( )A.南部B.北部C.西北部D.中部2.“南亚地形分布图”中河流②名称及注入海域是( )A.印度河,注入阿拉伯海B.恒河,注入孟加拉湾C.印度河,注入孟加拉湾D.恒河,注入阿拉伯海
3.下面四幅图中,能够大致表示南亚地形图中由P至Q地表形态变化的是( )
【典例】((2017·黑龙江·中考真题)据图可知给南亚带来充沛雨水的季风是( ) A.东南季风B.西南季风C.西北季风D.东北季风
考法02 考查南亚的气候
南亚的降水主要受印度洋暖湿气流的影响,风向为西南季风,故B正确
【变式】(2024·江苏·二模)印度马拉巴海岸的“季风咖啡”享有盛誉。“季风咖啡”是咖啡豆的一种加工方式,指把晒干的豆子放在通风的仓库中,经过几个月的季风吹拂,吸收海面的湿气与咸味,以获得特殊的香气与口感。读印度简图和气候资料,完成下面小题。 1.影响“季风咖啡”特殊风味形成的主导风向是( )A.东南季风B.东北季风C.西南季风D.西北季风2.“季风咖啡”风渍预处理过程可以安排在( )A.3~5月B.6~9月C.10~12月D.12月~次年2月
【典例】(2024七下·湖南衡阳·期末)下列有关南亚气候与农业的叙述,错误的是( )A.南亚热带季风气候对农业生产有非常重要的影响B.西南季风势力的强弱对农业生产没有影响C.西南季风带来的丰沛雨水是南亚农业生产的主要水源D.南亚的农业以水稻种植业为主
考法01 考查南亚的农业
南亚热带季风气候对农业有非常重要的影响,每年西南季风带来的丰沛雨水,是南亚农业生产的主要水源,但由于西南季风到来的时间和强弱程度不一,因而降水的年际变率大,容易发生旱涝灾害,给农业生产造成不同程度的损害,B错误,应选B。
【变式】(24-25九上·山东菏泽·阶段练习)热带季风气候对南亚的农业生产有着重要影响。读南亚年降水量分布图和南亚主要农作物分布图,完成下面小题。 1.降水对南亚主要农作物分布的影响,表现为( )A.水稻主要分布于西北部利沿海地区,这里降水较多B.小麦主要分布于东北部地区,这里降水较少C.棉花主要分布于德干高原西部,这里降水较少D.黄麻主要分布于西北部地区,这里降水丰富
【变式】2.西南季风决定着南亚农业的丰歉,下图中abcd对应的内容分别是( ) A.偏多、偏少、旱灾、较长B.适中、偏多、涝灾、较短C.偏少、适中、涝灾、较短D.适中、偏少、旱灾、较长
【典例】(七下·山东青岛·期中)孙悟空自护唐僧到西天取得真经后,一直隐居东海蓬莱仙岛修行。若干年后,悟空重返“西天”圣地,拜谒佛祖,却惊奇地发现:“西天”改称为南亚,“天竺”改称为印度;“印度河”干流却没有流经印度;佛教发源地绝大多数人不信佛教;四月的天气,阳光灼热,十分炎热干燥;络绎不绝的人群在参观一个用白色大理石砌成的古建筑,听说这是古代一个皇妃的陵墓…悟空惊疑不释,一个筋斗来到佛祖跟前:“佛祖,这是怎么回事?”佛祖说:“悟空啊!你该学点地理知识了”。结合材料,完成下列各小题。1.印度绝大多数人不信佛教,信奉( )A.伊斯兰教B.印度教C.道教D.基督教
考法02 考查南亚的宗教与社会
南亚既是世界古文明发源地之一, 又是佛教、印度教等宗教的发源地,印度80%的人口信奉印度教,B正确。
2.下列古建筑在印度的是( )
读图可知,A是玛雅金字塔,B是泰国皇宫,C是印度泰姬陵,D是莫斯科红场上的黑白圣巴兹尔大教堂,C正确。
【变式】(2021·湖南永州·模拟预测)读南亚地形图,回答下面小题。1.发源于南亚的宗教是( )A.佛教和印度教B.印度教和伊斯兰教C.佛教和基督教D.基督教和犹太教2.泰姬陵是世界七大建筑奇迹之一,位于( )A.柬埔寨B.泰国C.斯里兰卡D.印度
考点01 中东(西亚)地理位置和范围考点02 中东(西亚)的自然环境考点03 世界石油宝库考点04 中东(西亚)的经济发展、居民与文化重难点01 中东石油分布及主要输出路线重难点02 中东地区自然环境对人类生产、生活的影响
【典例】(黑龙江哈尔滨·阶段练习)西亚位于三大洲的交界地区,这三大洲是( )A.亚洲、北美洲、欧洲B.亚洲、欧洲、非洲C.亚洲、非洲、大洋洲D.亚洲、欧洲、南极洲
西亚地处亚、非、欧三大洲的交界地带,位于阿拉伯海、红海、地中海、黑海和里海(内陆湖)之间,联系亚洲、欧洲和非洲,沟通印度洋和大西洋枢纽地位,所以被称为“五海三洲两洋之地”,依据题意,故选B。
【变式】(23-24七年级下·广西南宁·期末)读西亚地区略图,完成下面小题。西亚位于“五海三洲之地”,三洲是指( )A.亚洲、非洲、欧洲B.亚洲、非洲、大洋洲C.亚洲、北美洲、南美洲D.亚洲、大洋洲、拉丁美洲
【典例】(23-24七年级下·河北邯郸·阶段练习)下图示意世界某地区传统服饰和宗教建筑,读图完成下面小题。1.该地区最有可能是( )A.东南亚、西亚B.西亚、北非C.东南亚、南亚D.南欧、北非2.该地区自然环境的突出特征是( )A.温湿B.温热C.干旱D.酷寒3.关于该地区自然地理的描述,正确的是( )A.终年高温多雨B.位置重要,位于“十字路口”C.淡水资源丰富D.河流稀少且水量较小
从图上人的服饰和伊斯兰教的清真寺建筑来看,该地应该是西亚和北非地区,那里的人们习惯穿长袍,多信仰伊斯兰教,B正确
该地区是西亚、北非,西亚和北非地区大部分属于热带沙漠气候,这种气候的突出特征是终年高温少雨,气候干旱,C正确
该地区河流稀少且水量较小,D正确。故选D。
【变式】(2024·山东日照·模拟预测)某中学地理小组,绘制了一幅框图,探究沙特阿拉伯的气候类型。读图完成下面小题。 1.框图中,各数码与其填入的内容,恰当的是( )A.①位于南半球B.②地处温带C.③各月降水量大于100mmD.④热带沙漠气候
2.下列地理现象的形成,与框图所探究的气候无关的是( )A.大多居民信仰基督教B.骆驼为传统交通工具C.墙厚窗小的传统民居D.宽大的白色长袍为传统服饰
【典例】(2024·山东济宁·中考真题)读下图,完成下面小题。1.中东地区的石油主要分布在( )A.地中海及其沿岸地区B.红海及其沿岸地区C.波斯湾及其沿岸地区D.阿拉伯海及其沿岸地区2.我国从中东地区进口石油所走的路线应是( )A.①B.②C.③D.④
我国从中东地区进口石油路线为波斯湾-霍尔木兹海峡-印度洋-马六甲海峡-南海-太平洋-中国,其整体方向为向东,①与其方向一致,②③④与其方向不一致,A正确
读图并结合所学知识可知,中东石油资源主要分布在波斯湾及其沿岸地区,沙特阿拉伯、伊朗、科威特和伊拉克是世界上重要的产油国,C正确
【变式】(2024·云南德宏·模拟预测)中东和俄罗斯是我国石油进口的两大来源地,读两地区示意图,完成下面小题。 1.俄罗斯和中东( )A.石油资源丰富B.主要讲阿拉伯语C.主要为黄色人种D.主要信奉基督教2.中东三条石油运输线路( )A.①线路主要运往东亚B.②线路必经苏伊士运河C.③线路运量最大D.①②③线路都经过马六甲海峡
【典例】(2024·广西柳州·模拟预测)2022年世界杯足球赛在西亚国家卡塔尔举行,本届世界杯的吉祥物名为拉伊卜,代表着技艺高超的球员,设计灵感源自阿拉伯人标志性的长袍。下图是中国网友在观看比赛时发现表情酷似拉伊卜的卡塔尔小王子的截图。完成下面小题。1.从世界人种的角度看,卡塔尔小王子属( )A.白色人种B.黑色人种C.黄色人种D.红色人种2.卡塔尔小王子信仰的宗教最有可能是( )A.基督教B.伊斯兰教C.佛教D.犹太教
中东地区大多是阿拉伯国家,大多数居民主要信奉伊斯兰教
卡塔尔属于中东地区,中东地区国家大多是阿拉伯国家,大多数居民主要是白色人种
3.卡塔尔小王子所穿的长袍是阿拉伯人的传统服饰,其最主要的作用是( )A.防寒保暖B.遮风挡雨C.遮阳挡风D.抵挡风雪
当地属于热带沙漠气候,全年高温干旱,白色可以隔热,宽大的袍子可以通风散热,头巾可以阻挡风沙C正确
【变式】(2024·湖南长沙·三模)2023年10月7日,中东“火药桶”再次点燃,巴勒斯坦和以色列之间爆发了大规模的武装冲突。当前全球水资源供需关系紧张,水资源安全问题日益突出,国际河流跨境水冲突不断加剧。中东是世界上跨境水冲突最严重的区域。读中东地区示意图和约旦河流域周边区域示意图,完成下面小题。1.下列有关中东地区战争冲突不断的原因解析,不正确的是( )A.三洲五海之地,战略位置极为重要B.石油丰富,为争夺石油而战C.地缘政治势力的介入D.不同人种间的种族歧视造成战争
2.加剧该地区水资源争端的主要原因有( )①降水量稀少,地表水严重不足②宗教复杂,民族矛盾尖锐③约旦河流经多个国家或行政区④地表径流缺乏,对约旦河的淡水资源争夺明显A.①②③④B.②③④C.①③④D.①②③
读东南亚地区示意图和气候分布图,填空: A.__________洋 B.__________洋 C.__________洲 D.__________半岛 E.__________海峡 F.__________海 G.__________半岛 H.__________群岛气候:Ⅰ.____________气候 Ⅱ.____________气候 Ⅲ.______________气候
2.读图,回答下列问题。(1)河流:a ;b ;c ,该河出我国国境以后名称为 。(2)地形区:山脉:d ;平原:g 、h ;高原:i 。(3)国家:A 、B 、C 、D 。(4) 图中h地区的主要气候类型是 。
1.读中东地区简图,填空:大洲:A.__________洲B.__________洲C.__________洲海洋:D.__________湾 E.__________海 F.__________海 G.__________海H.__________海 I.__________海海峡:J.__________海峡 K.____________海峡国家:①______________ ②______________ ③______________ ④______________⑤______________ ⑥____________
2.读石油输出路线示意图,回答问题:航线Ⅰ:波斯湾—霍尔木兹海峡—阿拉伯海—曼德海峡—______________海——苏伊士运河—地中海—______________海峡—______________洋——欧洲西部、北美洲。航线Ⅱ:波斯湾—霍尔木兹海峡—______________洋—______________—______________洋—欧洲西部、北美洲。航线Ⅲ:波斯湾—霍尔木兹海峡—印度洋—____________海峡—______________海—______________洋—东亚。
【典例】(2024·西藏·中考真题)阅读图文材料,完成下列问题。材料一2024年是共建“一带一路”倡议提出11周年。我国始终践行合作共赢发展理念、推进新型国际关系建设,与东南亚及撒哈拉以南非洲多国保持密切的合作关系。材料二图1为中老铁路示意图。图2为撒哈拉以南非洲主要矿产资源和经济作物分布图。 (1)2021年12月3日全线通车的中老铁路是“一带一路”标志性工程。图1中,流经老挝的湄公河的流向是___________,流经区域的气候类型是_______________ 。中国游客搭乘中老铁路到达东南亚后可以参观的旅游景点有___________ 。(写出一处即可)
(2)撒哈拉以南非洲地形以___________为主,是______种人的故乡。(3)图2中,撒哈拉以南非洲的许多国家出口初级___________ ,进口工业制成品,在国际贸易中处于不利地位。中国与撒哈拉以南非洲国家间的经济合作被称为“___________”。(4)撒哈拉以南非洲普遍存在人口、粮食与环境的问题。请将序号①②③填入图中对应的字母处,将知识内容补充完整。 ①过度放牧②生态环境恶化③人口增长过快A ___________ B ___________ C ___________ (5)根据所学内容,请你为撒哈拉以南非洲协调人地关系提出合理的建议。(任答两点即可)
控制人口过快增长,提高人口素质;保护生态环境,减轻自然灾害
【典例】(2024·江苏徐州·中考真题)根据老师提供的孟买气温和降水量图(图一)、南亚农作物分布图(图二),南亚主要风向、降水量分布图(图三),某学习小组开展了主题为“热带季风气候对南亚农业生产的影响”的学习活动,请帮助该小组完成下列问题。活动一:读气候资料图,说明气候类型的特征(1)南亚大部分地区属热带季风气候,读图一,可以看出孟买各月平均气温中最低是___________℃左右,降水量在200毫米以上的月份是___________ 。气候的显著特点是:全年高温, ___________ 。
活动二:读农作物分布图,识别主要的农作物(2)读图二,南亚地区主要的粮食作物有___________ ,主要的经济作物有__________________ 。 活动三:结合农作物的生长习性,分析气候对农业生产的影响学习案例:黄麻喜低洼的土地和潮湿的气候,据图二、三可以看出黄麻分布在南亚降水量较多的东北部地区。
(3)参照以上学习案例,结合资料卡中的信息,判读图2中小麦、水稻的分布区,将其图例补充到图二中对应的方格内。(4)南亚地区种植水稻,一般在“雨季播种,旱季收获”,这与图三中_______方向的季风密切相关,分析该季风对农业生产的有利影响 。
为农业生产带来丰沛的降水
【典例】用比较法学习具有相似之处的不同区域,是学习区域地理的常用方法。干旱是沙特阿拉伯和我国新疆维吾尔自治区的突出地理特征。图1是沙特阿拉伯示意图,图2是我国新疆维吾尔自治区示意图,结合图3、4、5完成下列问题。
比较一:水资源(1)读图1和图2,可以看出两区域都沙漠广布,沙特阿拉伯河流稀少,新疆多内流河,其中图2中甲河的名称是________。 (2)读图3和图4,比较两地降水的相同点和气温的不同点。
都是全年少雨;沙特阿拉伯终年高温,新疆是冬冷夏热。
比较二:石油资源(3)沙特阿拉伯石油的产量和出口量都居世界前列,读图1看出,石油主要通过________和________的运输方式输往国外。新疆维吾尔自治区是我国西部主要的油气生产基地和能源外调省区,主要通过图2中乙________工程输往我国东部地区。比较三:灌溉农业(4)沙特阿拉伯两面靠海,可以采取________和抽取地下水的方式解决缺水问题。在农业生产中,为克服水资源短缺,该国家采用的节水技术是________ 。(5)坎儿井是新疆古老的引水工程,读图5说明采用地下渠道引水的原因。
相关课件
这是一份专题10 东南亚、南亚、中东(西亚)(精讲课件)-2025年中考地理一轮复习(全国通用),共60页。PPT课件主要包含了地理位置,十字路口,马六甲海峡,国家及首都,地形与地势,纵列分布,高温多雨,澜沧江,多火山和地震,太平洋等内容,欢迎下载使用。
这是一份2025年中考地理专项复习课件 第10课时 了解地区(一)——东南亚、南亚和西亚,共44页。PPT课件主要包含了考点1东南亚,位置与范围,自然环境,方法点拨,人口与经济发展,归纳总结,考点2南亚,位置和范围,东半球北半球,中部低等内容,欢迎下载使用。
这是一份2024年中考地理复习专题 东南亚和中东 复习课件,共28页。PPT课件主要包含了“送作物回家”,展示自我,波斯湾石油外运航线等内容,欢迎下载使用。

