还剩9页未读,
继续阅读
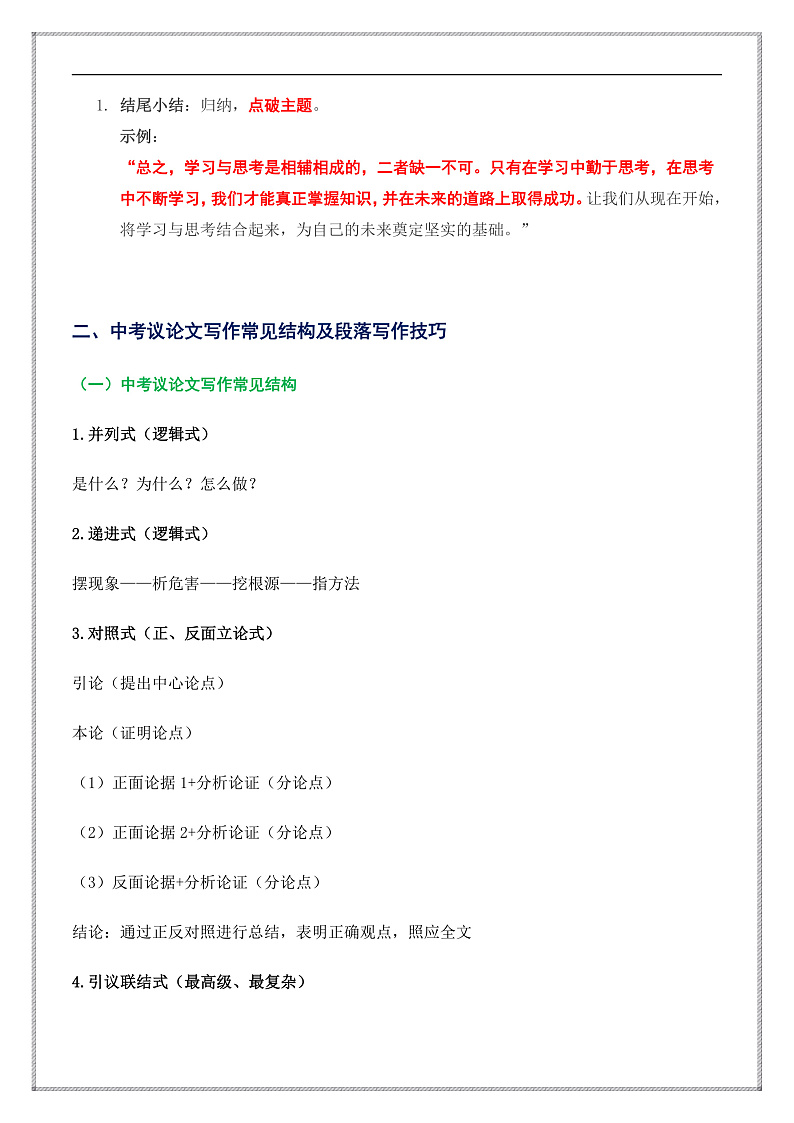
议论文万能模板(模板技巧 例文分析 真题鉴赏 佳句积累)-备战2025年中考语文作文万能模板与提分技巧(全国通用)
展开
这是一份议论文万能模板(模板技巧 例文分析 真题鉴赏 佳句积累)-备战2025年中考语文作文万能模板与提分技巧(全国通用),共12页。试卷主要包含了中考议论文高分模版,套写题型示范等内容,欢迎下载使用。
相关试卷
提分秘籍1:作文变式迁移 ,一文多用思维-备战2025年中考语文作文万能模板与提分技巧讲练(全国通用):
这是一份提分秘籍1:作文变式迁移 ,一文多用思维-备战2025年中考语文作文万能模板与提分技巧讲练(全国通用),共4页。试卷主要包含了积累母素材,修改开头结尾,重点内容增减法,修改感悟法,迁移范文及指导等内容,欢迎下载使用。
记叙文万能模板(模板技巧 例文分析 真题鉴赏 佳句积累)-备战2025年中考语文作文万能模板与提分技巧(全国通用):
这是一份记叙文万能模板(模板技巧 例文分析 真题鉴赏 佳句积累)-备战2025年中考语文作文万能模板与提分技巧(全国通用),共14页。试卷主要包含了模板点拨,技巧分析,例文分析,真题鉴赏,精彩开头结尾积累等内容,欢迎下载使用。
2024年中考语文作文冲刺-万能模板02:议论文模板:
这是一份2024年中考语文作文冲刺-万能模板02:议论文模板,共31页。试卷主要包含了明确论点,精选论据,巧设论证结构,妙用论证方法等内容,欢迎下载使用。

