江苏省扬州中学2024-2025学年高三下学期2月月考生物试题(Word版附答案)
展开
这是一份江苏省扬州中学2024-2025学年高三下学期2月月考生物试题(Word版附答案),共9页。
单项选择题:(本项包括15小题,每小题2分,共30分。每小题只有一个选项最符合题意)
1.细胞含有多种多样的化合物,下列相关叙述错误的是
A.水既可以是细胞内良好的溶剂,也可以是细胞结构的组成成分
B.脂质中有些可作为储能物质,有些可构成动物细胞膜的成分
C.蛋白质是细胞中含量最多的化合物,具有信息传递、防御等功能
D.DNA分子的稳定性相比RNA分子要高得多,与其双螺旋结构有关
2.猪笼草是一种高等绿色植物,有独特的捕虫笼,笼内含液体,可粘住昆虫将其分解。相关叙述正确的是
A.猪笼草叶肉细胞中含有叶绿体、中心体、线粒体、高尔基体等细胞器
B.捕虫笼内液体中消化酶的合成最先是在游离的核糖体上进行的
C.猪笼草细胞可自由扩散吸收氨基酸等营养物质用于蛋白质的合成
D.猪笼草能分泌蜜汁吸引昆虫,蜜汁属于生态系统中的物理信息
3.ABC转运蛋白中含有两个腺苷三磷酸结合域(TMD),TMD通过水解腺苷三磷酸释放能量驱动金属离子、糖类、氨基酸、核苷酸和维生素等物质的转运。TMD在物质运输的过程中发生构象变化。下列分析正确的是( )
A.TMD具有水解 ATP 活性,1分子ATP水解后产生2分子ADP
B.ATP水解抑制剂会降低ABC转运蛋白对金属离子的转运速率
C.温度变化仅通过影响TMD的构象变化从而影响物质运输速率的
D.ABC 转运蛋白和葡萄糖转运蛋白运输糖类的过程都需要消耗能量
4.癌细胞即使在氧气供应充足的条件下也主要依赖无氧呼吸产生ATP,这种现象称为“瓦堡效应”。下列说法错误的是
A.“瓦堡效应”导致癌细胞需要大量吸收葡萄糖
B.癌细胞中丙酮酸转化为乳酸的过程会生成少量ATP
C.癌细胞呼吸作用过程中丙酮酸主要在细胞质基质中被利用
D.消耗等量的葡萄糖,癌细胞呼吸作用产生的NADH比正常细胞少
5.雄果蝇(2n=8)基因型为AaBb,A、B基因位于同一条常染色体上,该雄果蝇某精原细胞减数分裂时,同源染色体的非姐妹染色单体之间发生片段交换,产生一个基因型为Ab的精子。该精原细胞进行减数分裂过程中,某两个分裂期的染色体数目与核DNA分子数如下图所示。下列叙述正确的是
A.甲、乙两时期细胞中的染色单体数均为8个
B.乙时期细胞中可能含有2条X染色体
C.来自另一个次级精母细胞的一个精子的基因型是ab或aB
D.该雄果蝇产生的配子比例为1:1:1:1
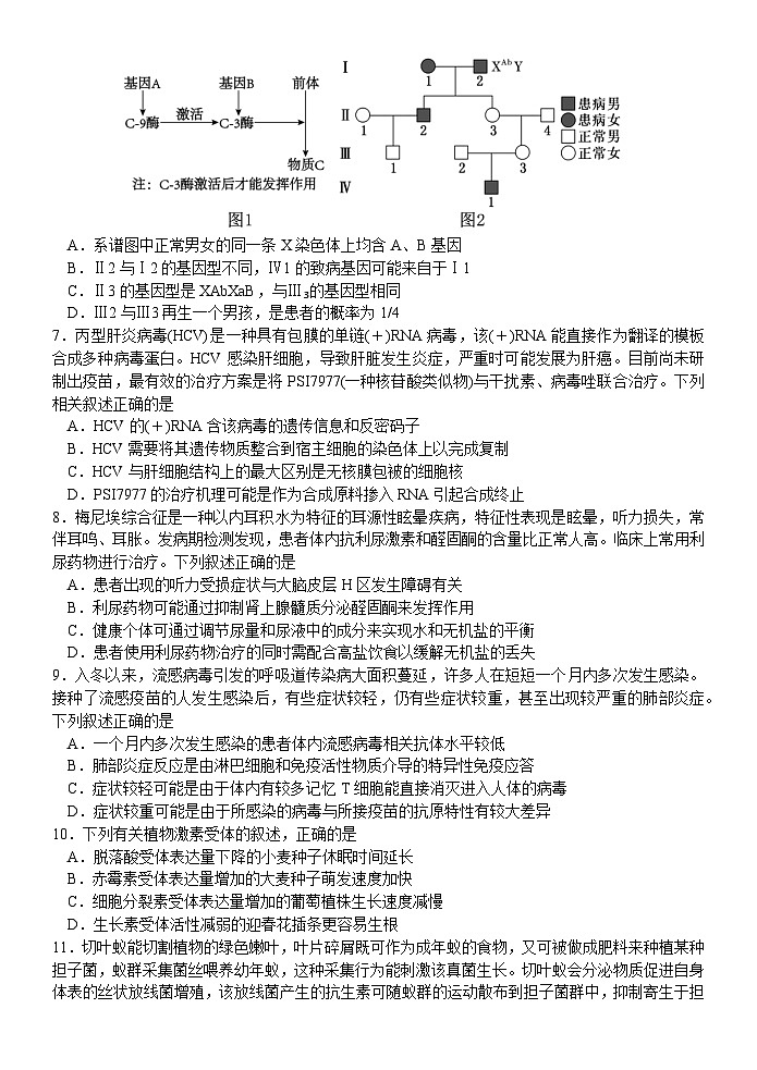
6.某人类遗传病由体内缺乏物质C引起,物质C合成途径如图1所示;某家系关于该遗传病的系谱图如图2所示,其中A、B基因位于X染色体上。不考虑基因突变和染色体互换,下列分析正确的是
A.系谱图中正常男女的同一条X染色体上均含A、B基因
B.Ⅱ2与Ⅰ2的基因型不同,Ⅳ1的致病基因可能来自于Ⅰ1
C.Ⅱ3的基因型是XAbXaB,与Ⅲ₃的基因型相同
D.Ⅲ2与Ⅲ3再生一个男孩,是患者的概率为1/4
7.丙型肝炎病毒(HCV)是一种具有包膜的单链(+)RNA病毒,该(+)RNA能直接作为翻译的模板合成多种病毒蛋白。HCV感染肝细胞,导致肝脏发生炎症,严重时可能发展为肝癌。目前尚未研制出疫苗,最有效的治疗方案是将PSI7977(一种核苷酸类似物)与干扰素、病毒唑联合治疗。下列相关叙述正确的是
A.HCV的(+)RNA含该病毒的遗传信息和反密码子
B.HCV需要将其遗传物质整合到宿主细胞的染色体上以完成复制
C.HCV与肝细胞结构上的最大区别是无核膜包被的细胞核
D.PSI7977的治疗机理可能是作为合成原料掺入RNA引起合成终止
8.梅尼埃综合征是一种以内耳积水为特征的耳源性眩晕疾病,特征性表现是眩晕,听力损失,常伴耳鸣、耳胀。发病期检测发现,患者体内抗利尿激素和醛固酮的含量比正常人高。临床上常用利尿药物进行治疗。下列叙述正确的是
A.患者出现的听力受损症状与大脑皮层H区发生障碍有关
B.利尿药物可能通过抑制肾上腺髓质分泌醛固酮来发挥作用
C.健康个体可通过调节尿量和尿液中的成分来实现水和无机盐的平衡
D.患者使用利尿药物治疗的同时需配合高盐饮食以缓解无机盐的丢失
9.入冬以来,流感病毒引发的呼吸道传染病大面积蔓延,许多人在短短一个月内多次发生感染。接种了流感疫苗的人发生感染后,有些症状较轻,仍有些症状较重,甚至出现较严重的肺部炎症。下列叙述正确的是
A.一个月内多次发生感染的患者体内流感病毒相关抗体水平较低
B.肺部炎症反应是由淋巴细胞和免疫活性物质介导的特异性免疫应答
C.症状较轻可能是由于体内有较多记忆T细胞能直接消灭进入人体的病毒
D.症状较重可能是由于所感染的病毒与所接疫苗的抗原特性有较大差异
10.下列有关植物激素受体的叙述,正确的是
A.脱落酸受体表达量下降的小麦种子休眠时间延长
B.赤霉素受体表达量增加的大麦种子萌发速度加快
C.细胞分裂素受体表达量增加的葡萄植株生长速度减慢
D.生长素受体活性减弱的迎春花插条更容易生根
11.切叶蚁能切割植物的绿色嫩叶,叶片碎屑既可作为成年蚁的食物,又可被做成肥料来种植某种担子菌,蚁群采集菌丝喂养幼年蚁,这种采集行为能刺激该真菌生长。切叶蚁会分泌物质促进自身体表的丝状放线菌增殖,该放线菌产生的抗生素可随蚁群的运动散布到担子菌群中,抑制寄生于担子菌的霉菌Escvpsis生长。下列说法错误的是
A.调查切叶蚁等土壤小动物类群的丰富度可采用记名计算法或目测估计法
B.该案例能体现信息可以调节生物的种间关系,进而维持生态系统的平衡与稳定
C.切叶蚁在食物网中可属于第二营养级,该种群同化的能量来自生产者和分解者
D.Escvpsis的存在使切叶蚁、担子菌和丝状放线菌三者形成了互惠互利的关系
12.为了对被一年生草本少花蒺藜草入侵的草原进行生态修复,科研人员在少花蒺藜草抽穗期至种子成熟前进行人工低位刈割,在下一年其幼苗出土前人工补播本土多年生牧草并给予适当的水肥管理,该措施取得了良好的修复效果。下列说法正确的是
A.该生态修复方案遵循了循环和整体的生态学原理
B.该地生态修复后,物种多样性会增加,营养级间能量传递效率提高
C.多年生草本比一年生草本更容易定居在该环境中
D.人工低位刈割可以模拟食草动物的捕食,降低入侵物种的出生率和光能利用率
13.纸片扩散法是药敏试验中一种常用的方法。取少量大肠杆菌的培养液,均匀涂在培养皿内的培养基上,再放上4片含有链霉素(抗生素的一种)的圆形滤纸,然后在无菌适宜条件培养12~16h,实验结果见图三。下列相关叙述错误的是
A.图1中的培养基需冷却至50℃左右时再倒平板,该操作需要在酒精灯旁完成
B.图2中所示培养基的放置方式,能防止水分过快蒸发和冷凝水珠冲散菌落
C.图3培养皿上大肠杆菌的接种方式为涂布平板法,Ⅳ号纸片上抗生素浓度最高
D.图3所示的抑菌圈内出现大肠杆菌菌落的原因是链霉素使其发生了基因突变
14.南通某学校生物研究小组以蝴蝶兰为材料开展了植物组织培养试验,过程如下图。相关叙述错误的是
A.取带芽花梗作外植体,是因为芽可产生生长素而更易成活
B.花梗插入培养基前要用无水酒精和次氯酸钠进行消毒处理
C.过程c、d和e使用的培养基中所含的物质种类及比例存在差异
D.过程f“炼苗”目的在于提高组培苗对外界环境条件的适应性
15.关于“DNA片段的扩增及电泳鉴定”实验,下列说法错误的是
A.PCR体系中G-C碱基对含量将影响使DNA解链的所需温度
B.实验中使用的微量离心管、枪头和蒸馏水等在使用前必须进行高压灭菌处理
C.扩增得到的PCR产物与凝胶载样缓冲液混匀后需缓慢注入加样孔以防样品飘散
D.待指示剂前沿迁移到达凝胶加样孔边缘时需停止电泳以防DNA跑出凝胶
二、多项选择题:(本题包括4个小题,每小题3分,共12分。每题有不止一个选项符合题意。每题选对但不全的得1分,错选或不答的得0分)
16.农业谚语是劳动人民口口相传的生产实践经验,其中蕴藏着丰富的生物学原理,下列相关分析正确的是
A.“犁地深一寸,等于上层粪”—中耕松土有利于植物根细胞吸收无机盐
B.“春天粪堆密,秋后粮铺地”—粪肥中的有机物可直接被植物吸收,促进粮食增产
C.“人黄有病,苗黄缺肥”—氮,镁是构成叶绿素的成分,缺肥导致叶片变黄
D.“有收无收,主要看水”是因为水可参与细胞内的生化反应和参与组成细胞结构等
17.“筛选”是生物技术与工程中重要的环节。下列相关叙述不正确的是( )
A.诱导甘蓝根尖细胞与白菜叶肉细胞原生质体融合,观察到叶绿体即可筛选出异种融合细胞
B.用灭活的仙台病毒处理B淋巴细胞与骨髓瘤细胞,用来筛选出杂交瘤细胞
C.培育耐盐转基因植株,用特异性探针进行分子杂交显示出杂交带即可筛选耐盐植株
D.制备动物乳腺生物反应器,对滋养层细胞进行SRY基因鉴定阳性可筛选出雄性胚胎
18.用A和B两种限制酶同时和分别处理同一DNA片段,假设限制酶对应切点一定能切开。两种酶切位点及酶切产物电泳分离结果如图1和图2所示。下列叙述正确的是
A.用A和B两种限制酶同时处理图中同一DNA片段得到6个游离的磷酸基团
B.图1中X代表的碱基对数为4500,Y是限制酶A的酶切位点
C.电泳凝胶中DNA分子的迁移速率与凝胶的浓度、DNA分子大小和构象等有关
D.利用PCR技术从图1DNA中扩增出等长的X片段,至少需要3次循环
19.下列有关微生物培养与应用技术的叙述,错误的是
A.培养微生物所用的培养基中都必须含有水、无机盐、碳源和氮源等基本营养成分
B.若要检测饮水机的直饮水中大肠杆菌是否超标,待检测水样需要经过灭菌后再检测
C.采用稀释涂布平板法接种后,不同浓度的菌液均可在培养基表面形成单菌落
D.分离土壤中分解尿素菌纯化培养后,利用含酚红的尿素培养基可作进一步鉴定
Ⅱ卷(非选择题,共58分)
三、非选择题(共58分)
20.(11分)下图是苹果叶肉细胞中淀粉、蔗糖合成及转运示意图,A、B代表物质。请回答下列问题。
(1)卡尔文循环进行的场所是 ,需要光反应为其提供 。
(2)研究表明缺磷会抑制光合作用,据图分析其原因有 (2分)。
(3)白天叶绿体中合成过渡型淀粉,一方面可以保障光合作用速率 蔗糖的合成速率,另一方面可为夜间细胞生命活动提供 。
(4)葡萄糖中的醛基具有还原性,能与蛋白质的氨基结合。光合产物以蔗糖的形式能较稳定的进行长距离运输,其原因是 。灌浆期缺水会明显影响产量,其主要原因是 。
(5)光合产物由叶向果实运输过程受叶果比影响。科研人员以生长状况及叶果比一致的多年生果枝(果实数相同)为材料,通过摘叶调整叶果比,研究叶果比对苹果光合作用和单果重量的影响,结果如下表(其中光合产物输出比是指叶片输出有机物的量占光合产物总量的百分比)。研究结果表明,当叶果比为 时,产量明显提高,其机理是 (2分)。
21.(12分)某研究所连续4年研究稻鸭共作条件下田间杂草群落密度的动态变化,相关研究方法和结果如下图所示。已知水稻叶片由于富含硅质,鸭不喜欢取食。
(1)研究人员在稻鸭共作区利用倒置“W”九点取样法对稻田中的杂草密度进行定量研究,该取样方法如图1所示,沿田边纵向走70步,横向转向田里走24步,开始倒置“W”九点的第一点取样,抽取自然田块样本,调查结束后,沿纵向继续深入走70步,再横向转向田里走24步,开始抽取第二个自然田块样本。以相似的步法完成九点取样。分析上述方法,第一取样点与第九取样点之间的横向跨度约为 步。当大田面积较大时,可相应调整 的步数。
(2)分析图2得出的结论是对照组和实验组中田间杂草密度随着共作年数的增加都 ,但稻鸭共作模式中田间杂草密度随着共作年数的增加 。与其它杂草相比,稗的种群数量在长期稻鸭共作条件下降低较慢,其可能的原因有 。(2分)
A.稗对水稻田间环境的适应能力较强
B.与水稻具有拟态竞争特性,夹杂在稻秧和稻株中,不为鸭子取食
C.与其它杂草相比,稗草种群的抗药基因频率较高
D.鸭子取食水稻幼苗,间接提升了稗草的竞争能力
(3)二化螟是常见的水稻害虫,主要在稻苗基部活动,稻鸭共作可大大降低二化螟为害株率,原因是稻田鸭子活动场所也主要在稻苗基部,二化螟原有的 被挤占,被迫迁飞;鸭子处于二化螟的下一营养级,鸭子的 减少了二化螟的种群数量。
(4)流经稻-鱼-鸭稻田生态系统中的总能量是 。在分析消费者食物来源时,传统方法主要是通过生物消化道内未被消化的食物来确定生物的食性。传统方法虽然比较直观,但缺点是 。因此,研究生态系统中物质循环与能量流动时常采用稳定同位素比值分析技术。
(5)从经费收支情况看,与常规稻作模式相比,稻田系统的多个物种共存模式大大增加了农田的产出,还减少了 等项目的支出,不仅推进了绿色食品生产,还可增加农民收入。这主要体现了生态工程建设的 原理。
22.(11分)肥胖会引起胰岛素抵抗和认知功能障碍,下图表示相关机制。已知肥胖导致外周产生过多游离的脂肪酸FFA、脂多糖LPS和炎症细胞因子TNF-α、IL-6等,透过血脑屏障作用于神经细胞。大量脂质进入细胞氧化会诱导线粒体产生过多自由基和膜脂氧化剂MDA。同时,NF-KB信号通路的激活也抑制了胰岛素受体的磷酸化,一系列因素导致脑内神经细胞中胰岛素信号传导功能减弱并发生胰岛素抵抗。
(1)正常情况下,胰岛素与神经细胞上的受体结合后引起受体磷酸化从而引发信号转导,进一步促进 ,从而降低血糖。
(2)据图可知神经细胞膜的功能有____________(填字母)。
A.将细胞与外界环境隔开 B.控制物质进出细胞 C.进行细胞间的信息交流
(3)LPS与受体TLR结合后会促进JNK的表达,从而抑制 ,引发胰岛素抵抗。TNF-α、IL-6会促进 分解,从而激活NF-KB信号通路引发胰岛素抵抗。
(4)大量游离的脂肪酸进入神经细胞的线粒体氧化分解导致线粒体中 ,使得神经细胞的结构和功能受到损伤从而诱发认知障碍。
(5)前期研究发现高强度间歇训练能有效改善2型糖尿病小鼠的胰岛素抵抗状态,推测高强度间歇训练可能是通过改变肝脏炎症来缓解胰岛素抵抗,科研人员进行如下研究。
如果推测是正确的,则预期实验结果是④ (2分)。
23.(11分)将野生型谷氨酸棒状杆菌利用同源重组(将外源目的基因与受体的同源序列交换)的方法敲除葡萄糖转运系统关键酶基因ptsG,可实现葡萄糖转运阻断,为研究葡萄糖转运提供参考。ptsG基因敲除质粒构建过程如图1所示,其中KanR是抗生素抗性基因,SacB是将蔗糖转变为果聚糖的基因,果聚糖积累对细菌有毒害,XhI、EcRI的识别序列和切割位点分别是5’—C↓TCGAG—3’、5’—G↓AATTC—3’。据此回答下列问题:
(1)图1中利用PCR获得上同源臂区段至少需要扩增 轮。从引物角度分析,扩增得到上、下同源臂能拼接到一起的关键是 (2分)。
(2)ptsG基因敲除质粒构建过程中,选用XhI和EcRI双酶切的优点是 (2分)。XhI酶切割形成的黏性末端为 ,其突出的末端是游离的 基团。
(3)为扩增敲除ptsG基因的质粒,先将其导入工程菌中,此步骤需先用一定浓度的CaCl2溶液处理工程菌使其处于感受态,感受态是一种 的生理状态。在工程菌筛选时,可分别接种到含卡那霉素培养基、含10%蔗糖培养基, (填“仅能在含卡那霉素”“仅能在含10%蔗糖”或“两种”)培养基上生长的为目的菌。
(4)将筛选得到的敲除ptsG基因质粒导入野生型谷氨酸棒状杆菌,通过两次同源重组可敲除ptsG基因(如图2)。①验证同源重组是否成功,可以设计特定的引物进行PCR,通常将扩增产物利用
______________方法鉴定。②若从细胞水平上证明谷氨酸棒状杆菌的ptsG基因敲除成功,还需要将该菌和野生型谷氨酸棒状杆菌分别培养在以葡萄糖为唯一碳源的培养基上,该菌对葡萄糖的利用率明显比野生型菌 。
24.(13分)科学家对果蝇进行研究时,偶然发现展翅和粘胶眼(控制基因均位于3号染色体)两种突变性状,并存在致死现象,对其进行单对杂交实验,结果如表。
(1)展翅、粘胶眼相对野生型的显隐性关系分别是 。组合一、二中F1的分离比不为3:1的原因最可能是 。
(2)组合三F2中出现非展翅粘胶眼是因为极少数性原细胞形成配子时展翅基因与粘胶眼基因之间发生了交换。若选用展翅粘胶眼为亲本自由交配多代,展翅基因与粘胶眼基因的基因频率会
(填“下降”或“上升”),这样 (填“有利于”或“不利于")展翅基因和粘胶眼基因的保持和研究,理由是 (2分)。
(3)经研究,果蝇2号染色体存在颠倒片段,可确保参与受精的配子2号染色体上的基因未发生交换。翻翅基因(Cy)和星状眼基因(S)均位于2号染色体上,均为显性基因,且纯合致死。将某品系翻翅星状眼雌雄果蝇杂交,后代均为翻翅星状眼,这样的品系称为平衡致死系。据此 分析推测,要保持一个稳定的平衡致死系统应具备的条件是 (写出两条即可,不考虑突变)(2分)。
(4)平衡致死系可用于检测果蝇相应染色体上的其他突变基因类型(如显性、隐性、是否致死等)。欲判断诱变处理后的野生型雄果蝇2号染色体上是否发生了非Cy和 S等位的基因突变,研究人员设计如下实验。
①将待测雄果蝇与平衡致死系翻翅星状眼雌果蝇杂交得F1,F1出现 ,说明待测雄果蝇未发生显性突变或发生了显性致死突变。
②选取F1中翻翅雄果蝇,再与平衡致死系的雌果蝇单对交配,分别饲养,杂交得到F2。在 F2中选取翻翅个体相互交配,得到F3。观察并统计F3表型及比例。
预测结果与结论:
若F3中 ,则说明待测雄果蝇2号染色体上未发生基因突变。
若F3中 ,则说明待测雄果蝇2号染色体上发生了隐性且致死的基因突变。
若F3中翻翅:新性状=2:1,则说明待测雄果蝇2号染色体上 (2分)。
参考答案
1.C 2.B 3.B 4.B 5.B 6.B 7.D 8.C 9.D 10.B 11.A
12.D 13.D 14.B 15.D 16.ACD 17.ABC 18.BCD 19.ABC
20.(1) 叶绿体基质 NADPH和ATP
(2)缺磷会影响类囊体薄膜的结构以及ATP的合成, 缺磷还会影响丙糖磷酸转运出叶绿体
(3) 大于 物质和能量
(4) 蔗糖是非还原性糖,不与蛋白质结合 蔗糖随水运输受阻
(5) 30∶1 叶绿素含量和Rubisc酶的活性明显上升,光合速率提高;光合产物输出比例也达到最大
21.(1) 192 横向纵向
(2) 降低 降低更显著 AB
(3) 生态位 捕食
(4) 生产者通过光合作用所固定的太阳能和人工输入有机物中的化学能之和 测量的是捕食者瞬时摄食情况,误差较大
(5) 农药(农药、化肥) 整体原理
22.(1)葡萄糖的吸收和氧化分解
(2)ABC
(3) 胰岛素受体磷酸化 IkB(IkB和NF-KB的复合物)
(4)自由基氧化和DNA损伤加剧、膜脂氧化剂MDA增多碍
(5) ①血糖含量 胰岛素含量 ②SED和HIIT ③检测相关指标
HIIT组的相关炎症因子mRNA和炎症因子含量显著低于SED组,高于(等于)NC组
23.(1) 2/二 引物2和引物3的5'端具有配对序列
(2) 避免质粒或目的基因的自我拼接、避免目的基因倒接 TCGA- 磷酸
(3) 能吸收周围环境中DNA分子 仅能在含卡那霉素
(4) 琼脂糖凝胶电泳 低
24.(1) 显性、显性 显性基因纯合致死
(2) 下降 不利于 展翅基因与粘胶眼基因显性纯合致死,随着培养代数增加,展翅基因与粘胶眼基因的基因频率会逐渐降低,直至消失
(3)一对同源染色体的两条染色体各含一个非等位致死基因;致死基因间未发生交换
(4) 翻翅:星状眼=1:1(不出现新性状) 翻翅:野生型=2:1 全为翻翅 发生了隐性不致死的基因突变
A组别
叶果比
叶绿素含量/ mg·g-1
Rubisc 酶活性/μml(CO2)·g1 ·min-1
光合速率/
μml·m-2 ·s-1
光合产物
输出比/%
单果重量/g
对照
50:1
2.14
8.31
14.46
25%
231.6
T1
40:1
2.23
8.75
15.03
30%
237.4
T2
30:1
2.38
9.68
15.81
40%
248.7
T3
20:1
2.40
9.76
16.12
17%
210.4
实验步骤
简要的操作流程
适应性培养及初步分组
选取30只5周龄雄性小鼠适应性喂养一周,将上述小鼠分为对照组(NC)和高脂饮食模型组(HFD)。NC组饲喂普通饲料12周; HFD组饲喂高脂饲料12周。
胰岛素抵抗小鼠模型建立
给HFD组腹腔注射链脲佐菌素,通过检测① 、 等筛选胰岛素抵抗模型建立成功的小鼠。
实验再分组
再将建模成功的小鼠随机分为安静组(SED)和高强度间歇训练组(HIIT)
运动训练
HIIT组进行8周高强度间歇性训练。运动期间② 组用高脂饲料喂养,其他组用普通饲料喂养
③
用RT-PCR+电泳技术检测相关炎症因子mRNA的含量,并通过一定的技术检测这些炎症因子的含量
组合
亲本组合
F1
F2(由F1展翅粘胶眼雌雄果蝇杂交获得)
组合一
展翅×展翅
展翅:野生型=2:1
\
组合二
粘胶眼×粘胶眼
粘胶眼:野生型=2:1
\
组合三
展翅×粘胶眼
展翅粘胶眼:展翅:粘胶眼:野生型=1:1:1:1
大量展翅粘胶眼、少量展翅、少量粘胶眼、极少野生型
相关试卷
这是一份江苏省扬州中学2024-2025学年高三上学期10月月考生物试卷(Word版附解析),文件包含江苏省扬州市广陵区江苏省扬州中学2024-2025学年高三上学期10月月考生物试题Word版含解析docx、江苏省扬州市广陵区江苏省扬州中学2024-2025学年高三上学期10月月考生物试题Word版无答案docx等2份试卷配套教学资源,其中试卷共31页, 欢迎下载使用。
这是一份江苏省扬州中学2024-2025学年高二上学期10月月考生物试题(Word版附答案),共9页。
这是一份江苏省扬州中学2024-2025学年高三上学期10月月考试题 生物 Word版含答案,共11页。试卷主要包含了某家系甲病等内容,欢迎下载使用。

