湖北省随州市部分高中2024-2025学年高二上1月期末联考生物试卷(解析版)
展开
这是一份湖北省随州市部分高中2024-2025学年高二上1月期末联考生物试卷(解析版),共22页。试卷主要包含了答题前,请将自己的姓名,选择题的作答,非选择题作答,考试结束后,请将答题卡上交等内容,欢迎下载使用。
本试卷共8页,共22题,全卷满分100分,考试用时75分钟。
注意事项:
1、答题前,请将自己的姓名、准考证号、考场号、座位号填写在试卷和答题卡上,并将准考证号条形码粘贴在答题卡上的制定位置。
2、选择题的作答:每小题选出答案后,用2B铅笔把答题卡上对应题目的答案标号涂黑,写在试卷、草稿纸和答题卡上的非答题区域均无效。
3、非选择题作答:用黑色签字笔直接答在答题卡对应的答题区域内,写在试卷、草稿纸和答题卡上的非答题区域均无效。
4、考试结束后,请将答题卡上交。
一、单项选择题:本题共18小题,每题2分,共36分,在每小题给出的四个选项中,只有一项是符合题目要求的。
1. 下列不属于稳态失调的例子是( )
A. 糖尿病人进食后血糖迅速升高
B. 久居空调房引发空调病
C. 肾功能衰竭导致尿毒症
D. 伤口感染引发局部化脓
【答案】D
【分析】内环境稳态的调节:
(1)实质:体内渗透压、温度、pH等理化特性呈现动态平衡的过程;
(2)定义:在神经系统和体液的调节下,通过各个器官、系统的协调活动,共同维持内环境相对稳定的状态;
(3)调节机制:神经-体液-免疫调节网络;
(4)层面:水、无机盐、血糖、体温等的平衡与调节;
(5)意义:机体进行正常生命活动的必要条件。
【详解】A、糖尿病人进食后血糖迅速升高,这是因为糖尿病患者本身胰岛功能受损,胰岛素分泌不足或作用缺陷,导致血糖调节出现问题,属于稳态失调的例子,A正确;
B、久居空调房引发空调病,是因为人体不能适应空调环境下的温度、湿度等变化,机体的内环境稳态被打破,属于稳态失调的例子,B正确;
C、 肾功能衰竭导致尿毒症,肾脏是维持内环境稳态的重要器官,肾功能衰竭时,体内代谢废物不能正常排出,水、电解质和酸碱平衡失调,属于稳态失调的例子,C正确;
D、伤口感染引发局部化脓,这是机体的一种免疫反应,是身体在应对伤口感染时的正常防御过程,不属于稳态失调的例子,D错误。
故选D。
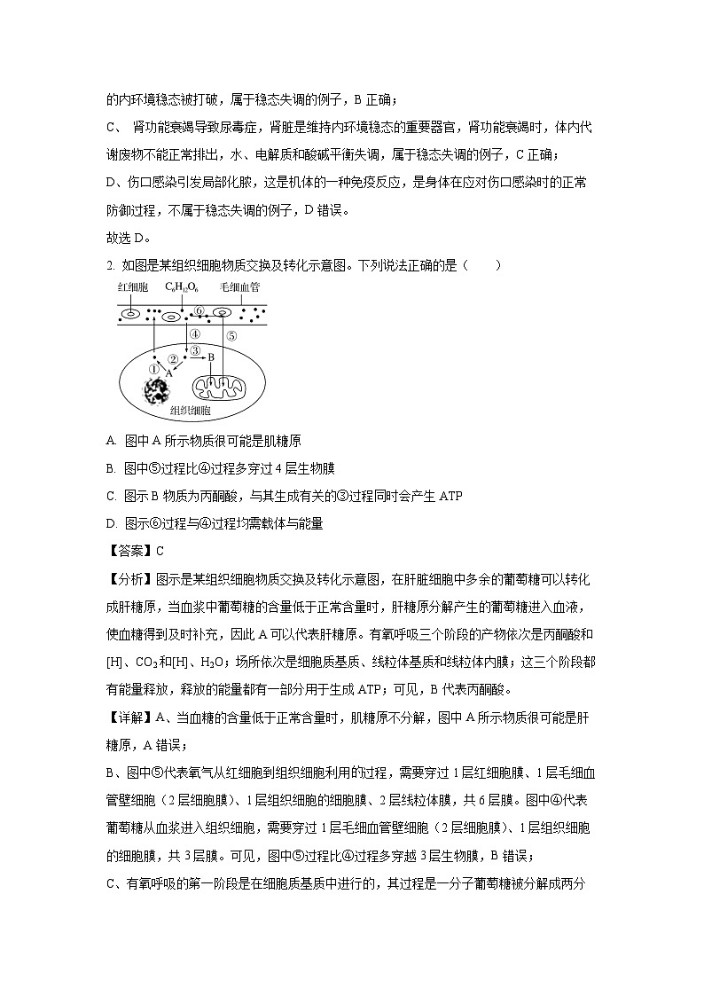
2. 如图是某组织细胞物质交换及转化示意图。下列说法正确的是( )
A. 图中A所示物质很可能是肌糖原
B. 图中⑤过程比④过程多穿过4层生物膜
C. 图示B物质为丙酮酸,与其生成有关的③过程同时会产生ATP
D. 图示⑥过程与④过程均需载体与能量
【答案】C
【分析】图示是某组织细胞物质交换及转化示意图,在肝脏细胞中多余的葡萄糖可以转化成肝糖原,当血浆中葡萄糖的含量低于正常含量时,肝糖原分解产生的葡萄糖进入血液,使血糖得到及时补充,因此A可以代表肝糖原。有氧呼吸三个阶段的产物依次是丙酮酸和[H]、CO2和[H]、H2O;场所依次是细胞质基质、线粒体基质和线粒体内膜;这三个阶段都有能量释放,释放的能量都有一部分用于生成ATP;可见,B代表丙酮酸。
【详解】A、当血糖的含量低于正常含量时,肌糖原不分解,图中A所示物质很可能是肝糖原,A错误;
B、图中⑤代表氧气从红细胞到组织细胞利用过程,需要穿过1层红细胞膜、1层毛细血管壁细胞(2层细胞膜)、1层组织细胞的细胞膜、2层线粒体膜,共6层膜。图中④代表葡萄糖从血浆进入组织细胞,需要穿过1层毛细血管壁细胞(2层细胞膜)、1层组织细胞的细胞膜,共3层膜。可见,图中⑤过程比④过程多穿越3层生物膜,B错误;
C、有氧呼吸的第一阶段是在细胞质基质中进行的,其过程是一分子葡萄糖被分解成两分子的丙酮酸、产生少量的[H]和释放少量的能量,部分释放的能量用于生成少量的ATP,产生的丙酮酸可以进入线粒体中继续被氧化分解,因此图示B物质为丙酮酸,与其生成有关的③过程(有氧呼吸的第一阶段)同时会产生ATP,C正确;
D、图示⑥过程表示红细胞吸收葡萄糖,为协助扩散,不需要消耗能量,但需要载体,D错误。
故选C。
3. 神经组织局部电镜照片如下图。下列有关突触的结构及神经元间信息传递的叙述,不正确的是( )
A. 神经冲动传导至轴突末梢,可引起1与突触前膜融合
B. 1中的神经递质释放后可与突触后膜上的受体结合
C. 2所示的细胞器可以为神经元间的信息传递供能
D. 2所在的神经元只接受1所在的神经元传来的信息
【答案】D
【分析】兴奋在神经元之间的传递过程:轴突→突触小体→突触小泡→神经递质→突触前膜→突触间隙→突触后膜(与突触后膜受体结合)→另一个神经元产生兴奋或抑制。
题图分析,图中1表示突触小泡,2表示线粒体。
【详解】A、神经冲动传导至轴突末梢,可引起突触小泡1与突触前膜融合,从而通过胞吐的方式将神经递质释放到突触间隙,A正确;
B、1中的神经递质释放后可与突触后膜上的受体发生特异性结合,从而引起下一个神经元兴奋或抑制,B正确;
C、2表示的是线粒体,线粒体是细胞中的动力工厂,其可以为神经元间的信息传递供能,C正确;
D、2所在的神经元可以和周围的多个神经元之间形成联系,因而不只接受1所在的神经元传来的信息,D错误。
故选D。
4. 大脑皮层是调节机体活动的最高级中枢,自主神经可以调控大多数内脏活动。下列叙述错误的是( )
A. 自主神经对内脏活动的调节是通过反射进行的
B. 调节呼吸运动、心血管活动的神经中枢在脑干
C. 大脑皮层调控各级中枢使自主神经不完全自主
D. 脊髓能调节机体运动,但不能调节内脏活动
【答案】D
【分析】神经系统由脑、脊髓和它们所发出的神经组成。脑和脊髓是神经系统的中枢部分,叫中枢神经系统;由脑发出的脑神经和由脊髓发出的脊神经是神经系统的周围部分,叫周围神经系统。神经系统的结构和功能的基本单位是神经元。
【详解】A、支配内脏、血管和腺体的传出神经,它们的活动不受意识支配,称为自主神经系统,自主神经系统对内脏活动的调节经过完整的反射弧,所以属于反射,A正确;
B、脑干是“活命中枢”,调节呼吸运动、心血管活动的神经中枢在脑干,B正确;
C、自主神经系统包括交感神经和副交感神经,大脑皮层中的高级中枢对脊髓中的低级中枢具有调控作用,因此自主神经系统并不完全自主,C正确;
D、脊髓是脑与躯干、内脏之间的联系通路,它是调节运动的低级中枢,可以调节机体运动,也可调节内脏活动,D错误。
故选D。
5. 下图是人体血糖浓度变化的曲线,下列叙述正确的是( )
A. 曲线ab段与曲线ef段血糖浓度上升的原因不相同
B. 曲线bc段与曲线de段血液中胰岛素变化趋势相同
C. fg段血糖维持相对稳定只要依靠内分泌系统的调节就能完成
D. 当血糖偏低时,胰高血糖素可促进肝糖原和肌糖原分解从而使血糖升高
【答案】A
【分析】由图可知:ab段由于食物中糖类的消化吸收,使得血糖升高;bc段是胰岛素分泌增多,促进葡萄糖摄取、利用和存储,使得血糖降低;de段时运动导致代谢增强,血糖浓度降低;ef段时胰高血糖素分泌增加,体内肝糖原分解和非糖物质转化,使得血糖浓度升高。
【详解】A、曲线ab段血糖上升的原因主要是血液从消化道中吸收葡萄糖所致,而曲线ef段血糖浓度上升的主要原因则是胰高血糖素和肾上腺素升高,促进肝糖原分解为葡萄糖所致,A正确;
B、曲线bc段血糖下降过程是血液中胰岛素升高所致,曲线de段血液中血糖下降主要原因是运动过程中机体动用葡萄糖过多所致,此时段血液中胰岛素应逐渐下降,因此这两段胰岛素变化趋势不相同,B错误;
C、fg段血糖维持相对稳定是依靠内分泌系统和神经系统的共同调节,C错误;
D、在血糖浓度下降时,胰高血糖素可促进肝糖原可分解为葡萄糖,但不可以促进肌糖原分解为葡萄糖,D错误。
故选A。
6. 人体通过多种调节机制保持体温的相对稳定。下列说法正确的是( )
A. 寒冷环境下,参与体温调节的传出神经中既有躯体运动神经,也有内脏运动神经
B. 寒冷环境下,肾上腺皮质分泌的肾上腺素增加,使代谢活动增强,产热增加
C. 炎热环境下,皮肤血管收缩,汗腺分泌增多,从而增加散热
D. 炎热环境下,若呼吸运动频率和幅度增加过高且持续过久,可导致内环境pH下降
【答案】A
【分析】寒冷状态下,冷觉感受器感受寒冷,通过传入神经传到下丘脑体温调节中枢,下丘脑通过传出神经一方面使得血管收缩,血流量减少,汗腺分泌减少或停止来减少散热,另一方面使得骨骼肌战栗,立毛肌收缩以及通过体液调节分泌甲状腺激素,肾上腺素等让代谢加强来增加产热。
【详解】A、寒冷环境下,骨骼肌会收缩使产热增加,参与体温调节的传出神经中有躯体运动神经,同时甲状腺激素、肾上腺素含量会增多,故也有内脏运动神经参与,A正确;
B、肾上腺素是由肾上腺髓质分泌的一种激素,B错误;
C、炎热环境下,皮肤血管舒张,汗腺分泌增多,从而增加散热,C错误;
D、内环境中含有缓冲物质,能维持pH相对稳定,炎热环境下,内环境pH不会明显上升,但炎热环境下,若呼吸运动频率和幅度增加过高且持续过久,二氧化碳呼出增多,导致碳酸根增多,碳酸钠等弱碱盐增多,可导致内环境pH上升,D错误。
故选A。
7. 下列关于人体免疫系统功能的叙述,错误的是( )
A. 若免疫监视功能低下,机体会有持续的病毒感染或肿瘤发生
B. 首次感染新的病原体时,B细胞在辅助性T细胞的辅助下才能被活化
C. 抗体能消灭细胞外液中的病原体,细胞毒性T细胞能消灭侵入细胞内的病原体
D. “预防”胜于“治疗”,保持机体正常的免疫功能对抵抗疾病非常重要
【答案】C
【分析】免疫系统的基本功能:①免疫防御:机体排除外来抗原性异物的一种免疫防护作用。这是免疫系统最基本的功能。该功能正常时,机体能抵抗病原体的入侵;异常时,免疫反应过强、过弱或缺失,可能会导致组织损伤或易被病原体感染等问题。②免疫自稳:指机体清除衰老或损伤的细胞,进行自身调节,维持内环境稳态的功能。正常情况下,免疫系统对自身的抗原物质不产生免疫反应;若该功能异常,则容易发生自身免疫病。③免疫监视:指机体识别和清除突变的细胞,防止肿瘤的发生。机体内的细胞因物理、化学或病毒等致癌因素的作用而发生癌变,这是体内最危险的“敌人”。机体免疫功能正常时,可识别这些突变的肿瘤细胞,然后调动一切免疫因素将其消除;若此功能低下或失调,机体会有肿瘤发生或持续的病毒感染。
【详解】A、免疫监视功能低下,机体会有肿瘤发生或持续的病毒感染,A正确;
B、首次感染新的病原体时,B细胞必须在辅助性T细胞的辅助下才能被活化,分化为浆细胞和记忆B细胞,B正确;
C、抗体和细胞毒性T细胞都不能直接消灭侵入细胞的病原体,C错误;
D、“预防”胜于“治疗”,只有保持机体正常的免疫功才能避免病原体造成疾病的发生,D正确。
故选C。
8. 下面是有关体液和细胞两种免疫方式的实验。将切除胸腺的小鼠用大剂量X射线照射后,进行如下实验,实验过程和结果如下表:
根据上述实验分析,下列叙述正确的是( )
A. 实验一说明大剂量的X射线照射可杀死小鼠体内的淋巴细胞
B. 实验二与实验一和实验四的对比,可说明胸腺产生的淋巴细胞是B细胞
C. 实验三与实验一和实验四的对比,可说明骨髓产生的淋巴细胞是T细胞
D. 通过对四组实验的对比,可说明体液免疫比细胞免疫更重要
【答案】A
【分析】由题文可知,该题主要通过实验的方式考察体液免疫和细胞免疫,体液免疫主要依靠B细胞发挥作用,B细胞是由造血干细胞在骨髓中发育成熟,细胞免疫主要依靠T细胞发挥作用,T细胞是造血干细胞在胸腺中发育成熟,因此切除胸腺的小鼠会失去T细胞,导致细胞免疫完全丧失,体液免疫几乎丧失。在生物实验过程中,主要遵循单一变量原则和对照原则,熟练运用对照原则对比各组结果是解题关键。
【详解】A、实验一充当空白对照组,该组小鼠切除胸腺从而无法产生T细胞,会导致体内细胞免疫完全丧失,体液免疫几乎丧失,后续用大剂量X射线照射,导致体液免疫也丧失,可证明大剂量的X射线可以杀死小鼠体内的淋巴细胞,A正确;
B、实验二输入胸腺淋巴细胞,与实验一相比,恢复了细胞免疫,但与实验四对照,体液免疫并未恢复,由此证明胸腺产生的是T细胞,B错误;
C、实验三输入骨髓淋巴细胞,与实验一相比,恢复了体液免疫,但与实验四对照,细胞免疫并未恢复,由此证明骨髓产生的是B细胞,C错误;
D、根据该实验结果,不能证明体液免疫和细胞免疫哪个更重要,D错误;
故选A。
9. 为探究生长素对某植物芽生长的影响,以清水为对照,用不同浓度的生长素溶液对该植物进行喷施处理,获得芽生长1cm所需时间,结果如图所示。下列分析正确的是( )
A. b、d点,生长素对芽生长的抑制作用一致
B. e点,生长素对芽的生长既不促进也不抑制
C. c点,生长素对芽的抑制作用最强
D. ac段,生长素对芽的抑制作用逐渐下降
【答案】B
【分析】生长素的生理作用具有两重性,即低浓度促进生长,高浓度抑制生长.同一植物的不同器官对生长素的敏感程度不同,根对生长素最敏感,其次是芽,茎对生长素最不敏感。
【详解】A、b、d点时,芽生长1cm所需时间小于a点,这说明b、d点生长素对芽生长的促进作用一致,A错误;
B、e点时,芽生长1cm所需时间等于a点,这说明e点生长素对芽的生长既不促进也不抑制,B正确;
C、c点时,芽生长1cm所需时间最少,说明生长素对芽的促进作用最强,C错误;
D、ac段,芽生长1cm所需时间逐步减少,生长素对芽的促进作用逐渐增强,D错误。
故选B。
10. 植物具有接收光信号的分子,这些分子对植物的生长发育发挥着重要作用,光敏色素是其中之一。下列叙述错误的是( )
A. 光敏色素是一类色素-蛋白复合体
B. 光敏色素在植物分生组织中含量丰富
C. 光敏色素主要吸收蓝光、红光和远红光
D. 光敏色素将光信号传递到细胞核内发挥作用
【答案】C
【分析】光敏色素引起的生理变化为:光信号→细胞感受光信号→光敏色素被激活,结构发生变化→信号转导→细胞核接受信号→调控特定基因表达→产生特定物质→产生生物学效应。
【详解】AB、光敏色素是一类色素-蛋白复合体,分布在植物的各个部位,其中在分生组织的细胞内比较丰富,AB正确;
C、光敏色素主要吸收红光和远红光,C错误;
D、植物中的光敏色素接受光信号后,其结构发生变化,这一变化信息能够传递到细胞核内影响特定基因的表达,D正确。
故选C。
11. 石蒜地下鳞茎的产量与鳞茎内淀粉的积累量呈正相关。为研究植物生长调节剂对石蒜鳞茎产量的影响,将适量赤霉素和植物生长调节剂多效唑的粉末分别溶于少量甲醇后用清水稀释,处理长势相同的石蒜幼苗,鳞茎中合成淀粉的关键酶AGPase的活性如图。下列说法正确的是( )
A. 多效唑通过增强AGPase活性直接参与细胞代谢
B. 对照组应使用等量清水处理与实验组长势相同的石蒜幼苗
C. 喷施赤霉素能促进石蒜植株的生长,提高鳞茎产量
D. 该实验设计遵循了实验变量控制中的“加法原理”
【答案】D
【分析】由图可知,与对照组比较,多效唑可提高鳞茎中合成淀粉的关键酶AGPase的活性,赤霉素降低AGPase的活性。
【详解】A、由图可知,多效唑可以增强AGPase活性,促进鳞茎中淀粉的合成,间接参与细胞代谢,A错误;
B、由题“适量赤霉素和植物生长调节剂多效唑的粉末分别溶于少量甲醇后用清水稀释”可知,对照组应使用等量的甲醇-清水稀释液处理,B错误;
C、由题可知,赤霉素降低AGPase的活性,进而抑制鳞茎中淀粉的积累,根据石蒜地下鳞茎的产量与鳞茎内淀粉的积累量呈正相关,喷施赤霉素不能提高鳞茎产量,反而使得鳞茎产量减少,C错误;
D、与常态比较,人为增加某种影响因素的称为“加法原理”,用外源激素赤霉素和植物生长调节剂多效唑处理遵循了实验变量控制中的“加法原理”,D正确。
故选D。
12. 如图是根据细胞壁松散学说绘制的一定浓度生长素促进植物细胞伸长的原理图,下列有关叙述错误的是( )
A. 用单侧光照射胚芽鞘尖端,酶X所处溶液pH向光侧比背光侧低
B. 当生长素浓度由低升至最适时,酶X所处环境溶液pH下降
C. 生长素与细胞膜上的受体结合过程体现了细胞膜的信息交流功能
D. 被激活的酶X催化纤维素分子间的多糖链断裂,使细胞壁松散后细胞吸水伸长
【答案】A
【分析】题图分析,生长素与细胞膜上的受体结合,H+在ATP的作用下进入细胞壁,H+进入细胞壁后使细胞壁的纤维素分子的多糖链水解,细胞壁松弛,细胞伸长,细胞膜有保护、控制物质进出和信息交流的功能。
【详解】A、结合图示可知,用单侧光照射胚芽鞘尖端,生长素向背光侧转移,同时生长素促进H+转移,因此,酶X所处溶液pH向光侧比背光侧高,A错误;
B、当生长素浓度由低升至最适时,H+的运输增加,酶X所处环境溶液pH下降,B正确;
C、生长素起调节作用,与细胞膜上的受体结合过程体现了细胞膜的信息交流功能,C正确;
D、图中显示,被激活的酶X能催化纤维素分子间的多糖链断裂,使细胞壁松散后细胞吸水伸长,因而生长加快,D正确。
故选A。
13. 下列选项中,不属于对种群数量特征描述的是( )
A. 2015年底北京市常住人口性别比例为1.28∶1
B. 近年来,北京市65岁及以上的人口比例增大
C. 橡树种子散布能力差,常在母株附近形成集群
D. 薇甘菊的入侵,导致松树种群死亡率升高
【答案】C
【分析】种群的数量特征包括种群密度、出生率和死亡率、迁入率和迁出率、性别比例、年龄组成等。
【详解】A、2015年底北京市常住人口性别比例为1.28∶1,是性别比例,A正确;
B、近年来,北京市65岁及以上的人口比例增大,是年龄组成,B正确;
C、橡树种子散布能力差,常在母株附近形成集群,种群的空间特征,C错误;
D、薇甘菊的入侵,导致松树种群死亡率升高,是死亡率,D正确。
故选C。
14. 种群增长率是出生率与死亡率之差,若某种水蚤种群密度与种群增长率的关系如图所示。下列相关说法正确的是( )
A. 水蚤的出生率随种群密度增加而降低
B. 水蚤种群密度为1个/cm3时,种群数量增长最快
C. 单位时间内水蚤种群的增加量随种群密度的增加而降低
D. 若在水蚤种群密度为 32 个/cm3时进行培养,其种群的增长率会为正值
【答案】A
【分析】题图分析,从图中可以看出随着种群密度的增加,种群增长率逐渐降低,当种群密度达到24个cm3 ,种群增长率为0,说明其数量达到最大。
【详解】A、随着种群密度的增加,但资源空间有限,种内斗争加剧,所以出生率降低,A正确;
B、水蚤种群密度为1个/cm3时,种群增长率最大,但由于种群数量少,所以此时不是种群数量增长最快的时刻,B错误;
C、单位时间内水蚤种群的增加量随种群密度的增加不一定降低,例如当种群密度为1 cm3,增长率为30%,增长量为0.3,而当种群密度为8个/cm3时,增长率大约20%,增长量为1.6,C错误;
D、从图中看出当种群密度达到24个cm3,种群增长率为0,说明其数量达到最大,可以推测当种群密度为32个/cm3时,种内斗争进一步加剧,出生率将小于死亡率,增长率为负值,D错误。
故选A。
15. 种群的数量特征是种群基本特征之一,图1表示某种群在不同时间的数量变化模型,图2表示该种群当年种群数量与上一年种群数量的比值(A)的变化曲线。下列有关说法错误的是( )
A. 图1中的K值最可能为K2
B. 图1说明种群的稳定是一种相对的稳定
C. 图2中,第4~6年内,种群数量在增大
D. 图2中,第10~14年内,种群密度在不断增大
【答案】D
【分析】一、据图分析,a-b段种群数量持续上升,类似于J型曲线;b-c段种群数量下降;c-d段种群数量波动。
二、据图2分析,0~4年时λ=1,种群数量不变;4~8年时λ>1,种群数量增加;在8~12年时λ<1,种群数量减少,12年后种群数量持续增加。
【详解】A、种群数量稳定后在K值上下波动,故bc段该种群的环境容纳量是K2,A正确;
B、种群所维持的最大数量,即K值,是一种相对稳定,不是绝对的、恒定的,B正确;
C、图2中,第4~6年时λ>1,种群数量增加,C正确;
D、图2中,第10年到14年,λ先小于1,后大于1,田鼠的种群密度先减小后增大,D错误。
故选D。
16. 下列有关群落的叙述,错误的是( )
A. 群落有垂直结构和水平结构
B. 群落是由空气、水和生物组成的
C. 群落中物种之间是相互联系的
D. 演替是生物群落的特征之一
【答案】B
【分析】群落指同一时间内聚集在一定区域中各种生物种群的集合,构成生物群落。群落水平方向上表现斑块性和镶嵌性是空间异质性的表现,在垂直方向上有分层现象。
【详解】A、群落的空间结构包括垂直结构和水平结构,A正确;
B、群落是指在相同时间聚集在一定地域中各种生物种群的集合,不包括无机环境,B错误;
C、群落中物种之间是相互联系的,C正确;
D、群落的特征包括物种丰富度、种间关系、空间结构、群落演替等,D正确。
故选B。
17. 下图是某处沙丘发生自然演替过程中的三个阶段,下列叙述正确的是( )
A. 从形成沙丘开始发生的演替是次生演替
B. 阶段Ⅰ的沙丘上草本植物占优势,群落尚未形成垂直结构
C. 阶段Ⅰ与阶段Ⅱ的沙丘上生长的植物种类完全不同
D. 阶段Ⅲ沙丘上的群落对外界干扰的抵抗力稳定性最强
【答案】D
【分析】群落的演替分为次生演替和初生演替,图示为某处沙丘处发生自然演替过程中的三个阶段,其中阶段Ⅰ表示草本植物阶段、Ⅱ表示灌木阶段、Ⅲ表示森林(乔木)阶段。
【详解】从形成沙丘开始发生的演替属于初生演替,A错误;
阶段Ⅰ的沙丘上草本植物占优势,群落的垂直结构不明显,B错误;
阶段Ⅰ到阶段Ⅱ发生演替是优势取代,不是完全取代,所以阶段Ⅰ与阶段Ⅱ的沙丘上生长的植物种类不完全相同,C错误;
阶段Ⅲ为森林阶段,具有明显的分层现象,群落对外界干扰的抵抗力稳定性最强,D正确。
18. 甲、乙两个相邻陆地群落的演替过程如图所示。据图分析,下列叙述错误的是( )
A. 乙群落可能受到比较严重的人为因素干扰
B. A点群落能为B点群落的形成提供物质基础
C. D点群落与F点群落在物种组成上完全相同
D. 若B点已演替到群落的顶级阶段,则B点有可能是草原或灌木林
【答案】C
【分析】一、群落演替是指随着时间的推移,一个群落被另一个群落代替的过程.群落演替包括初生演替和次生演替。生物群落的演替是群落内部因素(包括种内关系、种间关系等)与外界环境因素综合作用的结果。
二、群落演替的过程可人为划分为三个阶段:
(1)侵入定居阶段(先锋群落阶段)。一些物种侵入裸地,定居成功并改良了环境,为以后侵入的同种或异种物种创造有利条件。
(2)竞争平衡阶段。通过种内或种间竞争,优势物种定居并繁殖后代,劣势物种被排斥,在相互竞争过程中共存下来的物种,在利用资源上达到相对平衡。
(3)相对稳定阶段。物种通过竞争,资源利用更为充分有效,群落结构更加完善,有比较固定的物种组成和数量比例,群落结构复杂,层次多。
【详解】A、比较甲、乙两群落的演替曲线可知,乙群落的物种丰富度在某时间段出现了一个明显的下降和恢复过程,推测其可能受到比较严重的人为因素干扰,A正确;
B、A点群落演替在先,B点群落演替在后,前一阶段的群落能为后一阶段群落的形成提供土壤等物质基础,B正确;
C、D点群落与F点落的物种丰富度相同,但由于时间不同、气候条件和自然选择不同,在物种组成上可能不完全相同,C错误;
D、若B点已演替到群落的顶级阶段,受降雨量等气候条件的制约,顶极群落不一定能发展到森林阶段,B点有可能是草原或灌木林,D正确。
故选C。
二、非选择题:本题共4小题,共64分。
19. Graves病和桥本甲状腺炎是甲状腺激素水平异常的两种疾病,其主要发病机制如下图所示。回答下列问题:
(1)TSH受体抗体、TG蛋白抗体是诊断这两种病的主要指标,这类抗体的产生是因为___________细胞都特异性识别了自身抗原,这两种疾病是由免疫系统的___________功能异常所致。
(2)据图可知,同一抗体不仅能结合抗原,还能结合___________细胞。
(3)NK细胞的功能与___________淋巴细胞的相似,但两者也有差异,NK细胞的功能特点是___________(答出一项即可)。
(4)甲~丁4位成年人血清检验的部分结果见下表。
①这4位成年人中___________可能患有Graves病。
②甲的激素水平异常的原因是___________。
③人体内甲状腺激素分泌的调节依赖于___________轴。
(5)下表中能治疗桥本甲状腺炎的药物是___________(填字母)。
【答案】(1)①. B细胞、辅助性T细胞和记忆B细胞 ②. 免疫自稳
(2)NK
(3)①. 细胞毒性T ②. 参与非特异性免疫;杀伤靶细胞不受细胞表面受体限制
(4)①. 丁 ②. NK细胞杀伤甲状腺细胞 ③. 下丘脑—垂体—甲状腺
(5)B
【分析】由图可知,Graves病患者,TSH受体抗体与甲状腺TSH受体结合,导致甲状腺激素增多。桥本甲状腺炎患者,TG蛋白抗体与甲状腺细胞和NK细胞融合,NK细胞杀伤甲状细胞。
【小问1详解】在体液免疫中,B细胞、辅助性T细胞和记忆B细胞具有特异性识别抗原能力。图中抗体与自身细胞受体结合形成疾病为自身免疫病,免疫系统的免疫自稳功能异常,容易发生自身免疫病。
【小问2详解】图中可以看到TG蛋白抗体既与甲状腺TG蛋白结合又与NK细胞结合。
【小问3详解】NK细胞杀伤甲状腺细胞与细胞毒性T细胞裂解靶细胞过程相似。图中NK细胞借助TG蛋白杀伤甲状腺细胞,不受细胞表面受体限制。
【小问4详解】丁血清中含有TSH受体抗体和游离甲状腺激素偏高,故可能患有Graves病。甲TG蛋白抗体偏高可使NK细胞杀伤甲状腺细胞导致甲状腺激素水平异常。人体内甲状腺激素分泌的调节依赖于下丘脑—垂体—甲状腺轴。
【小问5详解】桥本甲状腺炎是NK细胞杀伤甲状腺细胞引起的,减少甲状腺细胞数量导致甲状腺激素减少,不能治疗桥本甲状腺炎,替代甲状腺激素能治疗桥本甲状腺炎。
故选B。
20. 细菌侵入宿主体内生长繁殖引起感染。铜绿假单胞菌(Pa)导致的感染多见于烧伤、创伤等受损部位。在Pa感染部位常可检出大量丝状噬菌体(f)。
(1)感染部位,吞噬细胞会发挥非特异性__________功能。
(2)f侵染Pa并随Pa的分裂传递给子细菌,但f的增殖和释放不引起Pa的裂解。为探讨f与细菌感染的关系,研究者将等量的无f侵染的Pa菌株(P)和被f侵染的Pa菌株(P1)分别接种于小鼠伤口,结果如下表。
由此可知,f能__________Pa引起的伤口感染。
(3)在上述研究的基础上,研究者利用f的表面蛋白S进一步展开实验,主要流程及结果见下图。
①I~III处理所需的实验材料应分别选用__________。(填选项前字母)
A.P1 B.P C.灭活的f D.S E.生理盐水
②另有研究发现,f能抑制吞噬细胞的功能。试从分子与细胞水平解释实验组的感染率低于对照组的原因__________。
【答案】(1)免疫
(2)增强
(3)E、A、A 实验组先期注射的S蛋白激发小鼠的特异性免疫,产生了抗f的记忆细胞和抗体,故后续对p1释放的f有较好的免疫效应
【分析】丝状噬菌体f寄生于铜绿假单胞菌(Pa)内,属于温和噬菌体,不会造成Pa的裂解;另外分析表格可知,丝状噬菌体会加剧伤口感染的情况。
【详解】(1)在感染部位,吞噬细胞会发挥非特异性免疫功能。
(2)据表可知,P感染后伤口感染率会先增大后减小,说明小鼠免疫系统起作用,对抗了细菌感染,机体进行了修复;而P1接种后短时间就达到较大感染率,并持续不变,故f能增强Pa引起的伤口感染。
(3)分析可知,该实验验证f在加剧伤口感染上的作用,自变量是是否提前注射S蛋白,因变量是伤口感染程度。故Ⅰ操作为注射生理盐水,ⅡⅢ操作为P1处理,预注射S蛋白属于免疫预防,可激发机体特异性免疫,从而减弱后续的感染情况。
21. 干旱可诱导植物体内脱落酸(ABA)增加,以减少失水,但干旱促进ABA合成的机制尚不明确。研究者发现一种分泌型短肽(C)在此过程中起重要作用。
(1)C由其前体肽加工而成,该前体肽在内质网上的______________合成。
(2)分别用微量(0.1μml·L-1)的C或ABA处理拟南芥根部后,检测叶片气孔开度,结果如下图1。据图1可知,C和ABA均能够_______,从而减少失水。
(3)已知N是催化ABA生物合成的关键酶。研究表明C可能通过促进N基因表达,进而促进ABA合成。图2中支持这一结论的证据是,经干旱处理后_______。
(4)实验表明,野生型植物经干旱处理后,C在根中的表达远高于叶片;在根部外施的C可运输到叶片中。因此设想,干旱下根合成C运输到叶片促进N基因的表达。为验证此设想,进行了如下表所示的嫁接实验,干旱处理后,检测接穗叶片中C含量,又检测了其中N基因的表达水平。以接穗与砧木均为野生型的植株经干旱处理后的N基因表达量为参照值,在表中填写假设成立时,与参照值相比N基因表达量的预期结果(用“远低于”、“远高于”、“相近”表示)。①____;②____。
注:突变体为C基因缺失突变体
(5)研究者认为C也属于植物激素,作出此判断的依据是____。这一新发现扩展了人们对植物激素化学本质的认识。
【答案】(1)核糖体
(2)降低气孔开度
(3)C基因缺失突变体中的N基因表达量和ABA含量均显著低于野生型
(4)①. 远低于 ②. 相近
(5)植物根产生的C能够运输到叶片,微量即可调节气孔开度的变化
【分析】前体肽是由氨基酸通过脱水缩合形成的。分析图1,使用C或ABA处理拟南芥根部后,叶片气孔开度均下降。分析图2,干旱条件下,C基因缺失突变体中的N基因表达量和ABA含量均显著低于野生型。
【小问1详解】核糖体是合成蛋白质的城所,因此该前体肽在内质网上的核糖体上合成。
【小问2详解】分析图1可知,与不使用C或ABA处理的拟南芥相比,使用微量(0.1μml·L-1)的C或ABA处理拟南芥根部后,叶片气孔开度均降低,而且随着处理时间的延长,气孔开度降低的更显著。
【小问3详解】根据图2可知,干旱处理条件下,C基因缺失突变体中的N基因表达量和ABA含量均显著低于野生型,可推测C可能通过促进N基因表达,进而促进ABA合成。
【小问4详解】根据题意可知,野生型植物经干旱处理后,C在根中的表达远高于叶片;在根部外施的C可运输到叶片中。假设干旱下根合成C运输到叶片促进N基因的表达,则野生型因含有C基因,能合成物质C,可促进叶片N基因的表达,而砧木为突变体,因不含C基因,不能产生C,因此①处叶片N基因的表达量远低于野生型的参照值。若砧木为野生型,则根部细胞含有C基因,能表达形成C物质,可运输到叶片促进N基因的表达,因此②处的N基因表达量与野生型的参照值相近。
【小问5详解】植物激素是植物自身产生的,并对植物起调节作用的微量有机物,根据题意可知,植物根产生的C能够运输到叶片,微量即可调节气孔开度的变化,因此C也属于植物激素。
22. 珊瑚礁生态系统可为海洋生物提供食物和栖息地,对海洋生态系统有重要的作用。如果全球平均温度持续升高,会破坏珊瑚礁生态系统。回答下列问题:
(1)研究人员在调查珊瑚礁生态系统的藻类群落时发现绿藻、褐藻和红藻分别分布在海水的上层、中层和下层,这种分布特点体现了群落的_____(填“垂直”或“水平”)结构,导致藻类早现这种分布特点的主要非生物因素是_____
(2)珊瑚主要由珊瑚虫和微藻构成,珊瑚虫可为微藻提供栖息场所和无机盐,微藻可为珊瑚虫提供有机物。下图_____(填“A”“B”或“C”)代表了珊瑚虫和微藻的种间关系。
(3)假设珊瑚礁生态系统中只存在“藻类→食藻鱼类→食肉鱼类”营养结构流经这三个营养级的总能量分别为a,b,c。下列正确的有_____(填序号)
①a+b=c;②ab>c;⑤a=b+c。
一般情况下,藻类位于数量金字塔(正向)的最底层,其原因是_____。
(4)全球平均温度持续升高会破坏珊瑚礁生态系统,植树造林在一定程度上可以保护珊瑚礁生态系统。从碳循环的角度,分析上述措施有效的原因是_____。
【答案】(1)①. 垂直 ②. 阳光
(2)B
(3)①. ③④ ②. ①藻类个体小、繁殖快②藻类是生产者,数量最多
(4)绿色植物能够吸收大气中的CO2,从而减少温室气体的浓度,减少温室效应,气温下降,最终实现碳平衡。
【分析】在群落中,各个生物种群分别占据了不同的空间,使群落形成一定的空间结构。群落的空间结构包括垂直结构和水平结构等。在垂直方向上,大多数群落都具有明显的分层现象。不同地段往往分布着不同的种群,同一地段上种群密度也有差别,它们常呈镶嵌分布。
如果将单位时间内各营养级所得到的能量数值转换为相应面积(或体积)的图形,并将图形按照营养级的次序排列,可形成一个金字塔图形,叫作能量金字塔。如果用同样的方法表示各个营养级生物量(每个营养级所容纳的有机物的总干重)之间的关系,就形成生物量金字塔。如果表示各个营养级的生物个体的数目比值关系,就形成数量金字塔。它们统称为生态金字塔。
【小问1详解】绿藻、褐藻和红藻分别分布在海水的上层、中层和下层,出现了明显的分层现象,因而这种分布特点体现了群落的垂直结构,导致藻类早现这种分布特点的主要非生物因素是阳光(光照)。
【小问2详解】珊瑚虫可为微藻提供栖息场所和无机盐,微藻可为珊瑚虫提供有机物,说明两者的种间关系是互利共生,因此图B代表了珊瑚虫和微藻的种间关系。
【小问3详解】在“藻类→食藻鱼类→食肉鱼类”营养结构中,流经这三个营养级的总能最分别为a,b,c。能量在传递的过程中逐级递减,单向流动,能量的传递效率为10%-20%。所以a>b>c,a>b+c,③④符合题意。一般情况下,藻类位于数量金字塔(正向)的最底层,其原因是①藻类个体小、繁殖快②藻类是生产者,数量最多。
【小问4详解】全球平均温度持续升高会破坏珊瑚礁生态系统,植树造林在一定程度上可以保护珊瑚礁生态系统。植树造林在一定程度上可以保护珊瑚礁生态系统。从碳循环的角度分析,绿色植物能够吸收大气中的CO2,从而减少温室气体的浓度,减少温室效应,气温下降,最终实现碳平衡。
实验
输入胸腺
淋巴细胞
输入骨髓
淋巴细胞
免疫反应
细胞免疫
体液免疫
实验一
×
×
-
-
实验二
√
×
+
-
实验三
×
√
-
+
实验四
√
√
+
+
游离甲状腺激素(pml·L-1)
TSH(mU·L⁻¹)
TSH受体抗体(IU·L⁻¹)
TG蛋白抗体(IU·L-1)
甲
5.60
122.43
2.15
1954.00
乙
36.60
23.85
0.23
83.00
丙
15.70
8.17
0.02
97.00
丁
60.40
0.02
368.56
161.00
正常范围
10.30~25.70
2.00~10.00
相关试卷
这是一份湖北省随州市部分2024-2025学年高一(上)1月期末生物试卷(解析版),共19页。试卷主要包含了单项选择题等内容,欢迎下载使用。
这是一份湖北省随州市部分高中联考协作体2024-2025学年高一(上)12月月考生物试卷(解析版),共21页。试卷主要包含了单项选择题等内容,欢迎下载使用。
这是一份湖北省随州市部分高中2024-2025学年高二上学期1月期末联考生物试卷(Word版附答案),文件包含湖北省随州市部分高中2024-2025学年高二上学期1月期末联考生物试题docx、湖北省随州市部分高中2024-2025学年高二上学期1月期末联考生物试题答案docx等2份试卷配套教学资源,其中试卷共10页, 欢迎下载使用。

