甘肃省武威市凉州区2024-2025学年高二(上)1月期末生物试卷(解析版)
展开
这是一份甘肃省武威市凉州区2024-2025学年高二(上)1月期末生物试卷(解析版),共17页。试卷主要包含了选择题,人体的内分泌腺有垂体,激素作用特点等内容,欢迎下载使用。
一、选择题(每题3分,共60分)
1. 下列各组物质都属于内环境成分的一组是( )
A. 葡萄糖、血浆蛋白、Na+
B. CO2、DNA聚合酶、尿素
C. 溶菌酶、唾液淀粉酶、胰岛素
D. Ca2+、载体蛋白、神经递质
【答案】A
【分析】一、内环境的概念:由细胞外液构成的液体环境叫做内环境,包括血浆、组织液和淋巴液。二、内环境中可以存在的物质:①小肠吸收的物质在血浆、淋巴液中运输:水、无机盐、糖、氨基酸、维生素、甘油、脂肪酸等。②细胞分泌物:抗体、淋巴因子、神经递质、激素等。③细胞代谢产物:二氧化碳、 水分、尿素等。三、内环境中不存在的物质:血红蛋白、载体蛋白、过氧化氢酶、细胞呼吸有关的酶、复制转录翻译酶等各种胞内酶、消化酶等。
【详解】A、葡萄糖、血浆蛋白、Na+都存在内环境中,属于内环境的组成成分,A正确;
B、DNA聚合酶存在细胞中,不属于内环境的组成成分,B错误;
C、唾液淀粉酶是唾液腺释放到消化道内的消化酶,不属于内环境的成分,C错误;
D、载体蛋白一般存在于细胞膜上,不属于内环境的组成成分,D错误。
故选A。
2. 内环境稳态是机体进行正常生命活动的必要条件,下列相关叙述正确的是( )
A. 与组织液相比,淋巴液和血浆成分最接近
B. 内环境是机体进行正常生命活动和细胞代谢的场所
C. 血浆渗透压的大小主要与无机盐、蛋白质的含量有关
D. 内环境的稳态是指内环境的理化性质维持在相对稳定的状态
【答案】C
【分析】内环境稳态的调节:
(1)实质:体内渗透压、温度、pH等理化特性和化学成分呈现动态平衡的过程;
(2)定义:在神经系统和体液的调节下,通过各个器官、系统的协调活动,共同维持内环境相对稳定的状态;
(3)调节机制:神经—体液—免疫调节网络;
(4)层面:水、无机盐、血糖、体温等的平衡与调节;
(5)意义:机体进行正常生命活动的必要条件。
【详解】A、组织液与淋巴液成分最接近,血浆中含有更多的血浆蛋白,A错误;
B、内环境是机体进行正常生命活动场所,而细胞代谢的场所在细胞质基质,B错误;
C、血浆渗透压的大小主要与无机盐、蛋白质的含量有关,C正确;
D、内环境的稳态是指内环境的理化性质和组成成分维持在相对稳定的状态,D错误。
故选C。
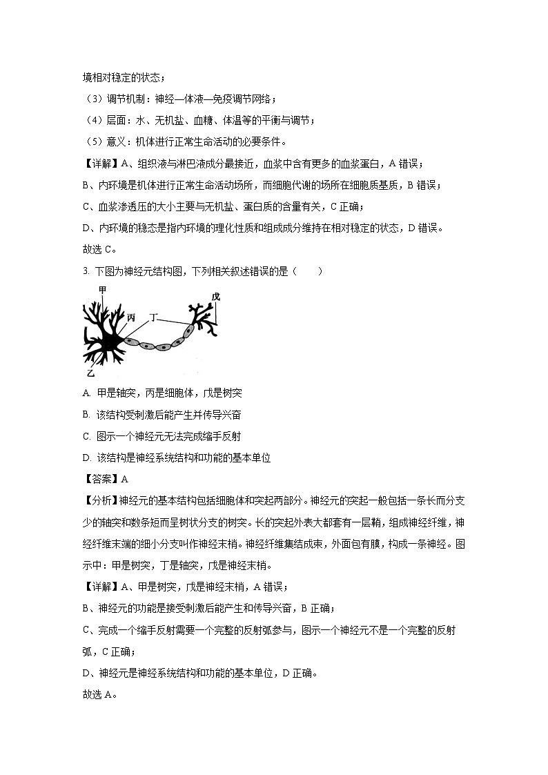
3. 下图为神经元结构图,下列相关叙述错误的是( )
A. 甲是轴突,丙是细胞体,戊是树突
B. 该结构受刺激后能产生并传导兴奋
C. 图示一个神经元无法完成缩手反射
D. 该结构是神经系统结构和功能的基本单位
【答案】A
【分析】神经元的基本结构包括细胞体和突起两部分。神经元的突起一般包括一条长而分支少的轴突和数条短而呈树状分支的树突。长的突起外表大都套有一层鞘,组成神经纤维,神经纤维末端的细小分支叫作神经末梢。神经纤维集结成束,外面包有膜,构成一条神经。图示中:甲是树突,丁是轴突,戊是神经末梢。
【详解】A、甲是树突,戊是神经末梢,A错误;
B、神经元的功能是接受刺激后能产生和传导兴奋,B正确;
C、完成一个缩手反射需要一个完整的反射弧参与,图示一个神经元不是一个完整的反射弧,C正确;
D、神经元是神经系统结构和功能的基本单位,D正确。
故选A。
4. 下列有关神经调节的叙述,正确的是( )
A. 手指接触到针尖而产生痛觉属于非条件反射
B. 只有保持完整的反射弧结构才能完成反射活动
C. 效应器是指传出神经末梢
D. 机体内各种反射弧的神经中枢都位于大脑皮层
【答案】B
【分析】反射的结构基础是反射弧,反射弧由感受器、传入神经、神经中枢、传出神经和效应器五部分组成。完成反射需要完整的反射弧。
【详解】A、完成反射需要完整的反射弧,感觉的形成不属于反射,手指接触到针尖而产生痛觉不属于反射,A错误;
B、神经调节的基本方式是反射,反射需要经过完整的反射弧,因此只有保持完整的反射弧结构才能完成反射活动,B正确;
C、效应器是指传出神经末梢及其支配的肌肉或腺体,C错误;
D、机体内各种反射弧的神经中枢不都位于大脑皮层,低级神经中枢位于脊髓,D错误。
故选B。
5. 下图表示一条离体神经纤维B点受刺激时的膜内外电位变化。下列有关说法中,正确的是( )
A. 此时该神经纤维的兴奋处为A、C两点
B. 此时该神经纤维兴奋处为B点
C. 在该神经纤维上的兴奋传导是单向的
D. 该神经纤维膜内、外局部电流的方向是相同的
【答案】B
【分析】神经纤维静息状态时,主要表现 K+外流(导致膜外阳离子多),产生外正内负的膜电位,该电位叫静息电位。兴奋时, 主要表现Na+内流(导致膜内阳离子多),产生一次内正外负的膜电位变化,该电位叫动作电位。神经元的兴奋部位和未兴奋部位之间由于存在电势差而形成局部电流,局部电流又刺激临近未兴奋部位产生一次兴奋。
【详解】AB、兴奋状态时, 主要表现Na+内流,膜电位表现为内正外负,静息状态时,主要表现 K+外流,膜电位表现为外正内负,所以此时该神经纤维的兴奋处为B点,静息处为A、C两点,A错误,B正确;
C、兴奋在离体神经纤维上以局部电流的形式双向传导,C错误;
D、该神经纤维膜内、外局部电流的方向是相反的,神经纤维膜内局部电流的方向与兴奋传导的方向相同,膜外局部电流的方向与兴奋传导的方向相反,D错误。
故选B。
6. 下图中对激素作用方式及其调节特点的体现不包括( )
A. 激素调节具有高效性
B. 激素作用具有特异性
C. 激素只能运输到特定部位
D. 作为信使传递信息
【答案】C
【分析】激素调节:由内分泌器官(或细胞)分泌的化学物质对生命活动的调节。不同激素的化学本质不同,大部分是蛋白类,而性激素是固醇类。 激素调节的三个特点:①微量和高效;②通过体液运输;③作用于靶器官、靶细胞,④作为信使传递信息。
【详解】A、由图可知,垂体释放的1 μg激素,作用于靶细胞后会使其释放40 μg激素,说明激素调节具有微量、高效的特点,A正确;
B、图中激素只有与靶细胞上的特异性受体结合后才发挥作用,说明激素作用具有特异性,只作用于靶器官、靶细胞,B正确;
C、激素随体液运往全身各处,与靶细胞上的受体结合后发挥作用,并非只能运输到特定部位,C错误;
D、由图可知,激素可作为信息分子,在细胞间起信息传递的作用,D正确。
故选C。
7. 关于高等动物激素的叙述,正确的是( )
①由无导管的腺体分泌
②直接进入血液
③激素的化学成分都是蛋白质
④只有内分泌器官才可以产生并分泌激素
A. ①④B. ①②C. ①③④D. ①②③
【答案】B
【分析】一、内分泌腺是没有分泌管的腺体。它们所分泌的物质(称为激素)直接进入周围的血管和淋巴管中,由血液和淋巴液将激素输送到全身。
二、人体的内分泌腺有垂体、甲状腺、胰岛、肾上腺、甲状旁腺、胸腺和性腺。
三、激素作用特点:①微量高效。②通过体液运输。③作用于靶器官、靶细胞。
【详解】①激素由无导管的腺体分泌,①正确;
②激素经分泌后直接弥散进入血液,②正确;
③有的激素的化学本质是脂质或氨基酸衍生物,如性激素和甲状腺激素,③错误;
④动物激素由内分泌器官或细胞产生的,有的不是内分泌器官的也可以产生,④错误。所以①②正确,B符合题意。
故选B。
8. 关于免疫系统的组成和功能,下列描述正确的是( )
A. T细胞和B细胞都属于淋巴细胞,它们都在骨髓中成熟
B. 淋巴细胞包括T细胞、B细胞和吞噬细胞等细胞
C. 胃液、体液中的杀菌物质均属人体第二道防线
D. 机体清除破伤风杆菌的过程中,免疫系统发挥的基本功能属于免疫防御
【答案】D
【分析】免疫系统的组成:
(1)免疫器官:骨髓、胸腺、脾、淋巴结和扁桃体等。
(2)免疫细胞:树突状细胞、巨噬细胞等和淋巴细胞(T淋巴细胞、B淋巴细胞)。
(3)免疫活性物质:抗体、细胞因子、溶菌酶等。
【详解】A、T细胞和B细胞都属于淋巴细胞,B细胞在骨髓中成熟,但T细胞迁移到胸腺成熟,A错误;
B、淋巴细胞包括T细胞和B细胞等细胞,吞噬细胞属于免疫细胞,不属于淋巴细胞,B错误;
C、胃液属于人体第一道防线,体液中的杀菌物质属于人体的第二道,C错误;
D、清除外来物质属于免疫系统的防御功能,因此清除破伤风杆菌的过程中,免疫系统发挥的基本功能属于免疫防御,D正确。
故选D。
9. 下列疾病中,与免疫功能无关的是( )
A. 艾滋病与类风湿性关节炎B. 癌症与系统性红斑狼疮
C. 高度近视与血友病D. 吃海鲜过敏与过敏性鼻炎
【答案】C
【分析】一、自身免疫病是由于防卫功能过强所致,免疫系统过于敏感,“敌我不分”将自身物质当成外来异物进行攻击引起的,例如类风湿性关节炎,系统性红斑狼疮。
二、过敏反应是由于防卫功能过强,免疫系统对外来物质过度敏感引起的。
三、免疫缺陷病分为先天性免疫缺陷病和获得性免疫缺陷病,如先天性胸腺发育不良,HIV病毒入侵T细胞导致艾滋病。
【详解】A、艾滋病是一种获得性免疫缺陷病,类风湿性关节炎是一种自身免疫病,A错误;
B、癌症是由于免疫系统的监控和清除功能下降所致,系统性红斑狼疮是由于免疫功能过强导致,B错误;
C、高度近视与免疫系统无关,血友病是一种隐性遗传病也与免疫系统无关,C正确;
D、吃海鲜过敏与过敏性鼻炎都属于过敏反应,是免疫功能过强导致的,D错误。
故选C。
10. 免疫与人体的健康有密切关系。下列有关叙述,正确的是( )
A. 免疫活性物质都是由淋巴细胞产生的
B. 当麻风杆菌侵入机体时,主要靠体液免疫发挥作用
C. 如果抗体攻击自身正常的组织或器官,就会引起过敏反应
D. 某患儿胸腺先天性缺失,与正常儿童相比,该患儿几乎无细胞免疫功能,但仍有部分体液免疫功能
【答案】D
【分析】免疫失调引起的疾病:
(1)过敏反应:指已免疫的机体在再次接受相同物质的刺激时所发生的反应。引起过敏反应的物质叫做过敏原。如花粉、油漆、鱼虾等海鲜、青霉素、磺胺类药物等(因人而异)。
(2)自身免疫病:是指机体对自身抗原发生免疫反应而导致自身组织损害所引起的疾病。举例:风湿性心脏病、类风湿性关节炎、系统性红斑狼疮等。
(3)免疫缺陷病是指由于机体免疫功能不足或缺乏而引起疾病。一类是由于遗传而使机体生来就有先天性免疫缺陷病;一类是由于疾病和其他因素引起的获得性免疫缺陷病,如艾滋病。
【详解】A、免疫活性物质是由免疫细胞或其他细胞产生的发挥免疫作用的物质,A错误;
B、麻风杆菌寄生在细胞内,因此机体消灭麻风杆菌需要体液免疫和细胞免疫协调配合,B错误;
C、过敏反应是指已免疫的机体在再次接受相同物质的刺激时所发生的反应,自身免疫反应是机体产生的抗体攻击了自身的正常细胞所导致的,C错误;
D、胸腺是T淋巴细胞成熟的场所,该患儿由于胸腺先天性缺失,没有成熟的T淋巴细胞,几乎丧失细胞免疫,B淋巴细胞成熟的场所是骨髓,所以还有成熟的B淋巴细胞,还有部分体液免疫,D正确。
故选D。
11. 对某肌无力患者治疗时发现,其体内的抗体损伤了神经突触后膜上乙酰胆碱受体,而导致神经冲动传递受阻。该病属于( )
A. 过敏反应B. 自身免疫病
C. 免疫缺陷病D. 线粒体异常疾病
【答案】B
【详解】A、过敏反应是过敏原与存在于细胞膜上的抗体发生结合,引起细胞释放组织胺发生过敏反应,A错误;
B、根据题意,抗体损伤了神经突触后膜上乙酰胆碱受体,而导致神经冲动传递受阻,神经突触后膜上的受体是人体内正常的结构,一般情况下是不会受到抗体攻击的,所以此人患有自身免疫病,B正确;
C、免疫缺陷病是机体功能不足或缺乏引起的,C错误;
D、线粒体异常属于细胞质异常遗传病,与抗体无关,D错误。
故选B。
12. 下列关于生长素的叙述,错误的是( )
A. 植物体内的生长素含量很少,但作用显著
B. 生长素的主要合成部位是芽、幼嫩的叶、发育中的种子
C. 生长素的作用效果与其浓度、植物的器官种类不同等有关
D. 植物体内的生长素只能从形态学上端运输到形态学下端
【答案】D
【分析】生长素的产生:生长素的主要合成部位是幼嫩的芽、叶和发育中的种子,由色氨酸经过一系列反应转变而成。运输:胚芽鞘、芽、幼叶、幼根中:生长素只能从形态学的上端运输到形态学的下端,而不能反过来运输,称为极性运输;在成熟组织中:生长素可以通过韧皮部进行非极性运输。
【详解】A、生长素属于植物激素,具有含量很少,但作用显著的特点,A正确;
B、生长素的主要合成部位是芽、幼嫩的叶、发育中的种子,由色氨酸经过一系列反应转变而成,B正确;
C、生长素所发挥的作用,因浓度、植物器官的种类等不同而有较大的差异,如高浓度可能抑制抑制生长,而低浓度可以促进生长,C正确;
D、生长素可以由形态学上端运向形态学下端,即进行极性运输,也可在成熟组织中可以通过韧皮部进行非极性运输,D错误。
故选D。
13. 当植物表现出顶端优势时,顶芽和最靠近顶芽的侧芽最可能含生长素的浓度分别为( )
A. a和bB. b和aC. b和cD. c和b
【答案】C
【分析】由图分析:生长素对芽的生长具有两重性,a、b点体现的是促进作用,且b所对应的生长素浓度是促进芽生长的最适浓度,b点之后到曲线与X轴交点之前也表示促进作用,只是促进作用减弱了,c点之后表示抑制作用。
【详解】根据题意和图示分析可知:不同浓度生长素对芽生长的作用不同,高浓度抑制生长,低浓度促进生长,当植物表现出顶端优势时,顶芽优先生长,其产生的生长素向下运输,导致靠近顶芽的侧芽所含生长素的浓度偏高,从而抑制侧芽生长。因此顶芽和最靠近顶芽的侧芽所含生长素的浓度依次为b和c,C正确,ABD错误。
故选C。
14. 如图是有关种群特征的概念图,下列有关分析正确的是( )
A. 图中②、③、④、⑤可分别表示出生率、死亡率、性别比例和年龄结构
B. 生物种群都能通过⑤来影响种群数量
C. 预测种群数量在未来一段时间的变化趋势的主要依据是④
D. 病原体对种群数量变化的作用强度与种群密度无关
【答案】C
【分析】由图可知,①-⑤分别表示种群密度、出生率、死亡率、年龄结构、性别比例。
【详解】A、由图可知,图中②、③、④、⑤可分别表示出生率、死亡率、年龄结构和性别比例,性别比例只影响出生率,但不影响死亡率,A错误;
B 、雌雄同体的生物种群不能通过⑤性别比例来影响种群数量,B错误;
C、预测种群数量在未来一段时间的变化趋势的主要依据是④年龄结构,可分为增长型、稳定型和衰退型,C正确;
D、病原体对种群数量变化会通过影响种群的死亡率影响种群密度,D错误;
故选C。
15. 如图是种群的逻辑斯谛增长曲线。下列有关叙述错误的是( )
A. 种群在b点时增长最快
B. 种群在b~c段死亡率大于出生率
C. K值就是种群在该环境中长时期所能维持的最大数量
D. 逻辑斯谛增长总是会受到环境容纳量的限制
【答案】B
【分析】据图分析,b点:可再生资源的最佳收获策略、不能超过的最大捕获量、害虫防治要在b点之前进行; c点:环境容纳量,只有环境发生变化时c点才会发生变化。
【详解】A、种群数量为K/2时(b点),增长速率最大,种群数量增长最快,A正确;
B、种群在b-c段种群数量仍增长,死亡率小于出生率,B错误;
C、K值又叫环境容纳量,是在一定的环境条件下,一定空间所能维持的种群最大数量,C正确;
D、逻辑斯谛增长的K值是最大环境容纳量,总是会受到环境容纳量的限制,D正确。
故选B。
16. 林场中的林木常遭到某种山鼠的危害。下列叙述正确的是( )
A. 在资源不受限制的理想条件下,山鼠种群呈“S”形增长
B. 常用标记重捕法调查活动能力强、活动范围广的山鼠的种群密度
C. 该林场中山鼠种群数量的增长不受其密度的制约
D. 调查该林场车前草种群密度时,在车前草较为密集的区域选取样方
【答案】B
【分析】种群数量增长的两种曲线:(1)种群增长的“J”型曲线:在食物(养料)和空间条件充裕、气候适宜和没有敌害等理想条件下。(2)种群增长的“S”型曲线:自然界的资源和空间是有限的。
调查种群密度常用样方法和标记重捕法,其中样方法适用于调查植物和活动能力弱、活动范围小的动物,而标记重捕法适用于调查活动能力强、活动范围大的动物。样方法相关注意点:①随机取样;②样方大小适中;③样方数量不易太少;④一般选易辨别的双子叶植物(叶脉一般网状);⑤常用五点取样法和等距取样法。
【详解】A、在资源不受限制的理想条件下,不受外界环境影响、气候条件适宜以及无天敌的条件下,山鼠种群呈“J”形增长,A错误;
B、山鼠的活动能力大、活动范围广,常采用标记重捕法调查种群密度,B正确;
C、该林场中山鼠繁殖能力强,由于空间有限,种群密度越大,种内斗争越剧烈,所以该林场中山鼠种群数量的增长受种群密度的制约,C错误;
D、调查该林场车前草种群密度时,在车前草较为密集的区域选取样方,会导致调查结果偏大,D错误。
故选B。
17. 下列有关生物群落结构的叙述,不正确的是( )
A. 某风景区不同海拔高度植被分布不同,属于群落的水平结构
B. 群落的空间结构有利于对资源的充分利用
C. 竹林中的箭竹林高低错落有致,体现了群落的垂直结构
D. 森林中鸟类具有垂直分层现象,这主要与食物种类与栖息空间有关
【答案】C
【分析】一、在群落中,各个生物种群分别占据了不同空间,使群落形成一定的空间结构。群落的空间结构包括垂直结构和水平结构等。群落结构的形成的原因与意义:①形成的原因:在长期自然选择的基础上形成的对环境的适应。②意义:有利于群落整体对自然资源的充分利用。
二、垂直结构:(1)特点:大多数群落都在垂直方向上有明显的分层现象。(2)群落分层的原因:①植物的垂直分层主要与对光的利用有关,这种分层现象显著提高了群落利用阳光的能力。②陆生群落中,决定植物地上分层的环境因素还有温度等条件;决定地下分层的环境因素有水分、无机盐等。③动物的垂直分层主要与栖息空间和食物条件有关。(3)群落分层的意义:植物的分层提高了群落利用阳光等环境资源的能力;植物分层为动物提供了多种多样的栖息空间和食物条件。
三、水平结构:在水平方向上,由于地形的变化、土壤湿度和盐碱度的差异、光照强度的不同、生物自身生长特点的不同,以及人与动物的影响等因素,不同地段往往分布着不同的种群,同一地段上种群密度也有差别,常呈镶嵌分布。
【详解】A、海拔高度不同,可能会有不同的地形、不同的土壤湿度和盐碱度、不同的温度,从而导致不同海拔高度植被分布不同,这属于群落的水平结构,A正确;
B、群落的空间结构(植物分层、动物分层)有利于对资源的充分利用,B正确;
C、箭竹林不是群落,竹林中的箭竹林高低错落有致,是由于箭竹生长发育阶段不同而呈现的,不能体现群落的垂直结构,C错误;
D、植物分层为动物提供了多种多样的栖息空间和食物条件,所以,森林中鸟类具有垂直分层现象,主要与食物种类与栖息空间有关,D正确。
故选C。
18. 下图分别表示两种生物种群随时间推移而发生的数量变化。甲、乙、丙表示的关系依次是( )
A. 共生、捕食、寄生B. 共生、竞争、捕食
C. 寄生、共生、竞争D. 共生、捕食、竞争
【答案】D
【分析】生物和生物之间有着密切的联系,自然界中的每一种生物,都受到周围很多其他生物的影响。生物之间的联系有种内关系和种间关系。种内关系包括种内互助、种内斗争等。
【详解】甲图两种生物的数量变化一致,属于互利共生关系;
乙图呈现“先增加者先减少,后增加者后减少”非同步性变化,属于捕食关系;
丙图中两种生物一种数量增多,另一种生物大量减少或死亡,表示的是“你死我活”的竞争关系,D正确。
故选D。
19. 下列关于群落的叙述正确的是( )
A. 一个群落中的物种组成是固定不变的
B. 群落中数量最多的物种一定占据优势
C. 物种组成不同是区别不同群落的重要特征
D. 群落中所有生物的总数量称为丰富度
【答案】C
【分析】优势种:在一定区域内分布数量最大、生长占优势的种类。在自然条件下,因一定区域内的环境条件只对一二种物种最有利,这类物种便发展为优势种,其他种则相对处于次要或劣势地位。
【详解】A、群落中的物种组成不是固定不变的。随着时间和环境的变化,原来不占优势的物种可能逐渐变得有优势,A错误;
B、在群落中作用最大的物种,对其他生物的生存和生长有很大的影响,是群落中的优势种,故群落中数量最多的物种不一定占据优势,B错误;
C、群落是一定空间内所有生物的集合体,物种组成不同是区别不同群落的重要特征,C正确;
D、群落中所有生物的种类数称为丰富度,D错误。
故选C。
20. 图是某生态系统中几种生物的食物关系,相关叙述正确的是( )
A. 草属于第一营养级,是初级消费者
B. 青蛙属于第三营养级,是初级消费者
C. 蛇只属于第三营养级
D. 该食物网有3条食物链
【答案】D
【分析】根据题意和图示分析可知:图示是几种生物的食物关系图,其中草是生产者,其余生物均为消费者,还缺少分解者、非生物的物质和能量。图中共有3条食物链,即草→鼠→鹰、草→蝗虫→青蛙→蛇→鹰、草→鼠→蛇→鹰。
【详解】A、草是生产者,属于第一营养级,A错误;
B、青蛙是次级消费者,属于第三营养级,B错误;
C、蛇属于第三、第四营养级,C错误;
D、该食物网有3条食物链,D正确。
故选D。
二、非选择题(共40分)
21. 表示反射弧的结构模式图,图乙是甲图中某一结构的亚显微结构模式图。据图回答:
(1)图甲中的f表示的结构是_____。图乙是图甲中_____(填字母)的亚显微结构模式图。
(2)图乙中的B是下一个神经元的_____或_____的膜。图乙中④处的液体为_____。
(3)突触间隙的存在使神经元间信号的传递在神经递质参与才能下完成,神经递质由突触小泡再与⑤融合经_____作用将神经递质释放到突触间隙,突触后膜上“受体”的化学本质是_____。
(4)兴奋在神经元之间只能单向传递的原因是_____
【答案】(1)效应器 c
(2)树突 细胞体 组织液
(3)胞吐 蛋白质(糖蛋白)
(4)神经递质只能由突触前膜释放(合理即可)
【分析】图甲表示反射弧的相关结构,其中a是感受器、b是传入神经、c表示突触、d是神经中枢、e表示传出神经、f表示效应器。乙图表示突触结构,其中①、②、③、④、⑤、⑥分别是突触小体、线粒体、突触小泡、突触间隙、突触前膜和突触后膜。
【详解】(1)根据题意和图示分析可知:甲图中由于b上有神经节,所以a表示感受器、f表示效应器。乙图是突触结构,为甲图中c的亚显微结构放大模式图。
(2)图乙中的⑥是突触后膜,为下一个神经元的细胞体或树突的膜。图乙中④突触间隙处的液体为组织液。
(3)突触间隙的存在使神经元间信号的传递在神经递质参与才能下完成,神经递质由突触小泡再与⑤突触前膜融合经胞吐作用将神经递质释放到突触间隙。神经递质会与突触后膜上的受体结合,突触后膜上“受体”的化学本质是蛋白质(糖蛋白)。
(4)神经递质存在于突触前膜的突触小泡中,只能由突触前膜释放,然后作用于突触后膜,使下一个神经元产生兴奋或抑制,兴奋只能从一个神经元的轴突传递给另一个神经元的细胞体或树突,因此兴奋在神经元之间的传递只能是单向的。
22. 小明在感染了新冠后,出现了畏寒、发热现象,伴有乏力、咽干等症状,3天后退烧,出现鼻塞、咳嗽等流感症状,现已康复。回答下列问题:
(1)小明的体温调节中枢位于______,病毒感染后出现发烧现象是由于产热量______散热量。体温维持38.5℃时,人体产热量_____散热量。(填“大于”、“小于”或“等于”)体温下降期,机体增加散热的途径主要有__________________________(至少两点)。
(2)发烧期间建议多饮水,否则容易出现脱水,细胞外液渗透压_____,此时______激素释放增多,促进_______________________,从而使排尿量减少,该调节过程的中枢是_______。此外,兴奋还会传至_______,产生渴觉。
【答案】(1)①. 下丘脑 ②. 大于 ③. 等于 ④. 汗腺分泌汗液增加、皮肤毛细血管舒张
(2)①. 上升(增大)②. 抗利尿 ③. 肾小管(和集合管)对水的重吸收 ④. 下丘脑 ⑤. 大脑皮层
【分析】一、在寒冷环境中,散热加快,当局部体温低于正常体温时,冷觉感受器受到刺激并产生兴奋,兴奋传递到下丘脑的体温调节中枢,通过中枢的分析、综合,再使有关神经兴奋,进而引起皮肤血管收缩,皮肤的血流量减少,散热量也相应减少。同时,汗腺的分泌量减少,蒸发散热也随之减少。在减少热量散失的同时,机体还会主动增加产热。寒冷刺激使下丘脑的体温调节中枢兴奋后,可引起骨骼肌战栗,使产热增加。与此同时,相关神经兴奋后可以促进甲状腺激素、肾上腺素等激素的释放,使肝及其他组织细胞的代谢活动增强,增加产热。就这样,机体在寒冷环境中实现产热和散热的平衡,体温维持正常。这类通过神经影响激素的分泌,再由激素对机体功能实施调节的方式,称为神经一体液调节;
二、在炎热的环境中时,皮肤中的热觉感受器兴奋,该兴奋传递至下丘脑的体温调节中枢,进而通过自主神经系统的调节和肾上腺等腺体的分泌、最终使皮肤的血管舒张,皮肤血流量增多,也使汗液的分泌增多等,从而增加散热。
【小问1详解】人体的体温调节中枢位于下丘脑,病毒感染后体温升高,是因为产热量大于散热量;当体温维持在38.5℃不变时,说明产热量等于散热量;机体增加散热的途径主要有:皮肤的血管舒张,皮肤血流量增多,汗液的分泌增多。
【小问2详解】出现脱水时,细胞外液水分减少,浓度增大,细胞外液渗透压增大;此时身体会增加抗利尿激素的释放,来促进肾小管和集合管的重吸收,从而使排尿量较少,减少水分进一步散失,人体水盐平衡调节的中枢是下丘脑,产生感觉的部位是大脑皮层。
23. 下图为细菌首次侵染人体后,人体产生的体液免疫示意图,据图回答问题:
(1)具有识别抗原能力的是细胞___________(填序号)。图中的物质是指___________,产生该物质的细胞名称是___________,该物质产生后是通过___________方式运出细胞的。细胞②可以产生免疫活性物质___________,该物质可以促进细胞③增殖分化。
(2)机体再次受到同种抗原刺激时,细胞⑤主要依靠细胞___________的增殖分化形成的(填序号)。
(3)假如抗原是体内的癌细胞,则细胞毒性T细胞增殖分化形成的___________细胞能将其识别出来并使之凋亡。该免疫过程称为___________免疫,它和体液免疫都属于___________性免疫。
【答案】(1)①. ①②③④ ②. 抗体 ③. 浆细胞 ④. 胞吐 ⑤. 细胞因子
(2)④
(3)①. 细胞毒性T ②. 细胞 ③. 特异
【分析】分析题图:图示为人体体液免疫的具体过程,其中①表示抗原呈递细胞,②表示辅助性T细胞,③表示B细胞,④表示记忆B细胞,⑤表示浆细胞,某物质为抗体,其能与抗原发生特异性结合。
【小问1详解】体液免疫过程中,只有浆细胞不能识别抗原,因此图中具有识别抗原能力的是细胞①表示抗原呈递细胞,②表示辅助性T细胞,③表示B细胞,④表示记忆B细胞。图中的物质是浆细胞分泌产生的抗体。抗体产生后是通过胞吐方式运出细胞的。细胞②是辅助性T细胞,产生的b细胞因子能促进细胞③(B细胞)增殖分化。
【小问2详解】机体再次受到同种抗原刺激时,主要依靠④记忆B细胞迅速增殖分化形成⑤浆细胞。
【小问3详解】假如抗原是体内的癌细胞,则需要细胞毒性T细胞增殖分化形成的细胞毒性T细胞能将癌细胞识别出来并使之凋亡,该免疫过程称为细胞免疫。细胞免疫和体液免疫都属于特异性免疫。
24. 如图为某池塘中某种鱼种群在不同环境条件下的增长曲线,据图回答问题
(1)在一个池塘中空间和食物都是有限的,所以种群的增长一般是按曲线_____增长
(2)图中阴影部分可表示_____的数量
(3)从图中可以看出在a,b,c,d四点中_____点种群的死亡率最高,若在c点抽样调查,此种群的年龄组成应该是_____型
(4)K值指的是环境容纳量,若将此池塘加深加宽,则K值应该会_____
【答案】(1)乙
(2)环境阻力淘汰
(3)d 增长
(4)增加
【分析】据图分析,曲线甲表示J型曲线,曲线乙表示S型曲线;“J”型曲线:指数增长函数,描述在食物充足,无限空间,无天敌的理想条件下生物无限增长的情况;“S”型曲线:是受限制的指数增长函数,描述食物、空间都有限,有天敌捕食的真实生物数量增长情况,存在环境容纳的最大值K
【详解】(1)在一个池塘中空间和食物都是有限的,则种群的增长一般是按曲线乙(S型曲线)增长。
(2)“J”型曲线是没有环境阻力是种群增长曲线,“S”型曲线是有环境阻力时的增长曲线,图中阴影部分可表示环境阻力淘汰的数量。
(3)从图中可以看出在a,b,c,d四点中,d点种群数量最大,种内斗争最剧烈,则死亡率最高,c点的种群增长速率最大,此时出生率大于死亡率,则抽样调查时,种群的年龄组成应该是增长型。
(4)K值指的是环境容纳量,若将此池塘加深加宽,则环境条件改善,K值应该会增加。
相关试卷
这是一份甘肃省武威市2024-2025学年高三(上)期末联考生物试卷(解析版),共19页。试卷主要包含了本试卷主要考试内容等内容,欢迎下载使用。
这是一份甘肃省武威市凉州区2024-2025学年高一(上)1月期末生物试卷(解析版),共19页。试卷主要包含了单选题,非选择题等内容,欢迎下载使用。
这是一份2024-2025学年甘肃省武威市凉州区高一(上)期中质量检测生物试卷(解析版),共16页。试卷主要包含了单选题,非选择题等内容,欢迎下载使用。

