辽宁省东北育才学校等五校2024-2025学年高二(上)期末生物试卷(解析版)
展开
这是一份辽宁省东北育才学校等五校2024-2025学年高二(上)期末生物试卷(解析版),共25页。试卷主要包含了单项选择题等内容,欢迎下载使用。
1.正常情况下,人体内环境的成分和理化性质处于相对稳定状态。如果酸性或碱性的物质多了,轻微的情况下会有身体疲劳,严重就会出现酸中毒或碱中毒。下列说法正确的是( )
A.血浆HCO3-减少和呼吸中枢活动受抑制均可能导致酸中毒
B.人体细胞体外培养时的pH多为7.2~7.4,目的是维持细胞内外渗透压相等
C.无氧呼吸产生CO2过多会导致血浆中HCO3-过高而碱中毒
D.动物肝脏组织中不含有调节pH的缓冲对
【答案】A
【分析】人体内环境中有很多缓冲对,其中最重要的是HCO3-/H2CO3,其次还有HPO42-/H2PO4-等。当一定量的酸性或碱性物质进入后,内环境的pH仍能维持在一定范围。
【详解】A、呼吸中枢活动受抑制会导致CO2排出减少,CO2在体内过多生成H2CO3导致酸中毒,A正确;
B、动物细胞体外培养时的pH为7.2~7.4,是与酶的活性有关,B错误;
C、人体无氧呼吸产物是乳酸,不产生CO2,C错误;
D、动物肝脏组织中含有调节pH的缓冲对,D错误。
故选A。
2.人们在品尝酸梅时,会流口水,有些人在听到酸梅或看到酸梅时,也会流口水。如图表示酸梅引起唾液腺分泌唾液的三种途径,下列相关叙述错误的是( )
A.若某正常人看到酸梅未流口水,可能其未形成相应的条件反射,此时看到酸梅是无关刺激
B.吃酸梅流口水的非条件反射活动中,延脑能对来源于舌的兴奋进行分析
C.吃酸梅和看、听到酸梅引起唾液腺分泌的反射中,感受器、效应器都是不同的
D.看到酸梅流口水的反射活动,体现了神经调节存在分级调节的特点
【答案】C
【分析】非条件反射是指人生来就有的先天性反射,是一种比较低级的神经活动,由大脑皮层以下的神经中枢(如脑干、脊髓)参与即可完成。条件反射是人出生以后在生活过程中逐渐形成的后天性反射,是在非条件反射的基础上,经过一定的过程,在大脑皮层参与下完成的,是一种高级的神经活动,是高级神经活动的基本方式。
【详解】A、若某正常人看到酸梅未流口水,可能其未形成相应的条件反射,此时的酸梅属于无关刺激,A正确;
B、结合图示可以看出,吃酸梅分泌唾液不需要后天学习,属于非条件反射,吃酸梅流口水的非条件反射活动中,延脑能对来源于舌的兴奋进行分析,B正确;
C、吃酸梅引起唾液分泌属于非条件反射,看到酸梅引起唾液分泌属于条件反射,吃酸梅和看、听到酸梅引起唾液腺分泌的反射中,感受器是不同的,效应器是相同的,C错误;
D、看到酸梅流口水的反射活动,属于条件反射,该过程中体现了神经调节存在分级调节的特点,D正确。
故选C。
3.脑科学的早期研究主要通过研究脑损伤患者,或采用电刺激脑区的方式来进行。现代研究则多使用正电子发射断层扫描(PET)等技术观察人脑部的实时信号变化。下列关于人脑的描述错误的是( )
A.损伤发生在大脑皮层V区时,患者不能看懂文字
B.感觉性记忆的信息大部分迅速消退
C.手部精细运动时活跃脑区面积小于腿部运动时
D.学习和记忆发生时,PET显示大脑多个脑区活跃
【答案】C
【分析】大脑皮层除了对外部世界感知(感觉中枢在大脑皮层)还具有语言、学习、记忆和思维等方面的高级功能。学习和记忆也是脑的高级功能,是指神经系统不断地接受刺激,获得新的行为、习惯和积累经验的过程。条件反射的建立也就是动物学习的过程。如同人脑的其他高级功能一样,学习和记忆也不是由单一脑区控制的,而是由多个脑区和神经通路参与。
【详解】A、若某人言语区的V区发生障碍,V区是视觉性语言中枢,则该患者不能看懂文字,但能看得见,A正确;
B、感觉性记忆其实就是感觉,它转瞬即逝,在大脑皮层最多只停留1秒钟,可见感觉性记忆的信息大部分迅速消退,B正确;
C、大脑皮层运动代表区范围的大小与躯体运动的精细程度相关,躯体运动越精细在大脑皮层代表区范围越大,因此手部精细运动时活跃的脑区面积大于腿部运动时,C错误;
D、学习和记忆不是由单一脑区控制的,而是由多个脑区和神经通路参与,故学习和记忆发生时,PET显示大脑多个脑区活跃,D正确。
故选C。
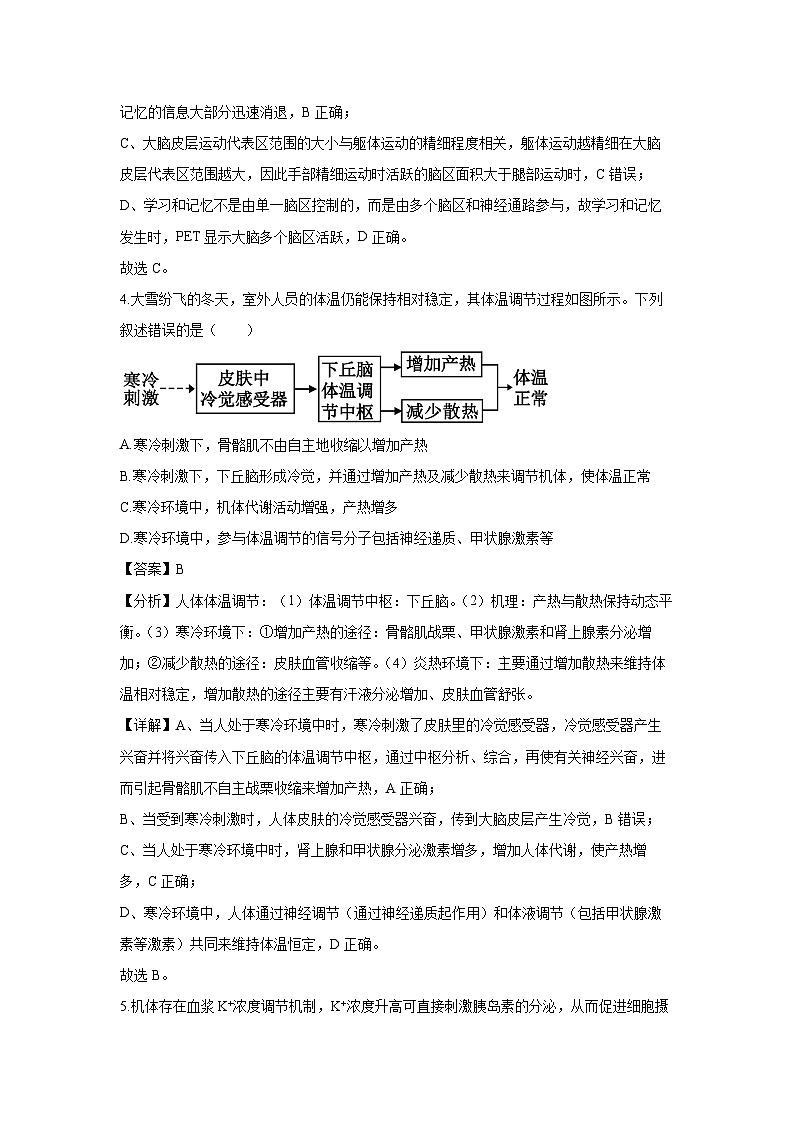
4.大雪纷飞的冬天,室外人员的体温仍能保持相对稳定,其体温调节过程如图所示。下列叙述错误的是( )
A.寒冷刺激下,骨骼肌不由自主地收缩以增加产热
B.寒冷刺激下,下丘脑形成冷觉,并通过增加产热及减少散热来调节机体,使体温正常
C.寒冷环境中,机体代谢活动增强,产热增多
D.寒冷环境中,参与体温调节的信号分子包括神经递质、甲状腺激素等
【答案】B
【分析】人体体温调节:(1)体温调节中枢:下丘脑。(2)机理:产热与散热保持动态平衡。(3)寒冷环境下:①增加产热的途径:骨骼肌战栗、甲状腺激素和肾上腺素分泌增加;②减少散热的途径:皮肤血管收缩等。(4)炎热环境下:主要通过增加散热来维持体温相对稳定,增加散热的途径主要有汗液分泌增加、皮肤血管舒张。
【详解】A、当人处于寒冷环境中时,寒冷刺激了皮肤里的冷觉感受器,冷觉感受器产生兴奋并将兴奋传入下丘脑的体温调节中枢,通过中枢分析、综合,再使有关神经兴奋,进而引起骨骼肌不自主战栗收缩来增加产热,A正确;
B、当受到寒冷刺激时,人体皮肤的冷觉感受器兴奋,传到大脑皮层产生冷觉,B错误;
C、当人处于寒冷环境中时,肾上腺和甲状腺分泌激素增多,增加人体代谢,使产热增多,C正确;
D、寒冷环境中,人体通过神经调节(通过神经递质起作用)和体液调节(包括甲状腺激素等激素)共同来维持体温恒定,D正确。
故选B。
5.机体存在血浆K+浓度调节机制,K+浓度升高可直接刺激胰岛素的分泌,从而促进细胞摄入K+,使血浆K+浓度恢复正常。肾脏排钾功能障碍时,血浆K+浓度异常升高,导致自身胰岛素分泌量最大时依然无法使血浆K+浓度恢复正常,此时胞内摄入K+的量小于胞外K+的增加量,引起高钾血症。已知胞内K+浓度总是高于胞外,下列说法正确的是( )
A.高钾血症患者神经细胞膜内静息电位绝对值增大
B.高钾血症患者的神经细胞比健康人更容易产生兴奋
C.胰岛B细胞受损可导致细胞内K+浓度升高
D.用胰岛素治疗高钾血症,需同时注射含K+的溶液
【答案】B
【分析】静息时,神经细胞膜对钾离子的通透性大,钾离子大量外流,形成内负外正的静息电位;受到刺激后,神经细胞膜的通透性发生改变,对钠离子的通透性增大,钠离子内流,形成内正外负的动作电位,兴奋部位和非兴奋部位形成电位差,产生局部电流,兴奋传导的方向与膜内电流方向一致。
【详解】A、已知胞内K+浓度总是高于胞外,高钾血症患者细胞外的钾离子浓度大于正常个体,导致K+外流减少,因此患者神经细胞静息状态下膜内外电位差减小,静息电位的绝对值减小,A错误;
B、高钾血症患者的神经细胞静息电位的绝对值减小,容易产生兴奋,B正确;
C、胰岛B细胞受损导致胰岛素分泌减少,由于胰岛素能促进细胞摄入K+,因此胰岛素分泌减少会导致细胞内K+浓度降低,C错误;
D、分析题意可知,高钾血症胞内摄入K+的量小于胞外K+的增加量,若在用胰岛素治疗高钾血症时同时注射含K+的溶液,使得细胞外液的K+的增加量更多,会加重高血钾症,D错误。
故选B。
6.免疫耐受是指对抗原特异性应答的T淋巴细胞与B淋巴细胞在抗原刺激下不能被激活,从而不进行正常免疫应答的现象。而免疫抑制通常是指机体对各种抗原均无反应或反应低下。下列说法正确的是( )
A.T淋巴细胞和B淋巴细胞分别参与细胞免疫和体液免疫
B.由题意可知,免疫耐受和免疫抑制均具有特异性
C.某种免疫耐受剂有可能成为对抗各种肿瘤的良药
D.使用免疫抑制剂使机体处于免疫抑制状态,能提高器官移植成活率
【答案】D
【分析】特异性免疫分为细胞免疫和体液免疫,细胞免疫主要依靠T淋巴细胞,针对细胞内的抗原;体液免疫主要依靠B淋巴细胞的作用。
【详解】A、T淋巴细胞既参与细胞免疫,也参与体液免疫,A错误;
B、由题可知,免疫耐受是指对抗原特异性应答的T淋巴细胞与B淋巴细胞在抗原刺激下不能被激活,免疫抑制通常是指机体对各种抗原均呈无反应或反应低下,因此,免疫耐受具有特异性,免疫抑制无特异性,B错误;
C、据题干信息分析可知,由于免疫耐受具有特异性,所以某种免疫耐受剂不太可能成为对抗各种肿瘤的良药,因为肿瘤抗原通常是多种多样的,C错误;
D、在器官移植中,使用免疫抑制剂可以使机体处于免疫抑制状态,减少移植器官被宿主免疫系统排斥的风险,从而提高器官移植的成活率,D正确。
故选D。
7.下列关于生长素的说法,正确的有( )
①植物幼嫩叶片中的色氨酸可转变成生长素
②顶芽合成的生长素通过自由扩散运输到侧芽
③幼芽、幼叶和成熟的种子都能产生较多的生长素
④生长素相对集中分布在生长旺盛的部分
⑤生长素在根部的极性运输方向为由“根尖端”运往“根近茎端”
⑥生长素促进生长是通过促进细胞伸长而实现的
⑦生长素就是生长激素
⑧生长素可以促进侧根和不定根发生,影响花、叶和果实发育等
A.①②③B.①④⑥⑦⑧
C.①④⑤⑥⑧D.⑤⑥⑦⑧
【答案】C
【分析】生长素的合成部位为幼嫩的芽、叶和发育中的种子。生长素的极性运输发生在器官的幼嫩部位,在成熟部位进行的是非极性运输,生长素的极性运输是指生长素从形态学的上端向形态学的下端转移,该过程不受光照的影响。
【详解】①生长素主要的合成部位是芽、幼嫩的叶和发育中的种子。在这些部位,色氨酸经过一系列反应可转变成生长素,①正确;
②顶芽合成的生长素通过极性运输也就是主动运输,运输到侧芽,②错误;
③幼芽、幼叶和发育中的种子都能产生生长素,生长素属于植物激素,含量微小,③错误;
④生长素在植物体各器官中都有分布,但相对集中分布在生长旺盛的部分,如胚芽鞘、芽和根尖的分生组织、形成层、发育中的种子和果实等处,④正确;
⑤生长素在根部的极性运输方向为由形态学的上端到形态学的下端也就是“根尖端”运往“根近茎端”,⑤正确;
⑥在植物体内,生长素在细胞水平上起着促进细胞伸长生长、诱导细胞分化等作用,⑥正确;
⑦生长素是植物激素,生长激素是动物激素,二者不相同,⑦错误;
⑧在植物体内,生长素在器官水平上影响器官的生长、发育,如促进侧根和不定根发生,影响花、叶和果实发育等,⑧正确。
综上所述,①④⑤⑥⑧正确,ABD错误,C正确。
故选C。
8.下列关于植物生长发育调控的描述,错误的是( )
A.植物分布的地域性很大程度上是由水分决定的
B.重力是调节植物形态建成的重要环境因素
C.植物的生长发育是由基因表达调控、激素调节和环境因素调节共同完成的
D.光作为一种信号,影响、调控植物生长、发育的全过程
【答案】A
【分析】激素调节在植物的生长发育和对环境的适应过程中发挥着重要作用,但是,激素调节只是植物生命活动调节的一部分。植物的生长发育过程,在根本上是基因组在一定时间和空间上程序性表达的结果。光照、温度等环境因子的变化,会引起植物体内产生包括植物激素合成在内的多种变化,进而对基因组的表达进行调节。
【详解】A、温度可以通过影响种子萌发、植株生长、开花结果和叶的衰老、脱落等生命活动,从而参与调节植物的生长发育,故植物分布的地域性很大程度上就是由温度决定的,A错误;
B、植物的根、茎中具有感受重力的物质和细胞,可以将重力信号转换成运输生长素的信号,造成生长素分布的不均衡,从而调节植物的生长方向,B正确;
C、植物的生长发育是一个复杂的过程,它受到基因表达调控、激素调节和环境因素调节的共同作用。这些因素相互交织、相互影响,共同调控着植物的生长发育过程,C正确;
D、光作为一种信号,影响、调控植物生长、发育的全过程,D正确。
故选A。
9.在捕捞业中,为获得最大持续产量(MSY),一般有两种方式:配额限制和努力限制。配额限制是控制在一定时期内收获对象个体的数量,允许收获者在每一季节或每年收获一定数量的猎物;努力限制是当捕猎对象的种群数量减少后,必须增加收获努力才能获得同样收获量。如图表示不同努力水平对种群的影响,其中实线表示某种被捕捞生物的净补充量(出生数超出死亡数的部分)随种群密度的变化,虚线表示四种不同努力水平下的收获量。下列说法错误的是( )
A.若种群密度低于Nm,收获继续保持在MSY努力水平,不会导致种群灭绝
B.图中可以表示MSY的点是Q
C.若收获持续保持低努力水平,种群数量将上升至N
D.若没有捕捞,种群达到N点后,种群数量可能围绕N点上下波动
【答案】C
【分析】图中实线表示某种被捕捞生物的净补充量(出生数超出死亡数的部分)随种群密度的变化,虚线表示四种不同努力水平下的收获量。净补充量小于收获量时种群数量减少。
【详解】A、如果种群密度低于Nm,收获继续保持在MSY努力水平,则收获量将降低,但不会导致种群灭绝,A正确;
B、据题干信息分析可知,MSY为获得最大持续产量,图中的Q点可以表示MSY,该点的种群数量特征是出生率与死亡率的差值最大,B正确;
C、持续保持低努力水平,净补充量和低努力收获量相交之前,净补充量大于收获量,种群数量增加;交点之后,净补充量小于收获量,种群数量减少,所以种群数量会维持在交点左右,C错误;
D、若没有捕捞,种群达到K值后,种群数量可能围绕K值上下波动,D正确。
故选C。
10.去除取样法是一种常用的种群密度调查方法,其原理为在一个封闭的种群里,随着连续的捕捉,种群数量逐渐减少,同等的捕捉力量所获取的个体数逐渐降低,逐次捕捉的累积数就逐渐增大。当单位捕捉力量的捕捉数等于零时,捕捉累积数就是种群数量的估计值。下列说法错误的是( )
A.开放环境中的动物不适合采用此调查方法
B.此法适用于活动能力强且不易被标记的动物
C.用黑光灯诱捕具有趋光性昆虫,属于此调查法
D.被调查种群的个体差异(如年龄,运动能力)对此法的调查结果无影响
【答案】D
【分析】种群的数量特征中,种群密度是最基本的数量特征。出生率、死亡率、迁入率、迁出率直接影响种群密度;年龄结构通过影响出生率和死亡率间接影响种群密度,是预测种群密度变化趋势的主要依据;性别比例通过影响出生率间接影响种群密度。
【详解】A、开放环境中动物流动性大,不适合采用去除取样法调查方法,A正确;
B、活动能力强且不易被标记的动物,既不能用样方法,也不能用标记重捕法,可使用去除取样法,B正确;
C、用黑光灯诱捕具有趋光性的昆虫,符合题中描述的去除取样法的操作过程,属于去除取样法,C正确;
D、被调查种群的个体存在差异如年龄、运动能力,则每个个体被捕捉的可能性不同,对调查结果有影响,D错误。
故选D。
11.生物土壤结皮是由蓝细菌、绿藻、苔藓、地衣和其他土壤微生物通过菌丝体、假根和分泌物等与土壤表层颗粒胶结而成的复合体。中科院研究人员研究出了一种人工蓝细菌结皮固沙技术,大大缩短了生物土壤结皮形成的时间。下列说法错误的是( )
A.生物土壤结皮构成的群落既有水平结构也有垂直结构
B.自然生物土壤结皮先后经过藓结皮、地衣结皮、藻结皮阶段
C.生物土壤结皮除具有保水、固沙功能外还能具有固碳能力
D.人工蓝细菌结皮固沙过程改变了演替的速度
【答案】B
【分析】初生演替是指在一个从来没有植被覆盖的地面,或者是原来存在过植被、但被彻底消灭了的地方发生的演替;次生演替是指在原有植被虽已不存在,但原有的土壤条件基本保留,甚至还保留了植物的种子或其他繁殖体的地方发生的演替。
【详解】A、生物土壤结皮是由蓝细菌、苔藓,该群落既有水平结构也有垂直结构,A正确;
B、根据初生演替的顺序、地衣结皮先后经过藻结皮、地衣结皮、藓结皮阶段,B错误;
C、生物土壤结皮是由蓝细菌、苔藓,蓝细菌、苔藓,因此生物土壤结皮除具有保水,固沙功能外还能具有固碳能力,C正确;
D、人工蓝细菌结皮固沙过程有人类的参与,改变了演替的速度,D正确。
故选B。
12.生态农业“田园综合体”是集现代农业、休闲旅游、田园社区为一体的乡村可持续性综合发展新模式。在“田园综合体”中,整齐排列的标准化大棚内,蔬菜、菌类一应俱全;人工鱼塘内花鲢游弋;还有置身半山腰的特色民居等。在这里人们可以欣赏到早春的油菜花海、夏日的硕果满园、深秋的层林尽染。下列相关叙述正确的是( )
A.“田园综合体”内,人工鱼塘、油菜田、果园、大棚等依地势而建,高低不同、错落有致,体现了群落的水平结构
B.鱼塘捕捞时,不用细密的渔网,主要是为了减缓种群密度的下降
C.大棚内种植的茄子、辣椒、毛豆等通过适时喷洒生长素类似物,可以保证产量
D.人工鱼塘内,为了提高经济效益,避免种间竞争,一般只放养一种鱼类,而不是混合放养多种鱼类
【答案】A
【分析】群落的空间结构:(1)垂直结构:植物群落的垂直结构表现垂直方向上的分层性,其中植物的垂直结构决定了动物的垂直分层;(2)水平结构:水平方向上由于光照强度地形明暗湿度等因素的影响,不同地段上分布着不同的生物种群。
【详解】A、“田园综合体”内,人工鱼塘、油菜田、果园大棚等依地势而建,属于在群落水平方向上的差异,体现了群落的水平结构,A正确;
B、鱼塘捕捞时,不用细密的渔网,这主要是为了防止捕获过小的鱼苗,从而保护鱼类资源,实现可持续利用。如果使用细密的渔网,可能会将大量未成熟的鱼苗一并捕获,导致种群年龄结构失衡,不利于种群的长期稳定发展。因此,这一做法并不是为了减缓种群密度的下降,B错误;
C、毛豆收获的是种子,而喷洒生长素类似物,只能促进子房壁发育成果皮,因而毛豆通过适时喷洒生长素类似物,不能保证产量,C错误;
D、人工鱼塘内,混合放养多种鱼类,能充分利用食物和空间等资源,提高鱼的总产量。因此,人工鱼塘内,一般放养多种鱼类,以提高经济效益,D错误。
故选A。
13.生态系统中信息的传递类型多种多样,如①用一定频率的声波处理蔬菜、谷类作物及树木等种子,可以提高发芽率获得增产;②雌蛾用腹端腺分泌的性外激素作为呼唤配偶的“甜言蜜语”,能被距离数百米以外的雄蛾所感知。③萤火虫利用特有的闪光信号来定位和吸引异性,下列相关说法正确的是( )
A.①、②和③中的信息种类分别属于物理、化学和行为信息
B.①说明生命活动的正常进行离不开信息的作用
C.②说明信息还能调节生物的种间关系,进而维持生态系统的平衡与稳定
D.生态系统中信息是由生物发出并相互传递而发挥作用的
【答案】B
【分析】生态系统中的信息种类:物质信息、行为信息、化学信息。物理信息指自然界中的光、声、温度、湿度、磁力等,通过物理过程传递的信息。化学信息指生物在生命活动过程中,自身产生的可以传递信息的化学物质。动物的特殊行为(主要指各种动作)在同种或异种生物传递某种信息,即动物的行为特征,可以体现为行为信息。
【详解】A、据题干信息分析可知,①中的信息声波属于物理信息,②中的性外激素属于化学信息,③中的闪光信号属于物理信息,A错误;
B、①用一定频率的声波处理蔬菜、谷类作物及树木等种子,可以提高发芽率获得增产,说明生命活动的正常进行离不开信息的作用,B正确;
C、②雌蛾用腹端腺分泌的性外激素作为呼唤配偶的“甜言蜜语”,能被距离数百米以外的雄蛾所感知,说明生物种群的繁衍离不信息的传递,C错误;
D、生态系统中的信息来源于生物和非生物环境,D错误。
故选B。
14.在加拿大班夫国家公园,美洲狮、灰熊和狼是马鹿的主要捕食者,研究者仔细分析了最近20年内401只马鹿个体的监测记录,图柱顶端的整数为捕食致死的个体数,下列说法不正确的是( )
A.从图中数据推测,迁徙的一种可能原因是规避被捕食的风险
B.图示这几种生物间存在的种间关系有捕食和竞争
C.由图中数据可知,该马鹿种群的能量在向东迁徙时只流向美洲狮
D.美洲狮的集中分布区域可能在马鹿分布区以东
【答案】C
【分析】一、捕食是指一种生物以另一种生物为食的现象。
二、种间竞争是指两种或更多种生物共同利用同样的有限资源和空间而产生的相互排斥的现象。
【详解】A、依题意,图柱顶端的整数为捕食致死的个体数。据图可知,在迁徙季节,不迁徙时死亡的比例比迁徙时死亡的比例大,据此推测迁徙的一种可能原因是规避被捕食的风险,A正确;
B、依题意,美洲狮、灰熊和狼是马鹿的主要捕食者,则可推断:美洲狮、灰熊和狼竞争马鹿,为种间竞争关系;美洲狮、灰熊和狼都会捕食马鹿,它们与马鹿是捕食关系,B正确;
C、据图可知,该马鹿种群在向东迁徙时,被美洲狮捕食导致死亡的比例为1,但该马鹿种群的能量不只存在于被捕食的马鹿中,被捕食的马鹿的能量也不会全部注入美洲狮。因此,该马鹿种群的能量在向东迁徙时不只流向美洲狮,C错误;
D、据图可知,在迁徙季节和非迁徙季节,马鹿向东迁徙时被美洲狮捕食的比例大,可推测美洲狮的集中分布区域可能在马鹿分布区以东,D正确。
故选C。
15.生命系统各层次都具有通过自我调节以维持自身相对稳定状态的能力,例如人体可通过神经和体液调节维持体温的相对稳定。下列现象与上述不符的是( )
A.人体出现衰老或损伤的细胞,通过免疫监视及时将其清除
B.狼捕食兔子使兔子数量减少,一段时间后狼的数量也减少
C.盐胁迫下,植物细胞膜运出Na+的蛋白基因表达水平上升
D.过度利用的森林或草原,通过封育又使其恢复到之前状态
【答案】A
【分析】生态系统所具有的保持或恢复自身结构和功能相对稳定的能力,叫做生态系统的稳定性;生态系统之所以能维持相对稳定,是由于生态系统具有自我调节能力,如当河流受到轻微污染时,能通过物理沉降、化学分解和微生物的分解,很快消除污染,河流中生物种类和数量不会受到明显的影响。
【详解】A、人体出现衰老或损伤细胞,通过免疫自稳及时将其清除,A错误;
B、狼捕食兔子使兔子数量减少,一段时间后狼的数量也减少,这体现了生态系统中的负反馈调节机制,是生态系统自我调节以维持稳定的表现,B正确;
C、盐胁迫下,植物细胞膜运出Na+的蛋白基因表达水平上升,这是植物应对盐胁迫,维持自身相对稳定状态的调节方式,C正确;
D、过度利用的森林或草原,通过封育又使其恢复到之前状态,是森林或草原生态系统自身的自我调节能力,D正确。
故选A。
二.不定项选择题(每题有一或多个正确选项,完全正确得3分,漏选得1分,错选不得分,共5题,满分15分)
16.下列关于免疫系统的组成和功能的叙述,错误的是( )
A.扁桃体、淋巴结和脾是免疫器官,是免疫细胞生成、成熟和集中分布的场所
B.树突状细胞的细胞膜具有很多突起结构与其能够高效识别病原体的功能密切相关
C.抗体、溶菌酶、细胞因子等免疫活性物质都是由免疫细胞产生并发挥免疫作用的物质
D.肠黏膜分泌的杀菌、抑菌等物质属于机体第一道防线
【答案】AC
【分析】免疫系统的组成包括免疫器官、免疫细胞和免疫活性物质,免疫器官是免疫细胞生成、成熟或集中分布的场所,包括骨髓、胸腺、脾、淋巴结、扁桃体等;免疫细胞是发挥免疫作用的细胞,包括淋巴细胞和吞噬细胞;免疫活性物质是由免疫细胞或其他细胞产生的发挥免疫作用的物质,如抗体、淋巴因子、溶菌酶等。
【详解】A、扁桃体,淋巴结和脾是免疫器官,是免疫细胞集中分布场所,胸腺和骨髓也是免疫器官,是免疫细胞生成、成熟的场所,A错误;
B、树突状细胞的细胞膜有很多突起,增加的细胞膜的膜面积,有利于高效识别病原体,B正确;
C、免疫活性物质是由免疫细胞或其它细胞产生具有免疫作用的物质,如溶菌酶可由其他细胞产生,C错误;
D、肠黏膜分泌的杀菌、抑菌等物质属于机体第一道防线,D正确。
故选AC。
17.采食减少是动物被感染后的适应性行为,可促进脂肪分解,产生β-羟基丁酸(BHB)为机体供能。研究者用流感病毒(IAV)感染小鼠后统计其采食量并测定血浆中葡萄糖和BHB水平,结果如图1。测定BHB对体外培养的CD4+T细胞(一种辅助性T细胞)增殖及分泌干扰素-γ水平的影响,结果如图2。下列叙述正确的是( )
A.小鼠血糖水平与采食量在一定范围内呈现正相关的特征
B.小鼠感染IAV后副交感神经活动占据优势,胃肠蠕动减弱,采食减少
C.侵入机体的IAV可刺激CD4+T细胞增殖分化为CD8+T细胞(细胞毒性T细胞)
D.采食减少可增加小鼠体内BHB水平,提高特异性免疫功能
【答案】AD
【分析】分析图1可知流感病毒(IAV)感染小鼠后,其采食量并测定血中葡萄糖和BHB水平的变化情况;图2自变量为是否添加BHB,因变量为CD4+T细胞数及分泌干扰素-γ水平。
【详解】A、图1曲线可知,小鼠血糖水平与采食量在一定范围内呈现正相关的特征,A正确;
B、如果副交感神经活动占据优势,胃肠蠕动加强,B错误;
C、BHB可促进CD4+T细胞(一种辅助性T细胞)增殖和CD4+T细胞分泌细胞因子,但不能产生CD8+T细胞,C错误;
D、采食减少可促进脂肪分解,产生β-羟基丁酸(BHB)为机体供能,增加小鼠体内BHB水平,BHB促进CD4+T细胞(一种辅助性T细胞)增殖及分泌干扰素-γ,提高特异性免疫功能,D正确。
故选AD。
18.2024年世界湿地日的主题为“湿地与人类福祉”。湿地为保护生态平衡和生物多样性做出了重要贡献,下列相关叙述正确的是( )
A.湿地中生物的组分越多,营养结构越复杂,其抵抗力稳定性越强
B.湿地生态系统的结构是由该区域内各种生物及无机环境共同构成
C.湿地的功能平衡依赖于生产—消费—分解的生态过程正常进行
D.湿地被誉为地球的“肾”,具有蓄洪防旱、自然净化污水、调节区域气候等功能
【答案】ACD
【分析】生态系统的成分越单纯,营养结构越简单,自我调节能力就越弱,抵抗力稳定性就越低,反之则越高。
【详解】A、湿地中生物的组分越多,营养结构越复杂,其自我调节能力越强,抵抗力稳定性也越强,A正确;
B、生态系统的结构包括生态系统的组成成分和营养结构,该区域内各种生物及无机环境共同构成生态系统的组成成分,B错误;
C、湿地的功能平衡表现在生产—消费—分解的生态过程正常进行,保证了物质总在循环,能量是不断流动,生物个体持续发展和更新,C正确;
D、湿地被誉为地球的“肾”,具有蓄洪防旱、调节区域气候、控制土壤侵蚀、自然净化污水等功能,D正确。
故选ACD。
19.某池塘生态系统中,甲、乙、丙三种生物分别属于三个相邻的营养级,三者的数量变化(甲是生产者)如图1所示;该池塘生态系统的能量流动关系如图2所示,其中a2和b3分别为第二、第三营养级从上一营养级同化的能量。下列说法不正确的是( )
A.流入该池塘生态系统的总能量是现有生物拥有的总能量和人工饲料中的总能量
B.图2中第二营养级粪便中的能量属于b2,第三营养级粪便中的能量属于c2
C.该池塘生态系统中第二和第三营养级之间能量传递效率为×100%
D.乙为初级消费者,处于第二营养级,丙处于第三营养级,且乙和丙的种间关系为捕食
【答案】ABC
【分析】一、能量传递效率计算公式:某一营养级的同化量÷上一营养级的同化量×100%。
二、消费者产生的粪便中能量不属于该营养级同化的能量,它实际上与上一营养级的遗体、残骸一样,属于上一营养级的同化量的一部分,要通过分解者的分解作用释放出来。
【详解】A、流入该池塘生态系统的总能量是生产者固定的总能量和人工饲料中的总能量,A错误;
B、某营养级粪便中的能量是其没有同化的能量,属于上一营养级同化的能量,因此图2中第二营养级粪便中的能量属于a3,第三营养级粪便中的能量属于b2,B错误;
C、据题干信息分析可知,a2和b3分别为第二、第三营养级从上一营养级同化的能量,且能量传递效率是指相邻两个营养级的同化量比值,所以该农场中第二和第三营养级之间的能量传递效率为:b3/(a2+d1)×100%,C错误;
D、据图1分析可知,甲是生产者,乙为初级消费者,处于第二营养级,丙处于第三营养级,且乙和丙的种间关系为捕食,D正确。
故选ABC。
20.小天鹅是长途迁徙鸟类,一年中会有两次往返于越冬栖息地和繁殖栖息地的迁徙行为,鄱阳湖区域是小天鹅重要的越冬栖息地。2003-2015年冬季鄱阳湖区域超过10年记录到有小天鹅分布的湖泊中小天鹅被记录次数(利用频次)及其平均数量如图所示。下列叙述正确的是( )
A.在鄱阳湖区域,决定小天鹅越冬种群密度的种群数量特征是死亡率、迁入率和迁出率
B.据图可知,青岚湖是小天鹅最青睐的越冬地
C.通过建立鄱阳湖国家级自然保护区对小天鹅实施保护的措施属于易地保护
D.小天鹅的种群数量及动态等领域尚有很多的生态学问题可供研究,这属于潜在价值
【答案】A
【分析】生物多样性的价值:(1)直接价值是对人类有食用、药用和作为工业原料等实用意义的,以及有旅游观赏、科学研究和文学艺术创作等非实用意义的价值。(2)生物多样性的间接价值主要体现在调节生态系统的功能等方面。例如,植物能进行光合作用,具有制造有机物、固碳、供氧等功能;森林和草地具有防风固沙、水土保持作用,湿地可以蓄洪防旱、净化水质、调节气候,等等。此外,生物多样性在促进生态系统中基因流动和协同进化等方面也具有重要的生态价值。以生物多样性为基础的生态系统决定着人类生存和生活环境的质量。直到近几十年来,人类才逐渐认识到,生物多样性的间接价值明显大于它的直接价值。(3)生物多样性还具有许多目前人们尚不太清楚的潜在价值。
【详解】A、鄱阳湖区域是小天鹅重要的越冬栖息地,在越冬栖息地小天鹅是不繁殖后代的,因此在鄱阳湖区域,决定小天鹅越冬种群密度的种群数量特征是死亡率、迁入率和迁出率,A正确;
B、据图可知,由于大湖池区域内小天鹅的平均数量最大,利用频次也很高,因此小天鹅最青睐的越冬地是大湖池,B错误;
C、通过建立鄱阳湖国家级自然保护区对小天鹅实施保护的措施属于就地保护,C错误;
D、直接价值是对人类有食用、药用和作为工业原料等实用意义的,以及有旅游观赏、科学研究和文学艺术创作等非实用意义的价值,小天鹅的种群数量及动态等领域尚有很多生态学问题可供研究,这属于科研价值,因此小天鹅的这种价值属于直接价值,D错误。
故选A。
三.非选择题(共5题,满分55分)
21.科学家以哺乳动物骨骼肌细胞和枪乌贼巨轴突细胞为材料,研究了神经冲动在神经纤维上的产生机制。
(1)兴奋在神经纤维上以______的形式传导,这与离子的跨膜运输密切相关。
(2)假设初始状态下,膜两侧正负电荷均相等,且膜内K+浓度高于膜外。在静息电位形成过程中,当膜仅对K+具有通透性时,K+以_____方式向膜外流动,膜外正电荷和膜内负电荷数量逐步增加,对K+进一步外流起阻碍作用,最终K+跨膜流动达到平衡,形成稳定的跨膜静电场,此时膜两侧的电位表现是______。
(3)骨骼肌细胞处于静息状态时,实验测得膜的静息电位为-90mV,此时没有K+跨膜净流动。K+外流形成的静电场可能是构成静息电位的主要因素。
为证明上述推测,研究者梯度增加细胞外K+浓度并测量静息电位。结果所测静息电位的绝对值______。
(4)为探究动作电位的形成机制,科研人员利用电压钳技术进行了如下实验,实验处理及结果分别是:
对照组①:当给予刺激后,出现了一个早期快速发生与消失的内向电流以及一个随后缓慢发生的外向电流。(已知电流方向与正离子的流动方向一致)
实验组②和③:将轴突分别浸浴于河豚毒素(TTX,Na+通道阻断剂)和四乙基胺(TEA,K+通道阻断剂)的溶液中的处理。
实验结果表明,动作电位的发生是由于Na+内流导致的,依据是___________。
【答案】(1)电信号
(2)①.协助扩散 ②.外正内负
(3)均与相应状态下K+静电场强度理论值接近
(4)①组受刺激后,出现内向电流,而②组用Na+通道阻断剂河豚毒素处理后,不再出现内向电流
【分析】一、静息电位产生的原因:细胞处于安静状态下,存在于细胞膜两侧的电位差称为静息电位,表现为内负外正。原因是细胞膜对K+的通透性增大,K+外流,表现为外正内负。
二、动作电位产生的原因:细胞膜对Na+的通透性增大,Na+内流,表现为内正外负。
【小问1详解】神经纤维受到刺激产生兴奋时,神经纤维膜对钠离子通透性增加,Na+内流,使得刺激点处膜两侧的电位表现为内正外负,该部位与相邻部位产生电位差而发生电荷移动,形成局部电流,兴奋在神经纤维上以局部电流(电信号)的形式传导。
【小问2详解】 在静息电位形成过程中,当膜仅对K+具有通透性时,K+通过K+通道顺浓度梯度向膜外流动,属于协助扩散,膜外正电荷和膜内负电荷数量逐步增加,对K+进一步外流起阻碍作用,最终K+跨膜流动达到平衡,形成稳定的跨膜静电场,此时膜两侧的电位表现是外正内负。
【小问3详解】梯度增加细胞外K+浓度,此时钾离子外流减小,如果所测均与相应状态下K+静电场强度理论值接近,则可验证K+外流形成的静电场可能是构成静息电位的主要因素。
【小问4详解】①组受刺激后出现向内电流,③组阻断K+后向内电流依然存在,说明K+通道不影响向内电流,而②组用Na+通道阻断剂河豚毒素处理后,不再出现内向电流,表明内向电流的维持需要Na+通道开启。
22.少数人私自购买并注射司美格鲁肽来达到减肥效果,但会导致诸多不良反应。在我国医保名录中,它的适应症是治疗Ⅱ型糖尿病,其可长效降低血糖,延迟胃排空,并通过中枢性食欲抑制减少进食量。司美格鲁肽是胰高血糖素样肽-1受体激动剂(GLP-1RA),与体内GLP-1结构类似。GLP-1作用机理如图1:
(1)据题意分析图1中激素X是_____(激素名称),其作用于靶细胞一方面促进血糖进入靶细胞进行氧化分解、合成糖原和转变为甘油三酯等;另一方面又能抑制_____。
(2)司美格鲁肽可通过神经调节延缓消化道蠕动;也可通过中枢性食欲抑制减少进食量,说明其可以使_____产生饱腹感,从而抑制食欲;还可以引起_______细胞的细胞膜信号转变,促进该细胞分泌激素X。
(3)为进一步探究GLP-1的降血糖机制,现将生长状态相似的小鼠平均分成4组,分别在A、B时间点之后开始给4组注射适量的以下实验试剂之一:STZ药物(该药物特异性诱导胰岛B细胞凋亡)、exendin-4(某种其他类型的降血糖药物)、GLP-1类似物、生理盐水。(请在表格中“?”处填写需要注射的物质)
在相同条件下培养小鼠,期间持续检测小鼠空腹血糖浓度,全部注射流程结束后检测4组小鼠的胰岛B细胞数量和胰岛素表达量,结果如图2、图3所示。除了可以促进胰岛B细胞分泌胰岛素外,GLP-1还可以:________。
【答案】(1)①.胰岛素 ②.肝糖原分解,非糖物质转化为葡萄糖
(2)①.大脑皮层 ②.胰岛B
(3)①.exendin-4 ②.生理盐水 ③.通过促进胰岛B细胞的增殖(或者抑制胰岛B细胞凋亡),促进胰岛素基因的表达,进而缓解由胰岛B细胞凋亡导致的高血糖症状,并且降低血糖效果比exendin-4更好
【分析】血糖平衡的调节,也就是调节血糖的来源和去向,使其处于平衡状态。研究发现,机体是通过一些特定的激素来调节血糖的代谢速率的,其中最主要的是胰岛分泌的胰高血糖素和胰岛素。
【小问1详解】根据题意可知,激素X能促进血糖进入靶细胞进行氧化分解从而降低血糖浓度,因此激素X是胰岛素。胰岛素可以促进组织细胞吸收、摄取和利用葡萄糖,又可以抑制肝糖原分解和非糖物质转化为葡萄糖。
【小问2详解】血糖调节中枢是下丘脑,可通过神经调节延缓消化道蠕动;也可通过中枢性食欲抑制减少进食量,其可通过中枢性食欲抑制减少进食量,说明其使大脑皮层产生饱腹感,从而抑制食欲;GLP-1作用于胰岛B细胞膜上受体,经过一些列信号转变,进而促进胰岛素的释放。
【小问3详解】一组是健康的对照组,其他组是模型鼠组,故二组、三组、四组都租要注射STZ,以构建模型鼠。二组已经给出治疗,三组、四组分别给与exendin-4和生理盐水处理。从结果可知三组血糖下降,四组持续高血糖,故4组是糖尿病对照组,三组是阳性对照组。从各组胰岛细胞数量可知,二组、三组胰岛细胞数量明显多于四组,说明GLP-1、Exendin-4能够促进胰岛B细胞的增殖(或者抑制胰岛B细胞凋亡);二组、三组胰岛素表达量多于四组,说明GLP-1、Exendin-4能够促进胰岛素基因的表达;三组的胰岛素表达量高于二组,说明GLP-1降低血糖效果比exendin-4更好。
23.2023年诺贝尔生理医学奖授予在“核苷碱基修饰方面的发现及在mRNA疫苗开发”上的应用;纳米脂质颗粒LNP能使mRNA疫苗在体内以非侵入性方式进行靶向递送抗原,过程如图2所示。图1是某病毒引起人体免疫应答的过程,请回答下列问题。
(1)图1中,当该病毒侵入机体后,被APC细胞摄取、处理并_____抗原到细胞表面,激活细胞a_______(细胞名称),一方面,通过体液免疫使b细胞增殖分化为________;另一方面,通过细胞免疫最终形成________使靶细胞裂解,释放抗原。
(2)图2中编码该病毒抗原蛋白的mRNA封装在LNP中进入细胞,若内体小泡中的mRNA未实现逃逸,则会被________识别,使该外来mRNA降解;若逃逸成功也需逃避________的识别,以免被降解。
(3)与DNA疫苗相比,mRNA疫苗的安全性更有优势,这是因为mRNA疫苗不会进入______内,减少了整合到宿主细胞基因组中的风险。与灭活病毒疫苗相比,RNA疫苗的优点有______(答出一点即可)。
【答案】(1)①.呈递 ②.辅助性T细胞 ③.浆细胞和记忆B细胞 ④.新的细胞毒性T细胞
(2)①.TLR7/8和TLR3 ②.NLRs
(3)①.细胞核 ②.能引起细胞免疫;能不断地表达出抗原;能产生更多的记忆细胞和抗体
【分析】分析图1:图中抗原经过抗原呈递细胞摄取、处理后,将抗原在细胞表面,然后呈递给辅助性T细胞,即图中的a细胞,辅助性T细胞表面的特定分子发生变化并与B细胞结合,即图中的b细胞,这是激活B细胞的第二个信号;辅助性T细胞开始分裂、分化,并分泌细胞因子。B细胞受到两个信号的刺激后开始分裂、分化,大部分分化为浆细胞,小部分分化为记忆B细胞。浆细胞能够产生抗体与抗原发生特异性结合。
【小问1详解】图1中,当新冠病毒侵入机体后,被APC细胞摄取、处理并呈递抗原到细胞表面,激活细胞a(辅助性T细胞),一方面,通过体液免疫使b细胞(B细胞)增殖分化为浆细胞和记忆B细胞;另一方面,通过细胞免疫最终形成新的细胞毒性T细胞使靶细胞裂解,释放抗原。
【小问2详解】分析图2:mRNA疫苗在纳米脂质颗粒(LNP)的作用下,以胞吞的方式进入细胞形成内体小泡。mRNA从内体小泡逃逸后利用宿主细胞的核糖体翻译出抗原蛋白,经高尔基体发挥作用分泌到细胞外,激活宿主的免疫应答,产生相应的抗体和记忆细胞,从而获得对新冠病毒的免疫力。若内体小泡内的mRNA未实现逃逸,则会被TLR3和TLR7/8识别,使该外来mRNA降解。若逃逸成功也需逃避NLRs识别,以免被降解。
【小问3详解】与DNA疫苗相比,mRNA不需要进入细胞核,无整合到宿主细胞染色体基因组中的风险。且与灭活病毒疫苗相比,能引起细胞免疫;能不断地表达出抗原;能产生更多的记忆细胞和抗体。
24.相对多度是群落野外调查的一种估测指标,是指群落中某一种植物的个体数占该群落所有植物个体数的百分比。在某退耕农田自然演替过程中,植物物种甲、乙和丙分别在不同阶段占据优势,它们的相对多度与演替时间的关系如图所示。回答下列问题:
(1)在研究该群落植物类群丰富度的过程中,统计丙的相对数量采用了记名计算法。根据记名计算法适用对象的特点分析,丙的特点是____。
(2)退耕农田自然演替过程中,该群落演替与在沙丘上进行的群落演替相比,除了演替起点不同,区别还在于该群落的演替____(答出2点区别即可)。
(3)据图分析,第30年至第50年乙种群密度的变化是____(填“增大”“减小”或“不能确定”),原因是____。
(4)有同学认为物种丙的加入会使该群落的物种丰富度增加,该同学的观点____(填“一定正确”或“不一定正确”),理由是____。
【答案】(1)个体较大,种群数量有限
(2)时间短,速度较快
(3)①.不能确定 ②.由于30-50年丙的相对多度在增加,故无法确定该群落总的植物个体数的变化,相应的,虽然乙植物占比(相对多度)在减小,但无法确定其具体的种群密度在减小,可能只是丙个体数目增加的更快,占比更多,优势取代
(4)①.不一定正确 ②.物种丙可能是外来物种,进入到该群落后与本地物种竞争资源和空间,可能导致本地物种无法生存,从而使物种丰富度下降
【分析】一、初生演替:是指一个从来没有被植物覆盖的地面,或者是原来存在过植被,但是被彻底消灭了的地方发生的演替。初生演替的一般过程是裸岩阶段→地衣阶段→苔藓阶段→草本植物阶段→灌木阶段→森林阶段。
二、次生演替:原来有的植被虽然已经不存在,但是原来有的土壤基本保留,甚至还保留有植物的种子和其他繁殖体的地方发生的演替,次生演替的一般过程是草本植物阶段→灌木阶段→森林阶段。
【小问1详解】记名计算法是指在一定面积的样地中,直接数出各种群的个体数目,这一般用于个体较大、种群数量有限的群落,可见丙的特点是个体较大、种群数量有限。
【小问2详解】退耕农田自然演替是在有一定植被的基础上进行的,为次生演替,火山岩上进行的群落演替为初生演替。初生演替比次生演替经历的时间长,速度较缓慢,次生演替的影响因素是要是人类活动,而初生演替的影响因素是自然元素。
【小问3详解】群落中某一种植物的个体数占该群落所有植物个体数的百分比可用相对多度表示,第30年至第50年乙种群的相对多度下降,图中纵坐标为相对多度,是该种植物个体数所占百分比,而不是具体的数目,其变化无法直接反映种群密度的变化。由于30-50年丙的相对多度在增加,故无法确定该群落总的植物个体数的变化,相应的,虽然乙植物占比(相对多度)在减小,但无法确定其具体的种群密度在减小,可能只是丙个体数目增加的更快,占比更多,优势取代。
【小问4详解】物种丙的加入会使该群落的物种丰富度增加,该同学的观点不一定正确,物种丙可能是外来物种,进入到该群落后与本地物种竞争资源和空间,可能导致本地物种无法生存,从而使物种丰富度下降。
25.罗氏沼虾属于杂食性动物,以植物、底栖动物和腐殖质为食,具有较强的适应能力,但集约化养殖因投放饵料易造成水富营养化。为此,科研人员设计了潮汐流稻田湿地生态净化系统用于处理罗氏沼虾养殖尾水,主要过程如图。请回答下列问题。
(1)罗氏沼虾在生态系统中属于________(填成分),具有促进物质循环的作用。输入潮汐流稻田湿地生态系统的总能量为___________。
(2)实验期间潮汐流稻田湿地不使用任何农药,常规稻田大量使用农药。科研人员采用扫网法在两种稻田中分别选择4个样方调查节肢动物的群落组成,并研究天敌对害虫的制约力,统计结果如表所示。
(注:水稻田中的节肢动物分为天敌、害虫和中性昆虫三类。多度指个体数量的多少。)
与潮汐流稻田湿地相比,常规稻田中害虫丰富度降低和多度增加,结合上述信息分析其原因有________。
(3)据统计,潮汐流稻田湿地对总氮和总磷的平均去除率分别为44.9%、43.0%,粮食产量比常规稻田约高22.4%,这分别体现了生物多样性的________价值。
利用潮汐流稻田湿地生态净化系统用于处理罗氏沼虾养殖尾水最主要体现了生态工程的_______原理(答出一点即可)。
【答案】(1)①.消费者和分解者 ②.水稻等生产者固定的太阳能总量和饵料中的化学能
(2)农药的大量使用,抗药性强的害虫大量繁殖;生物多样性降低,自我调节能力下降
(3)①.间接价值和直接 ②.循环##协调
【分析】一、生态系统的成分:
(1)非生物的物质和能量:阳光、热能、水、空气、无机盐等;
(2)生产者:自养生物,主要是绿色植物;
(3)消费者:动物,包括植食性动物、肉食性动物、杂食性动物和寄生生物;
(4)分解者:能将动植物遗体残骸中的有机物分解为无机物,主要是细菌和真菌。
二、关于生物多样性的价值,科学家一般概括为以下三方面:一是目前人类尚不清楚的潜在价值;二是对生态系统起到重要调节功能的间接价值;三是对人类有食用、药用和工业原料等实用意义的,以及有旅游观赏、科学研究和文学艺术创作等非实用意义的直接价值。
【小问1详解】由题意可知,罗氏沼虾属于杂食性动物,以植物、底栖动物和腐殖质为食,因此属于消费者和分解者,具有促进物质循环的作用。该生态系统中有水稻等植物,可以通过光合作用固定太阳能,此外还有投放进入该生态系统的饵料,因此输入潮汐流稻田湿地生态系统的能量形式有水稻等生产者固定的太阳能总量和饵料中的化学能。
【小问2详解】与潮汐流稻田湿地相比,常规稻田中害虫丰富度降低和多度增加,即害虫的种类减少,但是能抗农药的害虫数量在增多,结合上述信息分析其原因可能是农药的大量使用,抗药性强的害虫大量繁殖;同时物种丰富度降低,即生物多样性降低,自我调节能力下降。
【小问3详解】潮汐流稻田湿地对总氮和总磷的去除体现了生物多样性的间接价值,粮食产量比常规稻田高,提高水稻产量体现了生物多样性的直接价值。生态工程的循环原理是指在生态工程中促进系统的物质迁移与转化,既保证各个环节的物质迁移顺畅,也保证主要物质或元素的转化率较高。通过系统设计实现不断循环,使前一环节产生的废物尽可能地被后一环节利用,减少整个生产环节“废物”的产生,因此利用潮汐流稻田湿地生态净化系统用于处理罗氏沼虾养殖尾水体现了生态工程的循环原理(同时,在进行生态工程建设时,生物与环境、生物与生物的协调与适应也是需要考虑的问题,即生态工程的协调原理,因此利用潮汐流稻田湿地生态净化系统用于处理罗氏沼虾养殖尾水也主要体现了生态工程的协调原理)。
组别
一组①
二组②
三组③
四组④
A时间点
生理盐水
STZ
STZ
STZ
B时间点
生理盐水
GLP-1类似物
?____
?____
湿地类型
节肢动物
丰富度/种
多度/只·m⁻2
潮汐流稻田湿地
天敌
10
3.7
害虫
4
3.4
中性昆虫
4
3.6
常规稻田
天敌
6
10.8
害虫
2
182.1
中性昆虫
6
2.1
相关试卷
这是一份辽宁省沈阳市2024-2025学年高一(上)期末五校联考生物试卷(解析版),共24页。试卷主要包含了单项选择题,不定项选择题,非选择题等内容,欢迎下载使用。
这是一份辽宁省沈阳市2024-2025学年高二(上)期末五校联考生物试卷(解析版),共25页。试卷主要包含了选择题,非选择题等内容,欢迎下载使用。
这是一份2023~2024 学年辽宁省五校高一(上)期末生物试卷(解析版),共22页。试卷主要包含了选择题,非选择题等内容,欢迎下载使用。

