重庆市2024-2025学年高一(下)开学适应性模拟测试化学试卷(解析版)
展开
这是一份重庆市2024-2025学年高一(下)开学适应性模拟测试化学试卷(解析版),共31页。试卷主要包含了某化学小组用“84消毒液”,图中表示钠离子,表示氯离子,向一定体积的Ba,已知甲、乙、丙是三种可溶性物质,过氧化钙等内容,欢迎下载使用。
1.某化学小组用“84消毒液”(主要成分是NaClO)制备氯气并探究其性质,进行如图所示的实验(a~d中均为浸有相应试液的棉花,夹持装置省略)。下列说法正确的是( )
A.为防止尾气污染空气,应使用饱和食盐水吸收尾气
B.d处褪色,一定是因酚酞被氧化而引起
C.c处褪色,说明Cl2具有还原性
D.a处变为蓝色,b处变为橙色,说明Cl2具有氧化性
2.图中表示钠离子,表示氯离子。对下列图像解释不正确的是( )
A.图1能表达对干燥的氯化钠固体通电时的微观状态
B.图2能表达将氯化钠固体溶于水的微观状态
C.图3能表达对熔融氯化钠通电时的微观状态
D.图4能表达对氯化钠溶液通电时的微观状态
3.某无色溶液中只可能含有K+、Ag+、Ba2+、Cu2+、Cl﹣、、中的几种,对其进行如下实验操作:
①取少量溶液,滴加无色酚酞溶液,酚酞变红;
②另取少量溶液,加入足量BaCl2溶液,产生白色沉淀;
③向②所得混合物中加入足量盐酸,沉淀部分溶解,并有无色气体生成;
④将③所得混合物过滤向滤液中加入AgNO3溶液,有白色沉淀生成。
下列对该溶液的说法正确的是( )
A.需要做焰色试验才能确定是否含有K+
B.可能含有Cu2+、Ba2+
C.一定含有Cl﹣
D.一定含有K+、、
4.下列转化中,需要加入氧化剂才能实现的是( )
A.Fe3+→Fe2+B.Cl2→Cl﹣+ClO﹣
C.I﹣→I2D.→MnO2
5.氧化还原反应与四种基本反应类型的关系如图所示,则下列化学反应属于阴影部分的是( )
A.Cl2+2KI═I2+2KCl
B.2NaHCO3Na2CO3+H2O+CO2↑
C.4Fe(OH)2+O2+2H2O═4Fe(OH)3
D.2FeCl3+Cu═2FeCl2+CuCl2
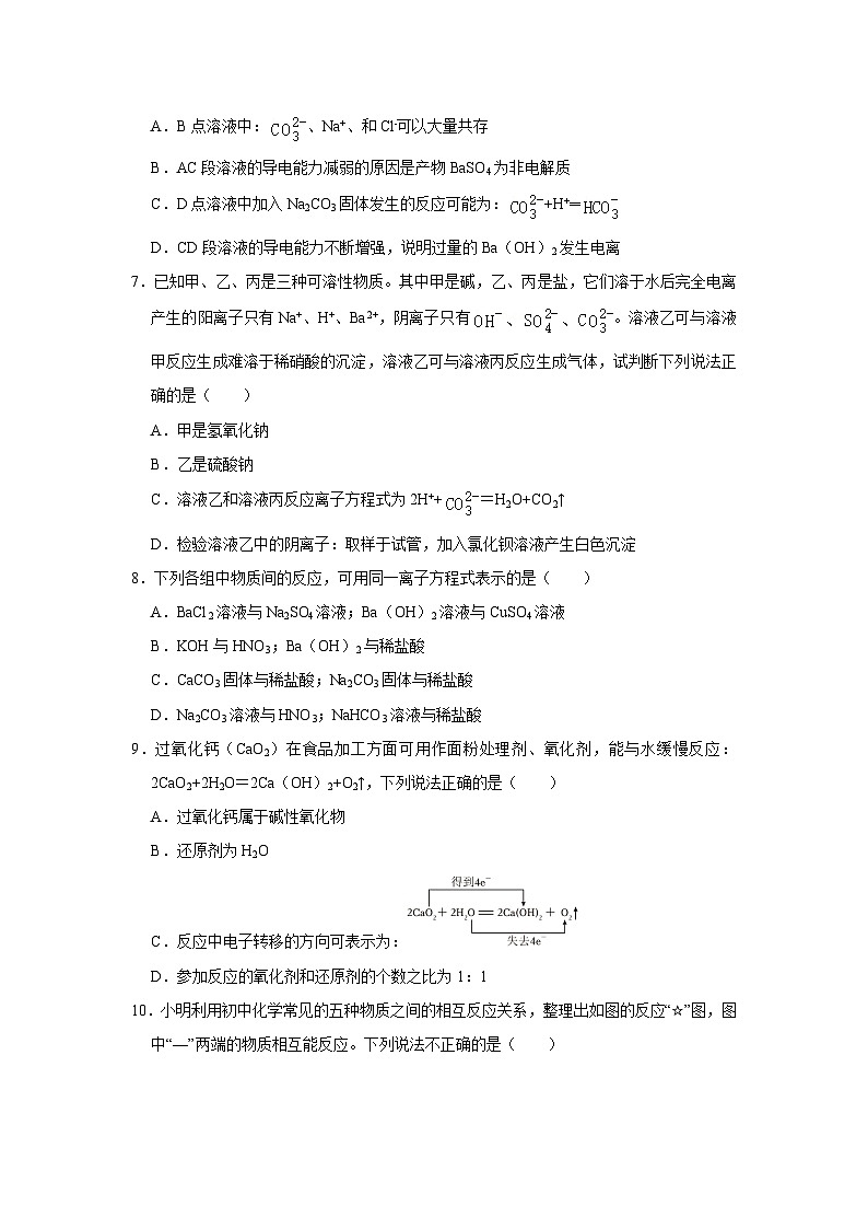
6.向一定体积的Ba(OH)2溶液中逐滴加入稀H2SO4溶液,测得混合溶液的导电能力随时间的变化曲线如图所示。下列说法正确的是( )
A.B点溶液中:、Na+、和Cl﹣可以大量共存
B.AC段溶液的导电能力减弱的原因是产物BaSO4为非电解质
C.D点溶液中加入Na2CO3固体发生的反应可能为:+H+═
D.CD段溶液的导电能力不断增强,说明过量的Ba(OH)2发生电离
7.已知甲、乙、丙是三种可溶性物质。其中甲是碱,乙、丙是盐,它们溶于水后完全电离产生的阳离子只有Na+、H+、Ba2+,阴离子只有。溶液乙可与溶液甲反应生成难溶于稀硝酸的沉淀,溶液乙可与溶液丙反应生成气体,试判断下列说法正确的是( )
A.甲是氢氧化钠
B.乙是硫酸钠
C.溶液乙和溶液丙反应离子方程式为2H++=H2O+CO2↑
D.检验溶液乙中的阴离子:取样于试管,加入氯化钡溶液产生白色沉淀
8.下列各组中物质间的反应,可用同一离子方程式表示的是( )
A.BaCl2溶液与Na2SO4溶液;Ba(OH)2溶液与CuSO4溶液
B.KOH与HNO3;Ba(OH)2与稀盐酸
C.CaCO3固体与稀盐酸;Na2CO3固体与稀盐酸
D.Na2CO3溶液与HNO3;NaHCO3溶液与稀盐酸
9.过氧化钙(CaO2)在食品加工方面可用作面粉处理剂、氧化剂,能与水缓慢反应:2CaO2+2H2O=2Ca(OH)2+O2↑,下列说法正确的是( )
A.过氧化钙属于碱性氧化物
B.还原剂为H2O
C.反应中电子转移的方向可表示为:
D.参加反应的氧化剂和还原剂的个数之比为1:1
10.小明利用初中化学常见的五种物质之间的相互反应关系,整理出如图的反应“☆”图,图中“—”两端的物质相互能反应。下列说法不正确的是( )
A.甲与稀硫酸反应可能得到黄色溶液
B.甲与碳反应后,固体总质量减小
C.乙与碳反应的生成物难溶于水
D.图中反应只涉及两种基本反应类型
11.向一定质量Na2CO3和Na2SO4混合溶液中滴加BaCl2溶液,沉淀不再生成时,改为滴加稀盐酸,沉淀质量与加入溶液总质量的变化趋势如图所示,下列说法正确的是( )
A.a点只发生反应一个反应
B.b→c过程中沉淀中BaSO4的质量减小
C.整个实验过程中,溶液中最多同时含有3种溶质
D.b、d点对应溶液中NaCl的质量不相等
12.如图是钛元素在元素周期表中的相关信息及其原子结构示意图。下列叙述正确的是( )
A.钛和钛合金都属于金属材料
B.钛原子中的中子数为22
C.钛原子失去电子可变为Ti2﹣
D.钛原子质量为47.87
13.化学兴趣小组进行下列实验,按照如图连接好线路发现图1、图2灯泡不亮,图3灯泡亮,由此得出的结论正确的是( )
A.水是非电解质
B.NaCl固体中没有自由移动的离子
C.NaCl溶液是电解质
D.NaCl在水溶液中在电流的作用下电离出了可以自由移动的离子
14.构建元素化合价和物质类别二维图是化学学习的重要方法,如图是碳元素的价类二维图,下列说法错误的是( )
A.点A代表的物质可以是甲烷,充分燃烧可生成C
B.点B代表的物质可以是金刚石,硬度大,可用于切制
C.点E是点D和水发生化合反应的产物
D.点F对应的物质可以是碳酸氢钠
15.下列化学用语正确的是( )
A.质量数为37的氯原子:Cl
B.硫原子的结构示意图:
C.次氯酸钙的化学式:CaClO
D.H2CO3的电离方程式:H2CO3=2H++
16.同温同压下,两种气体的体积不相同,其主要原因是( )
A.分子大小不同B.分子间距离不同
C.性质不同D.分子数不同
17.氧化还原反应中,水可以是氧化剂、还原剂、既是氧化剂又是还原剂、既非氧化剂又非还原剂等。下列反应属于氧化还原反应且水的作用与Br2+SO2+2H2O═H2SO4+2HBr不相同的是( )
A.Na2O+H2O═2NaOH
B.2Al+2NaOH+6H2O═2Na[Al(OH)4]+3H2↑
C.3NO2+H2O═NO+2HNO3
D.4Fe(OH)2+O2+2H2O═4Fe(OH)3
18.短周期元素Q、R、T、W在元素周期表中的位置如图所示,其中T所处的周期序数与主族序数相等,下列叙述错误的是( )
A.R最简单氢化物的化学式为RH3
B.T的氧化物能与NaOH溶液反应
C.W元素对应的含氧酸一定是强酸
D.Q、R皆可以与短周期中半径最小的原子构成10电子微粒
19.实验室配制100mL1ml⋅L﹣1NaOH溶液,不需要用到的仪器是( )
A.小烧杯B.容量瓶C.温度计D.胶头滴管
20.数字化实验将传感器、数据采集器和计算机相连,可利用信息技术对化学实验进行数据的采集和分析。如图是数字化实验得到的光照过程中氯水的pH和电导率的变化情况。下列说法正确的是( )
A.氯水pH和Cl﹣浓度随时间不断减小
B.将足量氯水加入NaHCO3溶液中产生气泡,该现象与次氯酸有关
C.氯水pH减小主要原因是光照引起了Cl2溶解度减小
D.新制氯水应保存在配有磨砂玻璃塞的棕色细口瓶中
二.解答题(共4小题)
21.铁是人体含量最多的微量元素,这些铁在人体中不是以金属单质的形式存在,而是以Fe2+和Fe3+的形式存在。亚铁离子易被吸收,给贫血者补充铁时,应给予含亚铁离子的亚铁盐,如硫酸亚铁。
(1)工业盐的主要成分是NaNO2,以前有许多起因误食NaNO2而中毒的事件,其原因是NaNO2把人体内的Fe2+转化为Fe3+而失去与O2结合的能力,这说明NaNO2具有 性。维生素C能帮助人体将食物中摄取的、不易吸收的Fe3+转变为易吸收的Fe2+,这说明维生素C具有 性。
(2)实验室利用饱和氯化铁溶液制备Fe(OH)3胶体的化学方程式为: 。
(3)高铁酸钠(Na2FeO4)是一种新型绿色消毒剂,主要用于饮用水处理。可以通过下述反应制取(未配平):Fe(OH)3+NaOH+NaClO=Na2FeO4+NaCl+H2O。
①该反应中氧化剂是 (用化学式表示,下同),还原产物为 。
②配平反应方程式
Fe(OH)3+ NaOH+ NaClO= Na2FeO4+ NaCl+ H2O。
③用单线桥在方程式中标出电子转移的情况:
22.如图是甲、乙、内三种物质的溶解度曲线。请根据图中信息回答下列问题:
(1)甲、乙两种物质在 ℃时溶解度相等;
(2)t3℃时,把30克甲充分溶解在50克水中,所得溶液质量是 g。
(3)t3℃时,将等质量甲、乙、丙三种物质的饱和溶液中降温到t1℃,所含溶剂质量由多到少的顺序是 ;
(4)下列说法正确的是 (填序号)。
A.甲中混有少量乙,可以采用蒸发结晶的方法提纯甲
B.t1℃时,甲、丙两物质饱和溶液中所含溶质质量相等
C.丙对应的物质可能为气体或者氢氧化钙
D.t2℃时,将甲、乙、丙三种物质的饱和溶液分别降低温度到t1℃(不考虑水的蒸发),所得溶液中溶质的质量分数依次为W1、W2、W3,则:W2>W1=W3
23.随原子序数递增,八种短周期元素(用字母x、y等表示)原子半径的相对大小、最高正价或最低负价的变化如图所示。请回答下列问题:
(1)y在元素周期表中的位置为 ;g的原子结构示意图为 ;d、f、g简单离子半径由大到小的顺序为 (用离子符号表示)。
(2)8种元素中,金属性最强的是 (填元素符号),最高价氧化物对应的水化物属于两性氢氧化物的是 (填化学式)。
(3)z与x组成的一种化合物(z2x4)中既含非极性键又含极性键,其结构式为 。
(4)用电子式表示y的最高价氧化物的形成过程为 。
(5)(yz)2称为拟卤素,与卤素单质性质类似,(yz)2与氢氧化钠溶液反应的化学方程式为 。
(6)元素的原子得电子能力越强,则元素非金属性越强。下列事实不能说明h的非金属性比g的非金属性强的是 (填标号)。
A.将h的单质通入g的气态氢化物形成的溶液中,有淡黄色沉淀产生
B.g的单质与Fe化合时产物中Fe为+2价,h的单质与Fe化合时产物中Fe为+3价
C.用h的氢化物可以制得g的氢化物
D.化合物gh2中,h的化合价为﹣1价
24.Ⅰ.过氧化氢(H2O2)的水溶液俗称双氧水,可用于消毒杀菌。已知:①H2O2受热容易分解;②H2O2可看作二元弱酸。
请回答下列问题:
(1)H2O2在水中的主要电离方程式为 。
(2)Na2O2和稀盐酸反应可以生成H2O2和NaCl,该反应属于四种基本反应类型中的 反应,Na2O2中氧元素的化合价为 。
(3)水电离生成H3O+和OH﹣叫做水的自耦电离,可表示为:2H2O⇌H3O++OH﹣。和水类似,H2O2也有极微弱的自耦电离,其自耦电离方程式为 。
(4)H2O2与Ba(OH)2溶液反应生成的“酸式盐”的化学式为 。
Ⅱ.过碳酸钠(2Na2CO3•3H2O2)俗称固体双氧水,有Na2CO3和H2O2的双重性质。Na2CO3和H2O2反应可制备过碳酸钠,工艺流程如图:
查阅资料可知:
a.制备反应为2Na2CO3+3H2O2═2Na2CO3•3H2O2,该反应放出大量热;
b.过碳酸钠易溶于水,难溶于酒精;
c.50℃时2Na2CO3•3H2O2开始分解。
请回答下列问题:
(5)反应中控制温度不宜过高的原因是 。
(6)下列试剂可作“豫定剂”使用的是 。
A.NaHSO4 B.MnO2 C.Na2SiO3 D.H2SO4
【参考答案】
一.选择题(共20小题)
1.某化学小组用“84消毒液”(主要成分是NaClO)制备氯气并探究其性质,进行如图所示的实验(a~d中均为浸有相应试液的棉花,夹持装置省略)。下列说法正确的是( )
A.为防止尾气污染空气,应使用饱和食盐水吸收尾气
B.d处褪色,一定是因酚酞被氧化而引起
C.c处褪色,说明Cl2具有还原性
D.a处变为蓝色,b处变为橙色,说明Cl2具有氧化性
【答案】D
【解析】解:A.为防止尾气污染空气,应使用NaOH溶液吸收尾气,饱和食盐水不能吸收氯气,故A错误;
B.d处褪色,是因氯气与NaOH反应后,NaOH没有引起的,故B错误;
C.c处的酸性高锰酸钾溶液具有强氧化性,可以氧化挥发出来的HCl,c处褪色,不能说明Cl2具有还原性,故C错误;
D.a处变为蓝色,是因为氯气把I﹣氧化为I2,b处变为橙色,是因为氯气把Br﹣氧化为Br2,都说明Cl2具有氧化,故D正确;
故选:D。
2.图中表示钠离子,表示氯离子。对下列图像解释不正确的是( )
A.图1能表达对干燥的氯化钠固体通电时的微观状态
B.图2能表达将氯化钠固体溶于水的微观状态
C.图3能表达对熔融氯化钠通电时的微观状态
D.图4能表达对氯化钠溶液通电时的微观状态
【答案】D
【解析】解:A.干燥的NaCl固体中存在不能自由移动的离子,通电时,离子不能定向移动,不能导电,则图1能表达对干燥的NaCl固体通电时的微观状态,故A正确;
B.NaCl固体溶于水时,NaCl在水分子作用下电离得到水合钠离子和水合氯离子,钠离子带正电荷,吸引水分子中带负电荷的氧原子,氯离子带负电荷,吸引水分子中带正电荷的氢原子,则图2能表达将NaCl固体溶于水的微观状态,故B正确;
C.熔融NaCl能电离出自由移动的钠离子和氯离子,通电时钠离子向与电源负极相连的电极移动,氯离子向与电源正极相连的电极移动,则图3能表达对熔融氯化钠通电时的微观状态,故C正确;
D.NaCl在溶液中电离出水合钠离子和水合氯离子,钠离子带正电荷,吸引水分子中带负电荷的氧原子,氯离子带负电荷,吸引水分子中带正电荷的氢原子,则图4不能表达对NaCl溶液通电时的微观状态,故D错误;
故选:D。
3.某无色溶液中只可能含有K+、Ag+、Ba2+、Cu2+、Cl﹣、、中的几种,对其进行如下实验操作:
①取少量溶液,滴加无色酚酞溶液,酚酞变红;
②另取少量溶液,加入足量BaCl2溶液,产生白色沉淀;
③向②所得混合物中加入足量盐酸,沉淀部分溶解,并有无色气体生成;
④将③所得混合物过滤向滤液中加入AgNO3溶液,有白色沉淀生成。
下列对该溶液的说法正确的是( )
A.需要做焰色试验才能确定是否含有K+
B.可能含有Cu2+、Ba2+
C.一定含有Cl﹣
D.一定含有K+、、
【答案】D
【解析】解:无色溶液一定不含Cu2+,酚酞变红,说明溶液显碱性,一定含有CO,一定不含Ag+、Ba2+;加入足量BaCl2溶液,产生白色沉是BaCO3或BaSO4,加入足量盐酸,沉淀部分溶解,并有无色气体生成,说明该沉淀中既有BaCO3,又有BaSO4,则该溶液中一定含有、;由于反应过程中加入氯化钡溶液和盐酸,引入了氯离子,无法判断原溶液中含有Cl﹣,由于任何溶液既有阳离子,又有阴离子,则原溶液中一定含有K+,
A.根据上面的分析可得原溶液中一定含有K+,故A错误;
B.无色溶液一定不含Cu2+,酚酞变红,说明溶液显碱性,一定含有CO,一定不含Ag+、Ba2+,故B错误;
C.由于反应过程中加入氯化钡溶液和盐酸,引入了氯离子,无法判断原溶液中含有Cl﹣,故C错误;
D.根据上面的分析可得原溶液中一定含有K+、、,可能含有Cl﹣,一定不含Ag+、Ba2+、Cu2+,故D正确;
故选:D。
4.下列转化中,需要加入氧化剂才能实现的是( )
A.Fe3+→Fe2+B.Cl2→Cl﹣+ClO﹣
C.I﹣→I2D.→MnO2
【答案】C
【解析】解:A.Fe3+→Fe2+中铁元素化合价降低,发生还原反应,需要加入还原剂,故A错误;
B.中氯气既是氧化剂也是还原剂,不需要氧化剂,也不需要还原剂,故B错误;
C.I﹣→I2中I元素化合价升高,发生氧化反应,需要加氧化剂,故C正确;
D.中Mn元素化合价降低,发生还原反应,需要加还原剂,故D错误;
故选:C。
5.氧化还原反应与四种基本反应类型的关系如图所示,则下列化学反应属于阴影部分的是( )
A.Cl2+2KI═I2+2KCl
B.2NaHCO3Na2CO3+H2O+CO2↑
C.4Fe(OH)2+O2+2H2O═4Fe(OH)3
D.2FeCl3+Cu═2FeCl2+CuCl2
【答案】D
【解析】解:A.Cl2+2KI═I2+2KCl属于置换反应,不属于阴影部分,故A错误;
B.2NaHCO3Na2CO3+H2O+CO2↑属于分解反应,不属于阴影部分,故B错误;
C.4Fe(OH)2+O2+2H2O═4Fe(OH)3属于化合反应,不属于阴影部分,故C错误;
D.2FeCl3+Cu═2FeCl2+CuCl2不属于化合反应、不属于置换反应、不属于分解反应,反应中Fe、Cu元素化合价改变,属于氧化还原反应,属于阴影部分,故D正确,
故选:D。
6.向一定体积的Ba(OH)2溶液中逐滴加入稀H2SO4溶液,测得混合溶液的导电能力随时间的变化曲线如图所示。下列说法正确的是( )
A.B点溶液中:、Na+、和Cl﹣可以大量共存
B.AC段溶液的导电能力减弱的原因是产物BaSO4为非电解质
C.D点溶液中加入Na2CO3固体发生的反应可能为:+H+═
D.CD段溶液的导电能力不断增强,说明过量的Ba(OH)2发生电离
【答案】C
【解析】解:A.B点溶液中含有大量的Ba2+,碳酸根离子与钡离子会结合成碳酸钡,不能大量共存,故A错误;
B.向一定体积的氢氧化钡溶液中逐滴加入稀H2SO4溶液,生成BaSO4和水,AC段溶液的导电能力不断减弱,是因为生成BaSO4沉淀,溶液中的离子较少,BaSO4虽然难溶于水,但是其电离的部分完全电离,属于强电解质,故B错误;
C.D点溶液中含有硫酸,若加入大量的Na2CO3固体可能发生反应+H+═,故C正确;
D.CD段过量的硫酸电离产生氢离子和硫酸根离子导致溶液中自由移动离子浓度变大,导电能力增强,故D错误;
故选:C。
7.已知甲、乙、丙是三种可溶性物质。其中甲是碱,乙、丙是盐,它们溶于水后完全电离产生的阳离子只有Na+、H+、Ba2+,阴离子只有。溶液乙可与溶液甲反应生成难溶于稀硝酸的沉淀,溶液乙可与溶液丙反应生成气体,试判断下列说法正确的是( )
A.甲是氢氧化钠
B.乙是硫酸钠
C.溶液乙和溶液丙反应离子方程式为2H++=H2O+CO2↑
D.检验溶液乙中的阴离子:取样于试管,加入氯化钡溶液产生白色沉淀
【答案】C
【解析】解:已知甲、乙、丙是三种可溶性物质,其中甲是碱,乙、丙是盐,故乙、丙不能为硫酸钡(难溶)、碳酸钡(难溶),则甲为Ba(OH)2,溶液乙可与溶液甲反应生成难溶于稀硝酸的沉淀,则乙中含有,则丙中含有的阴离子为,故丙为Na2CO3,乙为NaHSO4,据此作答。
A.由分析可知,甲为Ba(OH)2,故A错误;
B.由分析可知,乙为NaHSO4,故B错误;
C.乙为NaHSO4,在水中完全电离产生Na+、、H+,溶液乙和溶液丙反应离子方程式为2H++=H2O+CO2↑,故C正确;
D.乙中含有,检验方法为取样于试管,加足量盐酸酸化,再加入氯化钡溶液产生白色沉淀,则证明硫酸根离子存在,如不加盐酸酸化,无法排除碳酸根等离子的干扰,故D错误;
故选:C。
8.下列各组中物质间的反应,可用同一离子方程式表示的是( )
A.BaCl2溶液与Na2SO4溶液;Ba(OH)2溶液与CuSO4溶液
B.KOH与HNO3;Ba(OH)2与稀盐酸
C.CaCO3固体与稀盐酸;Na2CO3固体与稀盐酸
D.Na2CO3溶液与HNO3;NaHCO3溶液与稀盐酸
【答案】B
【解析】解:A.BaCl2溶液与Na2SO4溶液反应的离子方程式为+Ba2+=BaSO4↓;Ba(OH)2溶液与CuSO4溶液的离子方程式为+Ba2++Cu2++2OH﹣=Cu(OH)2↓+BaSO4↓,两个离子方程式不同,故A错误;
B.氢氧化钾与稀硝酸、氢氧化钡与稀盐酸的反应,可用同一离子方程式OH﹣+H+═H2O表示,故B正确;
C.碳酸钙与盐酸反应的离子方程式为CaCO3+2H+=Ca2++H2O+CO2↑,碳酸钠与稀盐酸反应的离子方程式为+2H+=H2O+CO2↑,两个离子反应不同,故C错误;
D.Na2CO3溶液与稀硝酸反应的离子方程式为:+2H+=H2O+CO2↑;NaHCO3溶液与稀盐酸反应的离子方程式为:+H+=H2O+CO2↑,两个离子反应不同,故D错误;
故选:B。
9.过氧化钙(CaO2)在食品加工方面可用作面粉处理剂、氧化剂,能与水缓慢反应:2CaO2+2H2O=2Ca(OH)2+O2↑,下列说法正确的是( )
A.过氧化钙属于碱性氧化物
B.还原剂为H2O
C.反应中电子转移的方向可表示为:
D.参加反应的氧化剂和还原剂的个数之比为1:1
【答案】D
【解析】解:反应2CaO2+2H2O═2Ca(OH)2+O2↑中CaO2中﹣1价的氧一部分降低为﹣2价,一部分升高为0价,则CaO2 既是氧化剂,又是还原剂,Ca(OH)2 是还原产物,O2 是氧化产物,每生成1ml O2,转移2ml电子,据此分析。
【解析】解:A.过氧化钙是过氧化物,故A错误;
B.过氧化钙与水反应时,过氧化钙既作氧化剂,也作还原剂,故B错误;
C.由2CaO2+2CO2=2CaCO3+O2可知,生成1ml O2转移电子为1ml×2×[0﹣(﹣1)]=2 ml,反应中电子转移的方向可表示为:,故C错误;
D.CaO2中﹣1价的氧一部分降低为﹣2价,一部分升高为0价,则CaO2 既是氧化剂,又是还原剂,根据电子守恒,参加反应的氧化剂和还原剂的个数比为1:1,故D正确,
故选:D。
10.小明利用初中化学常见的五种物质之间的相互反应关系,整理出如图的反应“☆”图,图中“—”两端的物质相互能反应。下列说法不正确的是( )
A.甲与稀硫酸反应可能得到黄色溶液
B.甲与碳反应后,固体总质量减小
C.乙与碳反应的生成物难溶于水
D.图中反应只涉及两种基本反应类型
【答案】D
【解析】解:A.甲与稀硫酸反应可能得到黄色溶液,例如氧化铁和稀硫酸反应生成的硫酸铁溶液是黄色溶液,故A正确;
B.高温条件下氧化物和碳反应生成金属单质和二氧化碳,随着反应进行,固体中的氧元素不断和碳元素化合生成二氧化碳,因此甲与碳反应后,固体总质量减小,故B正确;
C.高温条件下二氧化碳和碳反应生成的一氧化碳难溶于水,故C正确;
D.碳和金属氧化物反应生成金属单质和二氧化碳,是置换反应,碳和二氧化碳反应生成一氧化碳是化合反应,稀硫酸和氢氧化钙反应生成硫酸钙和水是复分解反应,故D错误;
故选:D。
11.向一定质量Na2CO3和Na2SO4混合溶液中滴加BaCl2溶液,沉淀不再生成时,改为滴加稀盐酸,沉淀质量与加入溶液总质量的变化趋势如图所示,下列说法正确的是( )
A.a点只发生反应一个反应
B.b→c过程中沉淀中BaSO4的质量减小
C.整个实验过程中,溶液中最多同时含有3种溶质
D.b、d点对应溶液中NaCl的质量不相等
【答案】C
【解析】解:A.a点发生的反应有Na2CO3+BaCl2=BaCO3↓+2NaCl、Na2SO4+BaCl2=BaSO4↓+2NaCl,故A错误;
B.硫酸钡不溶于盐酸,而碳酸钡溶于盐酸,b→c过程中沉淀中BaCO3的质量减小,而BaSO4的质量不变,故B错误;
C.沉淀生成阶段,溶液中溶质有Na2CO3、Na2SO4、NaCl;沉淀部分溶解阶段,溶液中溶质有Ba(HCO3)2、BaCl2、NaCl;加入盐酸,沉淀量不在变化阶段,溶液中溶质有有NaCl、BaCl2、HCl,故C正确;
D.b点生成沉淀量最大,溶液中溶质只有NaCl,而后加入的盐酸溶解碳酸钡,b、d点对应溶液中NaCl的质量相等,故D错误;
故选:C。
12.如图是钛元素在元素周期表中的相关信息及其原子结构示意图。下列叙述正确的是( )
A.钛和钛合金都属于金属材料
B.钛原子中的中子数为22
C.钛原子失去电子可变为Ti2﹣
D.钛原子质量为47.87
【答案】A
【解析】解:A.由于钛字带“钅”字旁,所以属于金属材料,故A正确;
B.根据元素周期表中的一格可知,左上角的数字表示原子序数,该元素的原子序数为22,根据原子中原子序数=核电荷数=质子数=核外电子数,则钛原子的质子数为22,故B错误;
C.最外层电子数是2,在化学反应中易失去2个电子而形成带2个单位正电荷的阳离子,可变为Ti2+,故C错误;
D.根据元素周期表中的一格可知,汉子下面的数字表示相对原子质量,所以钛元素的相对原子质量为47.87,而不是原子质量,故D错误;
故选:A。
13.化学兴趣小组进行下列实验,按照如图连接好线路发现图1、图2灯泡不亮,图3灯泡亮,由此得出的结论正确的是( )
A.水是非电解质
B.NaCl固体中没有自由移动的离子
C.NaCl溶液是电解质
D.NaCl在水溶液中在电流的作用下电离出了可以自由移动的离子
【答案】B
【解析】解:A.水为极弱的电解质,水能够电离出氢离子和氢氧根离子,所以水是电解质,故A错误;
B.存在自由移动的阴阳离子可以导电,NaCl固体中无自由移动的阴阳离子,因此不能导电,故B正确;
C.电解质必须是化合物,氯化钠溶液是混合物,所以不是电解质,故C错误;
D.氯化钠是在水分子的作用下电离出阴阳离子,而不是电流作用下电离出阴阳离子,故D错误;
故选:B。
14.构建元素化合价和物质类别二维图是化学学习的重要方法,如图是碳元素的价类二维图,下列说法错误的是( )
A.点A代表的物质可以是甲烷,充分燃烧可生成C
B.点B代表的物质可以是金刚石,硬度大,可用于切制
C.点E是点D和水发生化合反应的产物
D.点F对应的物质可以是碳酸氢钠
【答案】A
【解析】解:依据物质所含碳元素化合价及物质的类别可知:A为甲烷,B为碳单质,C为一氧化碳,D为二氧化碳,E为碳酸,F为碳酸盐,
A.A可以为甲烷,甲烷完全燃烧生成二氧化碳和水,故A错误;
B.B为碳的单质,可以为金刚石,金刚石硬度大,可以用于切割,故B正确;
C.二氧化碳与水反应生成碳酸,故C正确;
D.F为碳酸盐或者碳酸氢盐,可以是碳酸氢钠,故D正确;
故选:A。
15.下列化学用语正确的是( )
A.质量数为37的氯原子:Cl
B.硫原子的结构示意图:
C.次氯酸钙的化学式:CaClO
D.H2CO3的电离方程式:H2CO3=2H++
【答案】A
【解析】解:A.表示质子数为17、质量数为37的氯原子,故A正确;
B. 表示硫离子的结构示意图,故B错误;
C.次氯酸钙中钙元素的化合价为+2价,次氯酸根的化合价为﹣1价,根据化合价法则可知,次氯酸钙的化学式:Ca(ClO)2,故C错误;
D.H2CO3属于二元弱酸,应分步电离,,,故D错误;
故选:A。
16.同温同压下,两种气体的体积不相同,其主要原因是( )
A.分子大小不同B.分子间距离不同
C.性质不同D.分子数不同
【答案】D
【解析】解:对于气体来说,粒子之间的距离远远大于粒子的直径,同温同压下气体粒子间的距离相等,同温同压下气体摩尔体积相同,气体的体积取决于粒子数目的不同,
故选:D。
17.氧化还原反应中,水可以是氧化剂、还原剂、既是氧化剂又是还原剂、既非氧化剂又非还原剂等。下列反应属于氧化还原反应且水的作用与Br2+SO2+2H2O═H2SO4+2HBr不相同的是( )
A.Na2O+H2O═2NaOH
B.2Al+2NaOH+6H2O═2Na[Al(OH)4]+3H2↑
C.3NO2+H2O═NO+2HNO3
D.4Fe(OH)2+O2+2H2O═4Fe(OH)3
【答案】B
【解析】解:A.没有元素化合价的变化,属于非氧化还原反应,故A错误;
B.2Al+2NaOH+6H2O=2Na[Al(OH)4]+3H2↑中水是氧化剂,属于氧化还原反应且与Br2+SO2+2H2O═H2SO4+2HBr相比较,水的作用不相同,故B正确;
C.N的化合价变化,水中各元素的化合价无变化,则水既不是氧化剂也不是还原剂,属于氧化还原反应且与Br2+SO2+2H2O═H2SO4+2HBr相比较,水的作用相同,故C错误;
D.Fe、O化合价变化,水中各元素的化合价无变化,则水既不是氧化剂也不是还原剂,属于氧化还原反应且与Br2+SO2+2H2O═H2SO4+2HBr相比较,水的作用相同,故D错误;
故选:B。
18.短周期元素Q、R、T、W在元素周期表中的位置如图所示,其中T所处的周期序数与主族序数相等,下列叙述错误的是( )
A.R最简单氢化物的化学式为RH3
B.T的氧化物能与NaOH溶液反应
C.W元素对应的含氧酸一定是强酸
D.Q、R皆可以与短周期中半径最小的原子构成10电子微粒
【答案】C
【解析】解:由短周期元素Q、R、T、W在元素周期表中的位置可知,T位于第三周期,T所处的周期序数与主族序数相等,T为Al元素;由相对位置可知,Q为C元素、R为N元素、W为S元素,以此来解答。
由上述分析可知,Q为C元素、R为N元素、T为Al元素、W为S元素,
A.N的最低价为﹣3价,则最简单氢化物的化学式为NH3,故A正确;
B.T的氧化物为氧化铝,为两性氧化物,能与NaOH溶液反应生成偏铝酸钠和水,故B正确;
C.W元素对应的含氧酸若为亚硫酸,属于弱酸,故C错误;
D.Q、R皆可以与短周期中半径最小的原子构成10电子微粒,如甲烷、氨气等,故D正确;
故选:C。
19.实验室配制100mL1ml⋅L﹣1NaOH溶液,不需要用到的仪器是( )
A.小烧杯B.容量瓶C.温度计D.胶头滴管
【答案】C
【解析】解:用固体配制一定物质的量浓度稀溶液操作步骤有计算、称量、溶解、冷却、移液、洗涤、定容、摇匀、装瓶等操作,一般用托盘天平称取需要质量的氯化钠固体,在烧杯中溶解(可用量筒量取水加入烧杯),并用玻璃棒搅拌。冷却后转移到100mL容量瓶中,并用玻璃棒引流,洗涤烧杯、玻璃棒2﹣3次,并将洗涤液移入容量瓶中,加水至液面距离刻度线1~2cm时,改用胶头滴管滴加,最后定容颠倒摇匀。所以所需仪器有托盘天平、烧杯、玻璃棒、100mL容量瓶、胶头滴管,不需要用到的仪器:温度计;
故选:C。
20.数字化实验将传感器、数据采集器和计算机相连,可利用信息技术对化学实验进行数据的采集和分析。如图是数字化实验得到的光照过程中氯水的pH和电导率的变化情况。下列说法正确的是( )
A.氯水pH和Cl﹣浓度随时间不断减小
B.将足量氯水加入NaHCO3溶液中产生气泡,该现象与次氯酸有关
C.氯水pH减小主要原因是光照引起了Cl2溶解度减小
D.新制氯水应保存在配有磨砂玻璃塞的棕色细口瓶中
【解析】解:氯水溶液中存在反应Cl2+H2O⇌HCl+HClO、2HClO2HCl+O2↑,光照条件下HClO分解生成HCl,导致“Cl2+H2O⇌HCl+HClO”生成HCl的量越来越多,pH减小,漂白性减弱,导电能力增强。
A.根据分析可知,光照条件下HClO分解生成HCl,导致“Cl2+H2O⇌HCl+HClO”生成HCl,则溶液中c(Cl﹣)增大,pH减小,故A错误;
B.将NaHCO3固体加入新制氯水中,有无色气泡产生,说明溶液中含有氢离子,次氯酸的酸性比碳酸弱,次氯酸不能制碳酸,该现象与次氯酸无关,故B错误;
C.氯水pH减小主要原因是光照条件下HClO分解生成HCl,导致“Cl2+H2O⇌HCl+HClO”生成HCl的量越来越多,故C错误;
D.新制氯水应密封避光保存,所以保存在配有磨砂玻璃塞的棕色细口瓶中,故D正确;
故选:D。
二.解答题(共4小题)
21.铁是人体含量最多的微量元素,这些铁在人体中不是以金属单质的形式存在,而是以Fe2+和Fe3+的形式存在。亚铁离子易被吸收,给贫血者补充铁时,应给予含亚铁离子的亚铁盐,如硫酸亚铁。
(1)工业盐的主要成分是NaNO2,以前有许多起因误食NaNO2而中毒的事件,其原因是NaNO2把人体内的Fe2+转化为Fe3+而失去与O2结合的能力,这说明NaNO2具有 氧化 性。维生素C能帮助人体将食物中摄取的、不易吸收的Fe3+转变为易吸收的Fe2+,这说明维生素C具有 还原 性。
(2)实验室利用饱和氯化铁溶液制备Fe(OH)3胶体的化学方程式为: FeCl3+3H2OFe(OH)3(胶体)+3HCl 。
(3)高铁酸钠(Na2FeO4)是一种新型绿色消毒剂,主要用于饮用水处理。可以通过下述反应制取(未配平):Fe(OH)3+NaOH+NaClO=Na2FeO4+NaCl+H2O。
①该反应中氧化剂是 NaClO (用化学式表示,下同),还原产物为 NaCl 。
②配平反应方程式
2 Fe(OH)3+ 4 NaOH+ 3 NaClO= 2 Na2FeO4+ 3 NaCl+ 5 H2O。
③用单线桥在方程式中标出电子转移的情况:
【解析】解:(1)NaNO2把人体内的Fe2+转化为Fe3+而失去与O2结合的能力,这说明NaNO2具有氧化性,维生素C能帮助人体将食物中摄取的、不易吸收的Fe3+转变为易吸收的Fe2+,这说明维生素C具有还原性,
故答案为:氧化;还原;
(2)实验室利用饱和氯化铁溶液制备Fe(OH)3胶体的化学方程式为:FeCl3+3H2O Fe(OH)3(胶体)+3HCl,
故答案为:FeCl3+3H2O Fe(OH)3(胶体)+3HCl;
(3)高铁酸钠(Na2FeO4)是一种新型绿色消毒剂,主要用于饮用水处理。可以通过下述反应制取(未配平):Fe(OH)3+NaOH+NaClO=Na2FeO4+NaCl+H2O。
①该反应中氧化剂是NaClO,还原产物为NaCl,
故答案为:NaClO;NaCl;
②反应中铁元素由+3价升高为+6价,升高3价,氯元素由+1价降低为﹣1价,降低2价,根据化合价升降守恒、原子守恒,可得方程式为:2Fe(OH)3+4NaOH+3NaClO=2Na2FeO4+3NaCl+5H2O,
故答案为:2;4;3;2;3;5;
③反应中化合价升降总数为6,则电子转移数目为6,用单线桥在方程式中标出电子转移的情况为:,
故答案为:。
22.如图是甲、乙、内三种物质的溶解度曲线。请根据图中信息回答下列问题:
(1)甲、乙两种物质在 t2 ℃时溶解度相等;
(2)t3℃时,把30克甲充分溶解在50克水中,所得溶液质量是 75 g。
(3)t3℃时,将等质量甲、乙、丙三种物质的饱和溶液中降温到t1℃,所含溶剂质量由多到少的顺序是 甲<乙<丙 ;
(4)下列说法正确的是 C (填序号)。
A.甲中混有少量乙,可以采用蒸发结晶的方法提纯甲
B.t1℃时,甲、丙两物质饱和溶液中所含溶质质量相等
C.丙对应的物质可能为气体或者氢氧化钙
D.t2℃时,将甲、乙、丙三种物质的饱和溶液分别降低温度到t1℃(不考虑水的蒸发),所得溶液中溶质的质量分数依次为W1、W2、W3,则:W2>W1=W3
【解析】解:(1)通过分析溶解度曲线可知,t2℃时,甲、乙两种物质的溶解度相等,
故答案为:t2;
(2)t3℃时,甲物质的溶解度为50g,即100g水中最多能溶解50g甲物质,达到饱和状态,则把30克甲充分溶解在50克水中,最多能溶解25g甲物质,所得溶液质量是:50g+25g=75g,
故答案为:75;
(3)t3℃时,溶解度关系为:甲>乙>丙,则等质量甲、乙、丙三种物质的饱和溶液中,溶剂关系为:甲<乙<丙,降温到t1℃,甲析出了溶质,但乙、丙未析出溶质,因此溶剂关系为:甲<乙<丙,
故答案为:甲<乙<丙;
(4)A.甲溶解度受温度变化影响较大,乙溶解度受温度变化影响较小,甲中混有少量乙时,可用降温结晶的方法提纯甲,故A错误;
B.t1℃时,甲、丙两物质的溶解度相等,则此温度下,等质量的甲丙两物质饱和溶液中所含溶质质量相等,选项中没有指明溶液的质量,无法确定溶质质量,故B错误;
C.气体的溶解度随温度升高而减小,氢氧化钙的溶解度随温度升高而减小,丙物质的溶解度随温度升高而减小,故丙对应的物质可能为气体或者氢氧化钙,故C正确;
D.t2℃时,将甲、乙、丙三种物质的饱和溶液分别降低温度到t1℃(不考虑水的蒸发),所得溶液中溶质的质量分数依次为W1、W2、W3,降低温度,甲乙的溶解度降低,有晶体析出,变为t1℃的饱和溶液,t1℃时,乙的溶解度大于甲,则饱和溶液的溶质质量分数关系为:乙>甲,即W2>W1,降低温度,丙物质的溶解度变大,变为t1℃的不饱和溶液,溶液组成不变,溶质质量分数不变,t1℃甲的溶解度大于t2℃丙的溶解度,则三种物质的溶质质量分数关系为:乙>甲>丙,即W2>W1>W3,故D错误;
故选:C。
23.随原子序数递增,八种短周期元素(用字母x、y等表示)原子半径的相对大小、最高正价或最低负价的变化如图所示。请回答下列问题:
(1)y在元素周期表中的位置为 第二周期第ⅣA族 ;g的原子结构示意图为 ;d、f、g简单离子半径由大到小的顺序为 S2﹣>O2﹣>Al3+ (用离子符号表示)。
(2)8种元素中,金属性最强的是 Na (填元素符号),最高价氧化物对应的水化物属于两性氢氧化物的是 Al(OH)3 (填化学式)。
(3)z与x组成的一种化合物(z2x4)中既含非极性键又含极性键,其结构式为 。
(4)用电子式表示y的最高价氧化物的形成过程为 。
(5)(yz)2称为拟卤素,与卤素单质性质类似,(yz)2与氢氧化钠溶液反应的化学方程式为 (CN)2+2NaOH=NaCN+NaCNO+H2O 。
(6)元素的原子得电子能力越强,则元素非金属性越强。下列事实不能说明h的非金属性比g的非金属性强的是 C (填标号)。
A.将h的单质通入g的气态氢化物形成的溶液中,有淡黄色沉淀产生
B.g的单质与Fe化合时产物中Fe为+2价,h的单质与Fe化合时产物中Fe为+3价
C.用h的氢化物可以制得g的氢化物
D.化合物gh2中,h的化合价为﹣1价
【解析】解:图中元素均为短周期元素,其中d、g的最低负化合价均为﹣2价,二者处于ⅥA族,而原子序数d<g,故d为O元素、g为S元素;e、f的最高正化合价分别为+1、+3,原子序数均大于氧,故e为Na、f为Al;z的最高正化合价为+5,原子序数小于氧的,故z为N元素;h的最最低负化合价为﹣1,原子序数大于硫,故h为Cl元素;x的最高正化合价为+1,其原子半径最小,故x为H元素;y的最高正化合价为+4价,原子序数小于氮,则y为C元素。
由分析可知,x为H元素、y为C元素、z为N元素、d为O元素、e为Na元素、f为Al元素、g为S元素、h为Cl元素;
(1)元素y为C元素,位于周期表中的第二周期第ⅣA族;g是S元素,原子结构示意图为;d、f、g简单离子分别为O2﹣、Al3+、S2﹣,电子层结构相同的离子,核电荷数越大,离子半径越小,而电子层越多离子半径越大,则离子半径由大到小的顺序:S2﹣>O2﹣>Al3+,
故答案为:第二周期第ⅣA族;;S2﹣>O2﹣>Al3+;
(2)同周期主族元素自左而右金属性减弱,同主族自上而下元素的金属性增强,则8种元素中,金属性最强的是Na,最高价氧化物对应的水化物属于两性氢氧化物的是Al(OH)3,
故答案为:Na;Al(OH)3;
(3)化合物N2H4中既含非极性键又含极性键,其结构式为,
故答案为:;
(4)y的最高价氧化物为CO2,用电子式表示其形成过程为,
故答案为:;
(5)(CN)2称为拟卤素,与卤素单质性质类似,(CN)2与氢氧化钠溶液反应的化学方程式为(CN)2+2NaOH=NaCN+NaCNO+H2O,
故答案为:(CN)2+2NaOH=NaCN+NaCNO+H2O;
(6)A.将Cl2通入H2S的溶液中,有淡黄色沉淀产生,说明有硫单质生成,证明氯气的氧化性比硫强,则Cl的非金属性比S强,故A正确;
B.硫单质与Fe化合时产物中Fe为+2价,氯气与Fe化合时产物中Fe为+3价,说明氯元素获得电子的能力更强,则Cl的非金属性比S强,故B正确;
C.用HCl制备H2S,说明HCl的酸性更强,氢化物水溶液酸性强弱不能比较中心元素的非金属性强弱,如非金属性:F>O>Cl,HF是弱酸,H2O呈中性,而HCl是强酸,故C错误;
D.化合物SCl2中,Cl的化合价为﹣1价,说明氯元素对键合电子吸引更强,则Cl的非金属性比S强,故D正确,
故答案为:C。
24.Ⅰ.过氧化氢(H2O2)的水溶液俗称双氧水,可用于消毒杀菌。已知:①H2O2受热容易分解;②H2O2可看作二元弱酸。
请回答下列问题:
(1)H2O2在水中的主要电离方程式为 H2O2⇌+H+ 。
(2)Na2O2和稀盐酸反应可以生成H2O2和NaCl,该反应属于四种基本反应类型中的 复分解 反应,Na2O2中氧元素的化合价为 ﹣1 。
(3)水电离生成H3O+和OH﹣叫做水的自耦电离,可表示为:2H2O⇌H3O++OH﹣。和水类似,H2O2也有极微弱的自耦电离,其自耦电离方程式为 2H2O2⇌+H3 。
(4)H2O2与Ba(OH)2溶液反应生成的“酸式盐”的化学式为 Ba(HO2)2 。
Ⅱ.过碳酸钠(2Na2CO3•3H2O2)俗称固体双氧水,有Na2CO3和H2O2的双重性质。Na2CO3和H2O2反应可制备过碳酸钠,工艺流程如图:
查阅资料可知:
a.制备反应为2Na2CO3+3H2O2═2Na2CO3•3H2O2,该反应放出大量热;
b.过碳酸钠易溶于水,难溶于酒精;
c.50℃时2Na2CO3•3H2O2开始分解。
请回答下列问题:
(5)反应中控制温度不宜过高的原因是 过氧化氢不稳定受热易分解,乙醇容易挥发,且2Na2CO3•H2O2温度过高也会分解 。
(6)下列试剂可作“豫定剂”使用的是 C 。
A.NaHSO4
B.MnO2
C.Na2SiO3
D.H2SO4
【解析】解:(1)由题干给出的信息可知,H2O2可看作二元弱酸,则H2O2在水中的主要电离方程式为H2O2⇌+H+,
故答案为:H2O2⇌+H+;
(2)Na2O2和稀盐酸反应可以生成H2O2和NaCl,反应中元素化合价没有改变,为两种化合物交换成分生成另外两种化合物的反应,属于复分解反应;Na2O2中钠元素化合价为+1,则氧元素的化合价为﹣1,
故答案为:复分解;﹣1;
(3)和水类似,H2O2也有极微弱的自耦电离,则其自耦电离方程式为2H2O2⇌+H3,
故答案为:2H2O2⇌+H3;
(4)H2O2与Ba(OH)2溶液反应生成的“酸式盐”,则酸式盐为:Ba(HO2)2,
故答案为:Ba(HO2)2;
(5)过氧化氢不稳定受热易分解,乙醇容易挥发,且2Na2CO3•H2O2温度过高也会分解,故反应中控制温度不宜过高,
故答案为:过氧化氢不稳定受热易分解,乙醇容易挥发,且2Na2CO3•H2O2温度过高也会分解;
(6)二氧化锰会催化过氧化氢分解,硫酸、硫酸氢钠溶液显酸性,会和碳酸钠反应,故三者均不可以做稳定剂,故应该选Na2SiO3,
故答案为:C。
相关试卷
这是一份北京市2024-2025学年高一(下)开学适应性模拟测试化学试卷(解析版),共23页。试卷主要包含了下列说法正确的是,下列离子方程式书写不正确的是,已知KMnO4+HCl,下列物质反应时,若改变反应条件,下列物质不属于电解质的是等内容,欢迎下载使用。
这是一份湖北省武汉市2024-2025学年高一下学期开学适应性模拟测试化学练习卷 Word版含解析,共33页。试卷主要包含了在含有 Fe,已知反应等内容,欢迎下载使用。
这是一份湖南省长沙市2024-2025学年高一下学期开学适应性模拟测试化学练习卷试卷(Word版附解析),共25页。

