山东省临沂市2024-2025学年高二上学期1月期末考试生物试题(Word版附解析)
展开 这是一份山东省临沂市2024-2025学年高二上学期1月期末考试生物试题(Word版附解析),文件包含山东省临沂市2024-2025学年高二上学期1月期末生物试题Word版含解析docx、山东省临沂市2024-2025学年高二上学期1月期末生物试题Word版无答案docx等2份试卷配套教学资源,其中试卷共39页, 欢迎下载使用。
1.答题前,考生务必将自己的姓名、考生号等填写在答题卡和试卷指定位置。
2.回答选择题时,选出每小题答案后,用铅笔把答题卡对应题目的答案标号涂黑。如需改动,
用橡皮擦干净后,再选涂其他答案标号。回答非选择题时,将答案写在答题卡上,写在本试
卷上无效。
3.考试结束后,将本试卷和答题卡一并交回。
一、选择题:本题共 15 小题,每小题 2 分,共 30 分。每小题只有一个选项最符合题目要求。
1. 下图是体内细胞与外界环境进行物质交换的示意图。下列说法正确的是( )
A. 血浆中含有 Na+、葡萄糖、尿素和血红蛋白等物质
B. 若图中虚线用箭头表示,则双向箭头应有 2 处
C. 神经系统与内分泌系统与图中所示物质交换无关
D. 剧烈运动时,血浆 pH 相对稳定与 、H2CO3 等物质有关
【答案】D
【解析】
【分析】1、内环境稳态的调节”:
(1)实质:体内渗透压、温度、pH 等理化特性呈现动态平衡的过程;
(2)定义:在神经系统和体液的调节下,通过各个器官、系统的协调活动,共同维持内环境相对稳定的状
态;
(3)调节机制:神经-体液-免疫调节网络;
(4)层面:水、无机盐、血糖、体温等的平衡与调节;
(5)意义:机体进行正常生命活动的必要条件;
2、内环境的理化性质主要包括温度、pH 和渗透压:
(1)人体细胞外液的温度一般维持在 37℃左右;
(2)正常人的血浆接近中性,pH 为 7.35~7.45。血浆的 pH 之所以能够保持稳定,与它含有的缓冲物质有
第 1页/共 27页
关;
(3)血浆渗透压的大小主要与无机盐、蛋白质的含量有关。在组成细胞外液的各种无机盐离子中,含量上
占有明显优势的是 Na+和 Cl-,细胞外液渗透压的 90%来源于 Na+和 Cl-。
【详解】A、血浆中含有 Na+、葡萄糖、尿素等物质,但血红蛋白存在于红细胞内,不属于血浆的成分,A
错误;
B、若图中虚线用箭头表示,外界环境与内环境、内环境与细胞内液、血浆与组织液之间都存在双向物质交
换,双向箭头应有 3 处,B 错误;
C、神经系统与内分泌系统会调节内环境的稳态,与图中所示物质交换密切相关,例如神经系统可以调节呼
吸、循环等系统,内分泌系统分泌的激素可以调节代谢等,C 错误;
D、剧烈运动时,人体会产生乳酸等酸性物质,但血浆中存在 HCO3-、H2CO3 等缓冲物质,可以维持血浆 pH
相对稳定,D 正确。
故选 D。
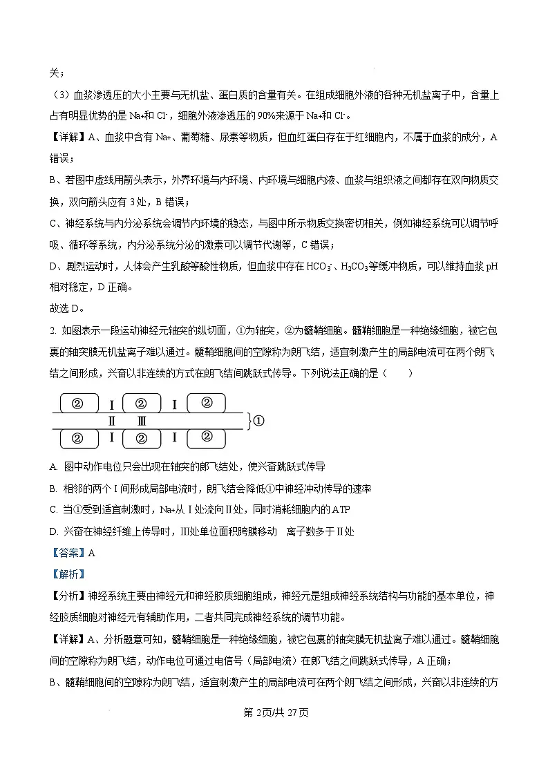
2. 如图表示一段运动神经元轴突的纵切面,①为轴突,②为髓鞘细胞。髓鞘细胞是一种绝缘细胞,被它包
裹的轴突膜无机盐离子难以通过。髓鞘细胞间的空隙称为朗飞结,适宜刺激产生的局部电流可在两个朗飞
结之间形成,兴奋以非连续的方式在朗飞结间跳跃式传导。下列说法正确的是( )
A. 图中动作电位只会出现在轴突的郎飞结处,使兴奋跳跃式传导
B. 相邻的两个 I 间形成局部电流时,朗飞结会降低①中神经冲动传导的速率
C. 当①受到适宜刺激时,Na+从Ⅰ处流向Ⅱ处,同时消耗细胞内的 ATP
D. 兴奋在神经纤维上传导时,Ⅲ处单位面积跨膜移动 离子数多于Ⅱ处
【答案】A
【解析】
【分析】神经系统主要由神经元和神经胶质细胞组成,神经元是组成神经系统结构与功能的基本单位,神
经胶质细胞对神经元有辅助作用,二者共同完成神经系统的调节功能。
【详解】A、分析题意可知,髓鞘细胞是一种绝缘细胞,被它包裹的轴突膜无机盐离子难以通过。髓鞘细胞
间的空隙称为朗飞结,动作电位可通过电信号(局部电流)在郎飞结之间跳跃式传导,A 正确;
B、髓鞘细胞间的空隙称为朗飞结,适宜刺激产生的局部电流可在两个朗飞结之间形成,兴奋以非连续的方
第 2页/共 27页
式在朗飞结间跳跃式传导,该传导称为跳跃传导,跳跃传导方式极大地加快了传导的速度,B 错误;
C、当①受到适宜刺激时,Na+从Ⅰ(神经纤维外)处流向Ⅱ(神经纤维内)为协助扩散,不消耗细胞内 ATP,
C 错误;
D、兴奋以非连续的方式在郎飞结间跳跃式传导,所以兴奋在神经纤维上传导时,Ⅲ处单位面积跨膜移动的
离子数少于Ⅱ处,D 错误。
故选 A。
3. 人体在剧烈运动、大量出汗后,因口渴而大量饮水。关于此间发生的内环境变化及调节过程,下列推断
正确的是( )
A. 出汗时体温升高、冷觉感受器抑制、促甲状腺激素释放激素减少
B. 口渴时血浆渗透压升高、抗利尿激素含量降低、大脑皮层渴觉中枢兴奋
C. 大量出汗丢失水分使细胞外液量减少以及血钠降低时,肾上腺髓质分泌醛固酮增加
D. 水和无机盐的平衡,是在神经和激素调节的共同作用下,通过调节尿量和尿的成分实现的
【答案】D
【解析】
【分析】1、人体的水平衡调节过程: (1)当人体失水过多、饮水不足或吃的食物过咸时→细胞外液渗透
压升高→下丘脑渗透压感受器受到刺激→垂体释放抗利尿激素增多→肾小管、集合管对水分的重吸收增加
→尿量减少;同时大脑皮层产生渴觉(主动饮水)。 (2)体内水过多时→细胞外液渗透压降低→下丘脑渗
透压感受器受到刺激→垂体释放抗利尿激素减少→肾小管、集合管对水分的重吸收减少→尿量增加。2、人
体体温调节: (1)体温调节中枢:下丘脑; (2)机理:产热和散热保持动态平衡; (3)寒冷环境下:
①增加产热的途径:骨骼肌战栗、甲状腺激素和肾上腺素分泌增加;②减少散热的途径:立毛肌收缩、皮
肤血管收缩等。 (4)炎热环境下:主要通过增加散热来维持体温相对稳定,增加散热的途径主要有汗液
分泌增加、皮肤血管舒张。
【详解】A、出汗时,体温保持稳定,A 错误;
B、口渴时,血浆渗透压增高,抗利尿激素含量增加、大脑皮层渴觉中枢兴奋,B 错误;
C、大量出汗丢失水分使细胞外液量减少以及血钠降低时,肾上腺皮质分泌醛固酮增加,C 错误;
D、水和无机盐的平衡,是在神经和体液调节的共同作用下,而体液调节以激素调节为主,通过调节尿量和
尿的成分实现的,D 正确。
故选 D。
4. 人的生命活动都离不开神经系统的调节和控制,如阅读和记忆就是靠神经系统(特别是大脑)完成的,
呼吸、心跳、胃肠蠕动、血管收缩、排尿等也受神经系统的调控。下列叙述正确的是( )
第 3页/共 27页
A. 大多数人主导语言功能的区域在大脑的右半球,W 区受损患者无法书写
B. 自主神经系统由交感神经和副交感神经两部分组成,它们都属于传出神经
C. 交感神经兴奋时,心跳会加快、支气管会扩张、膀胱会缩小、胃肠蠕动减弱
D. 短时记忆经过多次重复就会转变为长时记忆,记忆不涉及脑内神经递质的作用
【答案】B
【解析】
【分析】自主神经系统由交感神经和副交感神经两部分组成,它们的作用通常是相反的。当人体处于兴奋
状态时,交感神经活动占据优势,心跳加快,支气管扩张,但胃肠的蠕动和消化腺的分泌活动减弱;而当
人处于安静状态时,副交感神经活动则占据优势,此时,心跳减慢,但胃肠的蠕动和消化液的分泌会加强,
有利于食物的消化和营养物质的吸收。
【详解】A、大多数人主导语言功能的区域在大脑的左半球,A 错误;
B、自主神经系统由交感神经和副交感神经两部分组成,它们都属于传出神经,交感神经和副交感神经对同
一器官的作用,犹如汽车的油门和刹车,可以使机体对外界刺激作出更精确的反应,使机体更好地适应环
境的变化,B 正确;
C、交感神经兴奋时,心跳会加快、支气管会扩张、血管收缩,血流量减少,但不会使膀胱缩小,C 错误;
D、短时记忆经过多次重复可转变为长时记忆,但这不是唯一的条件,还与神经元之间的联系等多种因素有
关,记忆涉及神经递质的作用,D 错误。
故选 B。
5. 脂质纳米颗粒 LNP 能将 mRNA 疫苗靶向递送至相应细胞,进而调节免疫和炎症反应,过程如图所示。
图中 TLR7/8、TLR3 和 NLRS 是感知和响应“异己”入侵的受体。下列叙述正确的是( )
A. mRNA 疫苗进入靶细胞需要借助树突状细胞、B 细胞等抗原呈递细胞
B. 进入细胞的 mRNA 无论是否实现内体逃逸,都可能被 NLRs 识别并降解
C. 实现内体逃逸的 mRNA 都翻译出抗原蛋白,引发体液免疫
第 4页/共 27页
D. mRNA 疫苗安全性高的主要原因是 mRNA 不能进入细胞核且容易被降解
【答案】D
【解析】
【分析】分析题图: mRNA 疫苗在纳米脂质颗粒(LNP)的作用下,以胞吞的方式进入细胞形成内体小泡。
mRNA 从内体小泡逃逸后利用宿主细胞的核糖体翻译出抗原蛋白,经高尔基体发挥作用分泌到细胞外,激
活宿主的免疫应答,产生相应的抗体和记忆细胞,从而获得对新冠病毒的免疫力。若内体小泡内的 mRNA
未实现逃逸,则会被 TLR3 和 TLR7/8 识别,使该外来 mRNA 降解。若逃逸成功也需逃避 NLRs 识别,以免
被降解。
【详解】A、mRNA 疫苗进入靶细胞是通过脂质纳米颗粒 LNP 靶向递送,而不是借助树突状细胞、B 细胞
等抗原呈递细胞,A 错误;
B、图中显示进入细胞的 mRNA 只有未实现内体逃逸的才可能被 NLRS 识别并降解,B 错误;
C、实现内体逃逸的 mRNA 会翻译出抗原蛋白,引发的不仅有体液免疫,还有细胞免疫等,C 错误;
D、mRNA 疫苗安全性高,主要是因为 mRNA 不能进入细胞核,且容易被降解,不会整合到宿主细胞的基
因组中,D 正确。
故选 D。
6. 下列关于草莓生长发育过程的叙述,错误的是( )
A. 弱光刺激作为春化信号可引起光敏色素结构发生变化,从而影响特定基因表达,调控草莓开花
B. 乙烯含量在草莓果实发育最初阶段和发育后期都较高,分别是促进花瓣的脱落和果实的成熟
C. 草莓植株的各种植物激素作为信息分子,几乎参与调节植物生长、发育过程中的所有生命活动
D. 高密度种植会导致草莓徒长可能与环境中光信号变化有关,光敏色素将光信号传递到细胞核内发挥作用
【答案】A
【解析】
【分析】激素调节与植物生命活动的关系:激素调节在植物的生长发育和对环境的适应过程中发挥着重要
作用,但是,激素调节只是植物生命活动调节的一部分。植物的生长发育过程,在根本上是基因组在一定
时间和空间上程序性表达的结果。光照、温度等环境因子的变化,会引起植物体内产生包括植物激素合成
在内的多种变化,进而对基因组的表达进行调节。
【详解】A、春化作用是指低温诱导促使植物开花的作用,而不是弱光刺激,A 错误;
B、草莓果实发育最初阶段乙烯就已经存在,可促进花瓣的脱落,保留果实,在草莓发育后期,乙烯含量增
加,会加快花青素的合成,从而促进草莓由青果变红果,B 正确;
C、激素调节在植物的生长发育和对环境的适应过程中发挥着重要作用,草莓植株的各种植物激素作为信息
第 5页/共 27页
分子,几乎参与调节植物生长、发育过程中的所有生命活动,C 正确;
D、在高密度种植条件下,植株之间的竞争加剧,光线的穿透力减弱,尤其是对红光和蓝光的吸收和反射发
生变化,这些光信号的变化会影响光敏色素的状态转换,光敏色素能将光信号传递到细胞核内发挥作用,D
正确。
故选 A。
7. 生长素能够被细胞一极吸收并从相反极外排,从而导致了极性运输,细胞膜上的生长素外排蛋白 PIN 在
此过程中发挥重要作用。NPA 可以与生长素竞争性结合 PIN 蛋白上的结合位点。下列叙述错误的是( )
A. 生长素通过 PIN 的运输方式是主动运输
B. NPA 通过阻碍生长素的运输影响植物的生长
C. 野生型植株比 PIN 基因缺失突变体植株长得矮小
D. PIN 蛋白在细胞膜上分布不均,集中于形态学下方一侧
【答案】C
【解析】
【分析】根据题意分析:生长素能够被细胞一极吸收并从相反极外排,从而导致了极性运输,细胞膜上的
生长素外排蛋白 PIN 在此过程中发挥重要作用。NPA 可以与生长素竞争性结合 PIN 蛋白上的结合位点,导
致极性运输受阻。
【详解】A、由于生长素 极性运输是逆浓度梯度运输,且需要载体蛋白 PIN 的协助,所以生长素通过 PIN
的运输方式是主动运输,A 正确;
B、NPA 可以与生长素竞争性结合 PIN 蛋白上的结合位点,导致生长素不能和 PIN 蛋白上的结合位点结合,
阻碍生长素的运输抑制植物的生长,B 正确;
C、PIN 基因缺失突变体植株不能正常合成 PIN 蛋白,导致生长素极性运输受阻,所以 PIN 基因缺失突变体
植株应该比野生型植株矮小,C 错误;
D、生长素的极性运输是从形态学上端到形态学下端,生长素外排蛋白 PIN 在极性运输过程中发挥重要作用,
可推测 PIN 蛋白在细胞膜上分布不均,集中于形态学下方一侧,D 正确。
故选 C。
8. 在高粱农田生态系统中,高粱、昆虫甲、昆虫乙构成一条食物链。下图为某年度调查甲、乙两种昆虫种
群数量变化的结果。下列叙述正确的是( )
第 6页/共 27页
A. 据图推测昆虫甲捕食昆虫乙
B. 昆虫乙数量的增加会使高粱的产量增加
C. 高粱、昆虫甲和昆虫乙构成了生物群落
D. 8 月时昆虫甲的数量和昆虫乙的数量相等
【答案】B
【解析】
【分析】分析题图:该图表示的是某年度甲、乙两种昆虫种群数量变化,自变量是时间,因变量是种群数
数量的变化。由图示曲线的变化可以看出,甲先增加者先减少,故甲为被捕食者,乙后增加者后减少,乙
为捕食者,因此该高粱地生态系统中食物链为:高粱→昆虫甲→昆虫乙。
【详解】A、由图示曲线的变化可以看出,甲先增加者先减少,故甲为被捕食者,乙后增加者后减少,乙为
捕食者,故据图推测昆虫乙捕食昆虫甲,A 错误;
B、由图可知,乙捕食甲,故乙数量的增加会导致甲种群数量的减少,因此甲对高粱的摄食量减少,使高粱
产量增加,B 正确;
C、生物群落是指一定的自然区域中所有的生物,包括动物、植物和微生物,而高粱、昆虫甲和昆虫乙指代
表了该区域中部分生物,C 错误;
D、由图可知,甲的曲线变化单位是 102 头,而乙的曲线变化单位是 10 头,故 8 月时甲昆虫数量多于乙昆
虫,D 错误。
故选 B。
9. 如图为种群各数量特征之间关系的示意图。下列叙述正确的是( )
第 7页/共 27页
A. 某种群的特征②逐渐增加,可判断种群特征⑤是增长型
B. 据图推测⑥是通过影响出生率和死亡率来影响种群密度的
C. 可利用性引诱剂干扰雌雄交尾来控制特征②,进而影响种群数量
D. 若某种群的②与①差值恒定,则该种群呈“J 形”增长
【答案】C
【解析】
【分析】由图分析可知:①③能使种群密度降低,①③是死亡率和迁出率;②④能使种群密度上升,②④
是出生率和迁入率,⑤通过影响①使种群数量减少,通过影响②使种群数量增多,则⑤是年龄结构,①是
死亡率,②是出生率,③是迁出率,④是迁入率,⑥是性别比例,它通过影响出生率来影响种群密度。
【详解】A、由图分析可知:①③能使种群密度降低,①③是死亡率和迁出率;②④能使种群密度上升,②④
是出生率和迁入率,⑤通过影响①使种群数量减少,通过影响②使种群数量增多,则⑤是年龄结构,①是
死亡率,②是出生率,③是迁出率,④是迁入率,⑥是性别比例,某种群的出生率逐渐增加,不能判断种
群的年龄结构是增长型,还应考虑出生率和死亡率的大小关系,A 错误;
B、⑥是性别比例,它通过影响出生率来影响种群密度,B 错误;
C、可利用性引诱剂干扰雌雄交尾来控制出生率(②),进而影响种群数量,C 正确;
D、影响种群密度的直接因素还有迁入率和死亡率,若某种群的②与①差值恒定,则该种群不一定呈“J 形”
增长,D 错误。
故选 C。
10. 生殖对策指生物繁衍后代时所面临的各种抉择。r-对策是处于不稳定的环境、以更多的能量用于高生殖
率来适应环境的生物对策。k-对策是处于较稳定环境、以较少的能量用于生殖,而用较多的能量用于自身个
体生长的生物对策。下图是两类不同生殖对策的物种在群落演替中的消长情况统计图。下列叙述正确的是
( )
A. 环境不稳定时,k-对策的生物类群占优势
B. 根据生殖情况,大熊猫属于 k-对策的生物类群
第 8页/共 27页
C. r-对策者在群落中的相对比例逐渐变小主要是非密度制约因素影响的结果
D. 与演替过程中的群落相比,顶极群落的特征是总生产量小于总呼吸量
【答案】B
【解析】
【分析】1、K-对策:K-对策者类型的 r 值较小,而相应 K 值较大,种群数量比较稳定。属于此种类型的物
种,一般个体较大,寿命较长,繁殖力较小,死亡率较低,食性较为专一,活动能力较弱,其种群水平一
般变幅不大。当种群数量一旦下降至平衡水平以下时,在短期内不易迅速恢复;
2、r-对策:r-对策者是典型的机会主义者,类型的 r 值较大,K 值相应较小,种群数量经常处于不稳定状态,
变幅较大,易于突然上升和突然下降。一般种群数量下降后,在短期内易于迅速恢复。属于此种类型的物
种,一般个体较小,寿命较短,繁殖力较大,死亡率较高,食性较广。
【详解】A、由题意可知,r-对策是处于不稳定的环境、以更多的能量用于高生殖率来适应环境的生物对策。
k-对策是处于较稳定环境、以较少的能量用于生殖,而用较多的能量用于自身个体生长的生物对策,则环境
不稳定时,r-对策的生物类群占优势,A 错误;
B、由题意可知,大熊猫生殖率较低,所以根据生殖情况,大熊猫属于 K-对策的生物类群,B 正确;
C、由题意知,r-对策繁殖力较大,死亡率较高,因此 r-对策者在群落中的相对比例逐渐变小主要是密度制
约因素影响的结果,C 错误;
D、顶极群落中群落演替达到了一个成熟阶段,该阶段总生产量与总呼吸量大体相等,从而使生态系统保持
一定的稳定性,D 错误。
故选 B。
11. 对某退耕还草后的生态系统进行调查,该生态系统的食物网及兔所在食物链上的能量流动关系如图所示
(字母表示能量值)。下列说法正确的是( )
A. 图中没有表示出的生态系统成分是分解者
B. 流向兔的能量 a 最少占紫花苜蓿同化量的 10%
C. 图中调查兔的种群密度时,调查结果可能比实际值偏大
D. 兔用于生长发育繁殖的能量是 a-b,其粪便中的能量属于 d
【答案】C
第 9页/共 27页
【解析】
【分析】1、生态系统的一个主要特征就是能够通过生产者有机体生产有机物质和固定太阳能,为系统的其
他成分和生产者本身所利用,维持生态系统的正常运转;
2、生态系统的能量流动和物质循环都是通过食物链和食物网的渠道实现的,物质是能量的载体,使能量沿
着食物链(网)流动,而能量又作为动力,使物质能够不断地在生态系统和无机环境之间循环往复;
3、能量流动的特点:单向流动、逐级递减;
4、每一营养级(最高营养级除外)能量的去向包括:①自身呼吸消耗;②流向下一个营养级;③被分解者
分解利用;④未被利用。
【详解】A、生态系统的组成成分包括生产者、消费者、分解者以及非生物的物质和能量,图中没有标出分
解者及非生物的物质和能量,A 错误;
B、能量传递效率是指两个营养级之间同化量的比值,通常是 10%~20%,而不是两个物种之间,故流向兔
的能量 a 占紫花苜蓿同化量的数值不一定是 10%,B 错误;
C、对于此生态系统来说,可能有兔迁入此地使总兔量增大,用标记重捕法调查该生态系统中兔的种群密度
时,调查结果比实际值偏大,C 正确;
D、兔粪便中的能量应为上一营养级紫花苜蓿的同化量,不属于 d,D 错误。
故选 C。
12. 群落最小面积是指基本上能够表现出群落中所有植物种类的样方的最小面积。调查群落物种丰富度时,
通过改变样方大小确定群落最小面积,进而判断群落类型,是研究群落的常用方法。如图为三类群落物种
数目的调查结果,下列说法错误的是( )
A. 生态足迹的值越大所需要的林地面积越小
B. 物种组成是决定森林群落性质最重要的因素
C. 群落最小面积越大的群落,丰富度往往也越大
D. 宜选用 20m×20m 群落最小面积调查常绿阔叶林的丰富度
【答案】A
第 10页/共 27页
【解析】
【分析】1、物种丰富度:指一个群落或环境中物种数目的数目。
2、一般调查植物和个体小、活动能力小的动物以及虫卵的种群密度常用的是样方法,其步骤是确定调查对
象→选取样方→计数→计算种群密度。标记重捕法适用于调查活动能力强、活动范围大的动物。
【详解】A、生态足迹的值越大所需要的林地面积越大,A 错误;
B、决定森林群落性质最重要的因素是物种组成,B 正确;
C、据图分析可知,群落最小面积越大的群落,丰富度往往也越大,C 正确;
D、宜选用 20m×20m 群落最小面积调查常绿阔叶林的丰富度,D 正确。
故选 A。
13. 某生态系统的物质循环和能量流动的部分过程如图所示。下列叙述正确的是( )
A. 图中 X2、X3 为消费者的捕食,Y1、Y2 代表动物的呼吸作用,Z 代表分解者的分解作用
B. X1 过程吸收的 CO2 总量与 Y1、Y2、Y3……及 Z 过程释放的 CO2 总量相等
C. 当该生态系统处于相对稳定状态时,X₃过程的能量值约为 X1 过程能量值的 1%~4%
D. X3 可表示初级消费者和次级消费者之间的信息传递,对维持生态系统平衡与稳定起重要作用
【答案】C
【解析】
【分析】分析题图,X1 过程为生产者的光合作用,X2、X3 为消费者的捕食,Y 代表动植物的呼吸作用,Z
代表分解者的分解作用。
【详解】A、图中 X2、X3 为消费者的捕食,Y1 代表生产者的呼吸作用,Z 代表分解者的分解作用,A 错误;
B、X1 过程吸收的 CO2 总量大于 Y1、Y2、Y3…及 Z 过程释放的 CO2 总量,因为 X1 过程吸收的 CO2 还可以
来自化石燃料的燃烧,B 错误;
C、在食物链中,相邻两个营养级的能量传递效率为 10~20%,故 X3 过程的能量值约为 X1 过程的能量值的
1~4%,C 正确;
D、信息传递是双向的,X3 不可表示初级消费者和次级消费者之间的信息传递,D 错误。
故选 C。
14. 海南鳽是中国特产的鸟类,被列为全世界 30 种最濒危鸟类之一,主要栖息于亚热带高山密林中的山沟
第 11页/共 27页
河谷和其他有水域的地方。白天多隐藏在密林中,夜间活动和觅食。因为极为罕见,海南鳽也被称为“世
界上最神秘的鸟”。海南鳽求偶期间羽毛出现虎斑纹,发出类似虎吼一样的低沉叫声。下列分析错误的是
( )
A. 海南鳽求偶期间出现的虎斑纹和低沉叫声均属物理信息
B. 海南鳽的科学研究价值属于生物多样性的间接价值
C. 可用红外触发相机拍摄技术调查高山密林中海南鳽的种群密度
D. 建立自然保护区对海南鳽进行就地保护,是保护濒危鸟类的有效措施
【答案】B
【解析】
【分析】生态系统中信息的类型:(1)物理信息:生态系统中的光、声、温度、湿度、磁力等,通过物理
过程传递的信息,称为物理信息。(2)化学信息:指生态系统中各个层次的生物所产生的一些代谢产物,
影响、协调生态系统的各种功能而形成的信息。(3)行为信息:指生物在生长发育、生命活动的过程中某
些特殊表现和特殊行为所表达的信息。
【详解】A、海南鳽求偶期的低沉叫声是通过声音传递的信息,类似老虎的斑纹是通过颜色这种物理特征传
递的信息,都属于物理信息,A 正确;
B、生物多样性的间接价值是指对生态系统起到重要调节作用的价值,如森林和草地对水土的保持作用等,
而科学研究价值属于生物多样性的直接价值,因为它能直接为人类提供科研等服务,B 错误;
C、红外触发相机拍摄技术可以在不干扰海南鳽的情况下进行调查,因此可用红外触发相机拍摄技术调查高
山密林中海南鳽的种群密度,C 正确;
D、就地保护是指在原地对被保护的生态系统或物种建立自然保护区以及风景名胜区等,这是对生物多样性
最有效的保护,建立自然保护区对海南鳽进行就地保护,是保护濒危鸟类的有效措施,D 正确。
故选 B。
15. 垃圾实际上是被放错地方的资源,对垃圾中的有机废弃物按照“无废化生态社区”模式进行处理,可以
帮助人类树立生态文明观,不断提高生活的幸福感和获得感。下图为“无废化生态社区”中对有机废弃物
进行处理的相关方案。下列叙述错误的是( )
第 12页/共 27页
A. “无废化生态社区”遵循了生态工程的基本原理
B. 从资源利用和环保的角度出发,途径②③优于④
C. 有机废弃物发酵得到的有机肥料能为农作物提供营养物质和能量
D. “无废化生态社区”提高了物质循环速率和能量利用率
【答案】C
【解析】
【分析】农业生态工程,就是在一定的区域范围内因地制宜应用生态农业技术,将多种农业生物生产进一
步组装为合理的生态农业系统。农业生态工程有效地运用生态系统中各生物种充分利用空间和资源的生物
群落共生原理,多种成分相互协调和促进和功能原理以及物质和能量多层次多途径利用和转化的原理,从
而建立能合理利用自然资源,保持生态稳定和持续高效功能的农业生态系统。
【详解】A、“无废化生态社区”生产模式中物质能在生态系统中循环往复,分层分级利用,遵循了循环原理,
A 正确;
B、从资源利用和环保的角度出发,途径②③优于④,④燃烧发电会产生废物和温室气体,B 正确;
C、有机废弃物发酵得到的有机肥料能为农作物提供营养物质,不能提供能量,C 错误;
D、“无废化生态社区”能合理利用自然资源,提高了物质循环速率和能量利用率,保持生态稳定和持续高效,
D 正确。
故选 C。
二、选择题:本题共 5 小题,每小题 3 分,共 15 分。每小题有一个或多个选项符合题目要求,
全部选对得 3 分,选对但不全的得 1 分,有选错的得 0 分。
16. 胆汁是由肝细胞合成分泌,并由胆囊储存、释放的,具有促进脂肪消化分解的作用。其分泌与释放的调
节方式如图所示。下列说法错误的是( )
第 13页/共 27页
A. 当血糖含量降低时,下丘脑支配的效应器是胰岛
B. 临床上可用竞争性结合 ACh 受体的物质增加胆汁的释放
C. 迷走神经释放的 ACh 作用于肝细胞并促进肝细胞分泌胆汁属于神经调节
D. 进食刺激胆囊释放胆汁属于神经-体液调节,ACh 和 CCK 属于信息分子
【答案】AB
【解析】
【分析】1、神经递质:化学本质是乙酰胆碱、氨基酸类、肾上腺素、去甲肾上腺素、NO 等,作用是传输
神经冲动,例如常见的乙酰胆碱。神经递质存在于突触小体内的突触小泡中,受到刺激后,由突触前膜释
放,进入突触间隙,然后作用于突触后膜上的特异性受体,引起后一神经元的兴奋或者抑制。神经递质起
作用后通常被灭活;
2、题图分析:食物通过促进下丘脑相关通路,增加 Ach 释放,同时通过小肠Ⅰ细胞通路,增加 CCK 的
释放,二者均可作用与肝细胞分泌胆汁,后者又能促进胆囊平滑肌收缩,进一步促进胆囊胆汁的释放。
【详解】A、当血糖含量降低时,下丘脑会通过相关神经支配胰岛 A 细胞分泌胰高血糖素,从而升高血糖,
此时下丘脑支配的效应器是胰岛 A 细胞,A 选项只说胰岛不准确,A 错误;
B、临床上若用竞争性结合 ACh 受体的物质,会使 ACh 无法正常与肝细胞上的受体结合,从而抑制胆汁的
分泌,而不是增加胆汁的释放,B 错误;
C、迷走神经释放的 ACh 作用于肝细胞并促进肝细胞分泌胆汁,该过程中 ACh 作为神经递质,通过反射弧
完成调节,属于神经调节,C 正确;
D、进食刺激小肠Ⅰ细胞分泌 CCK,CCK 通过体液运输作用于胆囊平滑肌,使其收缩,进而促进胆囊释放
胆汁,该过程既有神经调节(食物刺激感受器等)又有体液调节(CCK 参与),属于神经-体液调节,ACh
是神经递质,CCK 是激素,它们都属于信息分子,D 正确。
故选 AB。
17. 人体肠黏膜中存在着强大的免疫系统,由相应的免疫细胞和免疫活性物质等组成。排列在小肠绒毛上皮
细胞间的 M 细胞(溶酶体的数量非常低)负责摄取并转运肠道中大部分病原体给 DC(树突状细胞),具体
免疫过程如图所示。下列分析正确的是( )
第 14页/共 27页
A. Th2 能与 B 细胞结合,有利于 B 细胞产生和分泌抗体
B. 与 DC 相比,M 细胞几乎不能处理抗原,但可以识别和呈递抗原
C. DC 的突起可以进入肠腔吞噬消化部分病原体,这属于特异性免疫
D. Th1 能识别并裂解被病原体感染的靶细胞以及体内衰老和损伤的细胞
【答案】B
【解析】
【分析】人体的免疫系统由免疫器官、免疫细胞和免疫活性物质组成。免疫器官包括:脾脏、胸腺、扁桃
体、淋巴结等;免疫细胞主要包括指淋巴细胞、树突状细胞和巨噬细胞;免疫活性物质主要包括抗体、细
胞因子和溶菌酶等。
【详解】A、Th2 分泌的细胞因子可作用于 B 细胞,促进 B 细胞增殖分化为浆细胞,从而产生并分泌抗体,
B 细胞不能产生抗体,A 错误;
B、依据题干信息“M 细胞溶酶体的数量非常低,负责摄取并转运肠道中大部分的病原体给 DC”可知,M 细
胞几乎不能处理抗原,但可以识别和呈递抗原给 DC,B 正确;
C、树突状细胞直接将病原体吞噬消灭,这属于非特异性免疫,C 错误;
D、Th1 分泌的细胞因子作用于细胞毒性 T 细胞,细胞毒性 T 细胞才能识别被病原体感染的靶细胞以及体内
衰老和损伤的细胞,D 错误。
故选 B。
18. 双子叶植物在破土前,子叶和顶端分生组织及一部分下胚轴组织向下弯曲,形成弯钩状结构,由弯钩处
的下胚轴优先接触土壤,这个局部特化的组织称为“顶端弯钩”(如图 1)。研究发现,生长素在弯钩的外
侧浓度低于内侧,并且多种植物激素参与弯钩的形成,其部分分子调控机制如图 2 所示。当双子叶植物出
土后,生长素的分布发生改变,导致弯钩打开。下列叙述错误的是( )
第 15页/共 27页
A. 双子叶植物出土后,顶端弯钩外侧的生长素浓度高于内侧,生长速率大于内侧
B. 在“顶端弯钩”形成过程中,乙烯与赤霉素表现为协同作用,与茉莉酸的作用相抗衡
C. 赤霉素的单途径调节和茉莉酸的双途径调节作用效果相同,共同影响生长素分布
D. 生长素的产生和分布是基因表达调控的结果,也受到环境因素的影响
【答案】AC
【解析】
【分析】分析题图可知,赤霉素、乙烯促进生长素分布不均。茉莉酸、水杨酸抑制生长素分布不均。
【详解】A、双子叶植物出土后,生长素的分布发生改变,导致弯钩打开,所以可推测弯钩内侧的生长速率
大于外侧,A 错误;
B、从图 2 可知,赤霉素通过促进 WAG2 基因的表达来促进生长素分布不均匀,促进顶端弯钩的形成;乙
烯通过促进 EIN3/EIL1 转录因子来促进 HLS1 基因的表达,进而促进生长素分布不均匀,促进顶端弯钩的形
成;茉莉酸通过促进 MYC2 转录因子的作用抑制 EIN3/EIL1 活性和 HLS1 基因表达,抑制顶端弯钩形成;
所以在“顶端弯钩”形成过程中,乙烯与赤霉素表现为协同作用,与茉莉酸的作用相抗衡,B 正确;
C、赤霉素通过单途径调节影响生长素分布,茉莉酸通过影响 MYC2 基因进而影响 HLS1 基因、通过影响
MYC2 基因影响 EIN3/EIL1 转录因子进而影响 HLS1 基因和通过影响 MYC2 基因影响 EIN3/EIL1 转录因子
三种途径影响生长素的分泌,且赤霉素和茉莉酸的调节作用效果不同,C 错误;
D、植物激素的产生和分布根本上是基因表达调控的结果,同时也受到环境因素的影响,因此,生长素的产
生和分布是基因表达和调控的结果,也受到环境因素的影响,D 正确。
故选 AC。
19. 芳香木蠹蛾是防护林中的主要害虫,研究人员利用性诱芯诱捕的方法,检测某防护林中芳香木蠹蛾的种
群数量变化,结果如图。下列说法错误的是( )
第 16页/共 27页
A. a~b 时芳香木蠹蛾的出生率小于死亡率
B. c 时芳香木蠹蛾的种群数量达到最大
C. b 和 e 时芳香木蠹蛾的种群数量相等
D. 调查过程中芳香木蠹蛾的种群数量变化符合“S”形增长曲线
【答案】BCD
【解析】
【分析】分析曲线图: Nt+1 与 Nt 的比值>1 ,说明种群数量在增加,出生率大于死亡率;Nt+1 与 Nt 的比值
=1,说明种群数量维持稳定,出生率等于死亡率; Nt+1 与 Nt 的比值<1,说明种群数量在减少,出生率小
于死亡率。
【详解】A、a~b 时, Nt+1 与 Nt 的比值<1,说明种群数量在减少,因此芳香木蠹蛾的出生率小于死亡率,
A 正确;
B、b~e 时间段,Nt+1 与 Nt 的比值>1,种群数量越来越多,e 点时芳香木蠹蛾的种群数量达到最大,B 错误;
C、b~e 时间段,Nt+1 与 Nt 的比值>1,种群数量越来越多,所以 e 时芳香木蠹蛾的种群数量大于 b,C 错误;
D、查过程中芳香木蠹蛾的种群数量变化存在下降阶段,不符合“S”形增长曲线,D 错误。
故选 BCD。
20. 某湿地水域生态系统的部分生物食物关系如图所示。下列叙述正确的是( )
A. 图中生物及其相互关系构成了该水域生态系统的结构肉食性鱼类
B. 鳙鱼、鲢鱼等滤食性鱼类在该生态系统中属于第二、三营养级
第 17页/共 27页
C. 鲢鱼和鳙鱼在分布和食物上有差别,这种生态位分化可有效降低竞争
D. 若轮虫、枝角类、桡足类等浮游动物数量减少,鱼类数量不会立即减少
【答案】BCD
【解析】
【分析】生态系统的结构包括组成成分和营养结构,不但包括图中的生物及相互关系,还包括分解者、非
生物的物质和能量。生物的种间关系包括:捕食、种间竞争、寄生、互利共生、原始合作。
【详解】A、图中生物及其相互关系只是构成了该水域生态系统的一部分结构,生态系统的结构包括组成成
分和营养结构,不但包括图中的生物及相互关系,还包括分解者、非生物的物质和能量,A 错误;
B、鳙鱼、鲢鱼等滤食性鱼类在该生态系统中属于第二、三营养级,因为它们既能以蓝细菌、绿藻为食物,
也能以轮虫、枝角类、桡足类等浮游动物为食物,B 正确;
C、鲢鱼和鳙鱼在分布和食物上有一定的差别,这种生态位分化可有效降低竞争,提高各自的生存率,C 正
确;
D、若轮虫、枝角类、桡足类等浮游动物数量减少,鳙鱼、鲢鱼等滤食性鱼类可以更多以蓝细菌、绿藻为食
物继续生存,鱼类数量不会立即减少,D 正确。
故选 BCD。
三、非选择题:本题共 5 小题,共 55 分。
21. 神经元兴奋时,突触前膜释放的谷氨酸(Glu),与突触后膜特异性受体结合引起 Na+内流;Glu 还可作
用于周围一些神经胶质细胞上的特异性受体,引起神经胶质细胞释放 ATP。
(1)Glu 是中枢神经系统主要的兴奋性神经递质,通过________方式释放到突触间隙,其与突触后膜特异
性受体结合而引起的膜电位变化是______。
(2)神经胶质细胞广泛存在于神经元之间,对神经元起着辅助作用,具有_______等多种功能(至少答出 2
点)。
(3)ATP 对突触传递有何影响?科研人员通过实验对此进行了研究。他们分别用 Glu 受体抑制剂和 ATP 处
理离体培养的大鼠神经元,检测突触后神经元的电位变化,结果如图所示。实验结果表明,ATP 对兴奋在
突触处的传递具有________作用。为研究 ATP 的作用位置,科研人员用 Glu 和 Glu+ATP 分别处理突触后神
经元,检测发现两组突触后神经元变化无差异。由此推测 ATP 对________(结构)没有直接的作用。
第 18页/共 27页
(4)欲验证对突触传递具有影响作用的 ATP 是由神经胶质细胞产生的。请以神经胶质细胞、具有突触联系
的神经元和电位计等为实验材料,对此进行验证。简要写出实验思路并预期实验结果(细胞数量不作要求)。
实验思路:_________。预期结果:__________。
【答案】(1) ①. 胞吐 ②. 由外正内负变为外负内正
(2)支持、保护、营养、修复神经元
(3) ①. 抑制 ②. 突触后膜上的 GLu 受体
(4) ①. 实验思路:将具有突触联系的神经元随机均分为两组,编号为甲、乙。甲组单独培养,乙组
与神经胶质细胞混合培养。一段时间后,两组分别给予突触前神经元相同且适宜刺激,测量两组突触后神
经元的膜电位变化 ②. 预期结果:甲组膜电位正常变化,乙组的膜电位变化减小
【解析】
【分析】神经递质:在神经元的信息传递过程中,当一个神经元受到来自环境或其他神经元的信号刺激时,
储存在突触前囊泡内的递质可向突触间隙释放,作用于突触后膜相应受体,将递质信号传递给下一个神经
元。
【小问 1 详解】
神经递质通过胞吐的方式释放到突触间隙,Glu 是兴奋性神经递质,与突触后膜特异性受体结合后会引起
Na⁺内流,使突触后膜电位由外正内负变为外负内正;
【小问 2 详解】
神经胶质细胞具有支持、保护、营养和修复神经元等多种功能;
【小问 3 详解】
由图可知,ATP 处理组的电位变化比对照组小,说明 ATP 对兴奋在突触处的传递具有抑制作用。科研人员
用 Glu 和 Glu + ATP 分别处理突触后神经元,检测发现两组突触后神经元变化无差异,由此推测 ATP 对突
触后膜(或突触后膜上的 GLu 受体)没有直接的作用;
【小问 4 详解】
实验思路:将具有突触联系的神经元随机均分为两组,编号为甲、乙。甲组单独培养,乙组与神经胶质细
胞混合培养。一段时间后,两组分别给予突触前神经元相同且适宜刺激,测量两组突触后神经元的膜电位
变化;
预期结果:甲组膜电位正常变化,乙组的膜电位变化减小。
22. 人体内有多种激素参与血糖调节,如胰高血糖素、肾上腺素、糖皮质激素等,这些激素通过调节有机物
的代谢或影响胰岛素的分泌和作用,直接或间接地提高血糖浓度,部分作用机理如图所示。
第 19页/共 27页
(1)在血糖平衡调节过程中,肾上腺素与胰高血糖素具有________作用,胰岛 B 细胞________(填“可以”
或“不可以”)作为胰高血糖素的靶细胞。
(2)由图可知,胰岛素与蛋白 M 结合后,经过信号转导,可以促进________,进而增加细胞膜上 GLUT4
的数量,提高________,从而降低血糖浓度。
(3)正常人体当血糖浓度上升时,某调节中枢中相关感受器产生兴奋,使胰岛 B 细胞分泌活动增强,最终
导致血糖浓度下降。这体现了神经调节和激素调节的联系是________。在血糖调节中,血糖浓度降低后的
信号会反过来影响胰岛素的分泌,这种调节机制叫作________。
(4)成纤维生长因子 1(FGF1)是一种内源性蛋白类激素,研究表明 FGF1 具有降低血糖的作用。FGF1
可能通过提升胰岛素敏感性降低血糖,也可能自身具有降低血糖的作用。为了研究 FGF1 降低血糖的原理,
某实验小组进行了如下实验。
a、选取若干只________敲除胰岛素基因和 FGF1 基因的模型小鼠;
b、将模型小鼠平均分为 4 组,编号 A、B、C、D,给每组小鼠注射一定量的葡萄糖溶液,一段时间后检测
小鼠的血糖浓度;
c、设置________:给 A 组小鼠注射适量生理盐水,B 组小鼠注射等量胰岛素,C 组小鼠注射等量________
,D 组小鼠注射等量________;
d、每隔一段时间,检测 4 组小鼠的血糖浓度,进行实验结果分析。
【答案】(1) ①. 协同 ②. 可以
(2) ①. 含 GLUT4 的囊泡与细胞膜融合 ②. 细胞对葡萄糖的转运能力
(3) ①. 内分泌腺本身直接或间接地受中枢神经系统的调节,体液调节可以看作神经调节的一个环节
②. 反馈调节
(4) ①. 生理状况相同 ②. 实验组和对照组 ③. FGF1 ④. FGF1 和胰岛素
【解析】
第 20页/共 27页
【分析】1、人体内有多种激素参与调节血糖浓度,如糖皮质激素、肾上腺素、甲状腺激素等,它们通过调
节有机物的代谢或影响胰岛素的分泌和作用,直接或间接地提高血糖浓度。胰岛素是唯一能够降低血糖浓
度的激素。
2、在一个系统中,系统本身工作的效果,反过来又作为信息调节该系统的工作,这种调节方式叫作反馈调
节。反馈调节是生命系统中非常普遍的调节机制,它对于机体维持稳态具有重要意义。
【小问 1 详解】
胰高血糖素和肾上腺素都有升血糖的作用,在血糖平衡调节过程中,它们具有协同作用。胰高血糖素具有
促进胰岛 B 细胞合成和分泌胰岛素的作用,因此,胰岛 B 细胞可以作为胰高血糖素的靶细胞。
【小问 2 详解】
据图可知,胰岛素与蛋白 M 结合后,经过信号转导,可以促进含 GLUT4 的囊泡移向细胞膜并与细胞膜融
合,进而增加细胞膜上 GLUT4 的数量。结合图示可知,GLUT4 是转运葡萄糖的转运蛋白,增加了细胞膜
上 GLUT4 的数量,提高细胞对葡萄糖的转运能力,使葡萄糖进入细胞,从而降低血糖浓度。
【小问 3 详解】
依题意,血糖浓度上升时,相关感受器产生兴奋,说明神经系统参与了调节。神经调节的结果是胰岛 B 细
胞分泌活动增强,最终导致血糖浓度下降,说明内分泌腺本身直接或间接地受中枢神经系统的调节,体液
调节可以看作神经调节的一个环节。在一个系统中,系统本身工作的效果,反过来又作为信息调节该系统
的工作,这种调节方式叫作反馈调节。在血糖调节中,血糖浓度降低后的信号会反过来影响胰岛素的分泌,
这种调节机制叫作反馈调节。
【小问 4 详解】
该实验的目的是研究 TGF1 降低血糖的原理,判断是通过提升胰岛素敏感性降低血糖,还是自身具有降低血
糖的作用,所以该实验的检测指标是血糖的浓度变化是否会降低,而正常生物体内由于能够产生胰岛素和
FGF1,可能均会降低血糖,干扰实验结果的判定,所以实验第一步构建疾病的动物模型,取生理状况相同
的若干只健康小鼠,敲除小鼠的胰岛素基因和 FGF1 基因。分析实验操作流程,A 组小鼠注射适量的生理盐
水,是对照组,而其他几个小组均进行了处理,属于实验组,所以实验第三步是设置实验组和对照组。通
过实验目的可知,该实验需要观察血糖的降低是否由外源 FGF1 直接引起,还是通过提升胰岛素的敏感性导
致,所以给 C 组小鼠注射等量 FGF1,观察是否能直接降低血糖,D 组小鼠注射等量 FGF1 和胰岛素,和 B
组对比观察 FGF1 能否提升胰岛素的敏感性。
23. 过敏性紫癜(HSP)为小儿常见血管炎。HSP 急性期机体内组胺、白三烯等物质异常增多,诱发变态反
应,增加血管通透性,常表现为出血性紫癜疹。孟鲁司特钠(白三烯受体阻断剂)和氯雷他定(抗组胺药
物,H1 受体拮抗剂)均是抗过敏药物,是治疗小儿过敏性紫癜的临床常用药物。科研人员分析孟鲁司特钠
第 21页/共 27页
联合氯雷他定治疗过敏性紫癜的效果,分别进行对照组(孟鲁司特钠治疗)和观察组(孟鲁司特钠联合氯
雷他定治疗)实验,部分结果如表所示。
肿瘤坏死因子-α(TNF-α,ng/L)
组别
治疗前 治疗后
观察组 72.28 43.1
对照组 72 05 59.44
(1)过敏反应与正常免疫反应的不同点主要是________。在体液免疫过程中,激活 B 细胞的第二个信号
是________。
(2)初次接触过敏原时,发生体液免疫,________会产生相应抗体;当同种抗原再次侵入机体时,就会与
吸附在细胞表面的相应抗体结合,使这些细胞释放________等物质,引起_______(答出两点即可)等,最
终导致出现皮肤红肿等过敏症状。
(3)TNF-α属于免疫系统组成中的________,________可以作为孟鲁司特钠的治疗指标。大多正常人外周
血中的 TNF-α水平极低,HSP 急性期,TNF-α水平迅速升高,诱导细胞表达白三烯受体。结合信息分析,孟
鲁司特钠参与治疗过敏性紫癜的分子机理是_______。
(4)本实验可得出的结论是______。
【答案】(1) ①. 抗体存在的部位不同,过敏反应是再次接触相同抗原 ②. 辅助性 T 细胞表面的特
定分子发生变化并与 B 细胞结合
(2) ①. 浆细胞 ②. 组胺 ③. 毛细血管扩张、血管壁通透性增强、平滑肌收缩、腺体分泌增多
(3) ①. 免疫活性物质 ②. TNF-α含量 ③. 孟鲁司特钠降低 TNF-α水平,减少白三烯受体的表
达量,减少了白三烯与受体结合,缓解过敏症状
(4)孟鲁司特钠联合氯雷他定的治疗效果优于单独使用孟鲁司特钠
【解析】
【分析】体液免疫过程:病原体进入机体后,一部分病原体可以与 B 细胞接触,这为激活 B 细胞提供了第
一个信号。一部分病原体经过抗原呈递细胞摄取、处理后呈递在细胞表面,然后传递给辅助性 T 细胞,辅
助性 T 细胞接受抗原信息后细胞表面的特定分子发生变化并与 B 细胞结合,这是激活 B 细胞的第二个信号;
辅助性 T 细胞开始分裂、分化,并分泌细胞因子。B 细胞接受到两个信号刺激后开始进行分裂分化,小部
分分化为记忆 B 细胞;大部分分化为浆细胞,浆细胞产生并分泌抗体。
第 22页/共 27页
【小问 1 详解】
过敏反应是指已产生免疫的机体在再次接受相同抗原刺激时所发生的组织损伤或功能紊乱的反应,其与正
常免疫反应的不同点主要是过敏反应是机体再次接触过敏原时发生的免疫反应(或过敏反应是免疫反应过
强或异常的表现)、抗体存在的部位不同;在体液免疫过程中,激活 B 细胞的第二信号是辅助性 T 细胞表面
的特定分子发生变化并与 B 细胞结合;
【小问 2 详解】
初次接触过敏原时,发生体液免疫,浆细胞会产生相应抗体;当同种抗原再次侵入机体,就会与吸附在细
胞表面的相应抗体结合,使这些细胞释放组胺、白三烯等物质,引起毛细血管扩张、血管壁通透性增强、
平滑肌收缩、腺体分泌增加等,最终导致出现皮肤红肿等过敏症状;
【小问 3 详解】
TNF-α属于免疫系统组成中的免疫活性物质;肿瘤坏死因子α(TNF-α)的含量可以作为孟鲁司特钠的治疗
指标;孟鲁司特钠参与治疗过敏性紫癜的分子机理是孟鲁司特钠能阻断白三烯受体,减少因 TNF-α诱导细
胞表达白三烯受体而引起的过敏反应,从而缓解过敏性紫癜症状;
【小问 4 详解】
从实验数据看,治疗前观察组和对照组的肿瘤坏死因子α(TNF-α)含量相近,治疗后观察组的 TNF-α含量
(43.1 ng/L)低于对照组(59.44 ng/L),由此可得出的结论是孟鲁司特钠联合氯雷他定治疗过敏性紫癜的效
果优于单独使用孟鲁司特钠治疗。
24. 林分密度(单位面积林地上的立木数量)是影响林木生长和林下植物多样性的重要因子。为确定人工造
林的最佳林分密度,以实现获得优质林木同时保护生物多样性,科研人员在不同林分密度的人工白桦林中
设置若干标准地(20m×20m),调查并统计白桦胸径及林下植物多样性,结果如表所示。
林分密度/株· 白桦平均胸径 草本数/ 灌木数/
hm-2 /cm
种 种
800 11.1 15 11
1000 10.9 19 13
1200 10.8 28 17
1400 10.2 14 15
1600 9.8 12 13
第 23页/共 27页
(1)研究中,调查林下植物多样性常用的方法是________,不同林分密度下的植物种类存在差异体现了群
落的________结构。
(2)研究表明,人工造林时较为理想的林分密度是________,判断依据是________。
(3)人工林在维持全球碳平衡中发挥着重要作用。为揭示林分密度对人工林碳汇(指人工林吸收并储存
CO2 的多少)功能的影响和可持续经营提供科学依据,科研人员测定了不同林分密度下植被及土壤中的碳
储量,结果如图。
与林分密度为 800 株·hm-2 相比,1000 株·hm-2、1600 株·hm-2 时,人工林的土壤碳储量均较低,两者原
因不完全相同,后者主要是________。研究表明,适宜的林分密度能较好地实现土壤对碳的固存,从全球
碳平衡的角度分析其意义是______。
(4)通过人工造林发展碳汇林业,人工林的发展体现了人类活动往往会使群落演替按照________进行。实
践表明,不合理的人工林组成与结构及经营措施会导致一系列的生态问题,这主要违背了生态工程的
________原理,最终影响碳汇林业的可持续性。
【答案】(1) ①. 样方法 ②. 水平##水平结构
(2) ①. 1200 株·hm-2 ②. 该林分密度下,草本数和灌木数都达到最大,且白桦平均胸径较大
(3) ①. 林分密度为 1600 株·hm-2 时,林分密度过大导致净光合速率下降,植被碳储量降低,输入土
壤的有机碳减少 ②. 提高了固定 CO2 的能力,降低大气中 CO2 浓度,缓解温室效应
(4) ①. 不同于自然演替的速度和方向 ②. 整体、协调、循环、自生
【解析】
【分析】1、生态工程以生态系统的自组织、自我调节功能为基础,遵循着整体、协调、循环、自生等生态
学基本原理。
2、估算种群密度时,常用样方法和标记重捕法,其中样方法适用于调查植物或活动能力弱,活动范围小的
动物,而标记重捕法适用于调查活动能力强,活动范围大的动物。
【小问 1 详解】
样方法适用于调查植物或活动能力弱、活动范围小的动物,所以调查林下植物多样性常用的方法是样方法。
群落的水平结构指群落的水平配置状况或水平格局,其主要表现特征是镶嵌性,不同林分密度下的植物种
第 24页/共 27页
类存在差异体现了群落的水平结构;
【小问 2 详解】
随林分密度的增大,白桦对阳光、养分等的竞争加剧,影响自身生长,导致平均胸径减小。研究表明,人
工造林时较为理想的林分密度是 1200 株· hm-2,此密度下白花平均胸径最大,草本种数最多、灌木种数最
多;
【小问 3 详解】
碳元素在生物群落和无机环境之间以 CO2 的形式进行循环。植被中碳的去向与能量流动相辅相成,碳的去
向为呼吸作用散失、流向消费者和分解者。林分密度为 1000 株•hm-2 时土壤微生物分解能力增强,有机物
分解速度快,导致土壤碳储量均较低。林分密度为 1600 株·hm-2 时,林分密度过大导致净光合速率下降,
植被碳储量降低,输入土壤的有机碳减少。适宜的林分密度能较好地实现土壤对碳的固存,提高了固定 CO2
的能力,降低大气中 CO2 浓度,缓解温室效应,这是生物多样性的生态学功能,这体现了生物多样性的间
接价值;
【小问 4 详解】
人类活动往往会使群落演替按照不同于自然演替的速度和方向进行。不合理的人工林组成与结构及经营措
施会导致一系列的生态问题,这主要违背了生态工程的整体、协调、循环、自生原理,最终影响碳汇林业
的可持续性。
25. 生态浮床是指将植物种植于浮于水面的床体上,充分利用各种生物有效进行水体修复的技术。为更好地
解决某湿地的水体有机污染问题,工作人员采用生态浮床对该湿地生态系统进行修复如图。
(1)据分析可知,输入该生态系统的能量有________。该湿地中各种植物的分布形成的垂直结构决定了动
物的分布,因为植物为动物提供了________。
(2)生态浮床的作用是________,从而抑制藻类生长。浮床中植物的引入,提高了该湿地生态系统的
________。
第 25页/共 27页
(3)该群落从春季到夏季的外貌变化,体现了群落的________变化,该变化________(填“属于”或“不
属于”)次生演替。
(4)假如该生态系统中有一条食物链“A→B→C”,各营养级一年的能量变化如表所示[单位:J/(cm2·
a)]。
营养 同化的总 用于生长、发育和繁殖的 呼吸作用 传递给分 传给下一营 未被利用
级 能量 能量 消耗 解者 养级 能量
A 209.5 110 8 38 64
B 38 17 4.5 6
C 4.5 微量(不计) 微量(不计)
据表分析,C 用于生长、发育和繁殖的能量为________J/(cm2·a),能量从 B 流向下一营养级的传递效率
为________(保留两位有效数字)。
【答案】(1) ①. 生产者固定的太阳能和水体中有机污染物的能量 ②. 食物条件和栖息空间
(2) ①. 遮蔽阳光,吸收水体中氮磷等无机盐 ②. 抵抗力稳定性
(3) ①. 季节 ②. 不属于
(4) ①. 2.0 ②. 17%
【解析】
【分析】生态浮床是指将植物种植于浮于水面的床体上,体现了群落的空间结构,可以为鸟类及鱼类提供
栖息环境和食物。其处理污水具有简单有效、花费少、耗能低和无二次污染等优势。同时浮床还可以美化
环境。
【小问 1 详解】
该生态系统属于人工生态系统, 据图 1 分析,输入该生态系统的能量有生产者固定的太阳能和外来有机污
水中有机物中的能量。植物可为动物提供食物条件和栖息空间,故植物的分布决定了动物的分布。
【小问 2 详解】
生态浮床是指将植物种植于浮于水面的床体上,生态浮床可以遮蔽阳光,吸收水体中氮磷等无机盐,从而
抑制藻类生长。生态浮床中植物的引入,使得该生态系统的营养结构更为复杂,所以该水体抵抗干扰保持
稳态的能力增大。
【小问 3 详解】
次生演替是指原来有的植被虽然已经不存在,但是原来有的土壤基本保留,甚至还保留有植物的种子和其
第 26页/共 27页
他繁殖体的地方发生的演替,该湿地从冬季到夏季的外貌变化不属于次生演替,而是体现了群落的季节变
化。
【小问 4 详解】
据表分析,B 传给下一营养级 C 的能量=17-4.5-6=6.5J/(cm2•a),即 C 的同化量为 6.5J/(cm2•a),C 用于生
长、发育和繁殖的能量=C 的同化量-C 呼吸消耗=6.5- 4.5=2J/(cm2•a),能量从 B 流向下一营养级的传递效
率=C 的同化量÷B 的同化量=6.5÷38=17%。
第 27页/共 27页
相关试卷 更多
- 1.电子资料成功下载后不支持退换,如发现资料有内容错误问题请联系客服,如若属实,我们会补偿您的损失
- 2.压缩包下载后请先用软件解压,再使用对应软件打开;软件版本较低时请及时更新
- 3.资料下载成功后可在60天以内免费重复下载
免费领取教师福利 







.png)




