资料中包含下列文件,点击文件名可预览资料内容
还剩3页未读,
继续阅读
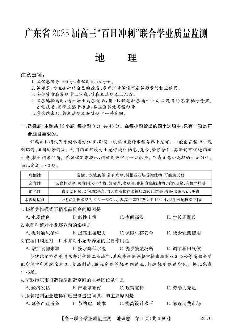
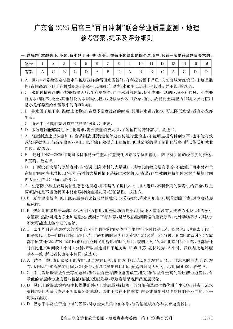
广东省2025届高三下学期2月“百日冲刺”联合学业质量监测地理试题(含答案)
展开
这是一份广东省2025届高三下学期2月“百日冲刺”联合学业质量监测地理试题(含答案),文件包含地理地理pdf、地理地理DApdf等2份试卷配套教学资源,其中试卷共8页, 欢迎下载使用。
相关试卷
广东省2025届高三下学期高考“百日冲刺”联合学业质量监测地理试题(含答案):
这是一份广东省2025届高三下学期高考“百日冲刺”联合学业质量监测地理试题(含答案),文件包含地理地理pdf、地理地理DApdf等2份试卷配套教学资源,其中试卷共8页, 欢迎下载使用。
2024广东省高三下学期百日冲刺联合学业质量监测试题(一模)地理含解析:
这是一份2024广东省高三下学期百日冲刺联合学业质量监测试题(一模)地理含解析,共8页。试卷主要包含了满分100分,考试时间75分钟,本卷命题范围,推测东北的极端天气可能是,此时切变线右侧附近的主导风向是,推测甲功能区可能为等内容,欢迎下载使用。
广东省2024届高三下学期“百日冲刺”联合学业质量监测(一模)地理试卷(含答案):
这是一份广东省2024届高三下学期“百日冲刺”联合学业质量监测(一模)地理试卷(含答案),共13页。试卷主要包含了单选题,材料分析题等内容,欢迎下载使用。

