所属成套资源:中考物理一轮复习考点分项练习 (2份,原卷版+教师版)
中考物理一轮复习考点分项练习专题9 压强 9.3大气压强(2份,原卷版+教师版)
展开
这是一份中考物理一轮复习考点分项练习专题9 压强 9.3大气压强(2份,原卷版+教师版),文件包含中考物理一轮复习考点分项练习专题9压强93大气压强教师版docx、中考物理一轮复习考点分项练习专题9压强93大气压强学生版docx等2份试卷配套教学资源,其中试卷共13页, 欢迎下载使用。
1.(2023·辽宁锦州·统考中考真题)关于压力和压强在生活中的应用,下列说法中正确的是( )
A.菜刀的刀刃磨得很薄,是为了增大压力
B.茶壶的壶嘴和壶身构成一个连通器
C.高压锅利用了气压越大,液体沸点越低的原理
D.用吸管喝饮料时,杯里的饮料是被嘴的“吸力”吸上来的
【答案】B
【详解】A.菜刀的刀刃磨得很薄,是在压力一定时,通过减小受力面积增大压强,故A错误;
B.茶壶的壶嘴和壶身上端开口,下端连通,构成一个连通器,故B正确;
C.高压锅能很快煮熟食物,是由于锅内气压增大,水的沸点升高,故C 错误;
D.用吸管喝饮料时,管内气压减小,外界大气压大于内部气压,杯里的饮料是被大气压压上来的,故D错误。
故选B。
2.(2023·江苏徐州·统考中考真题)如图所示,将压水泵插入水桶中,从上端向下按压,水就会从出水口流出。按压的作用是使桶内气压( )
A.大于大气压B.等于大气压
C.小于大气压D.变为零
【答案】A
【详解】将压水泵插入水桶中,从上端向下按压,桶内空气变多,气压变大,当桶内水面上方的气体压强大于大气压时,水就会在桶内气压的作用下从出水口流出。故A符合题意,BCD不符合题意。
故选A。
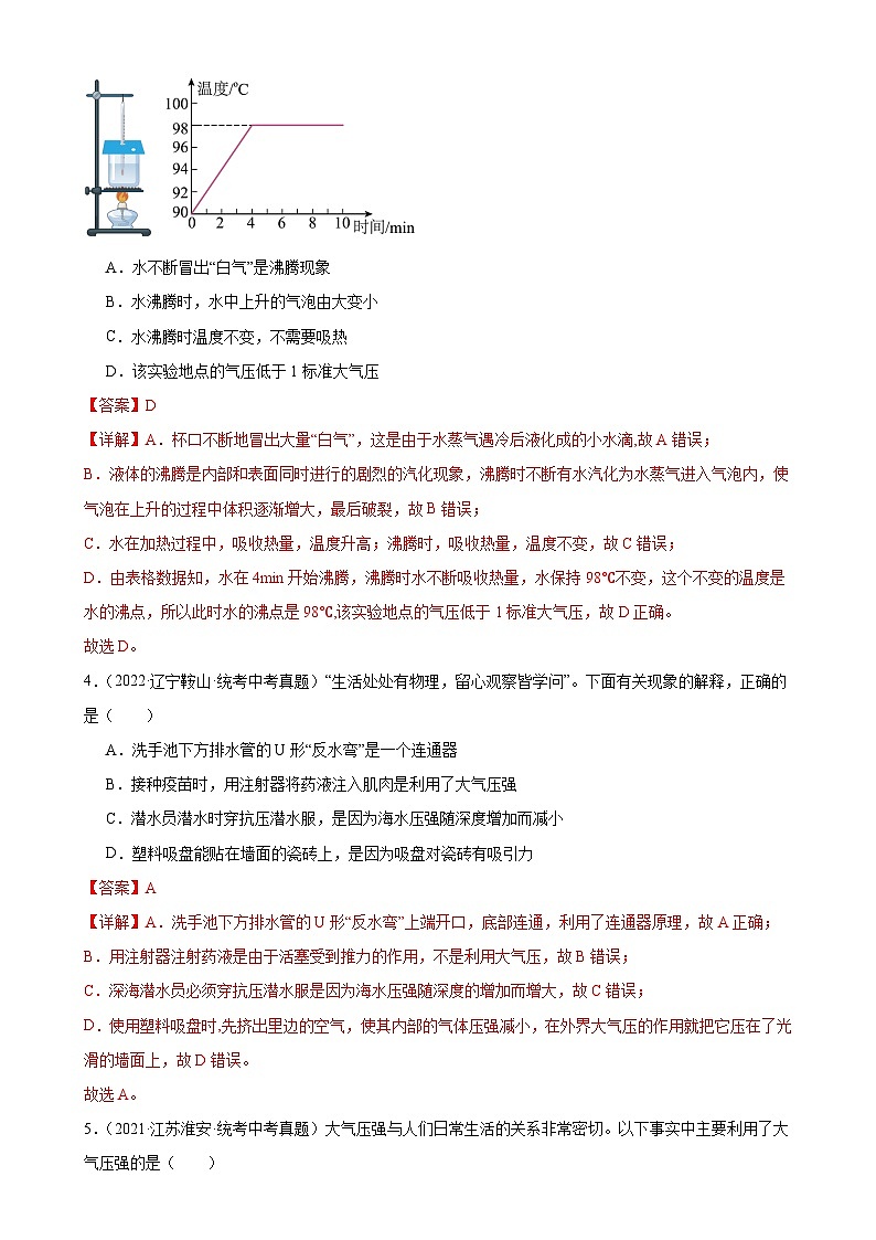
3.(2023·山东滨州·统考中考真题)如图所示是某小组“探究水沸腾时温度变化的特点”的实验装置及根据实验数据绘制的图象,下列分析正确的是( )
A.水不断冒出“白气”是沸腾现象
B.水沸腾时,水中上升的气泡由大变小
C.水沸腾时温度不变,不需要吸热
D.该实验地点的气压低于1标准大气压
【答案】D
【详解】A.杯口不断地冒出大量“白气”,这是由于水蒸气遇冷后液化成的小水滴,故A错误;
B.液体的沸腾是内部和表面同时进行的剧烈的汽化现象,沸腾时不断有水汽化为水蒸气进入气泡内,使气泡在上升的过程中体积逐渐增大,最后破裂,故B错误;
C.水在加热过程中,吸收热量,温度升高;沸腾时,吸收热量,温度不变,故C错误;
D.由表格数据知,水在4min开始沸腾,沸腾时水不断吸收热量,水保持98℃不变,这个不变的温度是水的沸点,所以此时水的沸点是98℃,该实验地点的气压低于1标准大气压,故D正确。
故选D。
4.(2022·辽宁鞍山·统考中考真题)“生活处处有物理,留心观察皆学问”。下面有关现象的解释,正确的是( )
A.洗手池下方排水管的U形“反水弯”是一个连通器
B.接种疫苗时,用注射器将药液注入肌肉是利用了大气压强
C.潜水员潜水时穿抗压潜水服,是因为海水压强随深度增加而减小
D.塑料吸盘能贴在墙面的瓷砖上,是因为吸盘对瓷砖有吸引力
【答案】A
【详解】A.洗手池下方排水管的U形“反水弯”上端开口,底部连通,利用了连通器原理,故A正确;
B.用注射器注射药液是由于活塞受到推力的作用,不是利用大气压,故B错误;
C.深海潜水员必须穿抗压潜水服是因为海水压强随深度的增加而增大,故C错误;
D.使用塑料吸盘时,先挤出里边的空气,使其内部的气体压强减小,在外界大气压的作用就把它压在了光滑的墙面上,故D错误。
故选A。
5.(2021·江苏淮安·统考中考真题)大气压强与人们日常生活的关系非常密切。以下事实中主要利用了大气压强的是( )
A.飞镖的箭头很尖B.拦河坝的截面上窄下宽
C.用吸管吸取饮料D.大型客机在空中水平飞行
【答案】C
【详解】A.飞镖的箭头很尖,是为了减小受力面积从而增大压强,与大气压强无关,故A不符合题意;
B.拦河坝的截面上窄下宽,是利用了液体压强与液体的深度有关,与大气压强无关,故B不符合题意;
C.用吸管吸取饮料时,吸管中的空气先被吸走,此时吸管中的气压小于外界大气压,饮料在压强差的作用下被压入吸管中,利用了大气压强,故C符合题意;
D.大型客机在空中水平飞行,是利用了流体流速与压强的关系,与大气压无关,故D不符合题意。
故选C。
二、多选题
6.(2022·山东日照·统考中考真题)下列现象中,是因为力的作用而发生的有( )
A. 汽车刹车时,乘客身体前倾
B. 细线的拉力使橡皮绕手做圆周运动
C. 容器两侧盛有液面高度不同的同种液体,橡皮膜向低的一侧凸出
D.抽成真空的铁桶被大气压瘪了
【答案】BCD
【详解】A.汽车刹车时,乘客身体前倾是因为乘客具有惯性,与力的作用无关,故A不符合题意;
B.细线的拉力使橡皮绕手做圆周运动,拉力使橡皮的运动状态发生了变化,故B符合题意;
C.容器两侧盛有液面高度不同的同种液体,右侧液面高,在橡皮膜处产生的压强大,根据可知,橡皮膜右侧受到的压力大于左侧受到的压力,橡皮膜向左侧凸出,发生形变,故C符合题意;
D.抽成真空的铁桶,桶内的气压小于外界的大气压,内外气压差产生的压力差将铁桶压瘪,使铁桶发生了形变,故D符合题意。
故选BCD。
三、填空题
7.(2023·广东·统考中考真题)如题图所示,用两个吸盘模拟马德堡半球实验;将两个吸盘对接,用力挤压出空气后难以将其分开,说明吸盘内部气体压强 (选填“大于”“等于”或“小于”)大气压强;若在吸盘上截一个小孔,吸盘内部气体压强会变 ;若在海拔更高的地方做同样的实验,将其分开所需的力更小,说明海拔越高,大气压强越 。
【答案】 小于 大 小
【详解】[1]将两个吸盘对接,用力挤压出空气后,内部属于真空状态,大气压强变小,内外形成压强差,内部气体压强小于外界大气压强,使其难以分开。
[2]若在吸盘上截一个小孔,空气进入吸盘内部,吸盘内部气体压强就会变大。
[3]若在海拔更高的地方做同样的实验,将其分开所需的力更小,说明内外气体压强差变小了,内部气体压强保持不变,则外部大气压强变小了,即海拔越高,大气压强越小。
8.(2023·内蒙古通辽·统考中考真题)如图甲是装有自动供水装置的盆景,在 的作用下可使盆景盘中水位保持一定的高度,图乙是创意气压计,A为玻璃管且上端与大气相通,B为密闭的厚空心玻璃球,A与B下部相通,该气压计 (选填“属于”或“不属于”)连通器。
【答案】 大气压 不属于
【详解】[1]由图甲可知,外界大气压作用在水面上,会使得瓶中的水保持一定的高度,不会全部流出。
[2]由图乙可知,B玻璃球上端封闭,故不构成连通器。
9.(2023·辽宁丹东·统考中考真题)用吸管喝酸奶,吸管有一端很尖,更容易将吸管插入包装盒中,这是通过减小 来增大压强的;用吸管把酸奶“吸”入口中,这是利用了 的作用。
【答案】 受力面积 大气压
【详解】[1]增大压强的方法有两种,增大压力和减小受力面积,用吸管喝酸奶,吸管有一端很尖,是在压力一定的情况下,减小受力面积,增大压强。
[2]用吸管把酸奶“吸”入口中,是吸管内部压强减小,小于外界大气压,是大气压将酸奶“压”入口中的,这是利用了大气压的原理。
10.(2022·西藏·统考中考真题)将如图烧瓶中的水加热至沸腾,迅速用橡皮塞塞住瓶口,把烧瓶倒置并向瓶底浇冷水,我们会看到烧瓶中的水又 了。这是因为浇冷水使烧瓶内水蒸气液化,减小了瓶内气压,使水的 降低。
【答案】 沸腾 沸点
【详解】[1][2]把烧瓶倒置并向瓶底浇冷水,瓶内气体温度突然降低,气压减小,瓶内液面上方气压减小,导致沸点降低,所以水重新沸腾起来。
11.(2022·辽宁丹东·统考中考真题)如图所示,用吸管吸饮料,将吸管折弯说明力可以改变物体的 ;用吸管把饮料“吸”入口中,是利用 的作用。
【答案】 形状 大气压
【详解】[1]吸管在力的作用下弯折,形状发生了改变,说明力可以改变物体的形状。
[2]用吸管吸饮料,吸管内气压减小小于外界大气压,在大气压的作用下饮料被压入吸管。
【点睛】本题考查了大气压的应用、力的作用效果的知识,要求学生能够利用所学知识解释身边的一些生活现象。
12.(2022·辽宁大连·统考中考真题)如图所示,将两个吸盘向竖直墙面上按压,发现扎孔的吸盘无法吸在墙面上,而不扎孔的吸盘很容易吸在墙面上。二者对比可以证明 的存在;静止在墙面上的吸盘受到的重力和摩擦力相互 。
【答案】 大气压 平衡
【详解】[1]扎孔的吸盘,由于吸盘内外都有空气,内外气压相互平衡,大气压不能把吸盘压在墙上;将不扎孔的吸盘按压在墙面上时,吸盘内部的气体被压出,内部气压小,外部的大气压就把吸盘压在墙上了,所以容易吸在墙面上,二者对比可以证明大气压的存在。
[2]静止在墙面上的吸盘在竖直方向上受重力和摩擦力,吸盘此时保持静止状态,说明这两个力相互平衡,是一对平衡力。
13.(2021·四川宜宾·统考中考真题)中医博大精深。如图,火罐下端开口,使用时先对火罐中的气体加热,然后将火罐开口迅速按到人体皮肤上,自然降温后,火罐紧紧吸附在人体皮肤上,这说明了 的存在;拔罐的物理原理是利用罐内外的 使罐吸附在人体穴位上(选填“温度差”或“气压差”),治疗某些疾病。
【答案】 大气压 气压差
【详解】[1][2]火罐里气体被加热按到人体皮肤上时罐内气压与外界气压相等,后随着温度的降低罐内气压减小,同时火罐受到外界的大气压强,压强差产生的压力差使火罐紧紧吸附在人体皮肤上,说明了大气压的存在。
14.(2021·山东淄博·统考中考真题)“做实验”是一种重要的学习方法,在学习沸腾知识时,小雨做了如下实验:水沸腾后把烧瓶从火焰上拿开,水会停止沸腾,迅速塞紧瓶塞,把烧瓶倒置并向瓶底浇冷水,如图所示。烧瓶内的水重新沸腾,此过程中烧瓶内水蒸气遇冷 (填物态变化名称),气压减小,水的沸点 。
【答案】 液化 降低
【详解】[1]当向瓶底浇冷水时,烧瓶内水蒸气遇冷液化,气压减小。
[2]由于瓶内液面上方气压减小,导致沸点降低,烧瓶内的水重新沸腾。
四、实验题
15.(2023·辽宁营口·统考中考真题)小建和小晨 “探究水沸腾时温度变化特点”的实验
(1)实验装置如图甲所示,其中有一处明显的错误是 ;
(2)改正错误后,继续实验,某一时刻温度计的示数如图乙所示,此时水的温度为 ℃;
(3)小建观察到水沸腾时形成的大量气泡不断上升、变大,到水面破裂开来,里面的 散发到空气中;
(4)图丙是根据实验数据绘制的水沸腾时温度变化的图像,分析图像可知:水在沸腾的过程中不断 (选填“吸热”或“放热”),温度 ;
(5)小晨利用原有器材,将装置中烧杯上方带孔的硬纸盖换成无孔硬纸盖,重新实验,发现水沸腾时的温度高于99℃,原因是水面上方气压 (选填“变大”或“变小”)。
【答案】 见解析 95 水蒸气 吸热 不变 变大
【详解】(1)[1]使用温度计时,温度计的玻璃泡不能接触容器底和容器壁,图甲中温度计的玻璃泡碰到烧杯底部,是错误的。
(2)[2]图乙中温度计的分度值为1℃,读出数据为95℃,则此时的水温是95℃。
(3)[3]实验中观察到图甲所示的水沸腾时形成大量的气泡不断上升,变大、到水面破裂开来,里面的水蒸气散发到空气中。
(4)[4][5]图丙中从第8min开始随着时间的增大,水的温度不变,此时水已经沸腾,所以水在沸腾的过程中不断吸热,温度不变。
(5)[6]将装置中烧杯上方带孔的硬纸盖换成无孔硬纸盖,烧杯内水面上方的气压增大,水的沸点升高,测得水的沸点高于99℃。
相关试卷
这是一份中考物理一轮复习考点分项练习专题20 电与磁 20.2电生磁(2份,原卷版+教师版),文件包含中考物理一轮复习考点分项练习专题20电与磁202电生磁教师版docx、中考物理一轮复习考点分项练习专题20电与磁202电生磁学生版docx等2份试卷配套教学资源,其中试卷共15页, 欢迎下载使用。
这是一份中考物理一轮复习考点分项练习专题10 浮力 10.1浮力(2份,原卷版+教师版),文件包含中考物理一轮复习考点分项练习专题10浮力101浮力教师版docx、中考物理一轮复习考点分项练习专题10浮力101浮力学生版docx等2份试卷配套教学资源,其中试卷共19页, 欢迎下载使用。
这是一份中考物理一轮复习考点分项练习专题9 压强 9.4流体压强与流速的关系(2份,原卷版+教师版),文件包含中考物理一轮复习考点分项练习专题9压强94流体压强与流速的关系教师版docx、中考物理一轮复习考点分项练习专题9压强94流体压强与流速的关系学生版docx等2份试卷配套教学资源,其中试卷共16页, 欢迎下载使用。

