还剩3页未读,
继续阅读
内蒙古自治区宁城县高级中学2024-2025学年高二上学期期末考试历史试题
展开
这是一份内蒙古自治区宁城县高级中学2024-2025学年高二上学期期末考试历史试题,共6页。试卷主要包含了选择题,非选择题等内容,欢迎下载使用。
相关试卷
内蒙古自治区赤峰市宁城县2024-2025学年高一上学期期末考试历史试卷:
这是一份内蒙古自治区赤峰市宁城县2024-2025学年高一上学期期末考试历史试卷,共6页。试卷主要包含了选择题,非选择题等内容,欢迎下载使用。
内蒙古自治区赤峰市宁城县鸿蒙高级中学2024-2025学年高一上学期第一次月考历史试题(解析版):
这是一份内蒙古自治区赤峰市宁城县鸿蒙高级中学2024-2025学年高一上学期第一次月考历史试题(解析版),共19页。试卷主要包含了“故古者圣王之为政,列德而尚贤等内容,欢迎下载使用。
内蒙古自治区赤峰市宁城县高级中学2024-2025学年高二上学期入学考试历史试题:
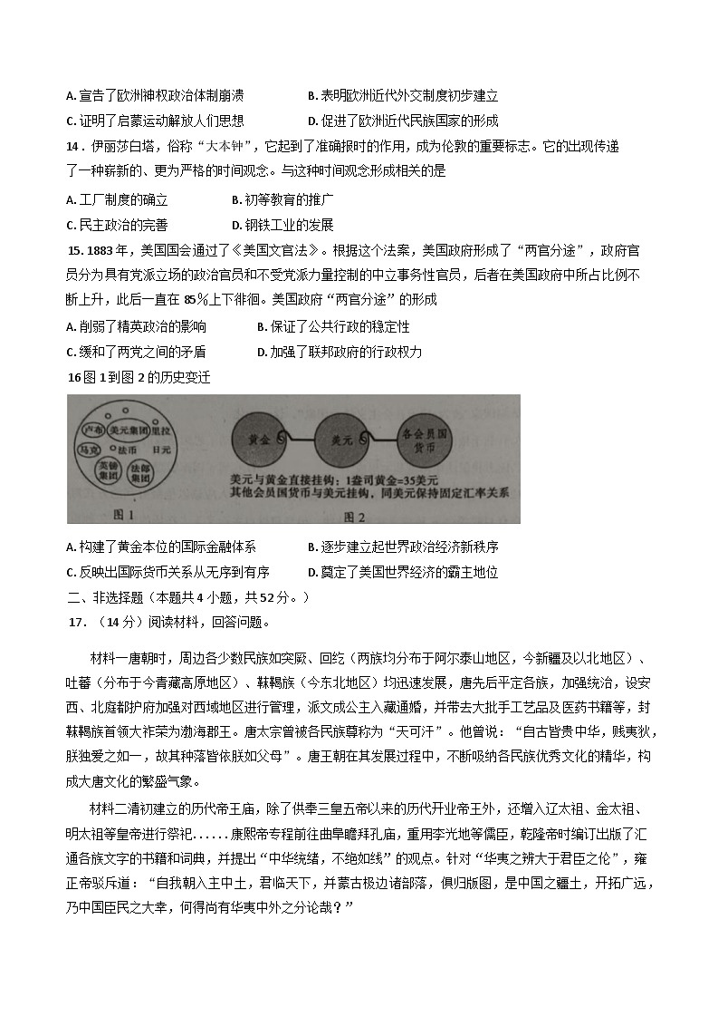
这是一份内蒙古自治区赤峰市宁城县高级中学2024-2025学年高二上学期入学考试历史试题,共8页。试卷主要包含了本试卷主要考试内容等内容,欢迎下载使用。

