还剩9页未读,
继续阅读
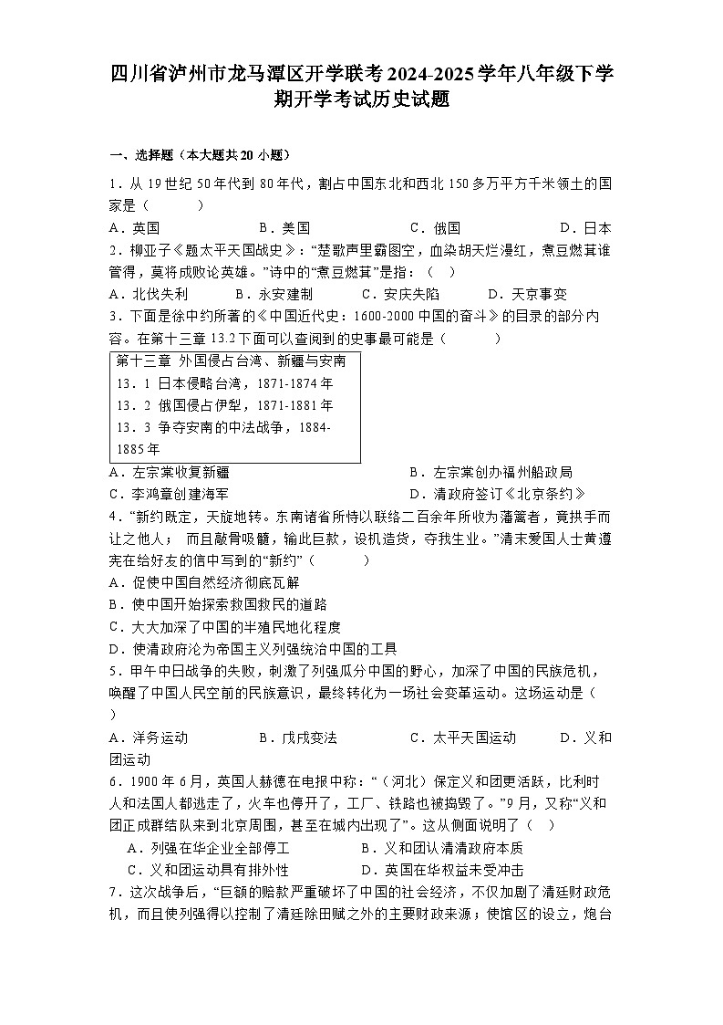
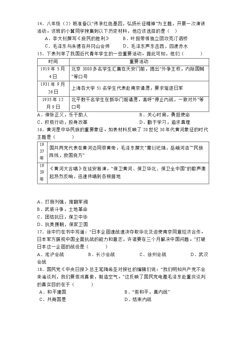
四川省泸州市龙马潭区开学联考2024-2025学年八年级下学期开学考试 历史试题(含解析)
展开相关试卷
四川省泸州市龙马潭区开学联考2024-2025学年七年级下学期开学考试 历史试题(含解析):
这是一份四川省泸州市龙马潭区开学联考2024-2025学年七年级下学期开学考试 历史试题(含解析),共13页。试卷主要包含了选择题,非选择题等内容,欢迎下载使用。
四川省绵阳市江油市八校联考2024-2025学年七年级下学期开学考试 历史试题(含解析):
这是一份四川省绵阳市江油市八校联考2024-2025学年七年级下学期开学考试 历史试题(含解析),共13页。试卷主要包含了选择题,材料题,蜀国的政治和经济,吴国的政治和经济,从西晋统一到八王之乱等内容,欢迎下载使用。
四川省绵阳市江油市八校联考2024-2025学年八年级下学期开学考试 历史试题(含解析):
这是一份四川省绵阳市江油市八校联考2024-2025学年八年级下学期开学考试 历史试题(含解析),共12页。试卷主要包含了选择题,非选择题等内容,欢迎下载使用。

