重庆市巴南区2024-2025学年九年级(上)期末考试语文试卷(解析版)
展开
这是一份重庆市巴南区2024-2025学年九年级(上)期末考试语文试卷(解析版),共20页。试卷主要包含了语文知识及运用,古诗文积累与阅读,现代文阅读,写作等内容,欢迎下载使用。
一、语文知识及运用(30分)
学校开展“传承传统文化”的主题实践活动,请你完成以下任务。
任务一:传统文化·节气之美
【甲】
冬至,又称“冬至节”“冬节”“亚岁”等,在古代还是一个重大节日。【乙】民间有着“冬至大如年”之说,《东京梦华录》、《西湖游览志余》等书皆有记载。【丙】人们在此日更易新衣,馈送节仪,举杯相庆,热闹非凡。在北方地区,每年冬至日,都有吃饺子的习俗,因为饺子有“消寒”之意;而在南方,则盛行吃汤圆,冬至汤圆又称擂圆,取团团圆圆之意。南北方可谓相得益彰。
【丁】
古人将冬至分为三候:“一候蚯蚓结;二候麋角解;三候水泉动。”在古人看来,冬至是阴阳交替之时,阳气自此萌发,开始盼望冬去春来的日子。宋代词人赵彦端曾写道,“一点青阳,早梅初识春风面”,在萧索( )的冬日里一点暖阳下摇曳( )的梅花,着实让人欣喜阳气的初生,冬至后静待春天的流盼也愈发迫切。
冬至的各种流俗都根植于中华民族深厚的传统文化之中,jí( )取着古人的智慧,体现了古人成熟璀璨的思想结晶,不言而喻,这其中最根本的精神就是遵xún( )天时,与自然和谐共生。
1.根据拼音写汉字,给加点字注音。
A.萧索( ) B.摇曳( ) C.jí( )取 D.遵xún( )
2.文中画波浪线的词语使用正确的一项( )
A.相得益彰B.流盼C.流俗D.不言而喻
3.甲乙丙丁四处中标点符号使用错误的一项是( )
A.甲B.乙C.丙D.丁
【答案】1.suǒ yè 汲 循
2.D 3.B
【解析】
【1题详解】
本题考查字音字形。
A.萧索:xiā suǒ,冷落衰颓的样子。
B.摇曳:yá yè,摇荡。
C.汲取:jí qǔ,吸取;吸收。
D.遵循:zūn xún,按照;遵照。
【2题详解】
本题考查词语运用。
A.相得益彰:指两个人或两件事物互相配合,双方的能力和作用更能显示出来。此处南北方冬至的习俗是不同的表现,不存在相互配合使双方更好的意思,使用不当;
B.流盼:指转动目光观看,一般用来形容人。此处用来形容“冬至后静待春天”不恰当,使用对象错误;
C.流俗:指社会上流行的风俗习惯(多含贬义)。文中说的冬至的各种习俗是中华民族的传统文化,用 “流俗” 来形容不合适,感情色彩不当;
D.不言而喻:指不用说就可以明白,形容道理很浅显。文中说冬至习俗体现古人智慧,其中遵天时、与自然和谐共生的精神不用多说大家都明白,使用正确。
【3题详解】
本题考查标点符号。
B.乙处“《东京梦华录》、《西湖游览志余》”中间的顿号使用错误。标有书名号的并列成分之间通常不用顿号,所以此处应把顿号去掉。
4.本周的主题班会课上分享的是写给冬天的三行诗,请你也加入他们吧。
【答案】示例:天空不能承受雪花之重,云层陷落,人间就此白头。
【解析】本题考查语言表达。
围绕“冬天”展开创作,诗中的意象、场景、情感都要紧扣冬天的特点,如寒冷、下雪、寂静等典型的冬日元素,确保整首诗能让人直观感受到冬天的氛围。参考示例风格:小渝的诗运用了拟人、意象组合的手法,“山白头”将山赋予人的状态,借下雪后群山银装素裹的景象,营造出一种宁静、悠远的意境。在创作时,可借鉴这种通过自然意象描绘来抒发情感的方式,运用恰当的修辞手法,创造独特又贴合冬天主题的意境,让诗歌富有感染力和画面感。
示例:霜落了,趁着月色,梦和窗外的世界一同结霜。
任务二:传统文化·时代印记
5.阅读名著《艾青诗选》和《水浒传》,请你完成下面的内容。
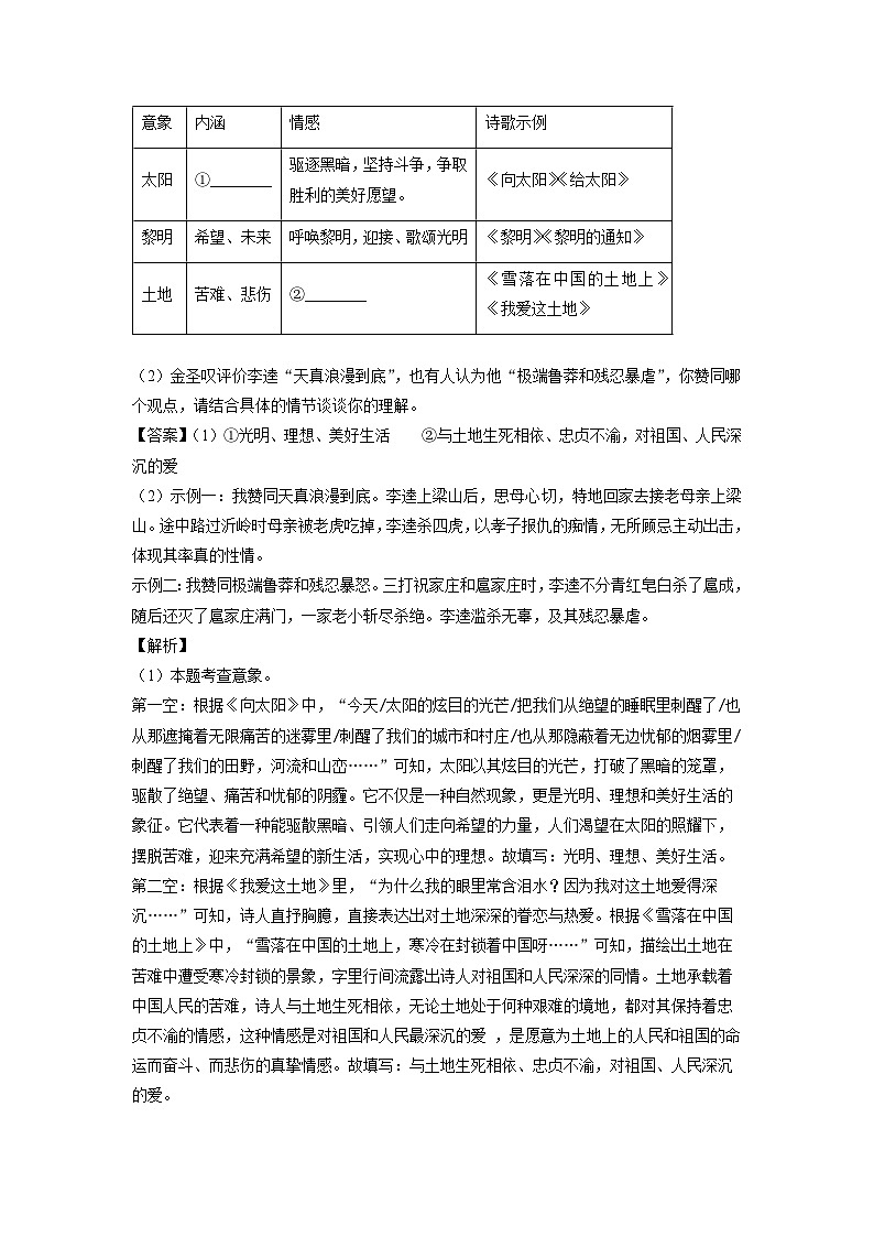
(1)小渝根据《艾青诗选》的部分诗歌,从意象角度做了如下整理,请你补充完整。
(2)金圣叹评价李逵“天真浪漫到底”,也有人认为他“极端鲁莽和残忍暴虐”,你赞同哪个观点,请结合具体的情节谈谈你的理解。
【答案】(1)①光明、理想、美好生活 ②与土地生死相依、忠贞不渝,对祖国、人民深沉的爱
(2)示例一:我赞同天真浪漫到底。李逵上梁山后,思母心切,特地回家去接老母亲上梁山。途中路过沂岭时母亲被老虎吃掉,李逵杀四虎,以孝子报仇的痴情,无所顾忌主动出击,体现其率真的性情。
示例二:我赞同极端鲁莽和残忍暴怒。三打祝家庄和扈家庄时,李逵不分青红皂白杀了扈成,随后还灭了扈家庄满门,一家老小斩尽杀绝。李逵滥杀无辜,及其残忍暴虐。
【解析】
(1)本题考查意象。
第一空:根据《向太阳》中,“今天/太阳的炫目的光芒/把我们从绝望的睡眠里刺醒了/也从那遮掩着无限痛苦的迷雾里/刺醒了我们的城市和村庄/也从那隐蔽着无边忧郁的烟雾里/刺醒了我们的田野,河流和山峦……”可知,太阳以其炫目的光芒,打破了黑暗的笼罩,驱散了绝望、痛苦和忧郁的阴霾。它不仅是一种自然现象,更是光明、理想和美好生活的象征。它代表着一种能驱散黑暗、引领人们走向希望的力量,人们渴望在太阳的照耀下,摆脱苦难,迎来充满希望的新生活,实现心中的理想。故填写:光明、理想、美好生活。
第二空:根据《我爱这土地》里,“为什么我的眼里常含泪水?因为我对这土地爱得深沉……”可知,诗人直抒胸臆,直接表达出对土地深深的眷恋与热爱。根据《雪落在中国的土地上》中,“雪落在中国的土地上,寒冷在封锁着中国呀……”可知,描绘出土地在苦难中遭受寒冷封锁的景象,字里行间流露出诗人对祖国和人民深深的同情。土地承载着中国人民的苦难,诗人与土地生死相依,无论土地处于何种艰难的境地,都对其保持着忠贞不渝的情感,这种情感是对祖国和人民最深沉的爱 ,是愿意为土地上的人民和祖国的命运而奋斗、而悲伤的真挚情感。故填写:与土地生死相依、忠贞不渝,对祖国、人民深沉的爱。
(2)本题考查人物形象。
需要从给定的两种对李逵的评价中选择一个作为自己的观点,即判断李逵是“天真浪漫到底”还是“极端鲁莽和残忍暴虐”。在结合情节的基础上,要对情节进行深入分析,说明这些情节是如何体现所选择的李逵的性格特点的,不能只是简单地罗列情节,要阐述清楚情节与观点之间的逻辑关系,使观点具有说服力。
①斗浪里白条(第三十八回):李逵初识宋江,很感激宋江给他银子,为了让宋江吃上鲜鱼,他自告奋勇去讨鱼,讨不到就抢,和“浪里白条”张顺在岸上打了起来。张顺吃了亏,激他到船上打。李逵不听众人劝阻,结果被张顺按在水里收拾了一番。性格特点:重义气、暴脾气、率直鲁莽。
②真假李逵(第四十三回):李逵回家探母,路遇一个打劫的强盗李鬼自称是“李逵”。李鬼被李逵砍倒在地,经李鬼一番哭诉,李逵相信李鬼是个孝子便放过了他。晚上李逵恰好投宿在李鬼家,却发现李鬼夫妇想麻翻自己,谋金银。李逵一刀把李鬼砍死,李鬼的妻子不知所踪。性格特点:疾恶如仇、同情弱者、报复心强。
③沂岭杀四虎(第四十三回):李逵背着老娘上梁山,行至沂岭。为给老娘解渴,李逵出去找水,回来时发现老娘不见了。李逵赶紧四处找寻,终于在老虎洞旁发现老娘的残躯。李逵大怒,一连杀了大小四只老虎。第二天掩埋了老娘的尸骨,大哭一场,独自走下山去。性格特点:孝顺、脾气火爆、头脑简单。
④打死殷天锡(第五十二回):柴进的叔叔柴皇城住在高唐州。高唐州知府高廉的小舅子殷天锡仗着姐夫的势力,想强行夺取柴皇城的住宅。柴皇城怄气得病。柴进闻报带着李逵赶到高唐州,柴皇城此时已经奄奄一息,不久便去世了。柴进为叔叔治丧时,殷天锡又带着人来搅闹。柴进想以理服人却差点遭到殴打,李逵再不能忍,将殷天锡从马上揪下来给打死了。性格特点:性格火暴、嫉恶如仇。
⑤扯诏谤徽宗(第七十五回):宋徽宗派陈太尉等人去梁山招安,宣读诏书时,一百零七人都跪在地上,独不见李逵。当萧让读完诏书后,李逵从梁上跳下来,将诏书扯得粉碎,揪住陈太尉,拽拳便打。又揪打李虞候,喊叫要宋江做皇帝,还要杀尽写诏书的官员。性格特点:脾气火爆、头脑简单、藐视权贵、具有反叛精神。
示例一:李逵的天真浪漫,从他与宋江的相处中可见一斑。在“斗浪里白条”情节里,李逵刚结识宋江,因感激宋江赠银,便一心想让宋江吃到鲜鱼。他自告奋勇去讨鱼,那急切的模样就像个急于表现的孩子。讨不到鱼时,他没有丝毫的算计和迂回,直接就抢,简单粗暴的行事方式尽显其率真。与张顺打架,也是不管不顾,全凭本能和情绪,被张顺激到船上,众人劝阻也不听,完全不考虑可能的后果,就像天真的孩童,只沉浸在当下的情绪和想法中,毫无心机,天真烂漫。
示例二:李逵也有着极端鲁莽和残忍暴虐的一面。在“打死殷天锡”一事中,柴进试图以理服人,可李逵根本等不及、忍不了。他看到殷天锡仗势欺人,瞬间怒火中烧,没有任何策略和思考,直接冲上去将殷天锡从马上揪下打死。这一行为不仅让柴进陷入危险境地,也使得梁山与官府的矛盾急剧升级。他全然不顾后果,只图一时之快,行事极端鲁莽。而在三打祝家庄时,李逵更是暴露出残忍暴虐的一面。他不仅杀了已经投降的扈成,还将扈家庄满门斩尽杀绝,完全无视无辜生命,滥杀无辜的行为令人发指,其残忍暴虐的性格在此刻展现得淋漓尽致。
综合性学习(8分)
6.为响应学校了解并传承中华传统文化的号召,滨江中学拟举办“传承文化经典,走进小说天地”的主题活动,请你参加。
(1)【巧设活动促精彩】请你为此次综合性学习设置两个活动。
活动一:人物图鉴巧绘制
活动二:________________
活动三:________________
(2)【奇思妙笔现才华】学校文学社开展“重新设计作品人物命运”的活动,请你仿照例句的形式,重新设计闰土或者孔乙己的命运。
示例:范进—假如范进没能考中举人,他最终的命运只能是穷愁潦倒,饥饿而死。
【答案】(1)①故事情节我梳理 ②小说主题大家品/小说续集我来写/小说剧场展风采/小说知识大比拼/小说背景深挖掘
(2)闰土——假如闰土生活在现在,他最终的命运很可能依靠自己的勤奋,尽享天伦之乐。孔乙己——假如孔乙己考中举人,他最终的命运很可能会名扬天下,尽享荣华富贵。
【解析】
(1)本题考查活动设计。
活动内容必须紧密围绕小说和中华传统文化。可以从小说中的人物、情节、文化背景、艺术特色等方面入手,挖掘其中的传统文化元素。比如中国古典小说中蕴含的儒家、道家思想,传统礼仪、民俗风情等,要确保活动能引导学生深入了解小说中的传统文化。为了吸引更多学生参与,活动形式要丰富多样。可以是竞赛类,如知识问答、写作比赛;展示类,如戏剧表演、手抄报展示;交流类,如主题讲座、读书分享会等 。像“人物图鉴巧绘制”就是展示类活动,那另外两个活动可以选择不同类型,避免重复。
示例:活动二:故事短剧妙演绎
活动三:小说知识趣味竞赛
(2)本题考查内容理解及仿写。
需要深入理解闰土或孔乙己这两个人物。闰土深受封建礼教和社会压迫,从活泼的少年变得麻木迟钝;孔乙己是深受封建科举制度毒害的知识分子,迂腐又善良。要结合他们的性格和所处社会背景,思考不同命运走向的合理性。
严格遵循示例“人物—假如人物没有(实现某个关键情节),他最终的命运只能是(具体结局)”的句式。明确假设条件和最终命运结局的表述方式,保证仿写句子的结构一致性。所设计的人物命运改变后的结局,要符合人物性格逻辑和社会现实逻辑。比如若改变闰土的命运,其新结局要与他的性格特点以及当时的社会环境相契合,不能脱离原著的基本设定。
示例一:闰土——假如闰土没有被生活的重压彻底击垮,凭借他骨子里的坚韧,最终的命运或许是成为乡村里受人敬重的劳作能手,日子过得安稳且充实。
示例二:孔乙己——假如孔乙己没有痴迷于科举,转而凭借自己的学识去启蒙孩童,他最终的命运可能是成为小镇上备受爱戴的教书先生,用知识传递希望。
任务三:传统文化·经典传承
二、古诗文积累与阅读(25分)
(一)古诗文积累(10分)
7.默写填空。
苏轼云:“人生如逆旅,我亦是行人。”读古诗词文亦是读生活、读人生。在那些作品里,你可赏自然之趣:“(1)________________,枳花明驿墙”(温庭筠《商山早行》);你可登楼远眺:“一上高城万里愁,(2)________________”(许浑《咸阳城东楼》);你可寄思念之情:“但愿人长久,(3)________________”(苏轼《水调歌头》);你可叹物是人非:“(4)________________,到乡翻似烂柯人”(刘禹锡《酬乐天扬州初逢席上见赠》);你可学奉献之志:“春蚕到死丝方尽,(5)________________”(李商隐《无题》);你可溯古思今:“(6)________________,湘水无情吊岂知”(刘长卿《长沙过贾谊宅》)。此外,读“(7)________________,________________”(范仲淹《岳阳楼记》),能让你感受超越客观环境与个人得失荣辱之胸襟;读“(8)________________,________________”(李白《行路难》),能激起你战胜重重困难到达胜利彼岸之情怀。
【答案】(1)槲叶落山路 (2)蒹葭杨柳似汀洲 (3)千里共婵娟 (4)怀旧空吟闻笛赋 (5)蜡炬成灰泪始干 (6)汉文有道恩犹薄 (7)不以物喜 不以己悲 (8)长风破浪会有时 直挂云帆济沧海
(二)(15分)
阅读下面的文言文,完成下面小题。
【甲】
崇祯五年十二月,余住西湖。大雪三日,湖中人鸟声俱绝。是日更定矣,余拏一小舟,拥毳衣炉火,独往湖心亭看雪。雾凇沆砀,天与云与山与水,上下一白,湖上影子,惟长堤一痕、湖心亭一点、与余舟一芥、舟中人两三粒而已。
到亭上,有两人铺毡对坐,一童子烧酒炉正沸。见余大喜曰:“湖中焉得更有此人!”拉余同饮。余强饮三大白而别。问其姓氏,是金陵人,客此。及下船,舟子喃喃曰:“莫说相公痴,更有痴似相公者。”
(张岱《湖心亭看雪》)
【乙】
三月一日,偕王生章甫、僧寂子①出游。时柳梢新翠,山色微岚②,水与堤平,丝管夹岸。跌坐③古根上,茗饮④以为酒,浪纹树影以为侑⑤,鱼鸟之飞沉,人物之往来,以为戏具。堤上游人,见三人枯坐树下若痴禅者,皆相视以为笑。而余等亦窃谓彼筵中人⑥,喧嚣怒诟⑦,山情水意,了不相属⑧,于乐何有也。
(节选自袁宏道《游高梁桥记》)
【注】①王生章甫、僧寂子:王生指王参(zhěn),袁氏兄弟的诗友。寂子,一和尚名,其人不详。②微岚:山中薄薄的雾气,③跌(fū)坐:双脚交叠而坐。④茗(míng)饮:饮茶。⑥侑(yòu):用奏乐或献玉帛劝人饮食。⑥筵(yán)中人:设席饮酒的人。⑦诟(gòu);骂。⑧了不相属(zhǔ):全不相关。
8.根据语境,参考方法提示,解释下列加点词语的意思。
9.请用现代汉语翻译下列句子。
(1)天与云与山与水,上下一白。
(2)跌坐古根上,茗饮以为酒。
10.对甲、乙两文的理解和分析,不正确的一项是( )
A.“一痕”“一芥”“两三粒”,使用白描手法,取得了以少胜多、无声胜有声的效果。
B.“见余大喜”,作者写对方的惊讶,也就是写自己的惊讶,而转换了叙述视角,就在尺幅内生起波澜。
C.“余强饮三大白而别”写出了张岱贪饮,包含趣味相投、“酒逢知己千杯少”的喜悦。
D.“于乐何有也”,作者认为游人们喧嚣怒骂,和美景丝毫不相衬,也不知乐从何来。
11.【甲】【乙】两文各自展现了文人高雅的情趣,结合两文分析他们的雅趣体现在哪里?
【答案】8.(1)断绝、消失 (2)客居 (3)哪里、怎么 (4)像
9.(1)湖面上冰花一片弥漫,天、云、山、水混为一体,白茫茫一片。(2)(我们)盘腿坐在古树根上,把茶当作酒来品饮。
10.C
11.张岱大雪后的夜晚独自到湖心亭看雪;看到与自己志趣相投的人,便与其畅饮,把酒言欢,这体现了他的特立独行,超凡脱俗的雅趣。袁宏道呆坐在古树根上,把茶当作酒来品饮被游人取笑,他并没有因此而苦恼,反而觉得游人设宴席喧嚣怒诟与美景不相称,表现了作者安然自适,悠闲自得的雅趣。
【解析】
【8题详解】
本题考查实词含义。
(1)根据查阅词典法确定:把“①断绝,消失”代入句子,句意流畅准确。“湖中人鸟声俱绝”句意:湖中游人全无,连飞鸟的声音都消失了。绝:断绝,消失,选①。
(2)根据词语语推断法:“作客他乡”的意思是客居在别处。客:客居。据此推断“是金陵人,客此”中的“客”理解为“客居”。“是金陵人,客此”句意:得知他们是金陵人,在此地客居。
(3)根据“课内迁移法”:“是焉得为大丈夫乎”的意思这怎么能称为大丈夫呢?焉:哪里、怎么。据此可知“湖中焉得更有此人”中“焉”的理解为“哪里、怎么”。“湖中焉得更有此人”句意:想不到在湖中还会有您这样有闲情逸致的人。
(4)根据成语印证法:“旁若无人”的意思是身旁好像没有人。若:像。据此印证“见三人枯坐树下若痴禅者”中的“若”理解为“像”。“见三人枯坐树下若痴禅者”句意:看到我们三个人呆坐在古树上,像傻和尚一样。
【9题详解】
本题考查文言文翻译。翻译时要注意通假字、词类活用、一词多义、特殊句式等情况。如遇倒装句要按现代语序疏通,如遇省略句要结合上下文补充省略的成分。本题重点词有:
(1)上下一白:上上下下全白。一白:全白。一:全,都。
(2)跌坐:双脚交叠而坐。茗饮:饮茶;以为:把……当作。
【10题详解】
考查对文章内容的理解与辨析。
C.“写出了张岱贪饮,包含趣味相投、‘酒逢知己千杯少’的喜悦”有误。“余强饮三大白而别”意思是:我尽力喝了三大杯酒,然后和他们道别。既是“尽力”,便未表现出“贪饮”,作者与“金陵客”的相见,是漂泊者的偶遇,只能“强饮三大白而别”,体现出一种“天地之间皆过客”的孤独,无“酒逢知己千杯少”的喜悦。
【11题详解】
本题考查内容理解与概括。
甲文的雅趣体现,赏雪景之雅:作者在大雪三日、湖中人鸟声俱绝的寒冷环境下,“独往湖心亭看雪”,这种在寂静、寒冷的环境中独自欣赏雪景的行为展现出他的高雅情趣。他眼中的雪景是“雾凇沆砀,天与云与山与水,上下一白,湖上影子,惟长堤一痕、湖心亭一点、与余舟一芥、舟中人两三粒而已”,从这种独特的雪景描写可以看出作者对自然雪景的欣赏有着极高的审美追求,将天地万物视为一幅淡雅的水墨画,沉醉于自然雪景的宏大与精微之美。遇同好之雅:在湖心亭遇到同样有闲情雅致赏雪的金陵人,与他们一起饮酒交谈。“湖中焉得更有此人”体现出遇到知音的惊喜,这种在自然美景中邂逅同好,共享赏雪之乐的情节也展现了文人的高雅情趣。故甲文的雅趣体现在:夜晚独往湖心亭赏雪;湖心亭巧遇知音把酒言欢。
乙文的雅趣体现,与友人置身自然、静坐品茶,享受自然风光之雅:根据乙文内容,“跌坐古根上,茗饮以为酒,浪纹树影以为侑,鱼鸟之飞沉,人物之往来,以为戏具”,袁宏道和友人出游时,与两位友人一起坐在树下品茶,享受美景,以鱼鸟之飞沉和人物之往来为娱乐。对游人喧嚣的不屑,追求内心宁静的雅趣:“余等亦窃谓彼筵中人,喧嚣怒诟,山情水意,了不相属,于乐何有也”写出了作者对喧嚣的游人嗤之以鼻,他和俗人对待美景的不同方式,认为摆宴设席与美景丝毫无关,表达了作者超脱世俗的高雅情怀。这种安享自然、美景的心态和生活方式,展示了袁宏道等人的高雅情趣。故乙文的雅趣体现在:与友人置身自然、静坐品茶,享受自然风光的悠闲自得的雅趣,以及对游人喧嚣的不屑而安然自适的雅趣。
参考译文:
【甲】崇祯五年十二月,我住在西湖边。大雪接连下了多日,湖中游人全无,连飞鸟的声音都消失了。这天初更时分,我撑着一叶小舟,裹着细毛皮衣,围着火炉,独自前往湖心亭看雪。湖面上冰花一片弥漫,天与云与山与水,浑然一体,白茫茫一片。湖上的影子,只有一道长堤的痕迹,一点湖心亭的轮廓,和我的一叶小舟,舟中的两三粒人影罢了。
到了湖心亭上,看见有两人铺好毡子,相对而坐,一个童子正把酒炉里的酒烧得滚沸。他们看见我,非常高兴地说:“想不到在湖中还会有您这样有闲情逸致的人!”于是拉着我一同饮酒。我尽力喝了三大杯酒,然后和他们道别。问他们的姓氏,得知他们是金陵人,在此地客居。等到了下船的时候,船夫喃喃地说:“不要说相公您痴,还有像相公您一样痴的人啊!”
【乙】三月一号那一天,带着王生章甫、和尚寂子一起去游览。当时的杨柳刚刚抽芽,山中有薄薄的雾气,水与河堤齐平,两岸音乐声不断。盘腿坐在古树根上,把茶当作酒来品饮,绿树浪影好似劝人畅饮的音乐和锦帛一般,(清清的水让我产生错觉)仿佛鱼在天上飞,鸟在水里游一般,人来人往,也好似这景致的一部分。河堤上的游人,看到我们三个人呆坐在古树上,像傻和尚一样,都纷纷相视而笑。而我们私下认为他们在这里设下宴席,喧嚣怒诟,和这美景丝毫不相衬,也不知乐从何来。
三、现代文阅读(40分)
(一)(22分)
阅读下面文学类文本,完成下面小题。
地道
朱赞军
①“嘿,您瞧瞧,朱爷,您这手艺,地道,忒地道。”
②朱爷醒了。近几天做梦,梦到这句,必醒。
③前不久,朱爷被诊断为帕金森初期,朱爷嘀咕:“完了,完了,到我这辈儿算完了,没个给祖上争气的。”
④朱爷祖上和一裁缝学手艺,后来,朱爷的爷爷专门给大宅门的女眷做旗袍,誉满京城。到朱爷这儿传承着朱家的手艺,开了个“老朱制衣”。以前生意还凑合,现在没人做衣服了,没收入了,这不重要,关键是手艺,手艺不能失传啊!儿子小朱学的是金融,每天不是融这个就是融那个,把朱爷融得头大。赐子千金,不如教子一艺,可儿子呢?您说您的,我就是不学。
⑤别看朱爷急,精气神儿还在,傲气和优雅共存。朱爷是雅爷,喝红酒但也吃卤煮,背头梳得一丝不苟,一身休闲装干净利索。这是他爷爷教的,甭管什么时候,制衣做人,有里有面,这是朱家的职业操守。
⑥朱爷站在院子里看石榴树。石榴寓意多子多孙,多子多孙哪!手艺断了,我们朱家手艺断了,在我这儿断了。不应该呀,愧对爷爷啊!酸甜苦辣咸,在朱爷这儿,不叫事儿,都能咽。病,他自己扛着呢,哪天不行了再说。朱爷敢叫爷,不是在外面人五人六,是在家在外都大度,能扛事儿。
⑦朱爷回到厢房,沏上茉莉花茶,拿起裁衣服的大剪子。咔嚓,咔嚓,声音清脆,利落。阳光照在剪子上,光芒四射。透过茶杯的热气再看朱爷,剪子如兵器在手,朱爷像个侠客。朱爷闻了闻茶香,许下愿望:从今往后,每月第一个来做衣服的不收钱。
⑧“朱爷在吗?我想做件衣服。”一个手臂上打着石膏的老者站在院门口。
⑨“我就是,您想——?”
⑩“我想做件寿衣。”老者声音洪亮,语气坚定。
⑪朱爷傻眼儿了——自己没做过寿衣啊,本月第一位顾客,又要做寿衣,还得免费。
⑫“看您这把剪子,就配得上叫‘朱爷’。”
⑬“让您见笑,祖传的剪子。”
⑭“能做吗?”
⑮“能。”
⑯老者从挎包里拿出布料,说:“寿衣七件套的布料都在这儿,几天能做完?”
⑰“量体裁衣,给谁做?”
⑱“我。”
⑲朱爷没做过寿衣,更没见过亲自上门给自己定制寿衣的。
⑳“多少钱?”老者坚定,非做不可。
(21)“不要钱。”朱爷更坚定。
(22)“有意思,能说说理由吗?”
(23)“没理由,您来巧了。我刚许诺,每月的第一个顾客不收钱。这月,您是第一位。”
(24)“这都月底了。
(25)“那……那……那您也是第一位。”
(26)老者递上纸条,身长、领围、手臂长、后肩宽、后背宽……漂亮的小楷,各部位的尺寸清晰准确。
(27)“您……这是……让我同行给量的?”
(28)“我自己量的。”
(29)朱爷蒙了,这是来做衣服的还是砸场子的?
(30)朱爷觉得蹊跷,老者说:“朱爷,做吧,我在您这儿待会儿,看着您做。布料我洗过了,不掉色不缩水。”老者坐下,拭目以待。
(31)朱爷不含糊,拿出直尺下料画线。直尺在布料上上下左右移动,不同颜色的画粉画在布料上,尺到画粉到。朱爷动作娴熟,自信和专注是朱爷的本色。
(32)咔嚓,咔嚓,剪刀游走在布料中。突然,朱爷握剪刀的手有些抖动。帕金森害了朱爷,朱爷可不能丢手艺。朱爷尽力控制,精神能战胜肉体吗?肉体能战胜精神吗?
(33)朱爷假装喝茶,端杯的手还在抖。
(34)老者一只手拿起烙铁,说:“烙铁功,讲究推、归、拨、烫,拿稳,放平,走出速度……”
(35)“裁准缝密,形神兼备。”朱爷回了一句,“您的手艺是家传,还是——?”
(36)“我年轻的时候,想拜您爷爷为师,您爷爷不收啊!”老者没抬头,一只手爱抚地摸了摸剪刀,剪刀的反光在老者的脸上瞬间闪过。
(37)朱爷给老者茶杯添水,想多问几句,老者已起身向屋外走:“受累了,朱爷,我明天再来。”老者来到院中,看着石榴树,长出了口气,低声自语:“操千曲而后晓声,观千剑而后识器。朱爷,活儿地道哇!”
(38)三天后,老者的保姆来拿寿衣。保姆说老者一辈子没成家,这会儿就剩一口气儿。
(39)“谁给他穿寿衣?”
(40)“我是不敢,估计是大夫吧。”
(41)朱爷拿起寿衣七件套,紧紧地抱在胸前,朱爷常说他做的衣服都带着他的体温。他的手又抖起来,他用力按住抖动的手:“走吧,我和你一起去。”
(42)如今,朱爷已经不在了。小院还在,朱爷的传说还在。
12.【解文·梳理情节】读完小说后,你们小组做了以下思维导图,请你把空白部分补充完整。
13.【品文·品味细节】阅读小说可关注“细节呼应”处,请参考示例,再写出两例。
示例:朱爷梦中听到人称其手艺地道;老者赞朱爷活儿地道。
14.【鉴文·解读巧思】这篇文章大量对话描写且独立成段,这样写有什么作用呢?
15.【赏文·分析内涵】结尾处“朱爷的传说”指什么,请谈谈你的理解。
16.【悟文·探究主题】小说通过朱爷这一人物形象表现了丰富的主题,请简要分析。
【答案】12.(1)刚许下愿就有一位老者要来给自己做寿衣。
(2)德高艺馨,坚守传统手艺者。
13.示例1:朱爷站在院子里看石榴树;老者来到院中看着石榴树无限感慨。
示例2:朱爷边喝茶边拿大剪子“咔嚓”剪着;朱爷为老者做寿衣“咔嚓”剪着布料。
示例3:朱爷拿着的剪子在阳光下光芒四射;老者抚摸剪刀时其反光闪过脸上。
示例4:朱爷为老者做寿衣时不停抖动;为老者送寿衣时仍又抖动起来。
14.以对话推动情节的发展,使小说结构更为紧凑;具有生活气息,使行文显得真实、自然;突出人物形象,朱爷为人的厚道和老者不忘初心;强调突出了对传统技艺的坚守和传承手艺的情怀。
15.精湛的技艺;独特的精气神;厚道的为人。
16.朱爷想要儿子把他的手艺传下去,表现了对传统技艺的坚守和传承;现在连寿衣都要做,流露出对传统技艺衰落的无限惋惜之情;给每月第一个来做衣服的人免费,表现了对传承传统文化的呼唤;朱爷给老者穿衣服,对民间高贵精神的赞颂。
【解析】
【12题详解】
本题考查概括文章内容与分析人物形象。
第一空:结合第⑦段“朱爷闻了闻茶香,许下愿望:从今往后,每月第一个来做衣服的不收钱”,第⑧段“‘朱爷在吗?我想做件衣服。’一个手臂上打着石膏的老者站在院门口”第⑩段“‘我想做件寿衣。’老者声音洪亮,语气坚定”可知,朱爷刚许下愿望,马上就有一个老者上门要做朱爷做件寿衣;据此概括“遇事奇”为“刚许下愿就有一位老者要来给自己做寿衣”;
第二空:结合第④段“朱爷祖上和一裁缝学手艺,后来,朱爷的爷爷专门给大宅门的女眷做旗袍,誉满京城。到朱爷这儿传承着朱家的手艺,开了个‘老朱制衣’。以前生意还凑合,现在没人做衣服了,没收入了,这不重要,关键是手艺,手艺不能失传啊”,第⑤段“这是他爷爷教的,甭管什么时候,制衣做人,有里有面,这是朱家的职业操守”,第(31)段“朱爷不含糊,拿出直尺下料画线。直尺在布料上上下左右移动,不同颜色的画粉画在布料上,尺到画粉到。朱爷动作娴熟,自信和专注是朱爷的本色”可知,朱爷传承祖上的裁缝技艺,动作娴熟,热爱家传技艺,坚守职业操守,希冀技艺能代代相传;据此可知,朱爷是一个德高艺馨,坚守传统手艺者。
【13题详解】
本题考查理解概括文章内容。解答时,全面把握文章内容,找出前后照应的内容,加以概括即可。
结合第①段“‘嘿,您瞧瞧,朱爷,您这手艺,地道,忒地道’”,第(37)段“老者来到院中,看着石榴树,长出了口气,低声自语:‘操千曲而后晓声,观千剑而后识器。朱爷,活儿地道哇!’”可知,两处“地道”相照应:朱爷梦中听到人称其手艺地道,老者赞朱爷活儿地道;
结合第⑥段“朱爷站在院子里看石榴树。石榴寓意多子多孙,多子多孙哪!手艺断了,我们朱家手艺断了,在我这儿断了。不应该呀,愧对爷爷啊”,第(37)段“老者来到院中,看着石榴树,长出了口气,低声自语”可知,两处“看石榴树”的细节相照应:朱爷站在院子里看石榴树思绪万千,老者看着石榴树低声自语;
结合第⑦段“朱爷回到厢房,沏上茉莉花茶,拿起裁衣服的大剪子。咔嚓,咔嚓,声音清脆,利落”,第(32)段“咔嚓,咔嚓,剪刀游走在布料中”可知,两处剪刀发出“咔嚓,咔嚓”的声音的细节前后照应:朱爷边喝花茶边拿起剪子发出“咔嚓”声,朱爷用剪刀为老者裁剪布料发出“咔嚓”声;
结合第⑦段“阳光照在剪子上,光芒四射”,第(36)段“老者没抬头,一只手爱抚地摸了摸剪刀,剪刀的反光在老者的脸上瞬间闪过”可知,两处剪刀的反光的细节前后照应:朱爷拿着的剪子在阳光下光芒四射,老者抚摸剪刀时其反光闪过脸上;
结合第(32)段“突然,朱爷握剪刀的手有些抖动”,第(33)段“朱爷假装喝茶,端杯的手还在抖”,第(41)段“朱爷拿起寿衣七件套,紧紧地抱在胸前,朱爷常说他做的衣服都带着他的体温。他的手又抖起来,他用力按住抖动的手”可知,两处手的抖动的细节前后照应:朱爷为老者做寿衣时手有些抖动,朱爷为老者送寿衣时手又抖动起来;
结合第(38)段“三天后,老者的保姆来拿寿衣”,第(41)段“朱爷拿起寿衣七件套,紧紧地抱在胸前,朱爷常说他做的衣服都带着他的体温”可知,两处拿寿衣的细节前后照应:老者的保姆来拿寿衣,朱爷拿起寿衣抱在胸前。
【14题详解】
本题考查理解句段作用。
结合第⑧—(36)段的内容可知,小说采用人物对话的形式,长短句并用,推动了故事情节发展;对话的语言简洁,生动有趣,让读者能够更好地理解情节和人物;
结合第⑳段“‘多少钱?’老者坚定,非做不可”,第(21)段“‘不要钱。’朱爷更坚定”,第(22)段“‘有意思,能说说理由吗’”,第(23)段“‘没理由,您来巧了。我刚许诺,每月的第一个顾客不收钱。这月,您是第一位’”,第(24)段“‘这都月底了’”,第(25)段“‘那……那……那您也是第一位’”可知,文中人物的对话富有生活气息,显得真实、自然;通过语言描写,突出了朱爷为人的厚道,坚守原则;
结合第㉞段“老者一只手拿起烙铁,说:‘烙铁功,讲究推、归、拨、烫,拿稳,放平,走出速度……’”,第(35)段“‘裁准缝密,形神兼备。’朱爷回了一句,‘您的手艺是家传,还是——?’”,第(36)段“‘我年轻的时候,想拜您爷爷为师,您爷爷不收啊!’老者没抬头,一只手爱抚地摸了摸剪刀,剪刀的反光在老者的脸上瞬间闪过”可知,从两人的对话中,可以出老者也是一位技艺娴熟的手艺人,不忘初心;通过两人的对话,强调突出了老一辈人对传统技艺的坚守和传承手艺的情怀。
【15题详解】
本题考查理解句段。
结合第④段“朱爷祖上和一裁缝学手艺,后来,朱爷的爷爷专门给大宅门的女眷做旗袍,誉满京城。到朱爷这儿传承着朱家的手艺,开了个‘老朱制衣’”,第(31)段“朱爷不含糊,拿出直尺下料画线。直尺在布料上上下左右移动,不同颜色的画粉画在布料上,尺到画粉到。朱爷动作娴熟,自信和专注是朱爷的本色”可知,“朱爷的传说”指的是朱爷传承着朱家的手艺,娴熟精湛;
结合第⑤段“别看朱爷急,精气神儿还在,傲气和优雅共存。朱爷是雅爷,喝红酒但也吃卤煮,背头梳得一丝不苟,一身休闲装干净利索。这是他爷爷教的,甭管什么时候,制衣做人,有里有面,这是朱家的职业操守”,第⑥段“酸甜苦辣咸,在朱爷这儿,不叫事儿,都能咽。病,他自己扛着呢,哪天不行了再说。朱爷敢叫爷,不是在外面人五人六,是在家在外都大度,能扛事儿”可知,“朱爷的传说”指的是朱爷傲气和优雅共存,坚持职业操守,具有独特的精气神儿;
结合第⑳段“‘多少钱?’老者坚定,非做不可”,第(21)段“‘不要钱。’朱爷更坚定”,第(22)段“‘有意思,能说说理由吗’”,第(23)段“‘没理由,您来巧了。我刚许诺,每月的第一个顾客不收钱。这月,您是第一位’”可知,老者要付钱,但朱爷坚守自己许下的诺言坚持不收钱,“朱爷的传说”指的是朱爷厚道的为人。
【16题详解】
本题考查分析人物形象与文章主旨。
结合第④段“朱爷祖上和一裁缝学手艺,后来,朱爷的爷爷专门给大宅门的女眷做旗袍,誉满京城。到朱爷这儿传承着朱家的手艺,开了个‘老朱制衣’。以前生意还凑合,现在没人做衣服了,没收入了,这不重要,关键是手艺,手艺不能失传啊!儿子小朱学的是金融,每天不是融这个就是融那个,把朱爷融得头大。赐子千金,不如教子一艺,可儿子呢?您说您的,我就是不学”可知,朱爷传承着祖上的手艺,不想让手艺失传,想要儿子把手艺传下去,从中表现了作者对传统技艺的坚守和传承的赞美;
结合第④段“朱爷祖上和一裁缝学手艺,后来,朱爷的爷爷专门给大宅门的女眷做旗袍,誉满京城。到朱爷这儿传承着朱家的手艺,开了个‘老朱制衣’”,第⑩段“‘我想做件寿衣。’老者声音洪亮,语气坚定”,第⑪段“朱爷傻眼儿了——自己没做过寿衣啊,本月第一位顾客,又要做寿衣,还得免费”可知,原先朱家的手艺是专门给大宅门的女眷做旗袍,誉满京城,但现在朱爷却要给顾客做寿衣,从中流露出作者对传统技艺衰落的无限惋惜之情;
结合第⑦段“透过茶杯的热气再看朱爷,剪子如兵器在手,朱爷像个侠客。朱爷闻了闻茶香,许下愿望:从今往后,每月第一个来做衣服的不收钱”可知,朱爷许下愿望,给每月第一个来做衣服的人免费,从朱爷的愿望中表现了对传承传统文化的呼唤;
结合第(39)段“‘谁给他穿寿衣’”,第(40)段“‘我是不敢,估计是大夫吧’”,第(41)段“朱爷拿起寿衣七件套,紧紧地抱在胸前,朱爷常说他做的衣服都带着他的体温。他的手又抖起来,他用力按住抖动的手:‘走吧,我和你一起去’”可知,朱爷在老者去世后主动来给老者穿衣,这一细节表现了六爷热心、仗义,善待人,表达了作者对民间高贵精神的赞颂。
(二)(18分)
阅读下面的实用类文本,完成下面小题。
材料一:
对于青年人来说,不论是成就自己的人生理想,还是担当时代的神圣使命,都需要读书来强信心、增底气。深圳快递小哥袁石剑,利用休息时间学习,实现了大学梦,走上了公司管理岗位;挖过矿、当过汽修工的北大保安张俊成,通过自学考入北大法律系,毕业返乡办起职业学校,让更多贫困学生可以安心读书。读书,不仅带给他们职业发展的跃迁,还有更广阔的人生格局。当今时代,知识更新不断加快,社会分工日益细化,新技术新模式新业态层出不穷。只有像海绵汲水一样不断汲取知识,扩大知识的半径,才能不断充实自我、提升本领、增长才干,使自己的思维视野、思想观念、认识水平跟上越来越快的时代发展步伐。
(摘编自《珍惜韶华潜心读书》,人民网)
材料二:
“读书何所求?将以通事理。”阅读,可求知明理、可开阔视野、可充实内心、可赋能美好生活。从古至今,阅读总是能够给予人们更多的梦想与激情,在字里行间激发出对美好生活的期望。当下,通过推广阅读,鼓励坚持阅读,强化思想文化内涵,逐步形成推崇读书学习的书香社会氛围,无疑是实现人的全面发展与社会全面进步相协调,推动人的现代化与社会现代化相统一的有效途径。因此,越是短视频等新型媒介五花八门,越要坚持阅读,为精神富足而读书,让青春在书香中绽放。
(摘编自《在书香中谱写青春之歌》,《光明日报》)
材料三:
时代快速发展,阅读的方式日新月异。有报告显示,过去一年,某短视频平台时长超过5分钟的读书类视频发布数量同比增长达279.44%,直播观看人次同比增长近一倍。无论是一页页地翻,还是一屏屏地刷,抑或是一段段地听,阅读助人开阔视野、陶冶情操、提升境界的功能没变,依然具有独特魅力。重内涵而非华而不实,重积淀而不急功近利,读书的个人意趣和社会效益必将日益彰显。
(摘编自《爱读书读好书善读书》,《人民日报》)
材料四:
①掌握阅读方法,点亮青春灯塔。精其选、解其言、知其意、明其理,阅读既要学会读“厚”,结合兴趣志向不断增加阅读量,争取广闻博览;也要学会读“薄”,把阅读所积累的知识融会贯通。“学如弓弩,才如箭镞”,阅读是一个需要长期坚持的过程。面对日新月异的世界,要保持“挤劲”“钻劲”“韧劲”,在阅读中享受乐趣、感悟人生、获得成长,让读书成为一种生活方式,至千里之远、成江海之大。除了读“有字之书”,还要读“无字之书”,注重学习人生经验和阅历感悟,以阅读升华精神、濯净心灵。
②检视阅读成效,激扬青春风采。“读万卷书,行万里路”,要在祖国大地上躬身践行,让青春在火热的实践中绽放绚丽之花。在读的广度上,不但要从书籍中汲取知识,更要向他人、向社会、向实践学习,注重读、思、行结合,在实践中经受磨炼、得到提升。在读的深度上,不能把读书学习狭义理解为学习知识,应该坚定理想信念、陶冶道德情操、培养创新精神、提高但当能力,激发好奇心、想象力、探求欲,培养科学思维方式和探究能力,避免陷入“少知而述、不知而盲、无知而乱”的困境。
(摘编自《让阅读为青春增色》,《人民日报》)
17.下列诗句中没有说到读书好处的一项是( )
A.粗缯大布裹生涯,腹有诗书气自华。(苏轼《和董传留别》)
B.读书破万卷,下笔如有神。(杜甫《奉赠韦左丞丈二十二韵》)
C.纸上得来终觉浅,绝知此事要躬行。(陆游《冬夜读书示子聿》)
D.要知天下事,须读古人书。(冯梦龙《醒世恒言》)
18.阅读有哪些好处?请结合材料二和材料三回答。
19.材料一的文字容易让人接受,这对我们议论文写作有哪些方法上的启示?请结合材料具体分析。
20.你们小组讨论应该读“有字之书”还是“无字之书”,你的观点是什么?请结合材料四表明自己的观点并阐述理由。
【答案】17.C
18.读书可求知明理、可开阔视野、可充实内心、可赋能美好生活;读书还可以助人开阔视野、陶冶情操、提升境界,让精神世界富足而美好。
19.示例一:论证思路清晰。先摆明自己的观点“对于青年人来说,不论是成就自己的人生理想,还是担当时代的神圣使命,都需要读书来强信心、增底气”,接着用快递小哥袁石剑通过学习走上管理岗位和北大保安张俊成通过自学考入北大法律系的事件举例论证这一观点,最后进行总结强调要读书。
示例二:论证方法恰当。有举例论证:快递小哥袁石剑通过学习走上管理岗位和北大保安张俊成通过自学考入北大法律系的例子;有比喻论证:把汲取知识,扩大知识半径比作海绵吸水,生动形象,让人易接受。(或:运用事实论据、道理论据等。)
20.示例:此题采用分层赋分的形式。
①我认为中学生要读有字之书。因为读有字之书可以让我们汲取知识,增加阅读量,广闻博览,在阅读中享受乐趣、感悟人生、获得成长。
②我认为中学生要读无字之书。因为读无字之书注重学习人生经验和阅历感受,要向他人、向社会、向实践学习,注重读、思、行结合,只有把在学校书本上学到的知识,通过无字之书进行检验实践,才能得到提升,才能得到真正的学习和成长上的收获。
③我认为中学校既要读有字之书,又要读无字之书。有字之书可以让我们广闻博览,在阅读中享受乐趣、感悟人生、获得成长;无字之书可以在实践中经受磨炼、得到提升,才能得到真正的学习和成长上的收获。
【解析】
【17题详解】
该文章探讨了阅读的多重益处和内涵,强调通过读书自我提升的重要性。材料一至四从不同角度展示了阅读如何塑造个人的职业发展、思想见解和生活方式。文章运用了生动案例和传统文化结合现代社会的方式,增强了论证的深度与广度,同时提供了实用的阅读方法启示,尤其在快节奏的现代社会中,呼吁坚持自主学习,全面提升个人素养。整篇文章结构清晰,层次分明,逻辑严密。
本题考查内容理解。
A.“粗缯大布裹生涯,腹有诗书气自华”意思是虽然生活中穿着粗布衣服,但只要饱读诗书,气质自然会高雅光彩,体现了读书可以提升人的气质,说到了读书的好处;
B.“读书破万卷,下笔如有神”意思是读书读得多了,脑子里积累的东西也就多了,写起文章来,自然得心应手,如神来之笔,说明了读书对写作有很大的帮助,体现了读书的好处;
C.“纸上得来终觉浅,绝知此事要躬行”强调的是从书本上得到的知识毕竟比较肤浅,要透彻地认识事物还必须亲自实践,重点在于强调实践的重要性,而不是读书的好处;
D.“要知天下事,须读古人书”意思是要想了解天下的事情,就必须读古人的书籍,表明了读书可以让人知晓天下事,体现了读书的好处。
【18题详解】
本题考查内容理解。
根据材料二“‘读书何所求?将以通事理。’阅读,可求知明理、可开阔视野、可充实内心、可赋能美好生活。从古至今,阅读总是能够给予人们更多的梦想与激情,在字里行间激发出对美好生活的期望”可知,“读书何所求?将以通事理”表明读书能让人明白事理;“阅读,可求知明理、可开阔视野、可充实内心、可赋能美好生活”直接阐述了阅读在求知、拓展视野、丰富内心以及提升生活质量方面的作用,能激发人们对美好生活的向往,让精神世界更美好。
根据材料三“无论是一页页地翻,还是一屏屏地刷,抑或是一段段地听,阅读助人开阔视野、陶冶情操、提升境界的功能没变,依然具有独特魅力”可知,此句直接说明阅读具备开阔视野、陶冶情操、提升境界的功能,有助于丰富人们的精神世界,让生活变得更美好。
【19题详解】
本题考查内容理解。
本题是一道关于议论文写作方法启示的分析题。需要从材料一的内容和表达等方面入手,分析其让人容易接受的原因,进而得出对议论文写作在方法上的启示,且要结合材料中的具体内容来进行阐述。
观点明确且贴合受众:根据材料一“对于青年人来说,不论是成就自己的人生理想,还是担当时代的神圣使命,都需要读书来强信心、增底气”可知,直接表明观点,明确针对青年人这一群体,阐述读书对他们的重要性,让目标受众能迅速捕捉到核心内容,有很强的针对性。启示我们在议论文写作中,要明确观点,并且要考虑受众群体,使观点能与读者产生共鸣。
联系实际针对性强:根据材料中“当今时代,知识更新不断加快,社会分工日益细化,新技术新模式新业态层出不穷”可知,紧密联系当下时代特点,阐述在这样的时代背景下读书的必要性,让读者感受到观点与现实生活息息相关。这告诉我们写议论文要紧密联系现实,使文章具有时代感和现实意义,让读者觉得内容不是空洞的说教,而是与自身所处的环境紧密相关。
语言简洁逻辑清晰:材料一整体语言简洁明了,没有过多复杂冗长的表述,以清晰的逻辑先提出观点,再用事例论证,最后强调在时代背景下读书的重要性。启示我们议论文写作要语言简洁,逻辑结构严谨,让读者能够轻松理解文章的论证思路和核心观点。
证思路清晰:根据“对于青年人来说,不论是成就自己的人生理想,还是担当时代的神圣使命,都需要读书来强信心、增底气”可知,直接提出核心观点,明确指出读书对青年人实现理想和担当使命的重要性,让读者快速抓住文章主旨。根据“深圳快递小哥袁石剑,利用休息时间学习,实现了大学梦,走上了公司管理岗位;挖过矿、当过汽修工的北大保安张俊成,通过自学考入北大法律系,毕业返乡办起职业学校,让更多贫困学生可以安心读书”可知,通过列举这两个具体事例,有力地论证了读书能助力青年人实现职业发展和人生格局的提升,紧扣开篇观点。根据“当今时代,知识更新不断加快……使自己的思维视野、思想观念、认识水平跟上越来越快的时代发展步伐”可知,在举例之后,进一步结合时代背景,强调读书在当下的重要性,总结升华观点,强化了读书对青年人不可或缺的意义。这启示我们写议论文时,要构建清晰的论证结构,先亮观点,再用论据支撑,最后总结升华,使文章逻辑连贯、层次分明。
论证方法恰当:举例论证:根据“深圳快递小哥袁石剑,利用休息时间学习,实现了大学梦,走上了公司管理岗位;挖过矿、当过汽修工的北大保安张俊成,通过自学考入北大法律系,毕业返乡办起职业学校,让更多贫困学生可以安心读书”可知,以袁石剑和张俊成的真实经历作为具体事例,这些典型事例具有很强的说服力,能让读者直观地感受到读书对个人发展的巨大作用,从而有力地论证了读书能给青年人带来职业发展跃迁和更广阔人生格局的观点。
比喻论证:根据“只有像海绵汲水一样不断汲取知识,扩大知识的半径,才能不断充实自我、提升本领、增长才干”可知,将汲取知识的过程比作海绵吸水,形象生动地阐述了青年人应不断学习知识,才能跟上时代发展的道理。这种比喻论证的方式,使抽象的道理变得具体可感,易于读者理解和接受。在议论文写作中,恰当运用多种论证方法,能让文章论证更充分,更具吸引力和说服力。
【20题详解】
本题考查内容理解。
观点一:中学生要读有字之书:根据第①段“精其选、解其言、知其意、明其理,阅读既要学会读‘厚’,结合兴趣志向不断增加阅读量,争取广闻博览;也要学会读‘薄’,把阅读所积累的知识融会贯通。‘学如弓弩,才如箭镞’,阅读是一个需要长期坚持的过程。面对日新月异的世界,要保持‘挤劲’‘钻劲’‘韧劲’,在阅读中享受乐趣、感悟人生、获得成长,让读书成为一种生活方式,至千里之远、成江海之大”可知,此段明确指出阅读有字之书要学会读“厚”读“薄”,增加阅读量、融会贯通知识。通过阅读有字之书,中学生能像材料中所说,不断充实自己,享受阅读乐趣,感悟人生哲理,实现自我成长。例如阅读文学名著,能让中学生领略不同的文化和思想,丰富精神世界,汲取知识养分,所以中学生要读有字之书。
观点二:中学生要读无字之书:根据第②段“‘读万卷书,行万里路’,要在祖国大地上躬身践行,让青春在火热的实践中绽放绚丽之花。在读的广度上,不但要从书籍中汲取知识,更要向他人、向社会、向实践学习,注重读、思、行结合,在实践中经受磨炼、得到提升”可知,读无字之书强调向他人、社会和实践学习。中学生在校园里学习有字之书的知识后,需要通过社会实践来检验和运用这些知识。比如参加志愿者活动,能了解社会需求,培养责任感和沟通能力,这是有字之书无法直接给予的,只有读无字之书,才能在实践中得到真正的成长和收获,所以中学生要读无字之书。
观点三:中学生既要读有字之书,又要读无字之书:有字之书能让中学生通过阅读各类书籍,拓宽知识面,丰富内心世界,在阅读过程中享受乐趣、感悟人生、获得成长,为知识储备打下坚实基础;而无字之书则让中学生将所学知识运用到实践中,向他人、社会学习,注重读、思、行结合,在实践中经受磨炼、得到提升。有字之书是理论知识的源泉,无字之书是实践检验的舞台,两者相辅相成。例如,中学生学习了物理知识后,通过参与科技实验活动,能将理论知识转化为实际操作能力,加深对知识的理解,所以中学生既要读有字之书,又要读无字之书。
任务四:传统文化,抒写美好
四、写作(55分)
21.请你任选一个写作任务,按要求写作。
要求:①不少于500字;②凡涉及真实的人名、校名、地名,一律用A、B、C 等英文大写字母代替;③不得抄袭。
暌违3年,李子柒以一部精心打磨的作品宣告回归,为观众带来全新视角的中国漆器之美,她持续用“柒式风格”探索传统文化传承。
网友一:
“在李子柒的视频里,可以看见美学中国,看见乡村雅致,看见非遗绚丽。她用独有的方式,将传统工艺与当代生活关联,赋予漆器新的生命与温度。”
网友二:
“子柒所展现的不仅是她个人的魅力,更是中国五千多年文化的沉淀。她让人们看到,文化输出并不只是简单的信息传播,而是需要情感的投入与生活的实践。她通过自己的努力,让传统文化在全球化的浪潮中占据了一席之地。”
任务一:生活中,一些熟悉的传统民俗或传统手工工艺带给我们独特又强烈的感受,带给心灵不一样的温度体验。请你补充“_______的温度”这个题目,写一篇记叙文或散文。
任务二:当今时代文化传承和文化创新很重要,请围绕这一话题,自拟题目,写一篇议论文。
【答案】略。小渝的诗歌
你的创作
下雪了,
隔着深渊,
一座山和另外一座山一起白头。
意象
内涵
情感
诗歌示例
太阳
①________
驱逐黑暗,坚持斗争,争取胜利的美好愿望。
《向太阳》《给太阳》
黎明
希望、未来
呼唤黎明,迎接、歌颂光明
《黎明》《黎明的通知》
土地
苦难、悲伤
②________
《雪落在中国的土地上》《我爱这土地》
文言语句
方法提示
解释
(1)湖中人鸟声俱绝。
【查阅字典】①断绝,消失;②极,非常;③超越;④横穿。
(1)_____
(2)是金陵人,客此
【词语推断法】作客他乡。
(2)_____
(3)湖中焉得更有此人!
【课内迁移法】是焉得为大丈夫乎?(孟子《富贵不能淫》)
(3)_____
(4)见三人枯坐树下若痴禅者。
【成语印证法】旁若无人
(4)_____
相关试卷
这是一份重庆市垫江县2024-2025学年九年级(上)期末考试语文试卷(解析版),共21页。试卷主要包含了语文知识及运用,古诗文积累与阅读,现代文阅读,写作等内容,欢迎下载使用。
这是一份重庆市大足区2024-2025学年九年级(上)期末考试语文试卷(解析版),共19页。试卷主要包含了语文知识与运用,古诗文积累与阅读,现代文阅读,作文等内容,欢迎下载使用。
这是一份重庆市忠县2024-2025学年九年级(上)期末考试语文试卷(解析版),共22页。试卷主要包含了语文知识及运用,古诗文阅读与积累,现代文阅读,写作等内容,欢迎下载使用。

