还剩13页未读,
继续阅读
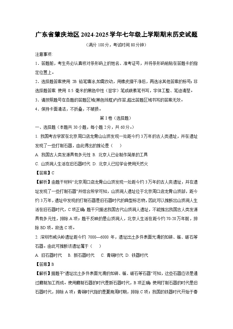
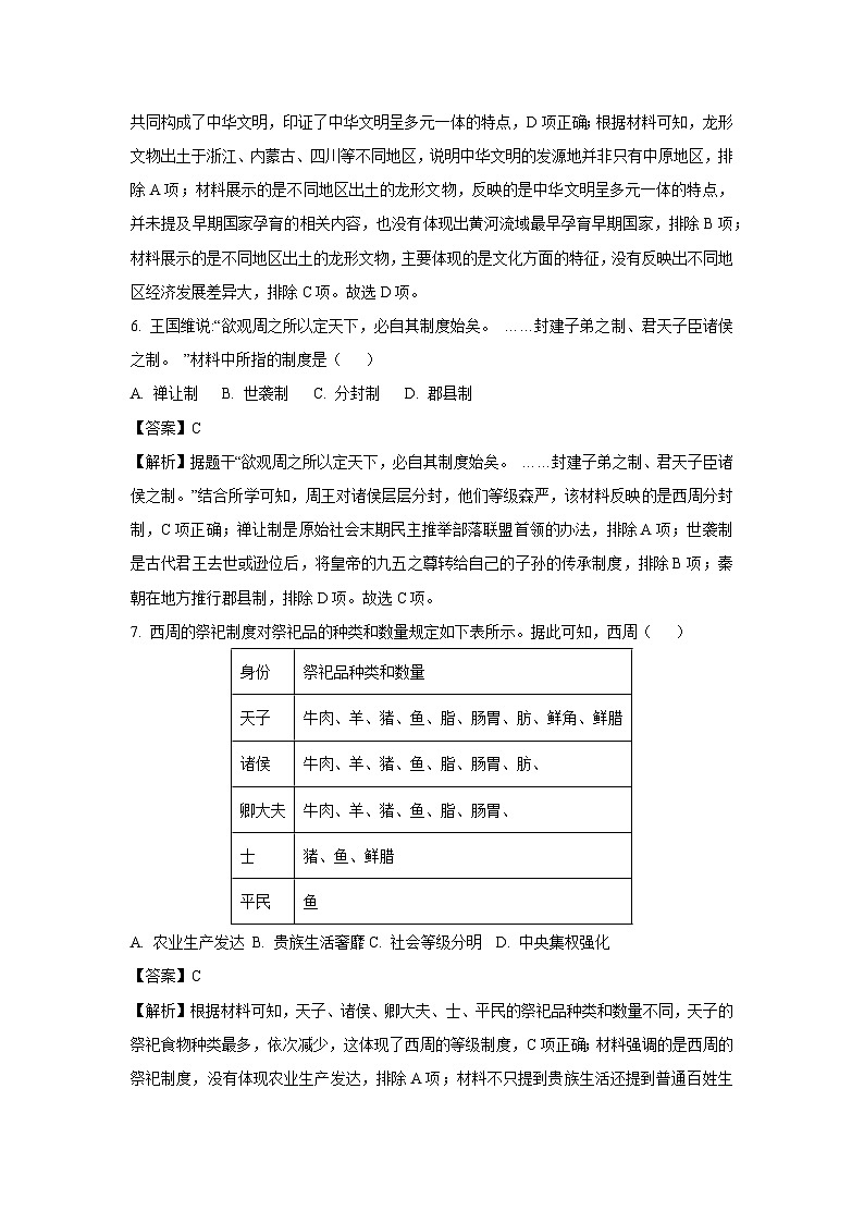
广东省肇庆地区2024-2025学年七年级上学期期末历史试卷(解析版)
展开
这是一份广东省肇庆地区2024-2025学年七年级上学期期末历史试卷(解析版),共16页。试卷主要包含了保持卡面清洁,不折叠,不破损等内容,欢迎下载使用。
相关试卷
2024-2025学年广东省肇庆地区八年级上学期期末历史试卷(解析版):
这是一份2024-2025学年广东省肇庆地区八年级上学期期末历史试卷(解析版),共19页。试卷主要包含了保持卡面清洁,不折叠,不破损等内容,欢迎下载使用。
广东省肇庆市高要区2024-2025学年七年级上学期1月期末历史试题:
这是一份广东省肇庆市高要区2024-2025学年七年级上学期1月期末历史试题,共6页。
广东省肇庆地区2022-2023学年七年级下学期期末考试历史试题:
这是一份广东省肇庆地区2022-2023学年七年级下学期期末考试历史试题,文件包含广东省肇庆地区2022-2023学年七年级下学期期末考试历史试题pdf、广东省肇庆地区2022-2023学年七年级下学期期末考试历史答案docx等2份试卷配套教学资源,其中试卷共5页, 欢迎下载使用。

