甘肃省2024-2025学年高一上学期期末学业质量监测 物理试卷(含解析)
展开
这是一份甘肃省2024-2025学年高一上学期期末学业质量监测 物理试卷(含解析),共16页。试卷主要包含了10分的绝对优势夺得冠军等内容,欢迎下载使用。
注意事项:
1.答卷前,考生务必将自己的姓名、考场号、座位号、准考证号填写在答题卡上。
2.回答选择题时,选出每小题答案后,用铅笔把答题卡上对应题目的答案标号涂黑,如需改动,用橡皮擦干净后,再选涂其他答案标号。回答非选择题时,将答案写在答题卡上,写在本试卷上无效。
3.考试结束后,将本试卷和答题卡一并交回。
一、选择题:本题共10小题,共43分。在每小题给出的四个选项中,第题只有一项符合题目要求,每小题4分;第题有多项符合题目要求,每小题5分,全部选对的得5分,选对但不全的得3分,有选错的得0分。
1. 2024年巴黎奥运会跳水女子双人10米台决赛于7月31日11时举行,中国选手全红婵和陈芋汐以359.10分的绝对优势夺得冠军。同时,这也是中国队在奥运会该项目的七连冠。比赛情境如图所示,下列说法正确的是( )
A. 7月31日11时指的是时间间隔
B. 以全红婵为参考系,陈芋汐做自由落体运动
C. 全红婵从起跳到入水过程中的路程就是位移的大小
D. 教练在指导她们训练时,不能将两人看成质点
【答案】D
【解析】
【详解】A.7月31日11时指的是时刻,A错误;
B.以全红婵为参考系,陈芋汐是静止的,B错误;
C.全红婵从起跳到入水过程,并不是单向直线运动,路程大于位移的大小,C错误;
D.教练在指导她们训练时,她们的形状大小不能忽略不计,不可以将她们看成质点,D正确。
故选D。
2. 下列说法正确的是( )
A. 牛顿第一定律也叫惯性定律,它可以通过实验直接验证
B. 在国际单位制中,力学的三个基本单位是kg、m、s
C. 质点概念的建立体现了等效替代的思想
D. 物体在做变速运动时没有惯性
【答案】B
【解析】
【详解】A.牛顿第一定律是在可靠事实基础上,通过科学推理概括出来的,不能直接用实验来验证,故A错误;
B.在国际单位制中,力学的三个基本单位是kg、m、s,故B正确;
C.质点概念的建立体现了理想模型的思想,故C错误;
D.惯性是物质本身的一种属性,只与质量有关,所以物体在任何情况下都有惯性,故D错误。
故选B。
3. 关于速度和加速度,下列说法正确的是( )
A. 加速度为零,速度一定为零
B. 速度变化量小,但加速度可能大
C. 速度变化率变大,加速度可能变小
D. 加速度减小,速度一定减小
【答案】B
【解析】
【详解】A.加速度零,物体可能做匀速直线运动,速度不为零,故A错误;
BC.加速度是描述速度变化快慢的物理量,则速度变化率变大,加速度也变大,加速度与速度变化量没有直接关系,所以速度变化量小,加速度可能大,B正确,C错误;
D.加速度减小,如果加速度方向与速度方向相同,则速度增大,D错误。
故选B。
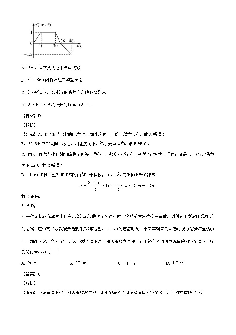
4. 随着科技的发展,手机的功能越来越多。如图所示是小米同学携带货物乘坐电梯时利用手机软件得到的图像(取竖直向上为正方向),取,下列判断正确的是( )
A. 内货物处于失重状态
B. 内货物处于超重状态
C. 内,第时货物上升的距离最远
D. 内货物上升的距离为
【答案】D
【解析】
【详解】A.0~10s内货物向上加速,加速度向上,处于超重状态,故A错误;
B.30~36s内货物向上减速,加速度向下,处于失重状态,故B错误;
C.由v-t图像与坐标轴围成的面积等于位移,可知内,第时货物上升的距离最远,36s后货物向下运动,故C错误;
D.由v-t图像与坐标轴围成的面积等于位移,内货物上升的距离
故D正确。
故选D。
5. 一位司机正在驾驶小轿车以的速度匀速行驶,突然前方发生交通事故,司机意识到危险采取制动措施。已知司机从发现危险到采取制动措施有的反应时间,小轿车刹车的运动可视为匀减速直线运动,加速度大小为,若小轿车停下时未到达事故发生地,则小轿车从司机发现危险到完全停下走过的位移大小为( )
A. B. C. D.
【答案】C
【解析】
【详解】小轿车停下时未到达事故发生地,则小轿车从司机发现危险到完全停下,走过的位移大小为
代入数据解得
故选C。
6. 如图所示,在水平面上固定着四个完全相同的木块,一粒子弹以水平速度射入。若子弹在木块中做匀减速直线运动,当穿透第四个木块(即位置)时速度恰好为零,子弹可视为质点,下列说法正确的是( )
A. 子弹通过每一个木块时,其速度变化量均相同
B. 子弹到达各点的速率
C. 子弹从运动到全过程的平均速度等于点的瞬时速度
D. 子弹从进入木块到到达各点经历的时间
【答案】C
【解析】
【详解】A.由于子弹的速度越来越小,故穿过每一块木块的时间不相等,根据
可知速度的差值不相等,A错误;
B.将子弹的运动反向视为初速度为零的匀加速直线运动,则由
可知,子弹通过的速度之比为,子弹到达各点的速率
B错误;
C.根据匀变速直线运动推论
可知子弹从运动到全过程的平均速度等于
C正确;
D.将子弹的运动视为反向初速度为零的匀加速直线运动,则由
可知,反向通过各木块用时之比为,则子弹从进入木块到达各点经历的时间
D错误。
故选C。
7. 如图,地面上停有一翻斗车,车斗内有一木箱,开始处于水平位置。某次卸货过程,当车斗缓慢支起,其底面与水平面间的夹角逐渐增大,最大静摩擦力等于滑动摩擦力,该过程中,木箱底面受到的摩擦力随角变化的图像有可能是( )
A. B. C. D.
【答案】A
【解析】
【详解】开始时木箱受到静摩擦力,由受力平衡可得
则随角增大,静摩擦力逐渐变大;当角增大到一定数值时,木箱与车斗底面发生滑动,木箱受到的摩擦力为滑动摩擦力,大小为
则随角增大,滑动摩擦力逐渐变小。
故选A。
8. 如图是小王同学在学校运动会跳高项目中背越式过杆的照片,以下说法正确的是( )
A. 小王同学起跳时,脚对地的蹬力与地对脚的力大小相等
B. 腾空过程中,小王同学不再受到重力的作用
C. 落在软垫上时,小王同学受到软垫的弹力,是因为软垫发生了形变
D. 整个过程中,小王同学重心在身体中的位置不变
【答案】AC
【解析】
【详解】A.脚对地的蹬力与地对脚的力是作用力与反作用力,大小总是相等的,故A正确;
B.人始终受到重力作用,故B错误;
C.人受的弹力是软垫形变产生的,故C正确;
D.人体形态有变化,重心在身体中的位置会变,故D错误。
故选AC。
9. 如图,细绳一端固定在墙上,另一端拴一个质量为的小球,小球用固定在墙上的水平弹簧支撑,小球与弹簧不粘连,平衡时细绳与竖直方向的夹角为,重力加速度为,以下说法正确的是( )
A. 小球静止时弹簧的弹力大小为
B. 小球静止时细绳拉力大小为
C. 若将细绳烧断,烧断瞬间小球的加速度大小立即变为
D. 若将细绳烧断,烧断瞬间小球的加速度大小立即变为
【答案】AC
【解析】
【详解】AB.小球静止时,分析其受力情况,如图所示,由平衡条件得弹簧的弹力大小为
细绳的拉力大小为
A正确,B错误;
CD.细绳烧断瞬间弹簧弹力不变,则小球所受的合力与烧断前细绳拉力大小相等、方向相反,则此瞬间小球的加速度大小为
C正确,D错误。
故选AC。
10. 如图所示,轻质不可伸长的晾衣绳两端分别固定在竖直杆上的两点,悬挂衣服的衣架钩是光滑的,挂于绳上处于静止状态。如果只人为改变一个条件,晾衣架静止时,下列说法正确的是( )
A. 绳的右端上移到,绳子拉力变小
B. 绳的右端上移到,绳子拉力大小不变
C. 换挂质量更大的衣服,晾衣架悬挂点会向左移动
D. 换挂质量更大的衣服,晾衣架悬挂点不会左右移动
【答案】BD
【解析】
【详解】AB.对晾衣架受力分析如图所示,因为同一根绳子上的拉力相等,所以两段绳子是对称的,与水平方向夹角是相等的,设与水平方向夹角为,绳子的长度为,则两杆之间的距离等于,绳子一端在上下移动的时候,绳子的长度不变,两杆之间的距离不变,则角度不变,因为
所以绳子上的拉力大小不变,A错误,B正确;
CD.换挂质量更大的衣服,绳长和两杆之间距离不变,不变,所以悬挂点不会移动,C错误,D正确。
故选BD。
二、非选择题:本题共5小题,共57分。
11.
(1)某实验小组做“验证力的平行四边形定则”实验的装置如图甲所示,其中为固定橡皮条的图钉,为橡皮条与细绳的结点,和为细绳。关于本实验,下列说法中正确的是_____。(多选)
A. 记录拉力方向时应用铅笔贴着细绳画直线表示
B. 测量时,弹簧测力计外壳与木板之间的摩擦对实验没有影响
C. 测量时,为减小误差,细绳和的夹角应为
D. 使用弹簧测力计时,施力方向应沿着弹簧测力计的轴线,读数时视线正对弹簧测力计刻度
(2)在实验中,、表示两个互成角度的力,表示利用平行四边形定则做出的与的合力;表示用一个弹簧测力计拉橡皮筋时的力,则下图中符合实验事实的是_____。
A. B. C. D.
(3)在另一小组研究两个共点力合成的实验中,两个分力的夹角为,合力大小为与的关系如图乙所示。已知这两个分力大小不变,则任意改变这两个分力的夹角,能得到的合力大小的最大值为______。
【答案】(1)BD (2)C
(3)7
【解析】
【小问1详解】
A.记录拉力方向时不可以用铅笔贴着细绳画直线表示,正确方法是在细绳上离点适当远处找一点,该点与点的连线就是拉力的方向,A错误;
B.测量时,弹簧测力计外壳与木板之间可以存在摩擦,不影响测量,B正确;
C.为减小测量误差,、方向间的夹角不宜太大,也不宜太小,适当就行,不一定是,C错误;
D.使用弹簧测力计时,施力方向应沿着弹簧测力计的轴线,读数时视线正对弹簧测力计刻度,以减小实验误差,D正确。
故选BD。
【小问2详解】
根据二力平衡条件,一定与橡皮筋在同一直线上;是根据平行四边形定则得到的合力,一定是平行四边形的对角线。
故选C。
【小问3详解】
设较大的分力为,较小的分力为,根据图像可得,两分力方向垂直时,合力
合力的最小值
解得
合力的最大值
12. “探究加速度与物体受力、物体质量的关系”的实验装置如图甲所示。
(1)当钩码的质量_____(选填“远大于”“近似于”或“远小于”)小车的质量时,小车所受的拉力的大小近似等于钩码所受重力的大小。
(2)某一次在钩码的作用下,小车自左向右运动,用频闪照相机在同一张底片上多次曝光,记录下小车每次曝光时的位置,如图乙所示。连续两次曝光的时间间隔为,则拍下点时小车的速度大小为_____,小车的加速度大小为______。(结果均保留两位有效数字)
(3)在探究小车质量一定时,加速度与物体受力的定量关系时,某组同学得到如图丙所示的图像,由图像可得小车的质量为_____(用表示),图像不过坐标原点的可能原因是_____。
【答案】(1)远小于 (2) ①. 0.25 ②. 1.0
(3) ①. ②. 未平衡摩擦力
【解析】
【小问1详解】
设钩码质量为,绳子拉力为,当钩码加速向下运动时,对钩码由牛顿第二定律有
设小车质量为M,
联立解得
当钩码的质量远小于小车的质量时,小车所受的拉力的大小近似等于钩码所受重力的大小。
【小问2详解】
[1][2]由图可知,拍下点时小车的速度大小为
相邻两段位移的差值均为,根据
得小车的加速度大小为
【小问3详解】
[1][2]根据图像可知,当小车的加速度为0时,细绳拉力不为0,可能原因是未平衡摩擦力;根据
得
结合图像有
解得
13. 某游乐场一个叫“云霄双塔”的游乐项目,非常刺激。设游戏过程可简化为:先把人提升至离地h=62m高的塔顶,再突然释放,让人(连同座椅)自由下落t=3s的时间,而后立即制动使其匀减速下落,在落至离地高度h3=2m时速度减为零。g取10m/s2。求:
(1)学生自由下落3s末的速度大小;
(2)学生在自由下落阶段的位移大小;
(3)制动阶段加速度a的大小和方向。
【答案】(1)30m/s;(2)45m;(3)30m/s2,方向竖直向上
【解析】
【详解】(1)学生自由下落3s末的速度大小为
(2)学生在自由下落阶段的位移大小为
(3)根据题意可知,匀减速阶段的位移大小为
根据匀变速直线运动速度位移关系可得
解得
可知制动阶段加速度大小为,方向竖直向上。
14. 如图所示,一质量的小球甲分别与一根轻质弹簧和一根不可伸长的轻绳ABC连接,轻弹簧中轴线沿水平方向,轻绳ABC绕过一光滑定滑轮(大小不计),绳BC段与竖直方向的夹角。一光滑小球乙与轻绳ABC拴接置于半径为的半圆柱体表面,半圆柱体截面的圆心点与定滑轮中心在同一竖直线上,OB的距离为,绳AB段沿半圆柱的切线方向。两个小球均可视为质点,整个系统处于同一竖直面内,且始终保持静止。已知弹簧的劲度系数,取重力加速度,求:
(1)弹簧的伸长量;
(2)小球乙的质量;
(3)半圆柱体受到地面的摩擦力大小。
【答案】(1)0.6m
(2)
(3)50N
【解析】
【小问1详解】
对小球甲受力分析并正交分解如图1所示,由平衡条件可知
图1
联立解得
由胡克定律可知
解得
【小问2详解】
令,由几何关系可知
解得
对小球乙受力分析如图2所示,利用合成法可知
由同一根绳上弹力处处相等可知
解得
图2
【小问3详解】
由(2)可知
对半圆柱体受力分析如图3所示,有
根据牛顿第三定律有
联立解得
图3
15. 如图所示,倾角的粗糙斜面的下端有一水平传送带,二者之间用一小段光滑圆弧平滑连接,物体通过圆弧时速率保持不变。传送带以的速度顺时针转动,一个质量为的物体(可视为质点)从高处由静止开始沿斜面下滑,物体与斜面间的动摩擦因数,与传送带间的动摩擦因数。传送带左右两端、间的距离(重力加速度取,)。求:(结果可用根式或分式表示)
(1)物体第一次由静止沿斜面下滑到斜面末端的速度大小;
(2)物体在传送带上距传送带左端点的最小距离;
(3)物体第一次沿传送带返回到斜面时所能达到的最大高度。
【答案】(1)
(2)
(3)
【解析】
【小问1详解】
由牛顿第二定律知
解得
根据位移与速度关系可以得到
解得
【小问2详解】
物体在传送带上受到向右的摩擦力而做匀减速运动,由牛顿第二定律知
解得
当物体速度减为0时,由运动学公式有
解得
则物体距点的最小距离
解得
【小问3详解】
物体第一次沿传送带返回点过程中,受向右的摩擦力而做匀加速运动,由运动的对称性可知因为大于,所以物体先匀加速运动到后做匀速运动,即返回点的速度
沿斜面向上运动时,由牛顿第二定律知
解得
由运动学公式得
由几何关系知
解得
相关试卷
这是一份2024-2025学年内蒙古呼和浩特市高一上学期期末学业质量监测考试(图片版)物理试卷,共10页。
这是一份甘肃省临夏州高中2024-2025学年高一上学期期末质量检测 物理试题(含解析),共15页。
这是一份2024-2025学年甘肃省高一上学期期末学业质量监测(图片版)物理试卷,共11页。

