所属成套资源:2025济南高二上学期1月期末考试及答案(九科)
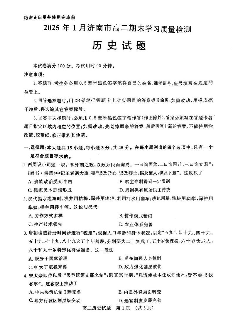
2025济南高二上学期1月期末考试历史含答案
展开
这是一份2025济南高二上学期1月期末考试历史含答案,文件包含2025年1月高二期末历史试题docx、高二上学期期末历史试卷pdf、高二期末考试评分细则修订版docx、高二期末考试评分细则修订版pdf等4份试卷配套教学资源,其中试卷共16页, 欢迎下载使用。
中,只有一个是符合题目要求的。
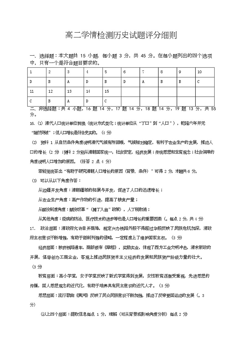
1 2 3 4 5 6 7 8 9 10
D B A D B D A B B C
11 12 13 14 15
C B A D C
二、非选择题:共 4 小题,16 题 14 分,17 题 14 分,18 题 14 分,19 题 13 分,共 55
分。
16.(1)清代人口统计单位转换(统计方式变化;统计单位从“丁口”到“人口”),乾隆六年并无
“陡然突破”;但人口增长是符合史实的。(4 分)
(2) 资料 1 从自然条件角度说明清代气候有所回暖,气候相对稳定,有利于农业生产的发展,推动人
口的增长(2 分);资料 2 分别从清朝国家统一,社会安定,经济发展;传统思想和生育观念;社会保障的
角度说明人口增加的原因。(任答 2 点 4 分)
若能笼统答出“有助于研究清朝人口增长的原因(背景、条件)”可得 2 分,本题共 6 分。
(3) 可以从以下角度作答:
从边疆开发角度:清朝疆域的拓展与开发,促进了人口的迅速增长;
从农业生产角度:高产作物的引进,提高了粮食产量;
从赋役制度角度:赋役改革“(摊丁入亩”政策),人丁税取消;
从其他角度:疫病的防治、医疗技术的进步等也是人口增长的重要因素(。每点 2 分,共 4 分)
17. 政治层面:清政府允许自开商埠,规定兴办铁路外股不得超过华股反映了民族危机加深,清政
府主权意识不断增强,有助于抵制列强的侵略,一定程度上了维护国家主权。(3 分)
经济层面:胶济铁路通车,商部颁布《章程》,奖励实业,体现了西方工业文明冲击,清末新政的
开展,倡导创办工商企业,客观上推动民族资本主义经济的发展和民族资产阶级力量的壮大。
(3 分)
教育层面:高小学堂,女子学堂反映了新式学堂得到发展,女性教育逐渐受重视,先进思想的
传播,国人思想观念的近代化,有助于培养具有民主意识的近代人才。(3 分)
思想层面:流行歌曲《黄河》反映了民众民族意识不断加强,推动了反帝爱国运动的发展(。3
分)
(以上四个层面:提取信息每点 1 分,理解(可从背景或影响角度分析)每点 2 分)
总结:这一年集中反映了近代社会在政治、经济、文化等方面的变化,这一年成为向近代社会
演进、新陈代谢加速的一年。(2 分)
18.(1)从五十年代身份证制度没有实施的角度:
实行计划经济体制(个体劳动者较少,人员流动较少);(2分)
(2) 从八十年代第一代身份证制度诞生的角度:
改革开放的推行,人口流动性增强;没有统一的身份证明,带来诸多不便和问题;( 4分)
(3) 从21世纪第二代身份证和电子身份证推行的角度:
社会主义民主与法制建设进一步完善;信息技术的高速发展;人民生活水平的不断提高以及大
众旅游业的蓬勃发展,人们在诸方面的交往活动日益增多;( 4 分)
(4) 从启示的角度:
身份证的变迁见证了对公民权利的尊重和保护,记录了我国社会精细化管理和便民服务的巨大提
升,见证了我国人口管理的现代化和信息化,体现了时代的变迁。(2 分)
(5) 格式:表述成文得2分
19.(1)从制造业成长阶段英国推行重商主义的角度:
工场手工业时期,世界贸易竞争和殖民地争夺日益激烈(资本原始积累的需要);英国为保护国
内手工工场发展,通过《航海条例》、贸易垄断、殖民战争等手段推行重商主义。(4 分)
(2) 从制造业成熟阶段英国推行贸易自由化的角度:
工业革命的开展,英国成为世界工厂和世界贸易中心;英国降低关税,推行金本位制,鼓励原
材料进口与工业制成品出口,积极推进自由贸易发展。(4 分)
(3) 从制造业衰落阶段英国推行金融自由化的角度:
第二次工业革命后,美国、德国崛起,英国制造业相对衰弱,1929 年经济危机影响冲击;英国提
高贸易壁垒,在全球不断巩固金本位制度以谋求维护自身利益。(4 分)
(4) 从认识的角度看:
近代以来英国根据自身经济状况与世界经济形势,调整对外贸易和金融政策,以适应经济发展
形势,维护自身经济利益。(1 分,言之成理可得 1 分)
(北京)股份有限公司
相关试卷
这是一份2025南昌高二上学期期末考试历史PDF版含答案,共6页。
这是一份2025青岛高二上学期期末考试历史PDF版含答案,共9页。
这是一份2025福州高二上学期期末考试历史PDF版含答案,文件包含2024-2025学年第一学期福州市高二期末质量检测历史pdf、2024-2025学年第一学期福州市高二期末质量检测历史参考答案pdf等2份试卷配套教学资源,其中试卷共7页, 欢迎下载使用。

