所属成套资源:2025年中考语文一轮复习现代文阅读 课件+练习+讲义
2025年中考语文一轮复习现代文阅读 第14讲 段落作用 课件+练习+讲义
展开
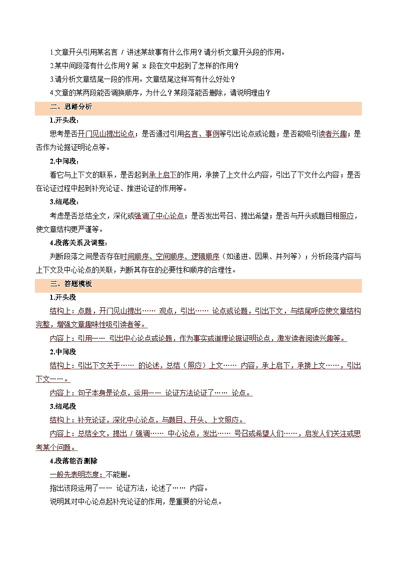
这是一份2025年中考语文一轮复习现代文阅读 第14讲 段落作用 课件+练习+讲义,文件包含2025年中考语文一轮复习现代文阅读第14讲段落作用课件pptx、2025年中考语文一轮复习现代文阅读第14讲段落作用练习原卷版docx、2025年中考语文一轮复习现代文阅读第14讲段落作用讲义原卷版docx、2025年中考语文一轮复习现代文阅读第14讲段落作用练习解析版docx、2025年中考语文一轮复习现代文阅读第14讲段落作用讲义解析版docx等5份课件配套教学资源,其中PPT共24页, 欢迎下载使用。
相关课件
这是一份2025年中考语文一轮复习现代文阅读 第14讲 段落作用 课件+练习+讲义,文件包含2025年中考语文一轮复习现代文阅读第14讲段落作用课件pptx、2025年中考语文一轮复习现代文阅读第14讲段落作用练习原卷版docx、2025年中考语文一轮复习现代文阅读第14讲段落作用讲义原卷版docx、2025年中考语文一轮复习现代文阅读第14讲段落作用练习解析版docx、2025年中考语文一轮复习现代文阅读第14讲段落作用讲义解析版docx等5份课件配套教学资源,其中PPT共24页, 欢迎下载使用。
这是一份2025年中考语文一轮复习现代文阅读 第06讲 行文线索及作用 课件+练习+讲义,文件包含2025年中考语文一轮复习现代文阅读第06讲行文线索及作用课件pptx、2025年中考语文一轮复习现代文阅读第06讲行文线索及作用练习原卷版docx、2025年中考语文一轮复习现代文阅读第06讲行文线索及作用讲义原卷版docx、2025年中考语文一轮复习现代文阅读第06讲行文线索及作用练习解析版docx、2025年中考语文一轮复习现代文阅读第06讲行文线索及作用讲义解析版docx等5份课件配套教学资源,其中PPT共0页, 欢迎下载使用。
这是一份2025年中考语文一轮复习现代文阅读 第05讲 环境描写及作用 课件+练习+讲义,文件包含2025年中考语文一轮复习现代文阅读第05讲环境描写及作用课件pptx、2025年中考语文一轮复习现代文阅读第05讲环境描写及作用练习原卷版docx、2025年中考语文一轮复习现代文阅读第05讲环境描写及作用讲义原卷版docx、2025年中考语文一轮复习现代文阅读第05讲环境描写及作用练习解析版docx、2025年中考语文一轮复习现代文阅读第05讲环境描写及作用讲义解析版docx等5份课件配套教学资源,其中PPT共0页, 欢迎下载使用。

