资料中包含下列文件,点击文件名可预览资料内容
还剩5页未读,
继续阅读
所属成套资源:2025浙江省G12名校协作体高三下学期2月返校考试及答案(九科)
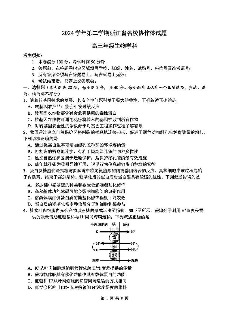
成套系列资料,整套一键下载
2025浙江省G12名校协作体高三下学期2月返校考试生物PDF版含答案
展开
这是一份2025浙江省G12名校协作体高三下学期2月返校考试生物PDF版含答案,文件包含生物试卷pdf、生物答案pdf等2份试卷配套教学资源,其中试卷共10页, 欢迎下载使用。
相关试卷
浙江省G12名校协作体2024-2025学年高三下学期2月返校考试生物试卷(PDF版附答案):
这是一份浙江省G12名校协作体2024-2025学年高三下学期2月返校考试生物试卷(PDF版附答案),文件包含生物试卷pdf、生物答案pdf等2份试卷配套教学资源,其中试卷共10页, 欢迎下载使用。
生物丨浙江省G12名校协作体2025届高三下学期2月返校联考生物试卷及答案:
这是一份生物丨浙江省G12名校协作体2025届高三下学期2月返校联考生物试卷及答案,共10页。
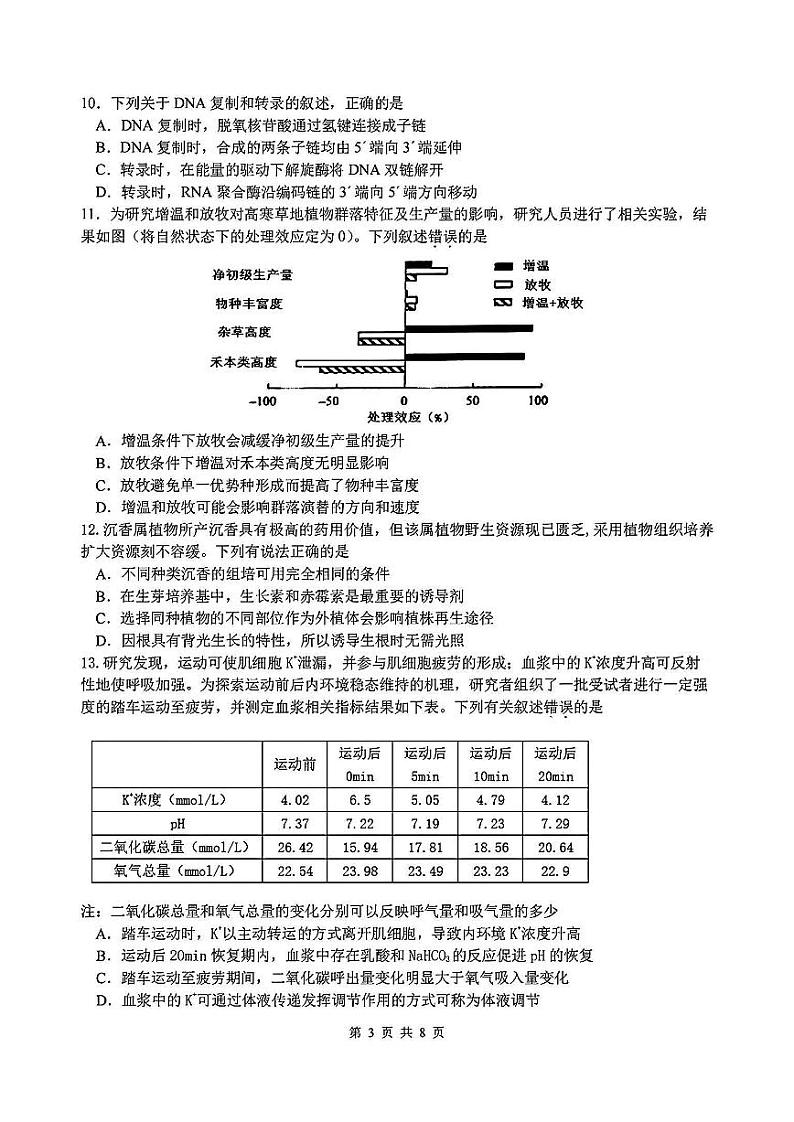
2025年2月浙江G12名校协作体高三下学期开学考-生物试卷+答案:
这是一份2025年2月浙江G12名校协作体高三下学期开学考-生物试卷+答案,共10页。

