还剩9页未读,
继续阅读
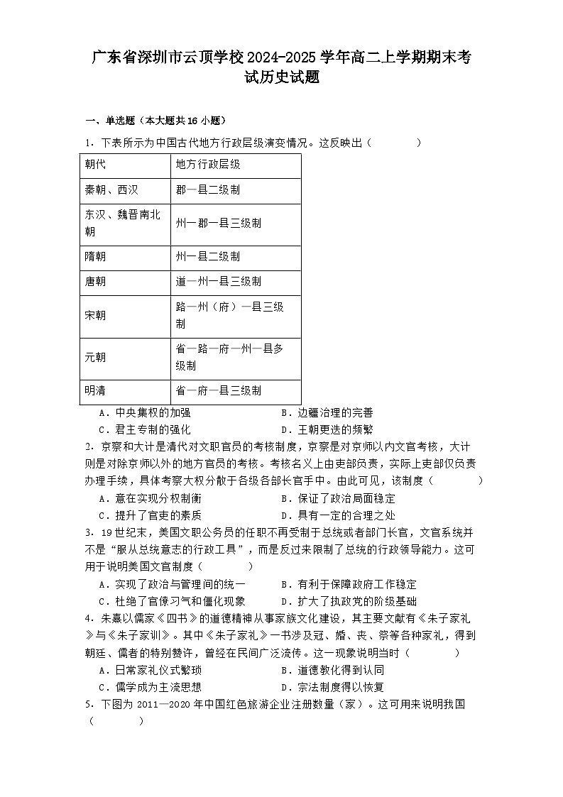
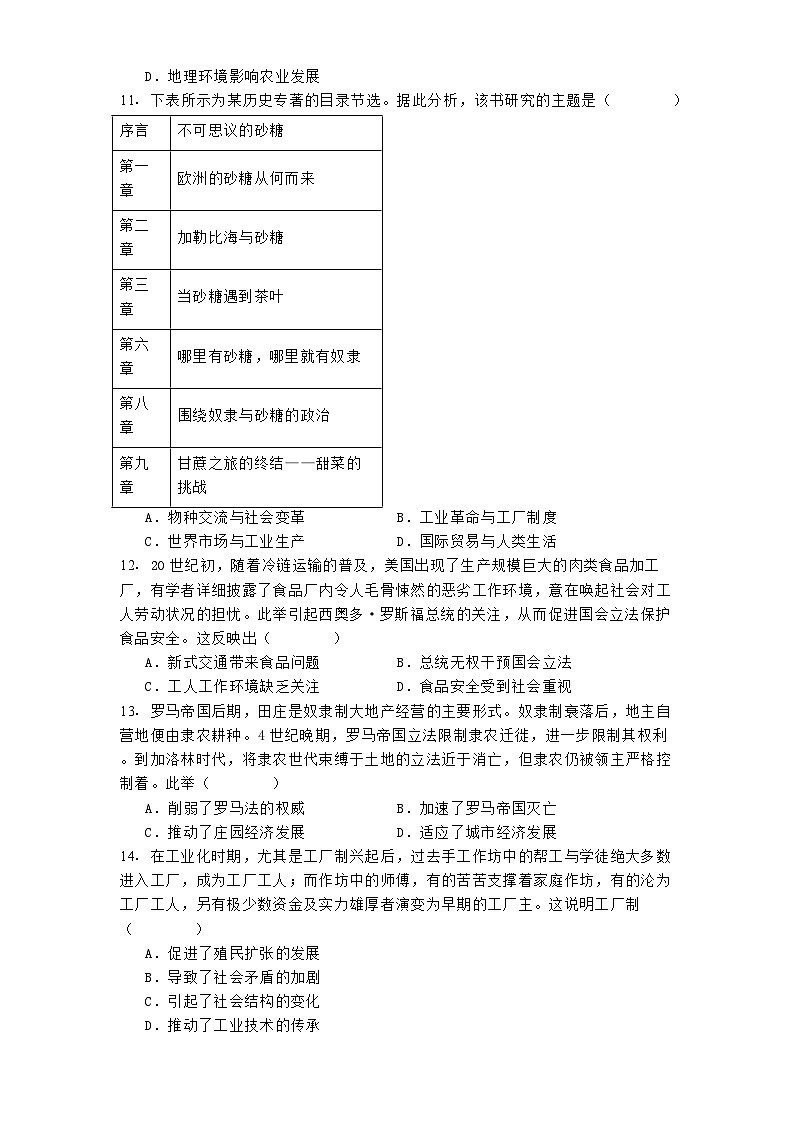
广东省深圳市云顶学校2024-2025学年高二上学期期末考试历史试题
展开
这是一份广东省深圳市云顶学校2024-2025学年高二上学期期末考试历史试题,共12页。试卷主要包含了单选题,材料题,综合题等内容,欢迎下载使用。
相关试卷
广东省深圳市云顶学校2024-2025学年高二上学期期末考试历史试题(解析版):
这是一份广东省深圳市云顶学校2024-2025学年高二上学期期末考试历史试题(解析版),共15页。试卷主要包含了选择题的作答,非选择题的作答,阅读材料,完成下列要求等内容,欢迎下载使用。
广东省深圳市龙华区2024-2025学年高一上学期期末考试历史试题:
这是一份广东省深圳市龙华区2024-2025学年高一上学期期末考试历史试题,共8页。
广东省深圳市龙岗区珊蒂泉外国语学校2024-2025学年高二上学期期中教学检测历史试题(解析版):
这是一份广东省深圳市龙岗区珊蒂泉外国语学校2024-2025学年高二上学期期中教学检测历史试题(解析版),共12页。试卷主要包含了选择题,非选择题等内容,欢迎下载使用。

