还剩4页未读,
继续阅读
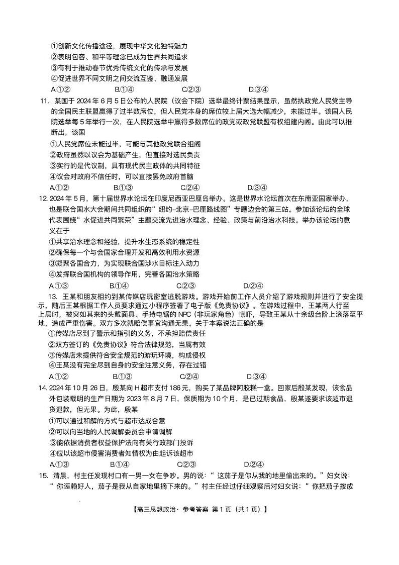
政治丨金太阳江西省2025届高三下学期2月联考政治试卷及答案
展开
这是一份政治丨金太阳江西省2025届高三下学期2月联考政治试卷及答案,共7页。
相关试卷
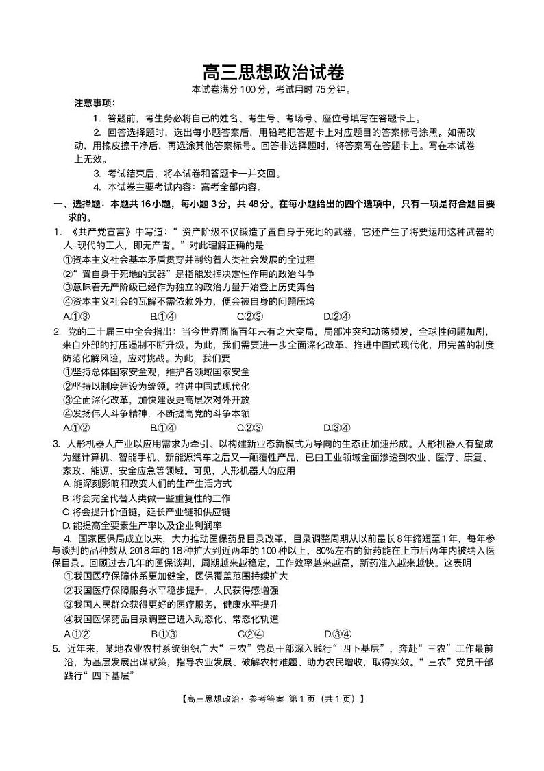
政治丨金太阳联考(25-222C)重庆好教育联盟2025届高三12月政治试卷及答案:
这是一份政治丨金太阳联考(25-222C)重庆好教育联盟2025届高三12月政治试卷及答案,共11页。
政治丨金太阳(25-198C)2025届高三12月联考政治试卷及答案:
这是一份政治丨金太阳(25-198C)2025届高三12月联考政治试卷及答案,共10页。
政治丨金太阳百校联考(25-71C)江苏省2025届高三10月联考政治试卷及答案:
这是一份政治丨金太阳百校联考(25-71C)江苏省2025届高三10月联考政治试卷及答案,共13页。

