还剩7页未读,
继续阅读
四川省巴中市2024-2025学年八年级上学期期末语文试题
展开
这是一份四川省巴中市2024-2025学年八年级上学期期末语文试题,共10页。
相关试卷
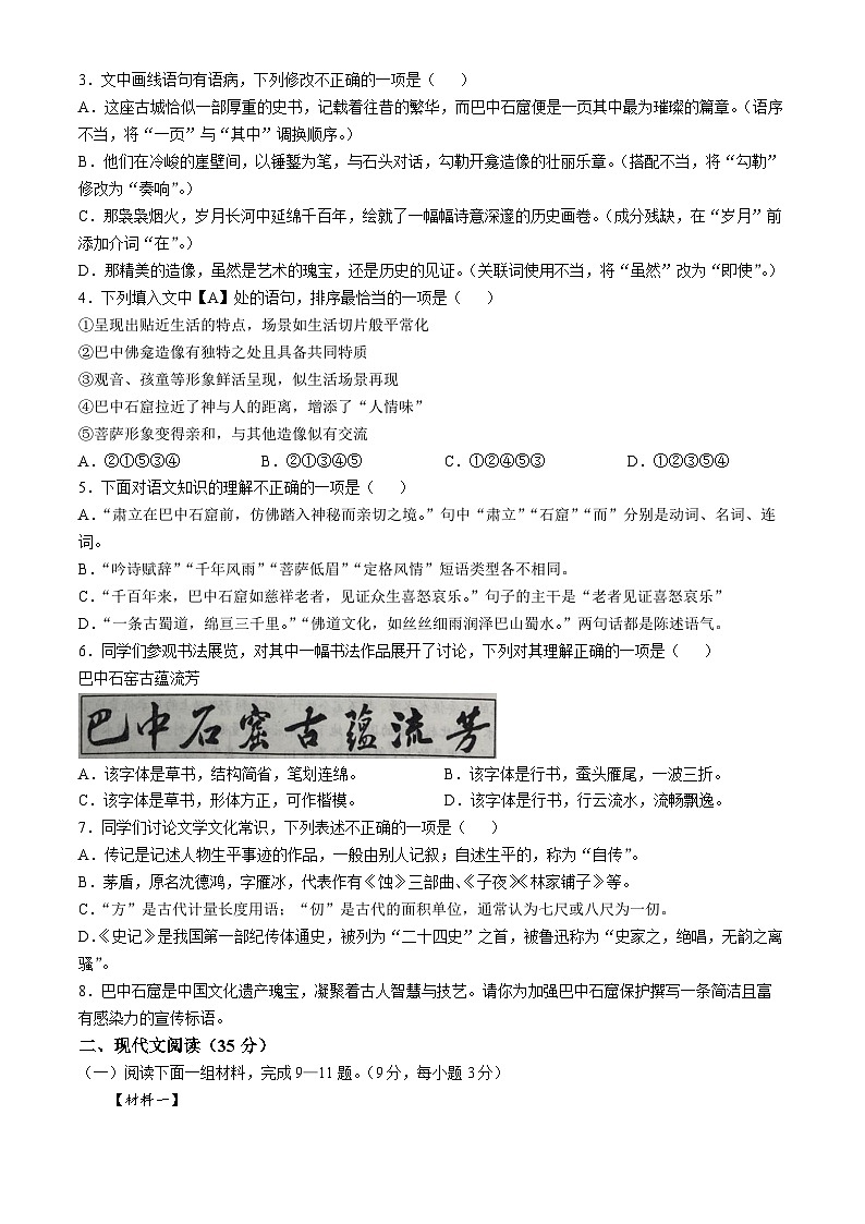
四川省巴中市2024-2025学年七年级上学期期末语文试题:
这是一份四川省巴中市2024-2025学年七年级上学期期末语文试题,共9页。试卷主要包含了下列没有语病的一项是等内容,欢迎下载使用。
四川省巴中市2024-2025学年八年级上学期期末语文试题(解析版):
这是一份四川省巴中市2024-2025学年八年级上学期期末语文试题(解析版),共22页。
四川省巴中市2024-2025学年九年级上学期期末检测语文试题:
这是一份四川省巴中市2024-2025学年九年级上学期期末检测语文试题,文件包含9语文试题pdf、9语文参考答案docx等2份试卷配套教学资源,其中试卷共11页, 欢迎下载使用。

