陕西省武功县普集高级中学2024-2025学年高二上学期1月期末生物试题
展开
这是一份陕西省武功县普集高级中学2024-2025学年高二上学期1月期末生物试题,共8页。试卷主要包含了系统性红斑狼疮,接种天花疫苗是预防天花等内容,欢迎下载使用。
注意事项:
1.本试题共6页,满分100分,时间75分钟。
2.答卷前,考生务必将自己的姓名和准考证号填写在答题卡上。
3.回答选择题时,选出每小题答案后,用2B铅笔把答题卡上对应题目的答案标号涂黑。如需改动,用橡皮擦干净后,再选涂其它答案标号。回答非选择题时,将答案写在答题卡上。写在本试卷上无效。
4.考试结束后,监考员将答题卡按顺序收回,装袋整理;试题不回收。
第Ⅰ卷(选择题共48分)
一、选择题(本大题共16小题,每小题3分,计48分。在每小题给出的四个选项中,只有一项是符合题目要求的)
1.人体小肠中的氨基酸进入骨骼肌细胞的正确途径是( )
A.血浆→组织液→骨骼肌细胞
B.淋巴→血浆→组织液→骨骼肌细胞
C.血浆→淋巴→组织液→骨骼肌细胞
D.淋巴→组织液→骨骼肌细胞
2.内环境会受到机体内部或外部因素的影响而发生变化,下列相关叙述正确的是( )
A.小肠中钙离子吸收减少可导致细胞外液渗透压明显下降
B.临床上通过静脉输入适量的白蛋白可减轻组织水肿症状
C.血液中乳酸含量增加只会引起血浆酸碱度的改变
D.人体细胞呼吸产生的CO₂不参与维持内环境稳态
3.交感神经和副交感神经都有促进唾液腺分泌的作用,但刺激交感神经所分泌的唾液,水分少而酶多;刺激副交感神经所分泌的唾液,水分多而酶少。下列说法错误的是( )
A.交感神经和副交感神经共同组成自主神经系统
B.支配唾液腺分泌的交感、副交感神经分别为传入、传出神经
C.交感神经兴奋时分泌水分少而酶多的唾液,利于消化食物
D.交感神经和副交感神经相互配合使机体更好地适应环境变化
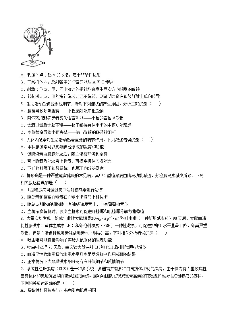
4.如图是反射弧结构模式图,a、b分别是神经纤维上的刺激位点,甲、乙是分别置于神经纤维膜外B、D上的电流计。A为骨骼肌,C为神经中枢。下列有关说法正确的是( )
A.刺激b点引起A的收缩,属于非条件反射
B.正常机体内,反射弧中的兴奋只能从A向E传导
C.刺激b位点,甲、乙电流计的指针均会发生两次方向相反的偏转
D.若刺激a点,甲的指针偏转,乙不偏转,则证明兴奋在神经纤维上单向传导
5.生命活动受神经系统调节,针对下列症状的产生原因,分析正确的是( )
A.脑梗导致呼吸骤停——下丘脑呼吸中枢受损
B.阿尔茨海默病患者丧失语言功能——小脑的言语区受损
C.饮酒过量后走路不稳——脑干维持身体平衡的中枢功能障碍
D.高位截瘫导致小便失禁——脑与脊髓的联系被阻断
6.人体内激素对生命活动起着重要的调节作用,下列叙述错误的是( )
A.甲状腺激素可以影响神经系统的发育和功能
B.促胰液素由胰腺分泌后,随血液循环流到全身
C.肾上腺髓质分泌肾上腺素,可提高机体应激能力
D.下丘脑既属于神经系统,也属于内分泌器官
7.糖尿病是一种严重危害健康的常见病,其中1型糖尿病由胰岛功能减退,分泌胰岛素减少所致。下列相关叙述错误的是( )
A.1型糖尿病可通过皮下注射胰岛素进行治疗
B.胰岛素和胰高血糖素在血糖平衡调节上相抗衡
C.胰岛B细胞的细胞膜上有神经递质受体,也有葡萄糖受体
D.血糖浓度偏低时,胰高血糖素可促进肝糖原和肌糖原分解为葡萄糖
8.大量实验发现,给成年雌性大鼠饲喂20mg⋅kg⁻¹⋅d⁻¹的吡虫啉(一种新烟碱农药)90天后,大鼠血清促性腺激素(黄体生成素LH)和卵泡刺激素(FSH,一种性激素,可促进排卵)水平显著下降,卵巢严重受损,但是血清促性腺激素释放激素水平明显升高。下列相关分析错误的是( )
A.吡虫啉可能直接影响了实验大鼠垂体的生理功能
B.吡虫啉处理90天后,给实验大鼠注射LH和FSH后排卵量明显增多
C.血清促性腺激素释放激素水平升高是反馈抑制作用减弱的结果
D.正常情况下大鼠雌激素的分泌存在分级调节和反馈调节
9.系统性红斑狼疮(SLE)是一种多系统、多器官并有多种自身抗体出现的疾病,由于体内有大量致病性自身抗体和免疫复合物而造成组织损伤。屠呦呦团队发现双氢青蒿素能有效缓解系统性红斑狼疮的症状。下列相关叙述正确的是( )
A.系统性红斑狼疮与艾滋病致病机理相同
B.双氢青蒿素可能导致SLE患者免疫力降低
C.SLE患者的B细胞功能很可能低于正常人
D.尽量避免接触过敏原是预防SLE发生的主要措施
10.接种天花疫苗是预防天花(天花病毒为双链DNA病毒)的最有效办法。既往数据表明,接种天花疫苗也可预防猴痘,有效率达到85%。下列叙述正确的是( )
A.猴痘病毒可能与天花病毒的抗原结构相似
B.天花疫苗中的抗原蛋白属于一种免疫活性物质
C.天花疫苗可通过诱发非特异性免疫预防天花
D.接种疫苗可增强机体免疫系统的免疫监视功能
11.将迎春花嫩枝生长状况相同的四组枝条进行如图处理,其中甲保留顶芽,乙、丙、丁切去顶芽,将丙的顶芽放回原位置,丁的顶芽放置在琼脂块上一段时间后将琼脂块置于原顶芽位置。四组枝条均给予相同的单侧光照,下列叙述正确的是( )
A.甲、丙、丁三个枝条的背光侧生长素多于向光侧
B.最先发育为侧枝的是丁组的侧芽4
C.表现为弯曲生长的是甲、丙、丁
D.若此实验在黑暗中进行,甲、丙、丁将直立生长
12.濒危动物保护、农林害虫监测、渔业捕捞强度的确定都需要对种群密度进行调查研究。下列叙述错误的是( )
A.调查某海域黄鱼的性别比例可预测其种群密度的变化
B.调查濒危动物东北虎的种群密度可采用逐个计数法
C.调查稻田中二化螟虫卵的种群密度可采用样方法
D.调查培养液中酵母菌的种群密度可采用抽样检测法
13.种群增长速率是指种群在单位时间内增加的个体数量。动物甲迁入某地后,其种群增长速率随时间变化的情况如图所示。下列有关分析正确的是( )
A.t₁∼t₂阶段种群数量增加,t₂~t₃阶段种群数量减少
B.t₄后,可能是环境因素的改变使动物甲的K值增大
C.t₃时,种群数量达到了最大值,t₃~t₄阶段种群数量维持稳定
D.t₅~t₆阶段种群数量增加,t₆之后种群数量不变
14.俗话说“旱极必蝗”,在干旱年份,土壤变得坚实,地面植被稀疏,干旱裸露的荒地是蝗虫最佳的产卵和孵化场所。阴潮多雨的环境易使传染病在蝗虫间发生,发生蝗灾的可能性大幅降低。下列相关叙述错误的是( )
A.干旱属于影响蝗虫数量的非生物因素
B.若遇气候干旱,蝗虫的环境容纳量会增大
C.传染病在密度大的种群中更容易传播,属于非密度制约因素
D.若蝗虫的种群数量超过K值,密度制约因素作用会增强
15.不同群落的外貌特征存在明显的差异,群落内部生物的特征对环境具有适应性。下列叙述错误的是( )
A.森林中生长的植物为乔木和灌木,没有草本植物
B.草原生物群落中的动物大多都具有挖洞和快速奔跑的特点
C.热带雨林中的乔木高大挺直,分支少、叶片大,以利于争夺阳光
D.荒漠中的沙鼠具有与周围环境一致的沙土色,有利于逃避敌害
16.一个湖泊经历了从湖泊裸底(类似于裸岩阶段)到沼泽、湿地、草原、森林的一系列演替阶段后,演变为一片森林。下列相关叙述错误的是( )
A.由湖泊裸底演替为森林的过程属于初生演替
B.群落演替的过程就是物种取代的过程
C.草原阶段的物种数目和群落层次比沼泽阶段多
D.湖泊演替为森林的过程中,群落的物种丰富度逐渐增加
第Ⅱ卷(非选择题共52分)
二、非选择题(本大题共5小题,计52分)
17.(10分)进入高中以后,同学们的学业压力加大。为了保持良好的精神状态,有的同学常年喝浓咖啡提神。咖啡因能够引起中枢神经系统兴奋,并且促进大脑活性多巴胺的分泌。多巴胺是一种兴奋性神经递质,可以使大脑更加活跃,思维更为敏感。下图表示多巴胺在突触间的作用及回收过程。请回答下列问题:
1
(1)多巴胺作为兴奋性神经递质,当兴奋传到神经元A的突触小体时,储存多巴胺的_______与突触前膜融合,将其释放到突触间隙中。该过程与细胞膜具有_______的结构特点有关。
(2)多巴胺被释放到突触间隙后,与神经元B上的多巴胺受体结合,引起突触后膜上_______(填“Na⁺”或“Cl⁻”)内流,导致突触后膜膜内发生的电位变化是_______。
(3)喝咖啡可以提神的另一个原因是咖啡因与另一种神经递质腺苷的结构相似,因此能阻断腺苷的作用。由此判断,腺苷属于_______(填“兴奋”或“抑制”)性神经递质,咖啡因通过此途径起作用的原理是_______。
(4)咖啡因虽可“提神”,但不能过度饮用,这是由于咖啡因需要一定时间才能完成降解,过度摄入咖啡因会引起_______。
18.(10分)如图是人体稳态调节机制的示意图,①~④表示相关的激素,A、B表示相关神经元。请据图回答下列问题:
(1)某同学长跑时心跳加速,血压升高,压力感受器激活心血管中枢,传出神经释放神经递质,
递质作用于心脏及血管细胞膜上的特异性受体,从而降低血压,该调节方式属于_______(填“神经”或“神经-体液”)调节。
(2)某同学因运动大量出汗,血浆渗透压升高,激活位于_______的神经元A,促使其合成和分泌_______(填①的名称),进而促进肾脏对水的重吸收。调节渗透压平衡的过程中,除了上述的水平衡调节过程还存在盐平衡的调节,盐平衡调节过程主要是肾上腺皮质产生的_______(填激素名称)起作用。
(3)某同学因运动体温升高,神经元B合成和分泌②减少,导致③、④的合成和分泌_______(填“增多”或“减少”),减少产热,维持体温相对稳定。激素②的名称是_______,其生理作用是_______。
(4)激素和神经递质都能参与生命活动的调节,两者的共同点有_______(答出2点)。
19.(9分)甲型流感病毒(IAV)为冬季流感的主要病原体,是一种会感染人和动物并引发严重呼吸道疾病的病毒。甲型流感的症状主要表现为高热、咳嗽、流涕、肌痛等,多数伴有严重的肺炎。下图1是人体对病毒的部分免疫过程示意图,Ⅰ~Ⅶ表示不同种类的细胞,Th细胞(辅助性T细胞)是T细胞的一种,a~g代表不同的物质。请据图回答下列问题:
(1)IAV侵入人体后,一部分能被吞噬细胞吞噬消化,这是保卫人体的第_______道防线。另一部分病毒被Ⅰ摄取处理后,经一系列处理后成为激活Ⅴ细胞的一个信号;激活Ⅴ细胞的另一个信号是_______,此外V细胞还需要借助[d]_______(填物质名称)才能快速分裂、分化。
(2)细胞Ⅲ能裂解被该病毒感染的细胞,该过程属于_______(填“细胞”或“体液”)免疫,再次感染甲型流感病毒时细胞Ⅲ可来自于_______(填细胞名称)。
(3)接种流感疫苗是预防甲流的有效手段。图2是某人接种甲型流感疫苗后一个月内,血液中抗体浓度的变化曲线。若在第28天给其再次注射同种甲型流感疫苗,请在图2中画出其体内抗体浓度的变化曲线。
20.(12分)仙女湖被誉为“中国七仙女传说之乡”,汇聚了奇峰、森林、岛屿、曲水于一域,良好的生态环境孕育出了丰富的鱼类资源,仙女湖严格实行“人放天养”的生态养殖模式,湖内有鳙鱼、草鱼、鲤鱼、鲢鱼、乌鱼、青鱼等多种鱼。回答下列问题:
(1)仙女湖面积广大,不同区域生境大不相同,分布着不同群落。区别不同群落的重要特征是群落的_______。
(2)为了更好地利用湖内的渔业资源,研究人员利用标记重捕法对该湖内某一区域的青鱼种群密度进行了调查分析。首次捕获100条鱼,其中青鱼86条,标记后放生,一段时间后再次捕获了99条鱼,其中青鱼84条,带标记的有4条,则该湖此区域内的青鱼大约有_______条。经过多次调查发现,某一时期该湖中的青鱼种群数量已接近环境容纳量,现对青鱼进行捕捞,从生态效益和经济效益的角度,请给出合理的捕捞建议_______。
(3)现有湖区内养殖有青鱼、鳙鱼等家鱼,各类家鱼在水体中分层分布、摄食的食物存在较大差异,这种混合放养的优点为_______。研究人员对仙女湖的结构和功能进行评估分析,要研究仙女湖中鱼类的生态位,需要研究的方面有_______(答出2点)。若仙女湖中优势鱼类生态位重叠度大,说明这些鱼类之间可能存在着激烈的_______。
(4)仙女湖中从湖岸边到湖心处分布的生物种类和数量有差异,这体现了群落的_______结构。“湖中有草、草中有湖”,生活在不同植物区域的动物种类有明显差异,原因是_______。
21.(11分)植物的生长发育受多种因素的调节。图甲表示光照、赤霉素和赤霉素合成抑制剂对水稻植株茎生长状况的影响,纵轴表示用不同方法处理不同组别的水稻植株,横轴表示某方法处理后水稻茎的长度。图乙表示植物体内赤霉素的合成途径,A为合成赤霉素的前体物质,B、C、D为中间代谢产物,这些反应都是在不同的酶的催化下完成的。请回答下列问题:
(1)赤霉素是植物体内产生的重要植物激素,它主要在未成熟的种子以及_______中合成。
(2)由图甲可知,赤霉素具有_______的生理功能,同时,茎的长度还受到_______这一环境因素的影响。
(3)实验中所使用的水稻植株自身能否合成赤霉素:_______(填“能”或“否”),根据对照实验的单一变量原则,对比第_______(填组别号)两组的实验结果,可以支持你的观点。
(4)赤霉素合成抑制剂的作用机理为抑制图乙中赤霉素合成代谢过程中某种酶的合成,但不确定具体抑制哪种酶。为探究赤霉素合成抑制剂具体抑制哪种酶的合成,某实验室选用以下方法:
①标记、分组:采用放射性同位素标记法对若干株健康水稻中的A物质进行标记,然后将这些水稻随机均分为甲、乙两组,在相同条件下培养;
②处理:甲组(实验组):_______;乙组(对照组):_______。
③检测B、C、D物质是否具有放射性。
④分析结果,得出结论。
如果该抑制剂是抑制酶2的合成,请预测实验结果:
甲组:_______;乙组:_______。
2024~2025学年度第一学期期末教学质量检测
高二生物学试题参考答案及评分标准
一、选择题(本大题共16小题,每小题3分,计48分)
1.A 2.B 3.B 4.C 5.D 6.B 7.D 8.B 9.B 10.A 11.D 12.A 13.C 14.C 15.A 16.B
二、非选择题(本大题共5小题,计52分)
17.(1)突触小泡 (一定的)流动性
(2)Na+ 由负电位变为正电位(或负电位→正电位,2分)
(3)抑制 因为咖啡因与腺苷的结构相似(1分),咖啡因可与腺苷竞争受体,阻断腺苷的作用(1分)(按点给分,共2分)
(4)神经系统长时间处于兴奋状态而超负荷工作(2分,合理即可)
18.(1)神经
(2)下丘脑 抗利尿激素 醛固酮
(3)减少 促甲状腺激素释放激素 促进垂体合成与分泌促甲状腺激素(2分)
(4)都需通过体液运送;都要作用于靶细胞;都需要与相应受体结合才能发挥作用;都可传递信息等(写出2点,每点1分,共2分)
19.(1)二 一些病毒与B细胞接触(2分) 细胞因子
(2)细胞 记忆T细胞、细胞毒性T细胞(2分,写出1个给1分)
(3)(2分)
20.(1)物种组成
(2)1806(2分) 捕捞到湖中的青鱼种群数量接近K/2(意近即可)
(3)降低了竞争的激烈程度,充分利用了湖泊的立体空间和资源,提高了经济效益(2分) 活动水域、食物、天敌以及它与其他物种的关系等(写出2点,1点1分,意近即可) 种间竞争
(4)水平 植物为动物提供了多种多样的栖息空间和食物条件(2分)
21.(1)幼芽和幼根
(2)促进水稻茎的伸长(2分) 光照时间
(3)能 4组和5组(2分)
(4)②对水稻植株施用一定量的适宜浓度的赤霉素合成抑制剂溶液对水稻植株施用等量的蒸馏水
④B物质具有放射性,C、D物质不具有放射性
B、C、D物质均具有放射性
相关试卷
这是一份陕西省武功县普集高级中学2024-2025学年高二上学期1月期末生物试题,文件包含陕西省武功县普集高级中学2024-2025学年高二上学期1月期末生物试题pdf、高二生物答案pdf等2份试卷配套教学资源,其中试卷共7页, 欢迎下载使用。
这是一份陕西省咸阳市武功县普集高级中学2024-2025学年高二上学期11月期中考试生物试题,共11页。试卷主要包含了本卷主要考查内容等内容,欢迎下载使用。
这是一份2023届陕西省武功县普集高级中学高三上学期生物期中试题,共8页。

