资料中包含下列文件,点击文件名可预览资料内容
还剩3页未读,
继续阅读
内蒙古包头市2024-2025学年高三上学期期末考试地理试题
展开
这是一份内蒙古包头市2024-2025学年高三上学期期末考试地理试题,文件包含内蒙古包头市2024-2025学年高三上学期期末考试地理试题pdf、高三地理答案pdf等2份试卷配套教学资源,其中试卷共6页, 欢迎下载使用。
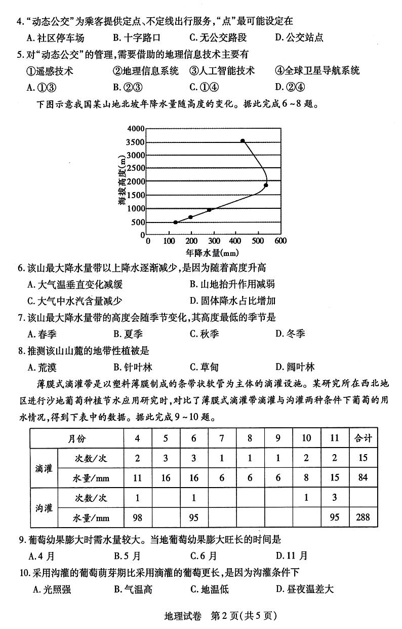
相关试卷
内蒙古包头市2024-2025学年高二上学期期末考试地理试题(PDF版附答案):
这是一份内蒙古包头市2024-2025学年高二上学期期末考试地理试题(PDF版附答案),文件包含内蒙古包头市2024-2025学年高二上学期期末考试地理试题pdf、高二地理答案1pdf等2份试卷配套教学资源,其中试卷共4页, 欢迎下载使用。
内蒙古锡林郭勒盟、包头市2024-2025学年高三上学期期中考试地理试题:
这是一份内蒙古锡林郭勒盟、包头市2024-2025学年高三上学期期中考试地理试题,共3页。
内蒙古包头市2023-2024学年高三上学期开学调研考试 地理试题及答案:
这是一份内蒙古包头市2023-2024学年高三上学期开学调研考试 地理试题及答案,文件包含内蒙古包头市2023-2024学年高三上学期开学调研考试地理pdf、内蒙古包头市2023-2024学年高三上学期开学调研考试地理答案pdf等2份试卷配套教学资源,其中试卷共4页, 欢迎下载使用。

