资料中包含下列文件,点击文件名可预览资料内容
还剩15页未读,
继续阅读
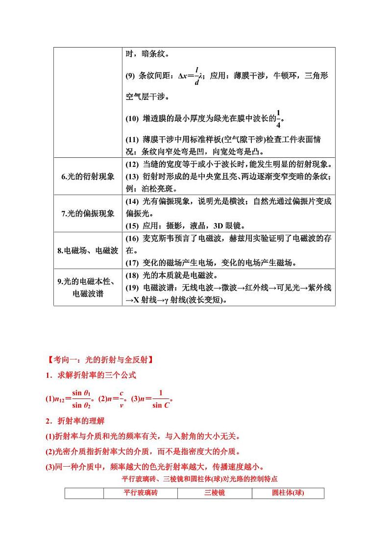
重难点21 光 电磁波(含答案) 2025年高考物理专练(广东专用)
展开
这是一份重难点21 光 电磁波(含答案) 2025年高考物理专练(广东专用),文件包含重难点21光电磁波教师版2025年高考物理专练广东专用pdf、重难点21光电磁波学生版2025年高考物理专练广东专用pdf等2份试卷配套教学资源,其中试卷共30页, 欢迎下载使用。
相关试卷
重难点12 电场(含答案) 2025年高考物理专练(广东专用):
这是一份重难点12 电场(含答案) 2025年高考物理专练(广东专用),文件包含重难点12电场教师版2025年高考物理专练广东专用pdf、重难点12电场学生版2025年高考物理专练广东专用pdf等2份试卷配套教学资源,其中试卷共24页, 欢迎下载使用。
重难点14 光 电磁波-2025年高考物理 热点 重点 难点 专练(黑吉辽专用):
这是一份重难点14 光 电磁波-2025年高考物理 热点 重点 难点 专练(黑吉辽专用),文件包含重难点14光电磁波-2025年高考物理热点重点难点专练黑吉辽专用原卷版docx、重难点14光电磁波-2025年高考物理热点重点难点专练黑吉辽专用解析版docx等2份试卷配套教学资源,其中试卷共46页, 欢迎下载使用。
重难点24 近代物理-2025年高考物理 热点 重点 难点 专练(广东专用):
这是一份重难点24 近代物理-2025年高考物理 热点 重点 难点 专练(广东专用),文件包含重难点24近代物理-2025年高考物理热点重点难点专练广东专用原卷版docx、重难点24近代物理-2025年高考物理热点重点难点专练广东专用解析版docx等2份试卷配套教学资源,其中试卷共25页, 欢迎下载使用。

