还剩6页未读,
继续阅读
2024~2025学年江西省景德镇市乐平中学高二上期末数学试卷(含答案)
展开
这是一份2024~2025学年江西省景德镇市乐平中学高二上期末数学试卷(含答案),共9页。
相关试卷
江西省景德镇市乐平中学2024-2025学年高二上学期期末数学试卷(含答案):
这是一份江西省景德镇市乐平中学2024-2025学年高二上学期期末数学试卷(含答案),共9页。
2024~2025学年江西省景德镇市乐平三中高二(上)期中数学试卷(含答案):
这是一份2024~2025学年江西省景德镇市乐平三中高二(上)期中数学试卷(含答案),共11页。
2024~2025学年江西省景德镇市乐平中学高二(上)期中数学试卷(含答案):
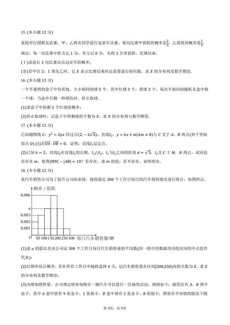
这是一份2024~2025学年江西省景德镇市乐平中学高二(上)期中数学试卷(含答案),共9页。

