所属成套资源:2025蚌埠高三上学期第一次教学质量检查考试(1月)(新)及答案(九科)
2025蚌埠高三上学期第一次教学质量检查考试(1月)生物含解析
展开
这是一份2025蚌埠高三上学期第一次教学质量检查考试(1月)生物含解析,文件包含2025届安徽省蚌埠市高三年级第一次教学质量检查考试生物试题含解析docx、2025届安徽省蚌埠市高三年级第一次教学质量检查考试生物试题无答案docx等2份试卷配套教学资源,其中试卷共29页, 欢迎下载使用。
注意事项:
1.答卷前,务必将自己的姓名和座位号填写在答题卡和试卷上。
2.回答选择题时,选出每小题答案后,用铅笔把答题卡上对应题目的答案标号涂黑。如需改
动,务必擦净后再选涂其他答案标号。回答非选择题时,将答案写在答题卡上。写在本试卷
上无效。
3.考试结束后,将本答题卡交回。
一、选择题(本题有 15 个小题,每小题只有 1 个选项符合要求。每小题 3 分,共 45 分。)
1. 我国航天员饮食中配置了 120 余种营养均衡、口感良好的航天食品,以保障航天员的身体健康。下列叙
述不正确的是( )
A. 航天员食品中含有的无机盐对维持细胞的渗透压和酸碱平衡具有重要作用
B. 航天员食品中含有多种维生素,其中维生素 D 可以促进肠道对钙、磷的吸收
C. 航天员食品中含有 P 元素进入细胞后主要用于合成糖类、核酸、磷脂等
D. 航天员食品中含有脂肪、糖类等物质可以为细胞的生命活动提供能量
2. 胆固醇在人体血液中会与磷脂和蛋白质结合形成低密度脂蛋白颗粒(LDL),LDL 与靶细胞上蛋白质
(LDLR)结合后,运输至靶细胞内被利用,从而降低血液中胆固醇的含量,如图所示,下列说法错误的是
( )
A. 大分子 LDL 与膜上的 LDLR 结合后引起细胞膜内陷形成小囊
B. 图中 LDL 经 LDLR 介导进入细胞体现了细胞膜的选择透过性
C. LDL 与膜上的 LDLR 结合体现了细胞膜具有信息交流的功能
D. 与 LDLR 加工修饰有关的细胞器可能有内质网、高尔基体
第 1页/共 10页
(北京)股份有限公司
3. 生物兴趣小组的同学通过实验研究了不同底物浓度和酶浓度对酶促反应速率的影响,实验结果如下图,
有关说法错误的是( )
A. 实验甲、乙的自变量分别是底物浓度和酶浓度,因变量均为酶促反应速率
B. 酶促反应速率可通过检测单位时间内产物的生成量或底物的消耗量来表示
C. 实验甲和乙中温度、PH 均为可影响实验结果 无关变量,需保持相同且适宜
D. 实验甲需保持不同底物浓度下酶量充足,实验乙需保持不同酶浓度下底物充足
4. 细胞分裂过程中姐妹染色单体分离的机制如图所示,当“黏连”一对姐妹染色单体的黏连蛋白被分离酶切
割后,姐妹染色单体分开,成为两条染色体;研究发现,P 蛋白是分离酶的抑制剂。下列相关叙述错误的是
( )
A. P 蛋白在有丝分裂后期和减数分裂Ⅱ后期开始被降解
B. 分离酶可在有丝分裂后期和减数分裂Ⅱ后期发挥作用
C. P 蛋白突变体的姐妹染色单体间的黏连蛋白可能提前降解
D. 黏连蛋白可能 在间期合成,经核孔进入细胞核发挥作用
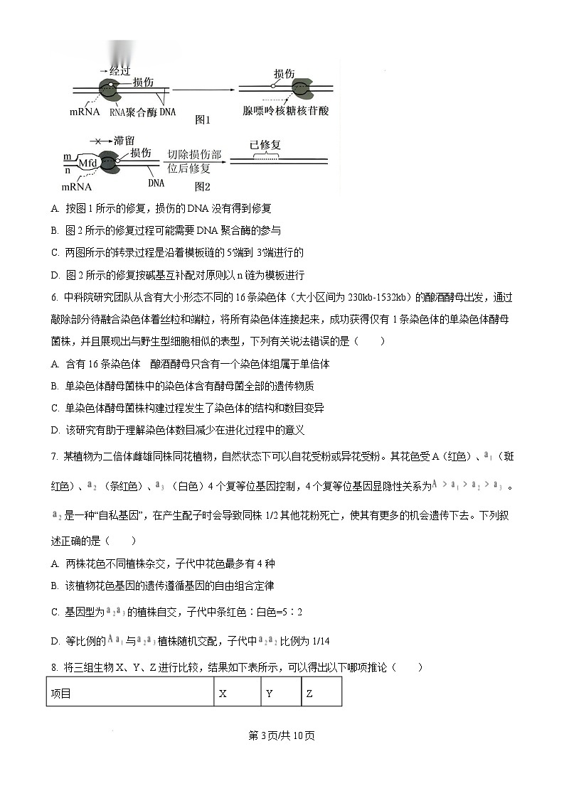
5. 研究发现,RNA 聚合酶沿模板 DNA 转录过程中,会感知 DNA 损伤,继而启动修复,相关机制如图所
示,如损伤较小,RNA 聚合酶经过损伤位点时,腺嘌呤核糖核苷酸会不依赖于模板掺入 mRNA(如图 1);
如损伤较大,修复因子 Mfd 识别、结合滞留的 RNA 聚合酶,引导多种修复因子及相关酶进行修复(如图 2)。
下列叙述错误的是( )
第 2页/共 10页
(北京)股份有限公司
A. 按图 1 所示的修复,损伤的 DNA 没有得到修复
B. 图 2 所示的修复过程可能需要 DNA 聚合酶的参与
C. 两图所示的转录过程是沿着模板链的 5′端到 3′端进行的
D. 图 2 所示的修复按碱基互补配对原则以 n 链为模板进行
6. 中科院研究团队从含有大小形态不同的 16 条染色体(大小区间为 230kb-1532kb)的酿酒酵母出发,通过
敲除部分待融合染色体着丝粒和端粒,将所有染色体连接起来,成功获得仅有 1 条染色体的单染色体酵母
菌株,并且展现出与野生型细胞相似的表型,下列有关说法错误的是( )
A. 含有 16 条染色体 酿酒酵母只含有一个染色体组属于单倍体
B. 单染色体酵母菌株中的染色体含有酵母菌全部的遗传物质
C. 单染色体酵母菌株构建过程发生了染色体的结构和数目变异
D. 该研究有助于理解染色体数目减少在进化过程中的意义
7. 某植物为二倍体雌雄同株同花植物,自然状态下可以自花受粉或异花受粉。其花色受 A(红色)、 (斑
红色)、 (条红色)、 (白色)4 个复等位基因控制,4 个复等位基因显隐性关系为 。
是一种“自私基因”,在产生配子时会导致同株 1/2 其他花粉死亡,使其有更多的机会遗传下去。下列叙
述正确的是( )
A. 两株花色不同植株杂交,子代中花色最多有 4 种
B. 该植物花色基因的遗传遵循基因的自由组合定律
C. 基因型为 的植株自交,子代中条红色∶白色=5∶2
D. 等比例的 与 植株随机交配,子代中 比例为 1/14
8. 将三组生物 X、Y、Z 进行比较,结果如下表所示,可以得出以下哪项推论( )
项目 X Y Z
第 3页/共 10页
(北京)股份有限公司
细胞壁 有 有 没有
某种见于三组生物的蛋白的氨基酸
100% 45% 55% 序列相似度(以 X 作为参照)
A. X 与 Y 均是原核生物
B. Y 在三者之中是最低等的
C. X 与 Z 的亲缘关系较 X 与 Y 近
D. Y 与 Z 的亲缘关系较 Y 与 X 近
9. 正常情况下,人体内环境的成分和理化性质处于相对稳定状态。由于焦虑或极度悲伤等原因造成肺过度
换气,会排出过多 ,从而引发机体碱中毒,严重时会导致患者昏迷。下列有关叙述错误的是( )
A. 过度排出 ,使血浆中的 浓度下降,PH 上升
B. 持续降低的血浆 浓度会加剧碱中毒,是负反馈调节的结果
C. 急性呼吸性碱中毒患者可吸入含 的混合气体或反复屏气来缓解
D. 内环境的稳态需要多器官、系统的协调活动,共同维持其相对稳定状态
10. 2024 年 11 月 3 日,蚌埠马拉松在蚌埠市奥体中心鸣枪起跑。参赛运动员在跑步过程中机体只有保持相
对稳定状态才能坚持跑完全程。下列有关机体通过调节保持相对稳定的叙述错误的是( )
A. 跑步时运动员交感神经活动占优势,支气管扩张,消化液分泌减少
B. 跑步时产热增多,可通过皮肤血流量增多、汗腺分泌增多维持体温
C. 跑步时运动员大量出汗,抗利尿激素分泌增加,醛固酮分泌减少
D. 运动员沿固定线路运动是通过大脑皮层以及其他中枢的分级调节实现的
11. 寒冷、干旱等逆境条件下,叶柄的基都会出现一个特化的区域称为离层,离层区细胞的凋亡直接导致了
叶片的脱落。研究发现,植物叶片的脱落与多种激素有关:乙烯可促进纤维素酶基因和果胶酶基因的表达,
脱落酸促进衰老叶片中有机物向幼芽、幼叶处运输,离层区细胞两侧(近基端、远基端)的生长素浓度与
叶片脱落关系如图所示。下列说法错误的是( )
第 4页/共 10页
(北京)股份有限公司
A. 将高浓度的生长素施于离层区的近基端一侧会加速叶柄脱落
B. 脱落酸可以将叶片中有机物转移到生长旺盛部位,增强植物抗逆性
C. 落叶是由环境因素和植物激素的变化引起的,与细胞中基因的表达无关
D. 决定器官生长发育的,往往不是某种激素的绝对含量,而是激素的相对含量
12. 安徽麝,我国特有物种,国家—级重点保护野生动物,主要分布于大别山区,以地衣、灌木枝叶为主要
食物。为探究安徽麝与安徽小麂(以嫩叶、幼芽、青草等为食)、野猪(食物很杂)的关系,科研小组调查
了大别山区三者出现的相对频率,如图所示。下列说法错误的是( )
A. 下午 18 时左右,安徽麝与野猪的竞争最激烈
B. 适宜用红外相机自动拍摄技术对安徽麝进行调查
C. 在安徽麝自然栖息地建立自然保护区属于就地保护
D. 三者在白天均出现活动高峰,但在日活动节律上存在生态位分化
13. 海洋“微型生物碳泵(MCP)”理论由中国科学家提出:微型生物将活性溶解有机碳转化为惰性溶解有机
碳,使其不易被分解释放,从而构成了海洋储碳。下列说法正确的是( )
A. 参与 MCP 过程的微生物在生态系统中属于生产者
B. “微型生物碳泵”增加了海洋储碳量,可减轻全球温室效应
C. 增强海洋“微型生物碳泵”有利于加快无机环境中 的消耗
D. 在海洋生物群落与无机环境之间不断循环 过程称为碳循环
14. 科研人员利用动物细胞融合技术制备单克隆抗体过程如下图所示。下列相关叙述正确的是( )
第 5页/共 10页
(北京)股份有限公司
A. ①过程要多次注射抗原,其目的是刺激小鼠产生更多的抗体
B. 与植物体细胞杂交相比,过程②特有的诱导融合的方法是 PEG 融合法
C. 步骤③筛选出的杂交瘤细胞既能无限增殖又可以分泌特定抗体
D. 步骤④需要克隆化培养和抗体检测,从而获得满足需要的杂交瘤细胞
15. 木质素是植物秸秆中的一种难以降解的含碳有机物,会影响秸秆等农业废弃物的有效利用。木质素降解
菌分泌的漆酶不仅能降解木质紊,还可催化蓝色物质苯胺蓝分解成 和 。研究人员利用苯胺蓝培养
基筛选高效降解木质素的菌株。下列有关说法错误的是( )
A. 木质素降解菌能在以木质素为唯一碳源的培养基生长
B. 培养基中透明圈直径与菌落直径比值越大,木质素分解菌分解效果越好
C. 培养基中仅提供碳源、氮源、水、无机盐,木质素降解菌就可以正常生长
D. 可从腐烂树皮获取菌样,采用稀释涂布平板法或血球计数板对木质素降解菌计数
二、非选择题(本题有 5 个小题,共 55 分)
16. 浓度是影响植物光合作用速率的重要因素之一。核酮糖二磷酸羧化酶(Rubi-sc)是一种催化
固定的酶,在低浓度 条件下,其催化效率低。下列图 1、图 2 表示不同植物的不同 浓缩机制,
极大提高了 Rubisc 所在局部空间位置的 浓度,促进了 的固定。据图回答下列问题:
第 6页/共 10页
(北京)股份有限公司
(1)真核细胞叶绿体中,在 Ruhisc 的催化下, 参与暗反应过程,此过程发生在______中,该过程需
要光反应为其提供______。
(2)海水中的无机碳主要以 和 两种形式存在,水体中 浓度低、扩散速度慢。有些藻类植
物具有图 l 所示的无机碳浓缩过程,据图分析,图中 浓度最高的场所是______(填“细胞外”或“细胞
质基质”或“叶绿体”),原因是______。
(3)玉米中存在另一种 浓缩机制如图 2 所示,据此可以推测,夏天中午玉米可能______(填“存在”
或“不存在”)“光合午休”现象,原因是______。
17. 过敏性鼻炎是一种由基因和环境因素共同导致的多因素性疾病。当身体的免疫系统对环境中的过敏原如
花粉、尘螨等过度反应时,会导致黏膜慢性炎症,症状主要为发作性喷嚏、流涕和鼻塞。图 1 为引发过敏
性鼻炎的机制示意图,请据图回答问题:
第 7页/共 10页
(北京)股份有限公司
(1)引发鼻炎的物质 A 被称为______。当人体首次接触物质 A______(选填“会”或“不会”)产生抗体。过
敏反应出现的原因是免疫系统的______功能异常。
(2)在过敏反应中细胞 1 发挥的功能是______,B 细胞活化需要过敏原和 B 细胞接触以及______两个信号
的刺激。
(3)在过敏反应中,肥大细胞释放的物质 B______(填名称)和嗜酸性粒细胞释放的碱性蛋白等引起血管
通透性增加,从而导致组织液增多,使得鼻腔通道变窄,导致鼻塞。
(4)糠酸莫米松鼻喷雾剂是糖皮质激素类药物,常用于治疗鼻炎。图 2 是临床实验结果,结合图分析可知
糠酸莫米松通过______缓解鼻炎症状。
18. 三汊河国家湿地公园位于淮河流域中部,是各类生物的天然“水上乐园”。我国特有珍稀鸟类,号称“鸟
中大熊猫”的震旦鸦雀,就在三汊河湿地内繁殖栖息。
(1)三汊河湿地生态系统的结构包括______。生态系统中生产者同化的能量一部分用于自身呼吸作用以热
能形式散失,另一部分用于______。
(2)为进一步提高震旦鸦雀的种群数量,研究人员提出人工辅助繁殖再放生到野外湿地的措施,该措施
______(填“能”或“不能”)提高该湿地中震且鸦雀种群的环境容纳量,理由是______。
(3)在三汊河湿地修复工程中,往往优先选择具有较强污染物净化能力的本地湿地植物;还要考虑这些湿
地生物之间的各种相互作用,以实现结构和功能的协调。由此可知,在修复工程中遵循的原理有______。
(4)近年来有些群众在湿地附近进行放生,请从生态平衡的角度分析,禁止向湿地放生的理由是______。
19. 杂种优势是指两个遗传组成不同的亲本杂交,产生的杂种一代在诸多方面比双亲优越的现象。我国科研
人员培育了某光温敏不育系水稻,其雄性育性受日照时间和温度调控,下图表示使用光温敏不育系和野生
可育系水稻获得 杂交种的过程,回答下列问题。
第 8页/共 10页
(北京)股份有限公司
(1)雄性不育系的获得,大大提高了杂交育种的工作效率,这是因为水稻具有两性花,花小,自然条件下
可以发生自花授粉,将光温敏不育系应用在育种中,不育系可作为______(父本/母本)能免去杂交过程中
的______步骤。
(2)研究发现,基因型 aa 表现为光温敏不育系水稻,基因型 AA 表现为野生可育系水稻,利用图中水稻,
获得大量光温敏不育系最简单的方法是______。
(3)图中使用光温敏不育系水稻与野生可育系水稻杂交,收获______(光温敏不育系/野生可育系)植株上
的籽粒即为所需杂交种。
(4)制取杂交种过程中,光温敏不育系水稻仍有约 5%的自交结实率,为制种带来了一定困难。现有野生
可育系纯合紫叶、野生可育系纯合绿叶、光温敏不育系纯合紫叶、光温敏不育系纯合绿叶水稻若干(绿叶
对紫叶为显性性状),为了解决上述问题,可在______条件下,选用______水稻进行杂交,并在子代秧苗期
内剔除______叶秧苗即可。
20. 磷脂酸(PA)是调节植物生长发育和逆境响应的重要信使物质,研究人员用基因工程技术将 PA 结合蛋
白(PABD)基因与绿色荧光蛋白(GFP)基因融合,构建有效监测细胞 PA 变化的荧光探针,并测定拟南
芥细胞内 PA 含量。构建荧光探针表达载体过程如图所示,请回答下列问题。
注:bar 为草胺膦抗性基因; 为卡那霉素抗性基因。
第 9页/共 10页
(北京)股份有限公司
(1)基因工程操作中构建基因表达载体时,限制酶切割 DNA,断裂______(化学键名称)以形成黏性末端。
(2)PCR 技术中有时需要在引物的______(填 5′或 3′)端增加限制酶切割位点,以便目的基因和运载体连
接。
(3)利用农杆菌花序侵染法转化拟南芥,将获得的种子(T1)进行表面消毒,均匀铺在含有草胺膦的 MS
培养基上,而不是含卡那霉素的培养基进行筛选和鉴定的原因是______。T1 代自交获得的 T2 代幼苗的抗
性表现和比例为______,说明 T1 为单个位点插入的转基因株系。
(4)通过观测转基因拟南芥细胞中______,了解 PA 的表达情况。
第 10页/共 10页
相关试卷
这是一份2025蚌埠高三上学期第一次教学质量检查考试(1月)生物PDF版含答案,共9页。
这是一份安徽省蚌埠市2025届高三上学期第一次教学质量检查生物试卷及答案,共9页。
这是一份2025蚌埠高三上学期第一次教学质量检查考试(1月)生物PDF版含答案,共9页。

