2025届河南省安阳市高三一模生物试题
展开
这是一份2025届河南省安阳市高三一模生物试题,共21页。试卷主要包含了单选题,多选题,非选择题等内容,欢迎下载使用。
一、单选题
1.酵母菌基于自身的诸多优势而成为生物化学、遗传学和细胞生物学的重要研究模型。借助酵母菌,众多科学家们获得了诺贝尔奖,如发现了酶的存在、解析了tRNA的结构、发现了细胞周期、端粒的保护功能、细胞内物质的囊泡运输、细胞自噬等。下列叙述正确的是( )
A.tRNA为单链大分子物质,其空间结构中无氢键存在
B.酵母菌细胞分裂过程中染色体数目加倍发生在分裂间期
C.若高尔基体发生突变,则蛋白质可能会集中堆积在内质网中
D.细胞自噬过程中,需在溶酶体内不断合成降解自身结构的酶
2.铁死亡是一种新型的程序性细胞死亡方式,其发生条件为铁离子的存在和细胞膜的脂质过氧化。发生铁死亡的细胞线粒体嵴减少,外膜破裂,细胞中积累了大量的脂质过氧化物。目前用于癌症治疗的纳米材料中大多都含铁。下列相关推测合理的是( )
A.不饱和脂肪酸的熔点较高,发生铁死亡细胞的细胞膜通透性增大
B.发生铁死亡的细胞线粒体供能减少,线粒体基质中乳酸积累增多
C.细胞中大量的脂质过氧化物积累可能会损伤生物膜系统的功能
D.纳米材料中的铁离子进入细胞后将癌细胞杀死的过程属于细胞坏死
3.研究人员测定了不同pH对木瓜蛋白酶活性的影响,绘制曲线如图所示。分子模拟结果显示:随着pH增加,木瓜蛋白酶的氢键数量逐渐增加,但pH=7时氢键数量最多,酶蛋白内部结构更致密,pH=4条件下酶内部结构疏松。下列相关叙述错误的是( )
A.pH通过影响酶的空间结构进而影响酶的活性
B.pH=2或pH=10时,木瓜蛋白酶可能完全失活
C.pH=7比pH=4时木瓜蛋白酶降低活化能的效果更显著
D.氢键数量变化导致酶空间结构和肽键数量发生改变
4.基因的概念处于不断修正与完善之中。孟德尔认为生物性状是由遗传因子控制的,摩尔根确认了基因是一个客观实体。科学家发现φX174噬菌体编码两个蛋白质的基因共用了一段序列,提出了重叠基因的概念。部分学者提出了基因可以是一段RNA片段的观点。下列相关叙述正确的是( )
A.孟德尔认为减数分裂过程中基因和染色体的行为具有平行关系
B.重叠基因使基因组较小的原核细胞可以编码更多的蛋白质
C.HIV体内RNA中脱氧核苷酸的排列顺序贮存了遗传信息
D.所有细胞生物的基因都位于染色体和含DNA的细胞器中
二、多选题
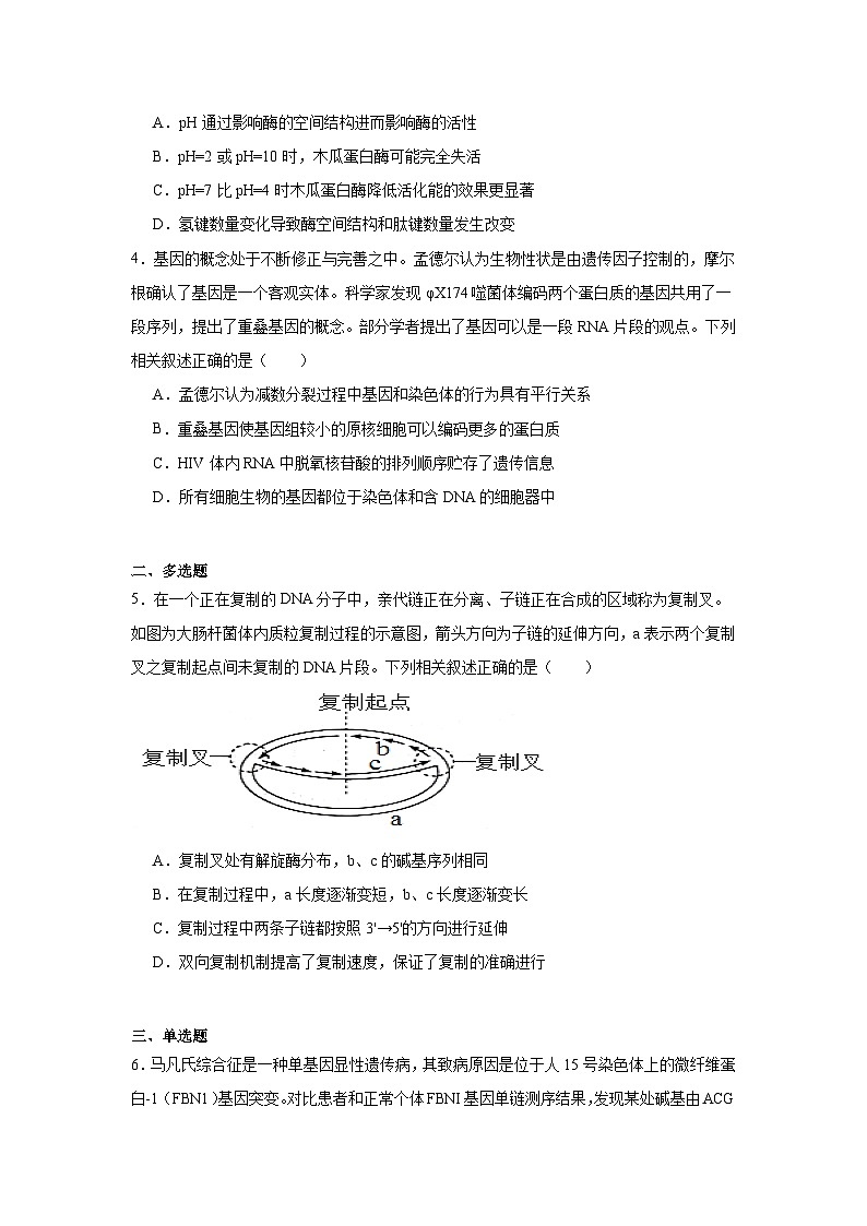
5.在一个正在复制的DNA分子中,亲代链正在分离、子链正在合成的区域称为复制叉。如图为大肠杆菌体内质粒复制过程的示意图,箭头方向为子链的延伸方向,a表示两个复制叉之复制起点间未复制的DNA片段。下列相关叙述正确的是( )
A.复制叉处有解旋酶分布,b、c的碱基序列相同
B.在复制过程中,a长度逐渐变短,b、c长度逐渐变长
C.复制过程中两条子链都按照3'→5'的方向进行延伸
D.双向复制机制提高了复制速度,保证了复制的准确进行
三、单选题
6.马凡氏综合征是一种单基因显性遗传病,其致病原因是位于人15号染色体上的微纤维蛋白-1(FBN1)基因突变。对比患者和正常个体FBNI基因单链测序结果,发现某处碱基由ACG(其对应半胱氨酸)突变为ATG(其对应酪氨酸),导致蛋白质二硫键不能形成,从而患病。下列相关叙述错误的是( )
A.马凡氏综合征在家系的遗传中具有世代连续性
B.微纤维蛋白-1的二硫键在游离的核糖体中形成
C.患者FBN1的mRNA中的序列由UGC突变为UAC
D.基因中单个碱基对的替换可引起多肽结构的改变
7.胰岛素抵抗指胰岛素靶组织对胰岛素生理水平的敏感性降低的状态。胰岛素抵抗与内质网功能增强有关。研究发现,生酮饮食(高脂肪低糖类饮食结构)可以改善2型糖尿病患者的胰岛素抵抗,检测到其细胞中内质网膜蛋白相关基因ATF、CHOP的转录水平下降。下列叙述错误的是( )
A.发生胰岛素抵抗的机体对葡萄糖的摄取、利用和储存能力下降
B.机体胰岛素含量正常,但特异性受体不足时也会出现胰岛素抵抗
C.生酮饮食改善胰岛素抵抗的机制可能是减弱了内质网的功能
D.胰岛素随血液循环运输,其作用的靶器官仅为肝脏、骨骼肌
8.补体存在于人和动物的血清或组织液中,是一组不耐热、经活化后具有酶活性、可参与免疫应答的蛋白质。补体激活后可增强吞噬细胞的吞噬功能,清除肿瘤细胞,某些病理条件下会引起自身正常细胞溶解。下列相关叙述错误的是( )
A.活化后的补体能对机体内某些反应起催化作用
B.补体清除肿瘤细胞体现了免疫系统的监视功能
C.补体引起自身正常细胞溶解属于免疫缺陷病
D.吞噬细胞能参与非特异性免疫和特异性免疫
9.藜麦含有众多的营养物质,被誉为“谷物之王”。藜麦在生长发育过程中各种激素含量发生变化,共同调节其生命活动。下列叙述错误的是( )
A.种子萌发时,决定发育过程的是不同激素的相对含量
B.在促进细胞分裂方面,生长素和细胞分裂素有协同作用
C.在促进果实脱落的过程中,乙烯与脱落酸起协同作用
D.种子萌发过程中,油菜素内酯和细胞分裂素的作用相抗衡
10.种群的数量特征是种群动态的重要内容。研究人员将捕获的高原鼢鼠采用皮下注射被动式电子标签,再次捕获时对被捕获个体进行电子标签扫描以识别重捕个体,绘制了如下高原鼢鼠种群数量年际变化图(种群净补充量指的是在一定时间内,新加入种群的个体数量与新减少的个体数量的差值)。下列相关叙述错误的是( )
A.电子标签的注射与扫描使调查的种群密度更准确
B.秋季至次年春季存活率低的原因为食物匮乏、气温较低
C.气温、降水量属于影响鼢鼠种群密度的非密度制约因素
D.2016年春季至秋季种群净补充量上升是因为出生率上升
11.科研人员用样方法对广西猫儿山高山湿地的物种多样性、群落演替程度进行了调查,共记录到维管植物136种,隶属于62科103属。演替初期为杂草群落,后逐渐演替为乔木群落。下列叙述错误的是( )
A.维管植物隶属于62科103属,属于群落物种丰富度的调查
B.高山湿地群落逐渐演替成为乔木群落的过程属于初生演替
C.演替的后期群落结构趋于复杂,生态位的分化更加明显
D.演替过程中优势种发生取代,水分是影响演替的主要因素
12.北京日报发表文章:严格湿地保护制度,让“红线”变“红利”。针对我国湿地生态系统仍然存在“赤字”问题,政府在生态修复时,应注意选择净化能力较强的物种去除湿地中的有毒物质和营养盐,充分考虑不同种群的环境容纳量,保护和恢复湿地与陆地、水域的连接等。下列相关叙述错误的是( )
A.湿地与陆地、水域的连接可以促进生物迁移,增加湿地的遗传多样性
B.湿地保护过程中选择种植净化能力强的物种遵循了生态工程的自生原理
C.湿地保护过程中考虑不同种群的环境容纳量遵循了生态工程的协调原理
D.湿地具有的调节气候、旅游观赏功能体现了生物多样性的直接价值
13.酸乳是牛奶在乳酸链球菌和保加利亚乳杆菌等作用下发酵形成的。它具有爽口的酸味,且极易消化吸收,有调理肠道的作用,所以深受人们欢迎。其制备工艺为鲜乳→杀菌→接种→发酵→后熟→成品。下列相关叙述正确的是( )
A.酸乳具有酸味的原因是含有乳酸,发酵产生乳酸的第二阶段伴随少量ATP的生成
B.酸乳有调理肠道的作用是因为后熟过程未经高温处理,活性乳酸菌可改善肠道微生态
C.用于鲜乳的原液首先必须进行高温处理,其目的是消毒,以保证接种后的正常发酵
D.平板划线法和稀释涂布平板法均可获得单一菌种,后者统计结果可能比实际值偏大
14.在植物的改良过程中,通过原生质体融合进行植物体细胞杂交已成为产生新基因型和操纵倍性的重要工具。科研人员将基因型为Aa的二倍体柑橘植株进行自身原生质体融合,所得四倍体植株再与原二倍体柑橘杂交,最后从杂交植株上得到了无子柑橘。嫁接时接上去的芽或枝叫作接穗,承受接穗的植株叫作砧木。下列相关叙述正确的是( )
A.原生质体融合后得到的四倍体植株茎秆粗壮,可作为嫁接过程中的接穗
B.杂交植株上得到无子柑橘的原因是抑制了减数分裂过程中纺锤体的形成
C.利用细胞膜的信息交流功能,有活力的原生质体在台盼蓝溶液中不被染色
D.理论上,四倍体植株与原二倍体柑橘杂交的后代中基因型为aaa的个体占1/12
15.阿尔茨海默病(AD)是一种复杂的神经退行性疾病,β-淀粉样蛋白在大脑中的积累和沉积是AD发病和发展的主要因素。科研人员将蛋白酶与单克隆抗体结合制备了催化性抗体,同时它还具有免疫活性,微量使用对AD就有一定的治疗效果。下列相关叙述正确的是( )
A.杂交瘤细胞制备时可使用灭活病毒、高Ca2+—高pH诱导细胞融合
B.杂交瘤细胞产生的单克隆抗体只能从生物体的腹腔中大量提取
C.催化性抗体效果显著的原因为单克隆抗体特异性强、酶有高效性
D.杂交瘤细胞传代培养过程中会发生细胞贴壁现象及接触抑制现象
16.DNA条形码技术是通过分析生物体内DNA片段来对物种进行快速准确鉴定的技术。目前生命条形码数据库中已收录的DNA条形码序列高达9469289条,该技术将成为物种分子鉴定和分类的常规研究手段。下列相关叙述错误的是( )
A.DNA条形码中碱基的排列顺序具有特异性
B.只测定双链DNA的一条链不能获得DNA条形码
C.条形码中保守序列可设计成通用引物,用于扩增
D.外源基因的插入可能导致条形码鉴定结果错误
四、非选择题
17.香鳞毛蕨是一种具有很高的药用价值的植物资源,研究人员对其相关生理活动的日变化进行了检测,结果如下图所示。回答下列问题:
(1)香鳞毛蕨光合作用过程中NADPH的运动方向为 。
(2)据图1分析,07:00~10:00期间影响光合速率的主要因素为 。
(答两种)。13:00后影响光合速率的主要因素为光照强度,判断依据为 。
(3)图2中06:00时香鳞毛蕨的总光合速率为 μml·m-2·s-1。11:00~18:00期间该植物体内有机物的积累量不断 ,判断依据是 。
(4)有人认为图2中B~C间呼吸速率增强是因为呼吸作用的最适温度位于B~C之间。已知B时的温度为T1,C时的温度为T2,请以CO2传感器为检测工具,简要写出探究呼吸酶的最适温度的实验思路: 。
18.机体不同器官、系统协调统一地共同完成各项生命活动,是维持内环境稳态的基础。生长抑素是下丘脑分泌、作用于垂体的激素;突触蛋白位于突触小泡上,机体产生的抗体能与其结合,进而影响突触的功能,其机制分别如图1、图2所示,氨基丁酸(GABA)是脑内主要的神经递质。请回答下列问题:
(1)图1中甲状腺激素的分泌存在 调节。下丘脑两区域接受甲状腺激素的信号后再分泌TRH、生长抑素,这两种激素对垂体的作用效果是 (填“相同”或“相反”)的。甲状腺激素是氨基酸衍生物,其主要作用机制是甲状腺激素与 结合后,通过 ,进而影响生物体的性状。
(2)写出图2中GABA引起突触后膜内出现a~b电位变化的过程: 。突触蛋白抗体会使神经—肌肉接头处出现肌无力现象,原因为 ,这属于免疫失调中的 病。
19.微宇宙技术是将自然生态系统加以简化并对其过程进行模拟,以得到各种定量数据的技术。研究人员利用微宇宙技术探究了温度对节肢动物素色异爪蝗(植食性昆虫)、横纹金蛛(肉食性昆虫)的能量利用的影响(单位:百万千焦),结果如下表。分析并回答下列问题:
(1)生态系统的结构包括 两部分。不同植物的颜色为素色异爪蝗提供可以采食的信息,体现了生态系统信息传递的作用是 。
(2)生物体同化的能量有多个利用途径,图中的a的数值为 百万千焦。
(3)假设素色异爪蝗的同化量与上一营养级的同化量比值为m,横纹金蛛同化量与上一营养级的同化量比值为n,则增温后素色异爪蝗的m值提高了 (不保留小数点),增温变化对 (填“m”或“n”)的影响更大。
(4)微塑料通常被定为粒径小于5mm的塑料纤维、颗粒或者薄膜,微塑料污染被列为全球十大新兴环境问题之一。微塑料 (填“会”或“不会”)通过食物链富集出现在横纹金蛛体内,原因是 。
20.遗传性脊髓小脑共济失调(SCA)以常染色体显性遗传为主,也有常染色体隐性遗传及伴X染色体连锁遗传的报道。假肥大型肌营养不良(DMD)可以由DMD基因的缺失、重复或基因内部微小片段的缺失所致,极少数病例是染色体结构重排破坏了DMD基因引起的。研究人员调查了患有两种遗传病的家庭后绘制的系谱图如图1,已知Ⅱ1不携带DMD致病基因,Ⅱ6不携带致病基因。请回答下列问题:
(1)图示家系中SCA的遗传方式为 ,依据是 。
(2)图示家系中DMD为 遗传病。引起DMD致病原因中的基因缺失、基因内部微小片段的缺失分别属于可遗传变异中的 。
(3)Ⅱ1与Ⅱ2的子代男孩中同时患两种病的概率为 ,Ⅲ7为纯合子的概率为 。
(4)通过染色体核型分析、基因测序技术,研究人员认为DMD的致病机制如图2所示。图示的染色体重排属于染色体结构变异中的 ,使DMD基因结构被破坏。用两对引物F1/R1和F2/R2对家系I2、Ⅱ1提取的DNA分别进行两次PCR扩增,I2、Ⅱ1扩增出的片段的长度分别为 、 。
21.外泌体是一种大小为30~100mm的细胞外膜囊泡,尤其在癌症的诊断及治疗等领域发挥重要作用。研究人员构建了含有近红外荧光蛋白iRFP682基因和外泌体标记蛋白CD63基因的表达载体。载体构建过程中用到的限制酶的切割位点及部分过程如下图所示(AmpR表示氨苄青霉素抗性基因)。请回答下列问题:
(1)为将CD63-iRFP682基因与质粒进行准确和高效地连接,对CD63-iRFP682基因、质粒分别用 、 酶进行切割。基因表达载体中启动子的功能是 。
(2)PCR扩增CD63-iRFP682基因的过程中,设计的引物序列为 、 。若将该基因片段扩增6次,则消耗 个引物分子。
(3)将构建好的基因表达载体通过适当的方式导入癌细胞。癌细胞培养过程中的pH为 。检测该基因表达载体是否成功导入受体细胞的便捷方法是 。
(4)将目的基因导入大肠杆菌,提取其体内蛋白质注入兔子体内,进一步提取兔子体内的抗体,再与提取的转基因癌细胞外泌体中的蛋白质进行杂交,然后进行电泳。若CD63-iRFP682基因在癌细胞内表达,电泳结果会出现特异性条带,此过程依据的原理是 。
同化量
呼吸作用散失
分解者
下一营养级
未利用
上一营养级同化量
增温前素色异爪蝗
200
80
60
a
20
2000
增温后素色异爪蝗
b
110
80
60
10
2167
增温前横纹金蛛
100
40
c
20
10
833
增温后横纹金蛛
d
55
40
30
5
813
《2025届河南省安阳市高三一模生物试题》参考答案
1.C
【分析】溶酶体:含有多种水解酶,能分解衰老、损伤的细胞器,吞噬并杀死侵入细胞的病毒或病菌。
【详解】A、tRNA为单链大分子物质,但其存在双链区域,双链区域有氢键存在,A错误;
B、酵母菌细胞分裂过程中染色体数目加倍发生在有丝分裂后期着丝粒(着丝点)分裂后,B错误;
C、高尔基体可对来自内质网的蛋白质进行加工、分类和包装,若高尔基体发生突变,则蛋白质可能会集中堆积在内质网中,C正确;
D、溶酶体中酶的本质是蛋白质,合成场所是核糖体,D错误。
故选C。
2.C
【分析】细胞凋亡是指由基因所决定的细胞自动结束生命的过程,由于细胞凋亡受到严格的由遗传机制决定的程序性调控,所以它是一种程序性死亡。
【详解】A、一般而言,不饱和脂肪酸熔点较低,饱和脂肪酸熔点较高,A错误;
B、乳酸是无氧呼吸的产物,产生场所是细胞质基质,B错误;
C、生物膜系统功能的发挥依赖于其特定结构,细胞中大量的脂质过氧化物积累可能会损伤生物膜系统的功能,C正确;
D、纳米材料中的铁离子进入细胞后将癌细胞杀死的过程属于细胞凋亡,对于机体是有利的,D错误。
故选C。
3.D
【分析】酶是由活细胞产生的具有催化作用的有机物,大多数酶是蛋白质,少数酶是RNA;酶的特性:专一性、高效性、作用条件温和;酶促反应的原理:酶能降低化学反应所需的活化能。
【详解】A、结构决定功能,pH通过影响酶的空间结构进而影响酶的活性,A正确;
B、酶活性的维持需要适宜pH,据图可知,在最适pH两侧,pH无论升高还是降低,都会导致活性降低,故pH=2或pH=10时,木瓜蛋白酶可能完全失活,B正确;
C、酶的作用机理是降低化学反应的活化能,据图可知,pH=7比pH=4时酶活性更高,故木瓜蛋白酶降低活化能的效果更显著,C正确;
D、随着pH增加,木瓜蛋白酶的氢键数量逐渐增加,但pH=7时氢键数量最多,pH=4条件下酶内部结构疏松,但空间结构改变通常不改变肽键数量,D错误。
故选D。
4.B
【分析】基因通常是有遗传效应的DNA片段。重叠基因是指两个或两个以上的基因共有一段DNA序列,或是指一段DNA序列成为两个或两个以上基因的组成部分。
【详解】A、孟德尔并未提出基因的概念,认为减数分裂过程中基因和染色体的行为具有平行关系的是萨顿,A错误;
B、科学家发现φX174噬菌体编码两个蛋白质的基因共用了一段序列,提出了重叠基因的概念,据此推测重叠基因是指两个或两个以上的基因共有一段DNA序列,重叠基因使基因组较小的原核细胞可以编码更多的蛋白质,B正确;
C、HIV体内RNA中核糖核苷酸的排列顺序贮存了遗传信息,C错误;
D、原核生物无染色体和含DNA的细胞器,其基因不位于染色体和含DNA的细胞器中,D错误。
故选B。
5.B
【分析】DNA的复制是指以亲代DNA为模板合成子代DNA的过程。复制开始时,在细胞提供的能量的驱动下,解旋酶将DNA双螺旋的两条链解开,这个过程叫作解旋。然后,DNA聚合酶等以解开的每一条母链为模板,以细胞中游离的4种脱氧核苷酸为原料,按照碱基互补配对原则,各自合成与母链互补的一条子链。随着模板链解旋过程的进行,新合成的子链也在不断延伸。同时,每条新链与其对应的模板链盘绕成双螺旋结构。这样,复制结束后,一个DNA分子就形成了两个完全相同的DNA分子。
【详解】A、DNA复制离不开解旋酶,b、c的碱基序列不相同,A错误;
B、a表示两个复制叉之复制起点间未复制的DNA片段,在复制过程中逐渐变短,b、c是延伸方向,长度逐渐变长,B正确;
C、DNA为反向平行的结构,在DNA复制过程中,新合成的子链是按照5’→3’的方向进行延伸的,C错误;
D、双向复制机制主要是提高了复制速度,严格的碱基互补配对原则保证了复制的准确进行,D错误。
故选B。
6.B
【分析】人类遗传病分为单基因遗传病、多基因遗传病和染色体异常遗传病:(1)单基因遗传病包括常染色体显性遗传病(如并指)、常染色体隐性遗传病(如白化病)、伴X染色体隐性遗传病(如血友病、色盲)、伴X染色体显性遗传病(如抗维生素D佝偻病)。(2)多基因遗传病是由多对等位基因异常引起的,如青少年型糖尿病。(3)染色体异常遗传病包括染色体结构异常遗传病(如猫叫综合征)和染色体数目异常遗传病(如21三体综合征)。
【详解】A、由题意可知,马凡氏综合征是一种单基因显性遗传病,在家系的遗传中具有世代连续性,A正确;
B、游离的核糖体中形成的是肽键,二硫键可能在内质网或高尔基体等部位形成,B错误;
C、mRNA上的碱基与基因中的碱基互补配对,FBNI基因碱基由ACG(其对应半胱氨酸)突变为ATG,患者FBN1的mRNA中的序列由UGC突变为UAC,C正确;
D、氨基酸是多肽(蛋白质)的基本单位,基因中单个碱基对的替换可引起氨基酸改变,进而导致多肽结构的改变,D正确。
故选B。
7.D
【分析】胰岛A细胞分泌胰高血糖素,能升高血糖,只有促进效果没有抑制作用,即促进肝糖原的分解和非糖类物质转化;胰岛B细胞分泌胰岛素是唯一能降低血糖的激素,其作用分为两个方面:促进血糖氧化分解、合成糖原、转化成非糖类物质;抑制肝糖原的分解和非糖类物质转化。
【详解】A、胰岛素是机体中唯一能够降低血糖的激素,可以促进对葡萄糖的摄取、利用和储存,发生胰岛素抵抗的机体胰岛素无法发挥作用,对葡萄糖的摄取、利用和储存能力下降,A正确;
B、胰岛素属于激素,需要与受体结合后起作用,机体胰岛素含量正常,但特异性受体不足时也会出现胰岛素抵抗,B正确;
C、胰岛素抵抗与内质网功能增强有关,生酮饮食改善胰岛素抵抗的机制可能是减弱了内质网的功能,C正确;
D、胰岛素随血液循环运输,其作用的靶器官几乎是全身细胞,D错误。
故选D。
8.C
【分析】免疫系统三大功能:①免疫防御,针对外来抗原性异物,如各种病原体。②免疫自稳,清除衰老或损伤的细胞。③免疫监视,识别和清除突变的细胞,防止肿瘤发生。
【详解】A、分析题意可知,补体是一组不耐热、经活化后具有酶活性、可参与免疫应答的蛋白质,其中酶的作用是催化,A正确;
B、免疫监视可以识别和清除突变的细胞,防止肿瘤发生,补体清除肿瘤细胞体现了免疫系统的监视功能,B正确;
C、自身免疫病是指机体对自身抗原发生免疫反应而导致自身组织损害所引起的疾病,补体引起自身正常细胞溶解属于自身免疫病,C错误;
D、吞噬细胞作为第二道防线参与非特异性免疫,也能参与特异性免疫即细胞免疫和体液免疫,D正确。
故选C。
9.D
【分析】植物激素指的是在植物体内一定部位合成,从产生部位运输到作用部位,并且对植物体的生命活动产生显著调节作用的微量有机物。
【详解】A、种子萌发时,决定发育过程的不是某种激素的绝对含量,而是不同激素的相对含量,A正确;
B、在促进细胞分裂方面,生长素促进细胞核的分裂,细胞分裂素促进细胞质分裂,两者有协同作用,B正确;
C、脱落酸能够促进叶片和果实脱落,乙烯具有促进果实成熟的作用,故在促进果实脱落方面,与脱落酸起协同作用的植物激素是乙烯,C正确;
D、种子萌发过程中,油菜素内酯和细胞分裂素的作用相同,是协同关系,D错误。
故选D。
10.D
【分析】影响种群数量变化的因素分两类,一类是密度制约因素,即影响程度与种群密度有密切关系的因素,如食物、流行性传染病等;另一类是非密度制约因素,即影响程度与种群密度无关的因素,气候、季节、降水等的变化。
【详解】A、电子标签的注射与扫描使调查的种群密度更准确,且该技术可减少对动物的的伤害,A正确;
B、食物和环境条件都能影种群数量,秋季至次年春季存活率低的原因为食物匮乏、气温较低,B正确;
C、非密度制约因素是影响程度与种群密度无关的因素,气温、降水量属于影响鼢鼠种群密度的非密度制约因素,C正确;
D、种群净补充量指的是在一定时间内,新加入种群的个体数量与新减少的个体数量的差值,据图可知,2016年春季至秋季种群净补充量上升,原因可能是出生率与死亡率的差值增大或迁入率升高等原因,不一定是因为出生率上升,D错误。
故选D。
11.B
【分析】群落演替是指 一个群落被另一个群落替代的过程,该过程中会发生优势种的取代。演替可以分为初生演替和次生演替。初生演替:是指在一个从来没有被植物覆盖的地面 或者原来存在过植被但被彻底消灭了的地方发生的演替。次生演替:是指在原有植被虽已不存在,但原有土壤条件基本保存甚至还保留了植物的种子或其他繁殖体的地方发生的演替。
【详解】A、物种丰富度是一个群落中物种的数目,维管植物隶属于62科103属,属于群落物种丰富度的调查,A正确;
B、高山湿地群落逐渐演替成为乔木群落的过程具有土壤和一定的植被条件,属于次生演替,B错误;
C、一个物种在群落中的地位或作用,包括所处的空间位置,占用资源的情况,以及与其他物种的关系等,称为这个物种的生态位,演替的后期群落结构趋于复杂,生态位的分化更加明显,C正确;
D、演替的实质是优势取代,演替过程中优势种发生取代,高山湿地的水分是影响演替的主要因素,D正确。
故选B。
12.D
【分析】生物多样性的价值:(1)直接价值:对人类有食用、药用和工业原料等使用意义以及有旅游观赏、科学研究和文学艺术创作等非实用意义的。(2)间接价值:对生态系统起重要调节作用的价值(生态功能)。(3)潜在价值:目前人类不清楚的价值。
【详解】A、生物多样性包括遗传多样性、物种多样性和生态系统多样性,湿地与陆地、水域的连接可以促进生物迁移,增加湿地的遗传多样性,A正确;
B、湿地保护过程中选择种植净化能力强的物种,该过程有效的选择生物组分并合理布设,遵循了生态工程的自生原理,B正确;
C、湿地保护过程中考虑不同种群的环境容纳量,考虑生物与环境、生物与生物的协调与适应等,遵循了生态工程的协调原理,C正确;
D、湿地具有的调节气候功能属于间接价值,而旅游观赏功能体现了生物多样性的直接价值,D错误。
故选D。
13.B
【分析】平板划线操作:(1)平板划线操作的第一步之前要灼烧接种环,目的是为了避免接种环上可能存在的微生物污染培养基;(2)平板划线除首次划线外,每次划线前都要灼烧接种环,目的是为了杀死上次划线结束后,接种环上残留的菌种;(3)平板划线结束时要灼烧接种环,其目的是避免接种环上残留的菌种污染环境和感染操作者。
【详解】A、发酵产生乳酸的第二阶段是无氧呼吸第二阶段,该阶段不产生ATP,A错误;
B、后熟过程未经高温处理,乳酸菌未失活,可改善肠道微生态,故酸乳有调理肠道的作用,B正确;
C、用于鲜乳的原液首先必须进行高温处理,其目的是灭菌,以保证接种后的正常发酵,C错误;
D、平板划线法和稀释涂布平板法均可获得单一菌种,但稀释涂布平板法统计结果可能偏小,这是因为当两个或多个菌落长在一起时,只能计为一个菌落,D错误。
故选B。
14.D
【分析】多倍体育种原理:利用染色体变异,方法:最常用的是利用秋水仙素处理萌发的种子或幼苗。秋水仙素能抑制有丝分裂时纺锤丝的形成,染色体不能移动,使得已经加倍的染色体无法平均分配,细胞也无法分裂。当秋水仙素的作用解除后,细胞又恢复正常的生长,然后再复制分裂,就能得到染色体数目加倍的细胞。
【详解】A、分析题意可知,嫁接时接上去的芽或枝叫作接穗,承受接穗的植株叫作砧木,原生质体融合后得到的四倍体植株茎秆粗壮,可作为嫁接过程中的砧木,A错误;
B、杂交植株上得到无子柑橘的原因是含有三个染色体组,联会紊乱导致无法产生种子,B错误;
C、利用细胞膜的控制物质进出细胞功能,有活力的原生质体在台盼蓝溶液中不被染色,C错误;
D、理论上,四倍体植株(AAaa,产生的配子及比例是AA∶Aa∶aa=1∶4∶1)与原二倍体柑橘(Aa,配子及比例是A∶a=1∶1)杂交的后代中基因型为aaa的个体占1/6×1/2=1/12,D正确。
故选D。
15.C
【分析】单克隆抗体制备流程:先给小鼠注射特定抗原使之发生免疫反应,之后从小鼠脾脏中获取已经免疫的B淋巴细胞;诱导B细胞和骨髓瘤细胞融合,利用选择培养基筛选出杂交瘤细胞;进行抗体检测,筛选出能产生特定抗体的杂交瘤细胞;进行克隆化培养,即用培养基培养和注入小鼠腹腔中培养;最后从培养液或小鼠腹水中获取单克隆抗体。
【详解】A、杂交瘤细胞制备时可使用灭活病毒诱导细胞融合,高Ca2+—高pH属于诱导植物原生质体融合的方法,A错误;
B、杂交瘤细胞产生的单克隆抗体也可在体外培养,从培养液中提取,B错误;
C、单克隆抗体能与抗原特异性结合,特异性强,而酶的催化作用具有高效性,故催化性抗体效果显著的原因为单克隆抗体特异性强、酶有高效性,C正确;
D、杂交瘤细胞在培养过程中悬浮生长,无细胞贴壁现象及接触抑制现象,D错误。
故选C。
16.B
【分析】DNA的双螺旋结构:①DNA分子是由两条反向平行的脱氧核苷酸长链盘旋而成的;②DNA分子中的脱氧核糖和磷酸交替连接,排列在外侧,构成基本骨架,碱基在内侧;③两条链上的碱基通过氢键连接起来,形成碱基对且遵循碱基互补配对原则。
【详解】A、DNA条形码技术是通过分析生物体内DNA片段来对物种进行快速准确鉴定的技术,DNA条形码中碱基的排列顺序具有特异性,A正确;
B、DNA的双链遵循A-T、G-C的碱基互补原则,只测定双链DNA的一条链能获得DNA条形码,B错误;
C、引物能与目的基因的一段碱基序列互补配对,条形码中保守序列可设计成通用引物,用于扩增,C正确;
D、外源基因的插入会导致碱基序列改变,可能导致条形码鉴定结果错误,D正确。
故选B。
17.(1)类囊体薄膜→叶绿体基质
(2) 光照强度和 CO2浓度 13:00 后胞间 CO2浓度上升,但净光合速率下降,推知影响净光合速率的主要因素为光照强度
(3) 2.2 增加 11:00~18:00 期间植物的净光合速率大于 0
(4)将生理状态相似的香鳞毛蕨幼苗随机均分为多组,分别置于T1-T2间一系列温度梯度、其余条件相同且 黑暗中培养一段时间,利用 CO2传感器检测每一组CO2的产生量。将统计的CO2产生量实验结果进行比较 得出结论
【分析】光合作用包括光反应和暗反应两个阶段,其中光反应包括水的光解和ATP的生成,暗反应包括二氧化碳的固定和三碳化合物的还原等。
【详解】(1)光合作用过程中NADPH是光反应的产物,产生场所是叶绿体的类囊体薄膜,在暗反应场所叶绿体基质被利用,故香鳞毛蕨光合作用过程中NADPH的运动方向为类囊体薄膜→叶绿体基质。
(2)据图1分析,07:00~10:00期间净光合速率随光照强度增加而增加,且胞间二氧化碳浓度也有变化,故07:00~10:00期间影响光合速率的主要因素为光照强度和 CO2浓度;据图可知,13:00 后胞间 CO2浓度上升,但净光合速率下降,推知影响净光合速率的主要因素为光照强度。
(3)总光合速率=净光合速率+呼吸速率,图2中06:00时香鳞毛蕨的总光合速率为2+0.2=2.2μml·m-2·s-1;据图可知,11:00~18:00 期间植物的净光合速率大于 0,有机物有积累,故期间该植物体内有机物的积累量不断增加。
(4)分析题意,本实验目的是探究呼吸酶的最适温度,实验的自变量是不同温度,因变量是酶的活性,可通过呼吸产物二氧化碳的释放量进行测定,故可设计实验如下:将生理状态相似的香鳞毛蕨幼苗随机均分为多组,分别置于T1-T2间一系列温度梯度、其余条件相同且 黑暗中培养一段时间,利用 CO2传感器检测每一组 CO2的产生量。将统计的CO2产生量实验结果进行比较 得出结论。
18.(1) 分级和反馈 相反 细胞内的受体 促进相关基因的表达产生蛋白质
(2) GABA与突触后膜上的特异性受体结合,使阳离子(Na+)内流,细胞膜内电位上升 突触蛋白抗体与突触蛋白结合,抑制了神经递质的释放,使突触后膜所在的肌细胞接收不到信号,不能收缩,出现肌无力现象 自身免疫
【分析】人们将下丘脑、垂体和靶腺体之间存在的这种分层调控,称为分级调节,下丘脑、垂体和甲状腺功能的分级调节系统,也称为下丘脑—垂体—甲状腺轴。分级调节可以放大激素的调节效应,形成多级反馈调节,有利于精细调控,从而维持机体的稳态。在一个系统中,系统本身工作的效果,反过来又作为信息调节该系统的工作,这种调节方式叫作反馈调节,反馈调节是生命系统中非常普遍的调节机制,它对于机体维持稳态具有重要意义。
【详解】(1)人们将下丘脑、垂体和甲状腺之间存在的这种分层调控,称为分级调节。甲状腺分泌的甲状腺激素达到一定含量时又会抑制下丘脑和垂体的功能,系统本身工作的效果,反过来又作为信息调节该系统的工作,这种调节方式叫作反馈调节,图1中甲状腺激素的分泌存在分级调节和反馈调节。
据图可知,TRH对垂体起促进作用,生长抑素对垂体起抑制作用,这两种激素对垂体的作用效果是相反的。甲状腺激素属于氨基酸衍生物,其主要作用机制是甲状腺激素与细胞内的受体结合后,通过促进相关基因的表达产生蛋白质,进而影响生物体的性状。
(2)据图可知,突触后膜内出现a~b电位变化(电位上升),说明GABA是兴奋性神经递质,使突触后膜产生了动作电位,故GABA引起突触后膜产生动作电位的过程是:从突触前膜释放出来的GABA与突触后膜上的特异性受体结合,使阳离子(Na+)内流,细胞膜内电位上升。
神经递质由突触小泡释放,依题意,突触蛋白位于突触小泡上,机体产生的抗体能与其结合,由于突触蛋白抗体与突触蛋白结合,抑制了神经递质的释放,所以使突触后膜所在的肌细胞接收不到信号,不能收缩,出现肌无力现象。这种疾病产生的原因是自身产生的抗体对自身成分发生反应,这种疾病属于免疫失调中的自身免疫病。
19.(1) 生态系统的组成成分、食物链和食物网 调节生物的种间关系,进而维持生态系统的平衡与稳定
(2)40
(3) 2% n
(4) 会 微塑料被生物摄入后在体内不易分解,可通过捕食关系沿食物链从低营养级向高营养级转移
【分析】信息传递在生态系统中的作用:(1)个体:生命活动的正常进行,离不开信息的作用。(2)种群:生物种群的繁衍,离不开信息传递。(3)群落和生态系统:能调节生物的种间关系,维持生态系统的稳定。
【详解】(1)生态系统的结构包括生态系统的组成成分(包括非生物的物质和能量、生产者、消费者、分解者)、食物链和食物网(营养结构)两部分;不同植物的颜色为素色异爪蝗提供可以采食的信息,上述过程发生在不同生物之间,体现了生态系统信息传递的作用是调节生物的种间关系,进而维持生态系统的平衡与稳定。
(2)某一营养级同化的能量包括呼吸作用散失的能量+用于生长发育和繁殖的能量(包括分解者、下一营养级、未利用),故图中的a=200-80-60-20=40百万千焦。
(3)分析表格数据可知,增温前m=200/2000×100%=10%,增温后m=(110+80+60+10)/2167×100%≈12%,则增温后素色异爪蝗的m值提高了2%;增温前n=100/833×100%≈12%,增温后n=(55+40+30+5)/813≈16%,提高了4%,故增温变化对n的影响更大。
(4)微塑料被生物摄入后在体内不易分解,可通过捕食关系沿食物链从低营养级向高营养级转移,故微塑料会通过食物链富集出现在横纹金蛛体内。
20.(1) 常染色体隐性遗传 11和I2表型正常,生有患 SCA 病的女儿
(2) 伴X染色体隐性 染色体变异、基因突变
(3) 1/4/25% 1/3
(4) 倒位 300 bp和450 bp 0
【分析】人类遗传病分为单基因遗传病、多基因遗传病和染色体异常遗传病:(1)单基因遗传病包括常染色体显性遗传病(如并指)、常染色体隐性遗传病(如白化病)、伴X染色体隐性遗传病(如血友病、色盲)、伴X染色体显性遗传病(如抗维生素D佝偻病)。(2)多基因遗传病是由多对等位基因异常引起的,如青少年型糖尿病。(3)染色体异常遗传病包括染色体结构异常遗传病(如猫叫综合征)和染色体数目异常遗传病(如21三体综合征)。
【详解】(1)据图可知,图中的I1和I2表型正常,生有患 SCA 病的女儿,说明该病是隐性遗传病,且女儿正常父亲患病,证明致病基因位于常染色体上。
(2)Ⅱ1和Ⅱ2正常,生有患病的孩子,说明该病是隐性遗传病,且图中的Ⅱ1不携带DMD致病基因,故致病基因位于X染色体,图示家系中DMD为伴X染色体隐性遗传病;基因缺失属于染色体结构变异中的缺失,基因内部微小片段的缺失属于基因突变。
(3)设SCA的相关致病基因是A/a,DMD相关致病基因基因是B/b,III4患有两种遗传病,可推知II1和II2基因型分别是AaXBY、aaXBXb,Ⅱ1与Ⅱ2的子代男孩中同时患两种病的概率为1/2×1/2=1/4;Ⅱ6不携带致病基因,基因型是AAXBY,III6患有DMD,则Ⅱ5基因型是1/3AAXBXb,2/3AaXBXb,考虑SCA,Ⅱ5的配子是2/3A、1/3a,Ⅱ6的配子是A,后代是2/3AA、1/3Aa;考虑DMD,Ⅱ5的配子是1/2XB、1/2Y,Ⅱ6的配子是1/2XB、1/2Xb,Ⅲ7为正常女性,其为纯合子的概率为2/3AA×1/2XBXB=1/3。
(4)据图可知,图示的染色体重排发生了位置的颠倒,属于染色体结构变异中的倒位;I2关于DMD的基因型是XBXb,用两对引物F1/R1和F2/R2对家系I2、Ⅱ1提取的DNA分别进行两次PCR扩增,I2扩增出的片段的长度分别为a+b、c+d,即300 bp和450 bp,Ⅱ1关于DMD的基因型是XBY(不携带相关致病基因),扩增出的片段的长度是0。
21.(1) BamH I和EcR I Bgl Ⅲ和EcR I 能与RNA聚合酶结合,驱动转录
(2) 5,-TCCTCCGGATCC-3, 5,-AGATCTGAATTC-3, 126
(3) 7.2-7.4 在近红外灯下观家细胞是否出现红色荧光
(4)抗原-抗体杂交
【分析】基因表达载体的构建是基因工程的核心步骤,基因表达载体包括目的基因、启动子、终止子和标记基因等;启动子:启动转录,终止子:终止转录。
【详解】(1)NtI位于目的基因内部,用Nt I会破坏目的基因,不能选,为了避免目的基因及质粒自连,选用不同的黏性末端的酶来切目的基因和质粒,故切割质粒的酶只能选为Bgl Ⅲ和EcR I。由于BamH I和Bgl Ⅲ产生的的黏性末端相同,不能选Bgl Ⅲ,因此选用BamH I和EcR I来切割目的基因。启动子具有调控基因转录的功能,能与RNA聚合酶结合,驱动转录。
(2)引物是人们根据已知的DNA序列人工合成的两段核苷酸序列,一个引物与目的基因3,一端的一条DNA模板链互补,另一个引物与目的基因另一3,端的另一条DNA模板链互补,即引物为5,-TCCTCCGGATCC-3,、5,-AGATCTGAATTC-3,;采用PCR技术扩增CBHⅡ基因时需要根据CBHⅡ基因两端的碱基(核苷酸)序列设计2种引物,假设DNA复制6轮,子代DNA共有2n+1条链,因亲代DNA的两条母链不需要引物,故需要引物2n+1-2=27-2=126个。
(3)动物细胞培养的pH为7.2-7.4,因此癌细胞培养过程中的pH为7.2-7.4;含有近红外荧光蛋白iRFP682基因能表达出红外荧光蛋白,因此检测该基因表达载体是否成功导入受体细胞的便捷方法是在近红外灯下观家细胞是否出现红色荧光。
(4)若CD63-iRFP682基因在癌细胞内表达,会形成相应的蛋白质,该蛋白质作为抗原注入兔子体内,会使兔子分泌相应的抗体,而该抗体会与该蛋白质发生抗原-抗体结合反应,形成特异性条带。
题号
1
2
3
4
5
6
7
8
9
10
答案
C
C
D
B
B
B
D
C
D
D
题号
11
12
13
14
15
16
答案
B
D
B
D
C
B
相关试卷
这是一份2025届河南省安阳市高考一模生物试卷,共4页。
这是一份2025届河南省部分学校高三一模联考生物试题,共24页。试卷主要包含了单选题,非选择题等内容,欢迎下载使用。
这是一份2025届河南省部分学校高三一模联考生物试题,共12页。试卷主要包含了未知等内容,欢迎下载使用。

