还剩4页未读,
继续阅读
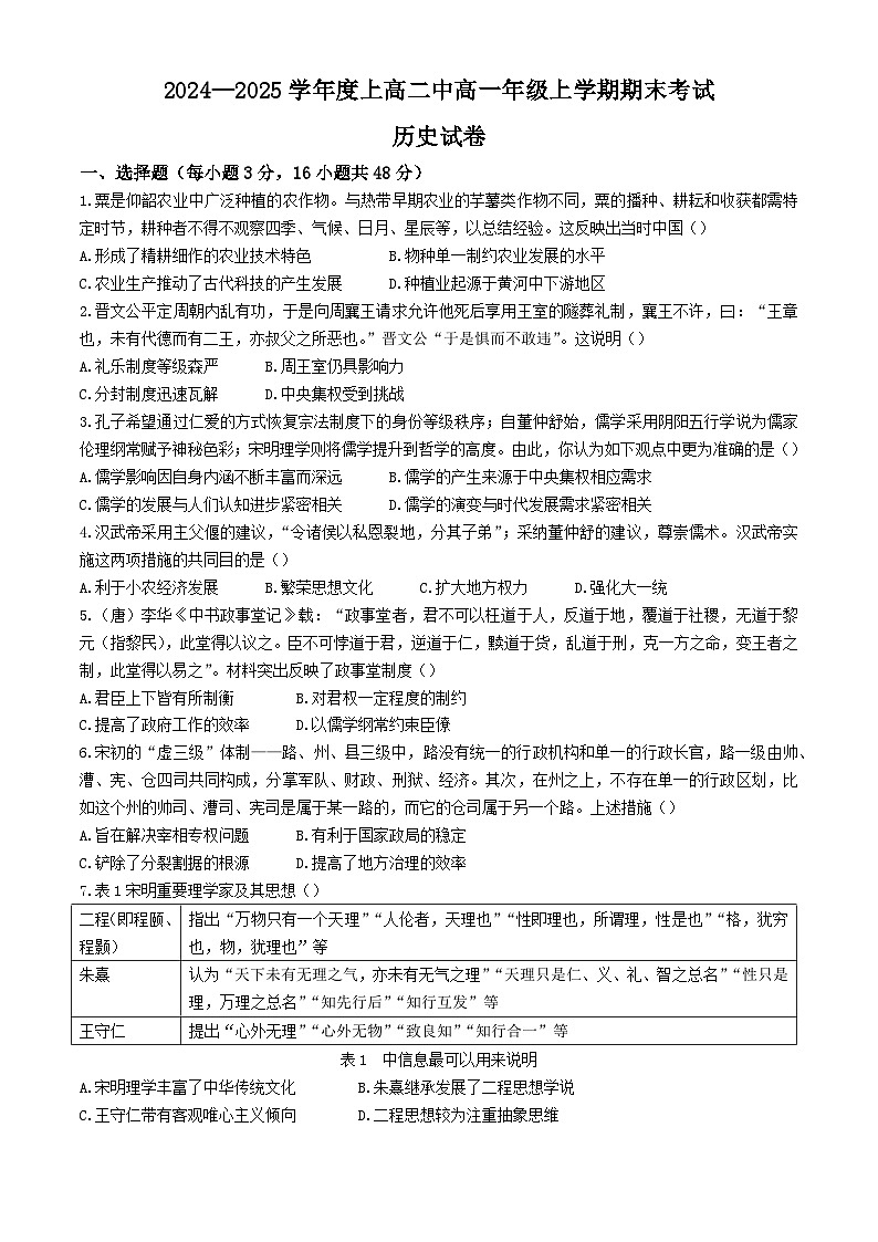
2024—2025学年度江西省上高二中高一第一学期期末考试历史试题
展开
这是一份2024—2025学年度江西省上高二中高一第一学期期末考试历史试题,共7页。试卷主要包含了选择题,非选择题,结合史实,分别列举隋唐天文等内容,欢迎下载使用。
相关试卷
2024—2025学年度江西省宜春市第一中学高一第一学期期末考试历史试题:
这是一份2024—2025学年度江西省宜春市第一中学高一第一学期期末考试历史试题,共6页。试卷主要包含了单选题,材料分析题等内容,欢迎下载使用。
2024—2025学年度安徽省六安第二中学高一第一学期期末考试历史试题:
这是一份2024—2025学年度安徽省六安第二中学高一第一学期期末考试历史试题,共8页。试卷主要包含了单选题,材料题等内容,欢迎下载使用。
2024—2025学年度陕西省榆林市第二中学高一第一学期期末考试历史试题:
这是一份2024—2025学年度陕西省榆林市第二中学高一第一学期期末考试历史试题,共19页。试卷主要包含了选择题等内容,欢迎下载使用。

