江西省上饶市2023_2024学年高二生物上学期期末教学质量测试试题含解析
展开
这是一份江西省上饶市2023_2024学年高二生物上学期期末教学质量测试试题含解析,共19页。试卷主要包含了单项选择题,多项选择题,非选择题等内容,欢迎下载使用。
考试时间:75分钟满分:100分
一、单项选择题:本题共12小题,每小题2分,共24分。在每小题给出的四个选项中,只有一项是符合题目要求的。
1. 稳态揭示了内环境的相对稳定是生命活动及其功能调节的基础:适稳态是指人体可适应外环境的持续改变而建立新稳态以维持健康,强调机体同时具有稳定性和灵活性。下列说法正确的是( )
A. 适稳态调节有利于生命活动的正常进行
B. 神经—体液调节网络是机体维持稳态的主要调节机制
C. 人在运动过程中体温略有升高,是内环境稳态失调的表现
D. 移居高原后人体血氧处于较高水平不是机体适稳态调节的结果
【答案】A
【解析】
【分析】内环境是多细胞生物的细胞在体内直接所处的环境即细胞外液。内环境是细胞直接进行物质交换的场所,是细胞直接生活的环境。
【详解】A、适稳态是指个体能够在外环境的持续变化中建立新的稳态,以便维持健康状态,所以适稳态调节有利于生命活动的正常进行,A正确;
B、神经-体液-免疫调节网络是机体维持稳态的主要调节机制,B错误;
C、运动过程中人体体温略有升高,这是体温调节过程,不属于内环境稳态失调,C错误;
D、由题干信息可知,移居高原后人体血氧处于较高水平是人体可适应外环境的持续改变而建立新稳态的结果,D错误。
故选A。
2. 新冠肺炎诊疗方案指出患者常规治疗时需要注意水、无机盐平衡,维持内环境稳态,并定时监测肝酶、血氧饱和度等指标。下列相关叙述错误的是( )
A. 血氧饱和度正常可以保障细胞正常氧化分解有机物,对内环境维持稳态具有重要意义
B. 内环境中肝酶含量超标可以作为判断肝细胞异常的依据
C. 新冠肺炎患者肺部的血浆蛋白外渗会导致肺水肿现象
D. 组织液与血浆中蛋白质的含量基本相同
【答案】D
【解析】
【分析】内环境稳态是在神经调节和体液调节的共同作用下通过机体各种器官、系统分工合作、协调统一而实现的。后来人们发现,免疫系统也起着重要的调节作用:它能发现并清除异物、外来病原微生物等引起内环境波动的因素。目前普遍认为,神经—体液一免疫调节网络是机体维持稳态的主要调节机制。
【详解】A、细胞氧化分解有机物需要氧气,血氧饱和度正常可以保障细胞正常氧化分解有机物,对内环境维持稳态具有重要意义,A正确;
B、肝酶的含量可判断肝细胞是否正常,内环境中肝酶含量超标可以作为判断肝细胞异常的依据,B正确;
C、新冠肺炎患者肺部的血浆蛋白外渗,导致组织液渗透压升高,导致肺水肿,C正确;
D、组织液、淋巴液的成分和各成分的含量与血浆的相近,但又不完全相同,最主要的差别在于血浆中含有较多的蛋白质,而组织液和淋巴中蛋白质含量很少,D错误。
故选D。
3. 骑行共享单车(自行车)是一种低碳的出行方式,有利于缓解城市交通拥堵减少环境污染还可以锻炼身体,下列关于共享单车骑行过程的叙述,错误的是( )
A. 骑行过程中,调节呼吸作用和心脏活动的神经中枢在脑干
B. 骑行过程中,调节水盐平衡的神经中枢在下丘脑
C. 骑行过程中,调节躯体运动的神经中枢在脊髓和大脑皮层等
D. 骑行过程中,调节血糖平衡的神经中枢在大脑皮层
【答案】D
【解析】
【分析】①大脑:大脑皮层是调节机体活动的最高级中枢,是高级神经活动的结构基础。其上由语言、听觉、视觉、运动等高级中枢。②小脑:有维持身体平衡的中枢。③脑干:有许多重要的生命活动中枢,如心血管中枢、呼吸中枢等。④下丘脑:有体温调节中枢、渗透压感受器(水平衡中枢)、血糖平衡调节中枢,是调节内分泌活动的总枢纽。⑤脊髓:调节躯体运动的低级中枢。
【详解】A、脑干有许多重要的生命活动中枢,如心血管中枢、呼吸中枢等,A正确;
BD、下丘脑有体温调节中枢、渗透压感受器(水平衡中枢)、血糖平衡调节中枢,是调节内分泌活动的总枢纽,B正确,D错误;
C、调节躯体运动的神经中枢在脊髓和大脑皮层,脊髓受大脑皮层的调控,C正确。
故选D。
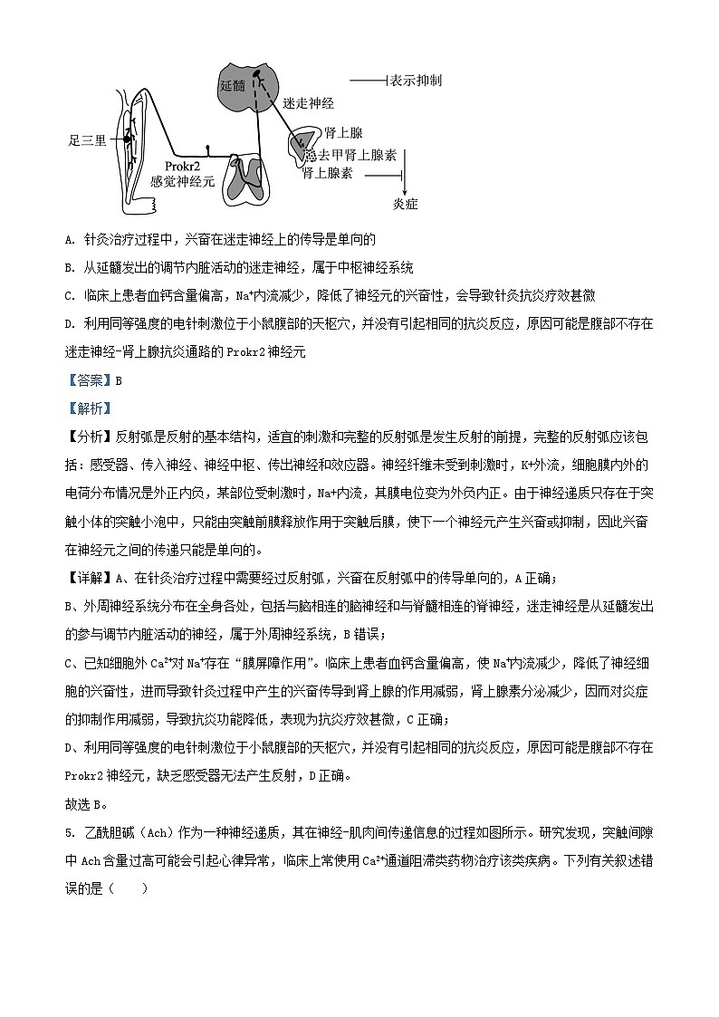
4. 针灸是一种治疗疾病的方法,在我国已经流传了数千年,在传统针灸基础上又发明了电针灸。它利用外源性刺激作用于身体特定部位(穴位),引发一系列生理调节作用。低强度电针通过刺激小鼠后肢“足三里”穴激活迷走神经-肾上腺抗炎通路,其过程如图所示。已知细胞外Ca2+对Na+存在“膜屏障”作用,抑制Na+内流,下列说法错误的是( )
A. 针灸治疗过程中,兴奋在迷走神经上的传导是单向的
B. 从延髓发出的调节内脏活动的迷走神经,属于中枢神经系统
C. 临床上患者血钙含量偏高,Na+内流减少,降低了神经元的兴奋性,会导致针灸抗炎疗效甚微
D. 利用同等强度的电针刺激位于小鼠腹部的天枢穴,并没有引起相同的抗炎反应,原因可能是腹部不存在迷走神经-肾上腺抗炎通路的Prkr2神经元
【答案】B
【解析】
【分析】反射弧是反射的基本结构,适宜的刺激和完整的反射弧是发生反射的前提,完整的反射弧应该包括:感受器、传入神经、神经中枢、传出神经和效应器。神经纤维未受到刺激时,K+外流,细胞膜内外的电荷分布情况是外正内负,某部位受刺激时,Na+内流,其膜电位变为外负内正。由于神经递质只存在于突触小体的突触小泡中,只能由突触前膜释放作用于突触后膜,使下一个神经元产生兴奋或抑制,因此兴奋在神经元之间的传递只能是单向的。
【详解】A、在针灸治疗过程中需要经过反射弧,兴奋在反射弧中的传导单向的,A正确;
B、外周神经系统分布在全身各处,包括与脑相连的脑神经和与脊髓相连的脊神经,迷走神经是从延髓发出的参与调节内脏活动的神经,属于外周神经系统,B错误;
C、已知细胞外Ca2+对Na+存在“膜屏障作用”。临床上患者血钙含量偏高,使Na+内流减少,降低了神经细胞的兴奋性,进而导致针灸过程中产生的兴奋传导到肾上腺的作用减弱,肾上腺素分泌减少,因而对炎症的抑制作用减弱,导致抗炎功能降低,表现为抗炎疗效甚微,C正确;
D、利用同等强度的电针刺激位于小鼠腹部的天枢穴,并没有引起相同的抗炎反应,原因可能是腹部不存在Prkr2神经元,缺乏感受器无法产生反射,D正确。
故选B。
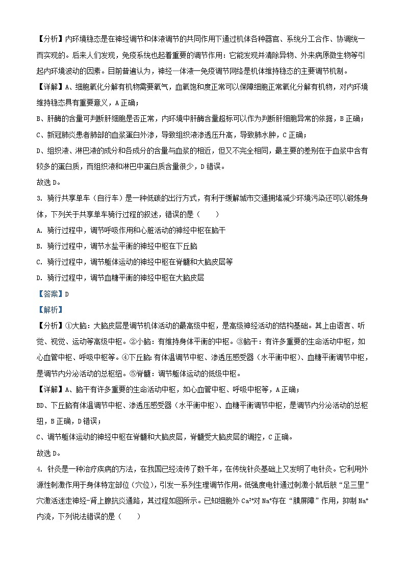
5. 乙酰胆碱(Ach)作为一种神经递质,其在神经-肌肉间传递信息的过程如图所示。研究发现,突触间隙中Ach含量过高可能会引起心律异常,临床上常使用Ca2+通道阻滞类药物治疗该类疾病。下列有关叙述错误的是( )
ACa2+通过Ca2+通道进入细胞时不需要与Ca2+通道蛋白结合
B. Ca2+通道阻滞类药物通过减少突触前膜释放Ach治疗该类疾病
C. Ach以主动运输方式通过突触间隙,并与突触后膜上的离子通道蛋白结合
D. 内环境中Ca2+含量降低或细胞内能量供应不足都会使突触前膜释放Ach减少
【答案】C
【解析】
【分析】兴奋在神经元之间需要通过突触结构进行传递,突触包括突触前膜、突触间隙、突触后膜,其具体的传递过程为:兴奋以电流的形式传导到轴突末梢时,突触小泡释放递质(化学信号),递质作用于突触后膜,引起突触后膜产生膜电位(电信号),从而将兴奋传递到下一个神经元。由于递质只能由突触前膜释放,作用于突触后膜,因此神经元之间兴奋的传递只能是单方向的。
详解】A、离子通过通道蛋白进入细胞,不需要与通道蛋白结合,所以Ca2+通过Ca2+通道进入细胞时不需要与Ca2+通道蛋白结合,A正确;
B、Ca2+通道阻滞类药物通过抑制突触小泡向突触前膜移动发挥作用,B正确;
C、Ach作为神经递质,以扩散方式通过突触间隙,并与突触后膜上的受体结合,C错误;
D、内环境中Ca2+以协助扩散的方式进入细胞,Ca2+含量降低会使进入细胞内的Ca2+的量减少,减少了Ach向细胞膜移动,突触前膜释放Ach属于胞吐,受能量影响,细胞内能量供应不足会影响突触前膜释放Ach,D正确。
故选C。
6. 人的语言、学习和记忆等都是脑的高级功能,使人类能够主动适应环境,创造出更灿烂的文明。下列有关叙述正确的是( )
A. 情绪是人对环境所作出的反应,属于脑的高级功能
B. 学习是神经系统不断接受刺激,建立非条件反射的过程
C. 人类的记忆过程分为第一级记忆、第二级记忆、第三级记忆、第四级记忆
D. 若大脑皮层的言语区的S区损伤,会导致患者不能发出声音也说不了话
【答案】A
【解析】
【分析】1、人脑具有记忆、语言、思维、情绪等功能,语言功能是人脑特有的高级功能,利用语言,人类能够进行抽象思维,具有意识。
2、条件反射是在非条件反射基础上通过学习形成的。
【详解】A、语言功能、学习和记忆、情绪等都是大脑的高级功能,A正确;
B、学习是神经系统不断接受刺激,建立条件反射的过程,B错误;
C、人类记忆过程分为四个阶段,即感觉性记忆、第一级记忆、第二级记忆和第三级记忆,C错误;
D、S区受损是不能说话,但是可以发出声音,D错误。
故选A。
7. 注射“长高针”是近些年悄然兴起的一种针对矮小症的治疗方式,但部分家长不经检查盲目给身高矮小的孩子使用“长高针”。“长高针”的有效成分是注射用生长激素。下列有关叙述错误的是( )
A. 生长激素与生长素化学本质不同、分布不同,但都具有微量高效的特性
B. 生长激素起作用后就会被灭活,因此需要多次注射才有较好的效果
C. 生长激素只作用于一种特定的靶器官或靶细胞
D. 滥用长高针可能会导致使用者出现内分泌紊乱
【答案】C
【解析】
【分析】1、人和动物体的生命活动除了受神经系统的调节外,还存在着另一种调节方式——由内分泌器官(或细胞)分泌的化学物质进行调节,这就是激素调节。
2、生长激素能促进人的生长,且能调节体内的物质代谢。
3、激素调节特点包括:微量和高效、通过体液运输以及作用于靶器官、靶细胞。
【详解】A、生长激素是由垂体分泌的蛋白质类激素,其功能是促进生长,生长激素含量很少但高效,生长激素分布于动物体内;生长素的化学本质是吲哚乙酸,具有微量高效的特性,生长素分布于植物体内,属于植物激素,A正确;
B、生长激素起作用后就会被灭活,不能持续起作用,所以需要多次注射才有较好的效果,B正确;
C、内分泌腺没有导管,其分泌的激素弥散到体液中,随血液流到全身,传递着各种信息,据此可知,生长激素通过血液运输到全身各处,但只是在靶细胞、靶器官处起作用,生长激素的靶细胞几乎作用于所有细胞,C错误;
D、激素的作用特点是微量高效,滥用长高针可能会导致使用者出现内分泌紊乱,对身体健康造成一定的影响,D正确。
故选C。
8. 2023年8月24日日本政府启动福岛核污染水第一次排海,核废水中的放射性同位素碘-129可通过食物链进入人体,甲状腺是人体中主要吸收碘元素的器官,碘-129优先进入甲状腺从而引发低甲状腺激素症。下列说法正确的是( )
A. 甲状腺激素分泌的分级调节,是通过下丘脑-垂体-甲状腺轴来进行的
B. 低甲状腺激素症会导致下丘脑分泌的促甲状腺激素增多,体现了甲状腺激素的反馈调节
C. 碘-129富集在甲状腺中可能会杀死部分甲状腺细胞,但不会诱发甲状腺癌
D. 孕妇受碘-129影响可能导致胎儿的神经系统发育受到极大影响而患侏儒症
【答案】A
【解析】
【分析】1、甲状腺激素是由甲状腺分泌的,它的主要作用是促进新陈代谢、促进生长发育、提高神经系统的兴奋性。
2、下丘脑分泌促甲状腺激素释放激素促进垂体分泌促甲状腺激素,促进甲状腺分泌甲状腺激素;当甲状腺激素含量过多时,会反过来抑制下丘脑和垂体的分泌活动,称为负反馈调节。
【详解】A、甲状腺激素分泌的调节过程:下丘脑分泌促甲状腺激素释放激素促进垂体分泌促甲状腺激素,促进甲状腺分泌甲状腺激素,即通过下丘脑—垂体一甲状腺轴来进行的,A正确;
B、甲状腺激素减少会导致下丘脑分泌的促甲状腺激素释放激素增多,体现了甲状腺激素的反馈调节,B错误;
C、碘﹣129具有放射性,可诱发基因突变,存在致癌风险,也可杀死部分甲状腺细胞,C错误;
D、胎儿发育会受母亲低甲状腺激素水平影响,出现发育迟缓,尤其是神经系统的发育将受到极大影响,胎儿智力低下,患呆小症;D错误。
故选A。
9. 免疫调节是动物维持正常生命活动的重要调节方式,下列关于免疫系统功能的叙述,错误的是( )
A. 免疫自稳功能表现为及时清除体内衰老或损伤的细胞
B. 免疫防御功能过弱可能会导致易被病原体感染
C. 免疫监视功能低下是导致艾滋病患者易患恶性肿瘤的重要原因
D. 免疫系统的功能不会受到激素调节和神经调节的影响
【答案】D
【解析】
【分析】1、人体的免疫功能指的是:免疫防御、免疫自稳、免疫监视。免疫防御是指抵抗抗原的侵入、防止疾病发生、维护人体健康。免疫自稳:清除体内衰老的、死亡的或损伤的肿瘤细胞。免疫监视指:识别和清除体内产生的损伤细胞和肿瘤细胞,维持人体内部环境的平衡和稳定。
2、免疫系统失调会引起相应的疾病,免疫系统疾病分为免疫过强引起的疾病和免疫缺陷病,免疫过强引起的疾病包括自身免疫疾病和过敏反应,自身免病如系统性红斑狼疮、类风湿性心脏病等,免疫缺陷病是指免疫功能过弱或免疫缺失引起的疾病,如艾滋病等。
【详解】A、免疫自稳是指清除体内衰老的、死亡的或损伤的肿瘤细胞,所以免疫系统清除体内衰老、死亡或损伤的细胞,能维持内环境稳态,A正确;
B、免疫防御是指抵抗抗原的侵入、防止疾病发生、维护人体健康,B正确;
C、艾滋病病毒侵染人体的T淋巴细胞而破坏免疫系统的免疫监视功能,因此艾滋病患者的免疫免疫监视功能缺失易患肿瘤,C正确;
D、免疫系统的功能会受到激素调节和神经调节的影响,如机体产生的糖皮质激素可以降低免疫系统的功能,精神紧张、过度疲劳、悲伤等条件下机体的抵抗力降低,容易诱发很多疾病,D错误。
故选D。
10. 图1为细胞毒性T细胞被激活后,攻击肿瘤细胞的示意图。图2为肿瘤细胞发生免疫逃逸机制示意图。肿瘤细胞大量表达PD-L1,与活化的T细胞表面的PD-1结合,抑制T细胞活化,逃避T细胞的攻击。下列叙述错误的是( )
A. 抗原呈递细胞将肿瘤抗原处理后呈递在细胞表面
B. 健康人的细胞毒性T细胞移植给任意肿瘤患者均能提高其免疫力
C. 细胞毒性T细胞活化后形成新的细胞毒性T细胞和记忆T细胞
D. 注射抗PD-L1的抗体,有助于解除肿瘤细胞对T细胞活化的抑制
【答案】B
【解析】
【分析】由图1可知:TCR是T细胞表面的特异性受体,可以识别肿瘤抗原。TCR识别吞噬细胞处理呈递的肿瘤抗原后,可以增殖分化出细胞毒性T细胞和效应T细胞,细胞毒性T细胞可以识别并攻击肿瘤细胞,引起肿瘤细胞的裂解死亡;由图2可知:肿瘤细胞表面的PD-L1通过与T细胞表面的PD-1蛋白特异性结合,抑制T细胞增殖分化,从而逃避免疫系统的攻击。
【详解】A、抗原呈递细胞摄取、加工处理肿瘤抗原,并将肿瘤抗原处理后呈递在细胞表面,A正确;
B、不同个体细胞分子标签不同,健康人的细胞毒性T细胞移植给任意肿瘤患者可能引发免疫排斥,B错误;
C、据图可知,细胞毒性T细胞通过TCR识别吞噬细胞处理呈递的肿瘤抗原后,增殖分化为新的细胞毒性T细胞和记忆T细胞,C正确;
D、由图2可知:肿瘤细胞表面的PD-L1通过与T细胞表面的PD-1蛋白特异性结合,抑制T细胞增殖分化,从而逃避免疫系统的攻击,因此向肿瘤患者体内注入抗PD-L1抗体,有助于解除T细胞活化抑制,D正确。
故选B。
11. 当根横放时,根冠平衡石细胞中的“淀粉体”会沿着重力方向沉降,并诱发内质网顺浓度梯度释放Ca2+到细胞质基质,最终将重力信号转化为生长素运输信号,从而引起根的向地性生长。下列叙述错误的是( )
A. 当内质网中初始Ca2+水平较低时,根横放时其向地性生长程度减弱
B. 若切除根冠,横放植株的根不会表现出向地性生长
C. 茎的背地性生长体现了生长素“低浓度促进生长,高浓度抑制生长”的作用特点
D. 在太空中,根部生长素仍能极性运输,但根生长失去向地性
【答案】C
【解析】
【分析】1、在植物的生长发育和适应环境变化的过程中,某种激素的含量会发生变化;同时,各种植物激素并不是孤立地起作用,而是多种激素共同调控植物的生长发育和对环境的适应。
2、高等植物的生长发育是受环境因素调节的。光、温度、重力对植物生长发育的调节作用尤为重要。
【详解】A、当内质网中初始Ca2+水平较低时,根横放时,Ca2+从内质网运输到细胞质基质的速率减慢,生长素从远地侧运输至近地侧的速度减慢,导致近地侧生长素含量比Ca2+水平正常时低,近地侧细胞生长被抑制的程度更小,向地性程度减弱,A正确;
B、根冠是植物根向地性生长的感受部位,所以若切除根冠,横放植株的根不会表现出向地性生长,B正确;
C、茎背地性只体现了生长素促进生长,没有出现高浓度抑制生长现象,C错误;
D、生长素的极性运输与重力无关,根的向地性生长需要重力刺激,所以在太空中,根部生长素仍能极性运输,但根生长失去向地性,D正确。
故选C。
12. 近缘种动物常因利用相同的食物资源而存在种间竞争。为研究亲缘关系较远的啮齿动物和蚂蚁之间是否也存在种间竞争关系,研究者调查了5种啮齿动物与7种蚂蚁采食的种子,统计各种大小的种子所占的比例(如图)。以下叙述错误的是( )
A. 应选择有共同活动区域的啮齿动物和蚂蚁调查
B. 据图可确定啮齿动物和蚂蚁存在种间竞争关系
C. 生态位分化是啮齿动物和蚂蚁共存的必要条件
D. 种间竞争的存在可能会减小某物种的实际生态位
【答案】B
【解析】
【分析】一个物种在群落中的地位或作用,包括所处的空间位置,占用资源的情况,以及与其他物种的关系等,称为这个物种的生态位。
【详解】A、由题意可知,该调查目的是研究亲缘关系较远的啮齿动物和蚂蚁之间是否也存在种间竞争关系,所以应选择有共同活动区域的啮齿动物和蚂蚁调查,A正确;
B、图中只反应了种子的大小,没有体现两种动物采食种子的种类是否相同,不能确定两种生物的食物有没有重叠,因此,只由图中信息不能确定必然存在种间竞争关系,B错误;
C、为了避免利用相同的食物资源而存在种间竞争,生态位分化是啮齿动物和蚂蚁共存的必要条件,C正确;
D、种间竞争的存在可能会失去某物种本来可以占用的空间资源,因而会缩小的实际生态位,D正确。
故选B。
二、多项选择题:本题共4小题,每小题4分,共16分。在每小题给出的四个选项中,有多项符合题目要求。全部选对的得4分,选对但不全的得2分,有选错的得0分。
13. 课间,甲同学没有尿意,乙同学有尿意,乙邀约甲陪同其去上厕所,二人都去厕所排了一次尿。下列叙述错误的是( )
A. 人体产生尿意表明兴奋最终传导至位于脊髓的神经中枢
B. 甲同学的排尿过程存在分级调节,乙同学的排尿过程不存在分级调节
C. 尿液刺激尿道的感受器,进一步加强排尿过程,属于正反馈调节
D. 成年人出现不受意识支配的排尿一定是大脑皮层的相应中枢出现了损伤
【答案】ABD
【解析】
【分析】排尿不仅受到脊髓的控制,也受到大脑皮层的调控。脊髓对膀胱扩大和缩小的控制是由自主神经系统支配的:交感神经兴奋,不会导致膀胱缩小;副交感神经兴奋,会使膀胱缩小。而人之所以能有意识地控制排尿,是因为大脑皮层对脊髓进行着调控。
【详解】A、尿意属于感觉,要传导至大脑皮层才会产生,A错误;
B、甲、乙同学的排尿过程都受意识支配,大脑皮层中的高级中枢会对脊髓中的低级排尿中枢进行调控,因此都存在分级调节,B错误;
C、尿液刺激尿道的感受器,进一步加强最初刺激所引发的活动,这属于正反馈调节,进而将尿液排空,C正确;
D、成年人出现不受意识支配的排尿也有可能是大脑皮层与脊髓间的神经联系(脊髓与大脑皮层进行联系的上、下行神经束)出现损伤,D错误。
故选ABD。
14. 肾小管、集合管细胞主要通过水通道蛋白从管腔中吸收水分。如图是集合管重吸收水的调节机制。集合管细胞膜上有多种水通道蛋白(AQP),抗利尿激素(ADH)能通过调控AQP2的数量来调节对水的重吸收,①~③表示体液成分,下列叙述正确的是( )
A. 正常人一次性饮水过多时,a过程将会增强
B. 若肾小管腔液的渗透压偏高,则会导致排尿量增多
C. 若“某种刺激”引起尿最减少,则此过程中垂体分泌的ADH增加
D. 集合管细胞之间通过封闭小带紧密连接,有效防止组织液(②)与集合管内的原尿混合
【答案】BD
【解析】
【分析】1、人体水盐平衡的调节过程为,饮水少或吃的食物过咸时→细胞外液渗透压升高→下丘脑感受器受到刺激→垂体释放抗利尿激素多→肾小管、集合管重吸收增加→尿量减少,同时大脑皮层产生渴觉(饮水)。
2、分析题图:①是细胞内液,②是组织液,③是血浆。
【详解】A、正常人一次性饮水过多时,会导致细胞外渗透压降低,a过程会减弱,而b过程会增强,集合管细胞膜上的AQP2会减少,对水的重吸收减弱,A错误;
B、细胞外液渗透压升高时,肾小管和集合管对水的重吸收增强,但若某原因使得肾小管液的渗透压偏高,则肾小管难以重吸收水,从而导致排尿量增加,B正确;
C、ADH是由下丘脑分泌,垂体释放的,ADH促进肾小管、集合管对水的重吸收,会引起尿量减少,C错误;
D、据图可知,集合管细胞之间通过封闭小带紧密连接,有效防止了组织液(②)与(集合管内的)原尿的混合,维持二者的渗透压梯度,D正确。
故选BD。
15. 重症肌无力是一种自身免疫病,主要是因为患者体内存在抗乙酰胆碱受体的抗体(抗AChR抗体),引起神经-肌肉接头处兴奋传递功能障碍,造成骨骼肌无力。下列有关该疾病的叙述,正确的是( )
A. 能分泌抗AChR抗体的细胞,也能识别乙酰胆碱受体
B. 对于肌肉细胞而言,乙酰胆碱为兴奋性神经递质
C. 感染、精神创伤等使免疫失调的因素可能会导致该病复发
D. 临床上可采取给予免疫抑制剂的方法进行治疗
【答案】BCD
【解析】
【分析】自身免疫病:是指机体对自身抗原发生免疫反应而导致自身组织损害所引起的疾病。举例:风湿性心脏病、类风湿性关节炎、系统性红斑狼疮等。
【详解】A、能分泌抗AChR抗体的细胞是浆细胞,无识别作用,A错误;
B、因乙酰胆碱受体受损,造成肌肉无力,所以可推断出对肌肉细胞而言,乙酰胆碱为兴奋性神经递质,B正确;
C、感染、过度疲劳、精神创伤等因素可能会造成患者免疫功能加强,所以会导致该病加重或复发,C正确,
D、因为患者免疫功能过强,所以可通过给予免疫抑制剂的方法进行治疗,D正确。
故选BCD。
16. 下表为某群落演替的三个基本阶段,下列相关叙述正确的是( )
A. 从侵入定居阶段到竞争平衡阶段,群落的物种组成发生改变但水平结构不变
B. 相对稳定阶段,群落的物种组成及其数量比例不再发生变化
C. 上述三个基本阶段中均存在生物和环境的相互作用
D. 群落演替的速度和方向易受人类活动的影响
【答案】CD
【解析】
【分析】1、群落演替:随着时间的推移,一个群落被另一个群落代替的过程;
2、初生演替:是指一个从来没有被植物覆盖的地面,或者是原来存在过植被,但是被彻底消灭了的地方发生的演替;次生演替:原来有的植被虽然已经不存在,但是原来有的土壤基本保留,甚至还保留有植物的种子和其他繁殖体的地方发生的演替。
3、群落演替的原因:生物群落的演替是群落内部因素(包括种内关系、种间关系等)与外界环境因素综合作用的结果。
【详解】A、从侵入定居阶段到竞争平衡阶段,群落变得更加复杂,水平结构也会发生变化,A错误;
B、群落演替到相对稳定的阶段后,群落的物种组成及其数量比例仍处在动态变化中,B错误;
C、演替是生物和环境反复相互作用、发生在时间和空间上的不可逆变化,群落演替的三个基本阶段中均存在生物和环境的相互作用,C正确;
D、人类活动会影响群落演替的速度和方向,D正确。
故选CD。
三、非选择题:本题共5小题,共60分。
17. 藏羚主要分布于我国以羌塘为中心的青藏高原地区,雄性有角,雌性无角。回答下列问题:
(1)科研人员对甲、乙、丙三地的藏羚种群特征进行调查,结果如图1所示。图中I、Ⅱ、Ⅲ、IV分别对应大(5-8龄)、中(3-5龄)、小(1-3龄)、幼(0-1龄)四个年龄等级(藏羚最长寿命约8年)。据图预测一段时间后,图1中____________地藏羚种群数目增加的可能性最大。
(2)图2表示某地藏羚的R值变化(R=出生率/死亡率),b-c时段藏羚种群数量变化最可能是_____________。若在d时,有少量藏羚从其它地迁入该地,则该地藏羚的K值____________(填“减少”、“不变”或“增加”),原因是____________。
(3)在导致藏羚死亡的因素中,狼的捕食占比较高,狼的捕食属于影响藏羚种群数量发展的_____________(填“密度”或“非密度”)制约因素。
(4)研究人员通过航空遥感技术监测藏羚数量变化,主要操作流程:选取样方、空中拍照、识别照片中藏羚并计数。与标记重捕法相比,上述调查方法的优势有____________(答2点即可)。
【答案】(1)丙 (2) ①. 先增加后减少 ②. 不变 ③. K值是由环境资源量决定的,与种群初始数量(或“迁入率”)无关
(3)密度 (4)不需要捕捉并标记藏羚,操作更便捷;调查周期短;对藏羚的干扰小等
【解析】
【分析】1、种群的年龄结构是指一个种群中各年龄期的个体数目的比例,大致可以分为增长型、稳定型和衰退型三种类型。
2、K值为环境容纳量,是指一定的环境条件所能维持的种群最大数量。
【小问1详解】
在三地种群中,丙地种群属于增长型,“幼、小”年龄等级个体所占比例最高,“大”年龄等级个体所占比例最低,正常情况下未来一段时间出生率会大于死亡率,种群数目增加的可能性最大。
【小问2详解】
由题意可知,R值大于1时出生率>死亡率,R值小于1时出生率丙组=甲组,则说明辣椒素能促进胰岛素的分泌且只通过TRPV1受体发挥此作用;若胰岛素含量:乙组>丙组>甲组,则说明辣椒素能促进胰岛素的分泌且不只通过TRPV1受体发挥此作用
【解析】
【分析】神经调节的基本方式是反射,反射活动的结构基础称为反射弧,包括感受器、传入神经、神经中枢、传出神经和效应器。条件反射是人出生以后在生活过程中逐渐形成的后天性反射,是在简单反射的基础上,经过一定的过程,在大脑皮层参与下完成的,是一种高级的神经活动,是高级神经活动的基本方式。非条件反射是指人生来就有的先天性反射,是一种比较低级的神经活动,由大脑皮层以下的神经中枢(如脑干、脊髓)参与即可完成。
【小问1详解】
神经元的突触小体可以释放神经递质作用于其它的神经元,或肌肉细胞、腺体细胞、免疫细胞等。它们之间相接触的部位就是突触。
【小问2详解】
吃辣椒后,有些人面部发红是由于皮肤毛细血管舒张,血流量增多造成的;反射弧由感受器、传入神经、神经中枢、传出神经和效应器五部分构成,人在吃辣椒时,排汗增多,这个调节的反射弧为感受器→传入神经→下丘脑(体温调节中枢)→传出神经→皮肤汗腺。
【小问3详解】
吃过辣椒的儿童会拒绝辛辣食物,这属于条件反射,条件反射是人出生以后在生活过程中逐渐形成的后天性反射,使机体具有更强的预见性,灵活性和适应性,大大提高了应对环境变化的能力。
【小问4详解】
分析题意,实验目的是验证辣椒素能促进胰岛素的分泌并探究是否只通过TRPV1发挥作用,因此设计的实验除了验证辣椒素能促进胰岛素的分泌(甲、乙组),还要探究辣椒素促进胰岛素的分泌是否只通过TRPV1发挥作用(甲、乙、丙组)。本实验不适合设计成自身前后对照,因为随时间的变化机体的血糖浓度会发生变化从而引起胰岛素的含量变化。侵入定居阶段(先锋群落阶段)
一些物种侵入裸地定居成功并改良环境,为之后侵入的同种或异种生物创造有利条件
竞争平衡阶段
通过种内或种间竞争,优势物种定居并繁殖后代,劣势物种被排斥
相对稳定阶段
各物种通过竞争,资源利用更为充分、有效,群落结构更加完善
相关试卷
这是一份江西省上饶市2023_2024学年高一生物上学期期末教学质量测试试题含解析,共17页。试卷主要包含了单选题,多选题,非选择题等内容,欢迎下载使用。
这是一份江西省上饶市2022_2023学年高二生物上学期期末试题含解析,共21页。
这是一份78,江西省上饶市2023-2024学年高二上学期期末教学质量测试生物试卷,共6页。

