还剩18页未读,
继续阅读
所属成套资源:2024北京初二(下)期末真题物理汇编
成套系列资料,整套一键下载
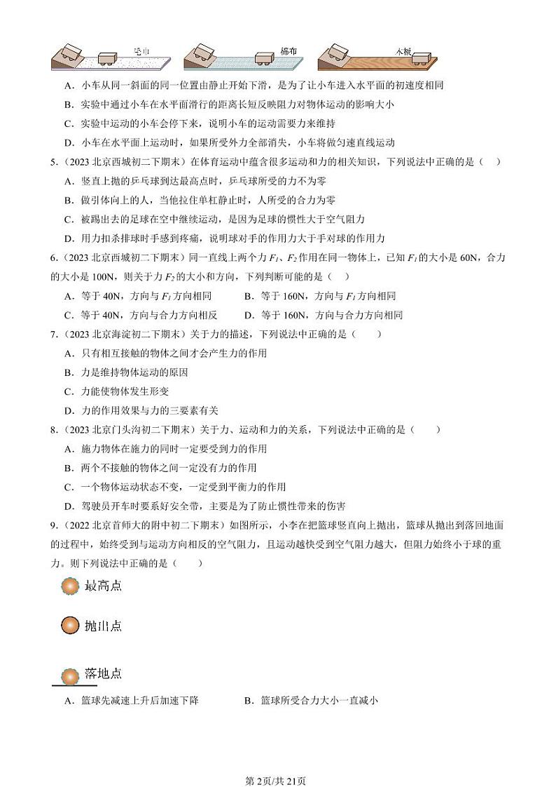
2022-2024北京初二(下)期末真题物理汇编:运动和力的关系(京改版)
展开
这是一份2022-2024北京初二(下)期末真题物理汇编:运动和力的关系(京改版),共21页。
相关试卷
2022-2024北京初二(下)期末真题物理汇编:力(京改版):
这是一份2022-2024北京初二(下)期末真题物理汇编:力(京改版),共6页。
2022-2024北京初二(下)期末真题物理汇编:力的测量(京改版):
这是一份2022-2024北京初二(下)期末真题物理汇编:力的测量(京改版),共6页。
2022-2024北京初二(下)期末真题物理汇编:重力(京改版):
这是一份2022-2024北京初二(下)期末真题物理汇编:重力(京改版),共9页。

