所属成套资源:【备战2025】最新中考物理二轮复习考点讲解与题型专练
专题10 功和功率与运动和力的综合+机械能--最新中考物理二轮复习考点讲解与题型专练
展开
这是一份专题10 功和功率与运动和力的综合+机械能--最新中考物理二轮复习考点讲解与题型专练,文件包含专题10功和功率与运动和力的综合机械能原卷版docx、专题10功和功率与运动和力的综合机械能解析版docx等2份试卷配套教学资源,其中试卷共38页, 欢迎下载使用。
1.“网络式”复习法:即采用章、节、标题、要点四个层次对教材进行梳理和编织记忆网络。
2.提高“回头率”:为了防止遗忘,就要采用提高“回头率”的方法。
3.“空想法”:所谓空想法就是不看课本回想看过的内容;或看课本的大纲填充细节。
4.树形图:复习时,选出较有代表性的参考书,通读全书后,理出该领域研究的主要线索。
5.梳理错题法:把综合复习阶段做过的所有习题重新浏览一遍。
6.“齐头并进”法:在复习过程中,由于要复习的学科多,所以必须合理安排时间。
专题10 功和功率与运动和力综合
知识点一 功的计算
计算公式
力学中规定:功等于力跟物体在力的方向上通过的距离的乘积,即W=FS。
功的单位
功的单位是焦,符号为J,1 J=1 N·m。
③计算时的注意事项
a.分清是哪个力对物体做功,即明确公式中的F;
b.公式中的“s”是在力F的方向上通过的距离,必须与“F”对应;
c.F、s的单位分别是N、m,得出功的单位才是J。
知识点二 物体做功的快慢——功率
定义
单位时间内所做的功叫做功率,用符号“P”表示;功率是表示物体做功快慢的物理量。
公式:P=eq \f(W,t)=Fv(其中W是物体所做的功,单位是J;t是做功所用的时间,单位是s)
单位
功率P的国际单位是瓦特,符号是W,1 W=1J/s;常用单位还有kW,1 kW=103 W。
知识点三 功和功率的比较
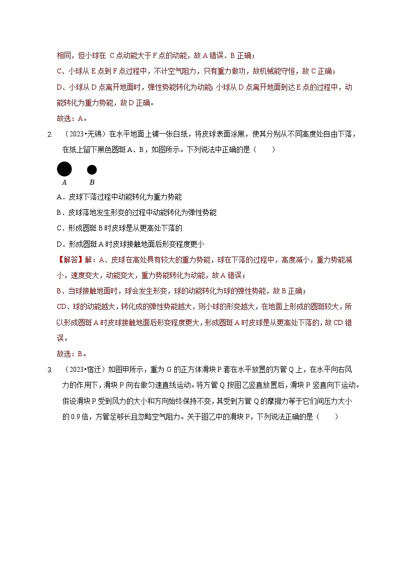
(2023•凉山州)如图所示,从A点沿水平桌面自由滚落的小球运动轨迹如虚线所示,C、F两处等高,D为球与水平地面的接触点,不计空气阻力,下列说法不正确的是( )
A.小球在C点的机械能等于在F点的机械能
B.小球在C点的动能大于在F点的动能
C.小球从E点到F点的过程中,机械能不变
D.小球从D点离开地面到达E点的过程中,动能转化为重力势能
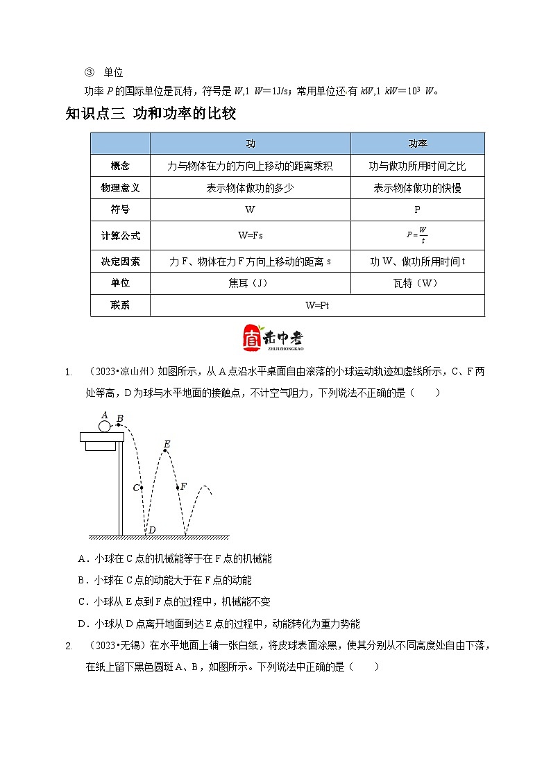
(2023•无锡)在水平地面上铺一张白纸,将皮球表面涂黑,使其分别从不同高度处自由下落,在纸上留下黑色圆斑A、B,如图所示。下列说法中正确的是( )
A.皮球下落过程中动能转化为重力势能
B.皮球落地发生形变的过程中动能转化为弹性势能
C.形成圆斑B时皮球是从更高处下落的
D.形成圆斑A时皮球接触地面后形变程度更小
(2023•宿迁)如图甲所示,重为G的正方体滑块P套在水平放置的方管Q上,在水平向右风力的作用下,滑块P向右做匀速直线运动。将方管Q按图乙竖直放置后,滑块P竖直向下运动。假设滑块P受到风力的大小和方向始终保持不变,其受到方管Q的摩擦力等于它们间压力大小的0.9倍,方管足够长且忽略空气阻力。关于图乙中的滑块P,下列说法正确的是( )
A.滑块P受到的摩擦力等于重力
B.滑块P先加速,然后匀速
C.滑块P先加速,后减速,最后静止
D.滑块P的动能一直增大
(2023•广州)物体A重5N,如图1,A在水平拉力F1作用下,在水平面从M匀速直线运动到N用时3s;如图2,在A上放置一个钩码,A在水平拉力F2作用下,在另一水平面从P匀速直线运动到Q用时2s。
(1)在MN、PQ段,A的速度分别为v1、v2,A所受摩擦力分别为f1、f2,则v1 v2,f1 f2。(均选填“>”、“=”、“<”)
(2)A从M运动到N,F1做的功为 J、功率为 W,A所受重力做的功为 J。
(2023•西宁)西宁舰是我国自主研制的新型驱逐舰,其满载时排水量为7500t,吃水深度为6.5m。某次西宁舰满载时以54km/h的速度匀速航行2.5h,此过程中发动机的输出功率为9.6×106W。(海水的密度取1.0×103kg/m3,g取10N/kg)求:
(1)西宁舰此次航行的路程为多少。
(2)西宁舰满载时,舰体底部受到海水的压强为多少。
(3)西宁舰满载时,受到的浮力为多少。
(4)西宁舰满载时以54km/h的速度匀速航行时,发动机的牵引力为多少。
(2023•湖北)如图甲是中国海军十堰舰停泊在港湾时的情景,相关参数如下表。执行任务过程中,该舰以恒定最大推进功率航行。(g取10N/kg)求:
(1)十堰舰满载停泊在港湾时所受浮力大小;
(2)若十堰舰从静止出发,加速航行0.96km时达到最大航速,图乙是本次航行的v﹣t图像,求加速阶段的平均速度;
(3)十堰舰以最大航速水平匀速直线航行时,十堰舰所受阻力大小。
(2023•武汉)智能机器正在进入我们的生活,为人们提供高效、精准的服务。某台全自动扫拖一体机器人主要由锂电池组、扫地模组、吸尘模组、拖地模组、升降模组和车轮模组等组件构成,它既可以扫地,也可以拖地。小强同学在面积为S1=27m2的空房间(矩形ABCD)内,用这台机器人打扫家庭卫生。
(1)机器人扫地过程中,若在1×103s内总共做了2.4×104J的功,则机器人做功的功率是多少W?
(2)机器人底部构造如图甲所示,两块面积均为S2=1.8×10﹣2m2的抹布固定在转盘O1、O2上,在升降模组控制下,下降并压迫地面,利用两块抹布旋转擦洗和加压拖地。机器人在瓷砖地面上拖地时,两块抹布对瓷砖地面的压力为12N,两块抹布对瓷砖地面的压强是多少Pa?
(3)机器人拖地过程可用如图乙所示的简化模型进行研究,关门后,机器人(用⊙O表示)从图示位置开始,贴近墙壁AB沿着弓形路线拖洗地面,在地面上拖出水带(水的痕迹)的宽度均为d=0.3m,其中平行于墙边AB的任意相邻的两条水带都不重叠,当机器人拖出第15条水带到达墙角C处时,刚好将整个房间的地面拖洗了1次。机器人受到的牵引力为F=20N,牵引力的功率为3W。忽略墙边和墙角处机器人沿着弓形路线无法拖洗的地面面积,设机器人沿着弓形路线运动时速度大小不变,求机器人需要多长时间,才能沿着弓形路线将整个房间的地面拖洗1次?
(2023•无锡)2023年5月13日,“恩平20﹣4钻采平台”的安装,创造了我国海上油气平台浮托安装重量的新纪录。浮托安装类似于运动员挺举过程,巧妙地利用海上潮汐的自然力进行安装。如图所示,涨潮时,工程船托运平台组块驶入已经固定在海中的导管架的槽口,落潮时把平台组块插尖顺势从高位下降安装到导管架接口上。工程船满载时的排水量为5.35×107kg,所安装的平台组块质量为1.55×107kg。(g取10N/kg)
(1)工程船满载航行在海面上时,受到的浮力为多大?
(2)平台组块所受重力大小为多少?
(3)若涨潮前,插尖低于接口0.8m,涨潮时,工程船和平台组块缓慢向上浮起,使得插尖比接口高1.2m。则在此过程中,工程船对平台组块竖直向上做功为多少?
(2024•鞍山模拟)小红在操场上将一皮球抛出,皮球被抛出后的运动轨迹如图所示,a、c两点处于同一高度。则下列判断中正确的是( )
A.皮球由a到b时,动能逐渐增大
B.皮球在b点时的机械能最大
C.皮球由c到d时,机械能一直减小
D.皮球在a、c两点时动能相等
(2023•兴化市模拟)2021年4月,中国女足通过奋勇拼搏,晋级奥运会。如图是足球落地后又弹起的示意图,分析可知,足球( )
A.在B点时受力平衡
B.在A、D两点动能可能相等
C.在运动过程中,只存在动能和势能的相互转化
D.在C点时,若所受力全部消失,其运动状态将不断改变
(2023•南充模拟)如图所示,a、b、c三种情况下,用大小相同的力F使同一物体沿不同的轨迹移动了相同的距离s,对于三种情况下拉力F所做的功分析正确的是( )
A.Wa=Wb=WcB.Wa=Wb<WcC.Wa=Wb>WcD.Wa<Wc<Wb
(2023•鸠江区校级模拟)如图所示的单摆从A点自由释放,B点为小球摆动过程中的最低点,C点为小球摆动到右侧的最高点,关于这一过程中的能量和能量转化,下列说法正确的是( )
A.小球在A点时的动能小于C点时的动能
B.小球在A点时的重力势能小于C点时的重力势能
C.这一过程中小球的机械能守恒
D.这一过程中有部分机械能转化为内能
(2023•平邑县二模)在探究滑动摩擦力与物体运动的速度是否有关时,同一木块在同一接触面上做匀速直线运动的图象如图所示,下列判断正确的是( )
A.第1次物块的速度小B.第2次的拉力小
C.第1次拉力的功率大D.两次拉力的功率相等
(2023•涪城区一模)如图所示,质量不计的弹簧竖直固定在水平面上,t=0时刻,将一金属小球从弹簧正上方某一高度处由静止释放。小球接触弹簧并将弹簧压缩至最低点(形变在弹性限度内),然后又被弹起离开弹簧。上升到最大高度后又下落,如此反复……不计空气阻力。通过安装在弹簧下端的压力传感器,可测出该过程中弹簧弹力F随时间t变化的图象如图所示,则( )
A.此运动过程中,小球的机械能守恒
B.t1~t2这段时间内,小球的动能在逐渐减小
C.t2~t3这段时间内,小球的动能与重力势能之和逐渐增大
D.在t2时刻,小球的动能最大
(2023•天元区三模)茶美在球场上将篮球斜向上抛出,篮球被抛出后的运动轨迹如图甲所示,a、c两点的动能和重力势能如图乙所示。下列说法正确的是( )
A.球在运动过程中机械能不守恒
B.球上升过程中动能增大,重力势能减小
C.a点离地高度比c点低
D.球从a点运动到c点过程中,球的重力势能一直保持不变
(2023•泰安三模)如图1的物体在同一水平地面先后做直线运动。当物体运动的路程和时间图像如图2时,受到的水平推力为F1;当物体运动的速度和时间图像如图3时,受到的水平推力为F2,两次推力的功率分别为P1、P2。则下列关系正确的是( )
A.F1<F2B.P1<P2C.F1>F2D.P1>P2
(2023•日照二模)如图所示,光滑水平桌面上的弹性小球被弹出后,经过A点和B点后落到地面,又被多次弹,图中虚线为小球的运动轨迹。下列有关小球的运动,描述正确的是( )
A.小球从A点运动到B点的过程中机械能不断减少
B.小球反弹经过D点时动能为零
C.若将弹性小球表面涂黑,则会在C、F两点留下等大的黑色圆斑
D.小球经过E点的机械能大于经过G点的机械能
(2023•抚远市三模)如图所示,光滑斜面AB>AC,沿斜面AB和AC分别将同一重物从它们的底部匀速拉到顶部,所用时间相同,所需拉力分别为F1和F2,所做的功分别为W1和W2,所做功的功率分别为P1和P2,则( )
A.F1<F2,P1>P2B.F1>F2,P1<P2
C.W1>W2,P1=P2D.W1=W2,P1=P2
(2023•高新区校级二模)如图甲所示,将一根弹簧和一个质量为1kg的金属球(球上有小孔)套在铁架台的金属杆AB上面。现将小球提到B端后松手,小球的高度随时间变化情况如图乙所示,弹簧原来的长度 (选填“大于”、“小于”或“等于”)40cm,在0﹣t1过程中,小球的动能 (选填“增大”、“减小”、“先增大后减小”或“不变”),此过程中小球动能的变化量 (选填“大于”、“小于”或“等于”)重力势能变化量。
(2023•任城区校级三模)一个人先后用同样大小的力F将不同质量的物体分别在光滑水平面、粗糙水平面和粗糙斜面上沿力的方向移动相同的距离s(如图所示),该力在这三个过程中所做的功分别为W1、W2、W3,关于它们之间的大小关系是 。
(2023•榕城区一模)中国的载人航天技术已经取得了举世瞩目的成就,其中,返回技术已经处于世界领先水平,嫦娥五号返回器用类似“打水漂”的方式着陆地球,其着陆过程的部分轨迹简化为如图所示AB段返回器的动能 (选填“变大”“不变”或“变小”):BC段返回器的机械能 (选填“变大”“不变”或“变小”);CD段返回器动能增加量 (选填“大于”“等于”或“小于”)重力势能的减小量。
(2023•宜兴市校级二模)一根金属棒AB置于水平地面上,现小明通过弹簧测力计竖直地将棒的右端B缓慢拉起,如图甲所示,在此过程中,弹簧测力计对棒所做的功W与B端离开地面的高度x的关系如图乙所示,请根据图象解答下列问题:
(1)金属棒的重力G为 N;
(2)金属棒的重心到A端的距离d= m;
(3)小明想同样的方式使用弹簧测力计竖直将棒的左端A端拉起,则A端刚好被拉起时弹簧测力计的示数为 N。
(2023•浦北县三模)如图所示,A、B为相同的物块,长为20cm,在推力F作用下A、B一起做匀速直线运动,4s后A掉下,B以不变的速度继续运动,直到B掉下。A没掉下时F为6N,则A没掉下时A、B的速度为 m/s,从开始推到B掉下,推力F做的功为 J。
(2023•辽宁模拟)汽车的超载、超速行驶很容易造成交通事故。小东由此想要探究动能大小与质量、速度的关系。实验过程如图,其中h1<h2。
(1)三次实验应让小球由静止开始滚下。实验中,动能的大小是通过 来反映的;
(2)甲、乙两次实验探究的是动能与 的关系;
(3)进行图丙实验时,木块被撞后滑出木板掉落,由此可推断A、B两球的质量关系是:mA mB,与乙图实验进行比较,可以得出: 相同时,质量越大,动能越大。为了实验安全,需改进丙图实验,再与乙图实验对比,在不改变木板长度的情况下,以下可行的方法是 (填写正确选项前的字母)。
A.换用质量更小的钢球
B.给水平木板铺上毛巾
C.适当降低钢球B的高度
D.换用一个较重的木块
(4)善于动脑的小东又设计了如图丁所示的方案:用同一个钢球两次将同一弹簧压缩到不同程度,两次实验弹簧具有的弹性势能 (填“相同”或“不同”)。放手后将小球弹出去撞击放在同一位置的木块时的速度也不同,从而验证了动能与速度的关系。接着让质量不同的两个钢球两次将同一弹簧压缩到相同程度,放手后将小球弹出去撞击放在同一位置的木块,这样做 (填“能”或“不能”)验证动能与质量的关系。
(2023•商丘一模)小强所在的实验小组在“探究影响动能大小的因素”实验中,准备的器材有:质量分别为m、2m的两个钢球、木块和斜面等。实验过程如图甲、乙、丙所示:
(1)实验中通过比较 被撞击后移动的距离来反映钢球的动能大小。
(2)比较甲、乙两图,可初步得出结论:动能的大小与物体的 有关。
(3)比较图甲、丙两图,小强认为:物体的动能大小与速度有关,他的看法是否正确? (选填“正确”或“错误”),理由是 。
(4)比较乙、丙两图,可初步得出结论:其它条件相同时,物体的 越大,物体的动能越大。
(5)本实验装置的水平面如果绝对光滑,本实验将 (选填“能”或“不能”)达到探究目的。
(2023•武侯区校级三模)人工智能给人们生活带来便利。如图甲所示的扫地机器人重为20N,静止时它与水平地面的接触面积为0.01m2,它在水平地面运动时,所受牵引力与速度的关系如图乙所示。求:(1)该机器人静止时对水平地面的压强。
(2)该机器人在水平地面上以0.6m/s的速度匀速直线运动10s,求牵引力所做的功。
(2023•曲阜市一模)有人为曲阜建设献策:充分利用廖河与大沂河水上资源,打造水上旅游路线,让游客乘坐画舫游船穿行其间,就可以尽享“不出城郭而获山水之怡,身居闹市而有林泉之致”的都市休闲意趣。如图所示,若画舫游船质量为2t,从廖河公园出发以2.5m/s的速度匀速行驶到四德广场,所用时间约为10min,牵引力是5×106N。通过计算回答:
(1)从廖河公园到四德广场河段大约多长?
(2)游船在河中排开水的体积多大?
(3)这次水上航行中,牵引力对游船做功的功率多大?
(2023•惠城区模拟)一辆越野汽车的质量2t,汽车发动机的额定功率120kW,在水平直道路上从静止开始运动,经15s运动200m恰好达到最大速度,接着匀速运动20s关闭发动机,滑行100m停下,其v﹣t图象如图所示。已知汽车在运动过程中受到的阻力恒为车重的0.2倍。(g取10N/kg)求:
(1)在运动过程中受到的阻力;
(2)汽车运动的最大速度v;
(3)整个过程中克服阻力所做的功的大小。
功
功率
概念
力与物体在力的方向上移动的距离乘积
功与做功所用时间之比
物理意义
表示物体做功的多少
表示物体做功的快慢
符号
W
P
计算公式
W=Fs
决定因素
力F、物体在力F方向上移动的距离s
功W、做功所用时间t
单位
焦耳(J)
瓦特(W)
联系
W=Pt
排水量
1220t
吃水深度
4m
最大航速
12.5m/s
最大推动功率
12500kW
相关试卷
这是一份专题16 电学计算问题--最新中考物理二轮复习考点讲解与题型专练,文件包含专题16电学计算问题原卷版docx、专题16电学计算问题解析版docx等2份试卷配套教学资源,其中试卷共30页, 欢迎下载使用。
这是一份专题15 电热器及其挡位问题--最新中考物理二轮复习考点讲解与题型专练,文件包含专题15电热器及其挡位问题原卷版docx、专题15电热器及其挡位问题解析版docx等2份试卷配套教学资源,其中试卷共31页, 欢迎下载使用。
这是一份专题13 电路故障分析--最新中考物理二轮复习考点讲解与题型专练,文件包含专题13电路故障分析原卷版docx、专题13电路故障分析解析版docx等2份试卷配套教学资源,其中试卷共31页, 欢迎下载使用。

