河北省张家口市2024-2025学年高二上学期期末考试物理试题(解析版)
展开
这是一份河北省张家口市2024-2025学年高二上学期期末考试物理试题(解析版),共16页。试卷主要包含了单项选择题,多项选择题,非选择题等内容,欢迎下载使用。
一、单项选择题:本题共7小题,每小题4分,共28分。在每小题给出的四个选项中,只有一项是符合题目要求的。
1. 下列说法中正确的是( )
A. 紫外验钞机利用了紫外线的荧光效应
B. 阳光可以晒黑皮肤,主要是阳光中红外线的作用
C. 常用的电视机遥控器通过发出紫外线脉冲信号来遥控电视机
D. 在变化的电场周围一定产生变化的磁场,在变化的磁场周围一定产生变化的电场
【答案】AC
【解析】A.紫外验钞机利用了紫外线的荧光效应,故A正确;
B.阳光可以晒黑皮肤,主要是阳光中紫外线的作用,故B错误;
C.常用的电视机遥控器通过发出红外线脉冲信号来遥控电视机,故C正确;
D.均匀变化的电场会产生恒定的磁场,均匀变化的磁场会产生恒定的电场,故D错误。
故选AC。
2. 下列四幅图所涉及的物理现象或原理,表述错误的是( )
A. 甲图中,该同学头发蓬松散开的原因是同种电荷的排斥作用
B. 乙图中,变压器铁芯由彼此绝缘的薄硅钢片叠压而成,可以增大涡流
C. 丙图中,燃气灶中电子点火器前端制成尖锐的形状,应用了尖端放电的原理
D. 丁图中,手持式金属探测器利用了涡流探测
【答案】B
【解析】A.根据同种电荷相互排斥,可知甲图中,该同学头发蓬松散开的原因是同种电荷的排斥作用,故A正确,不符合题意;
B.乙图中,变压器的铁芯由彼此绝缘的薄硅钢片叠压而成,可以防止涡流效应,故B错误,符合题意;
C.丙图中,燃气灶中电子点火器前端制成尖锐的形状,该装置应用了尖端放电的原理,故C正确,不符合题意;
D.丁图中,手持式金属探测器利用了涡流磁效应进行探测,故D正确,不符合题意。
故选B。
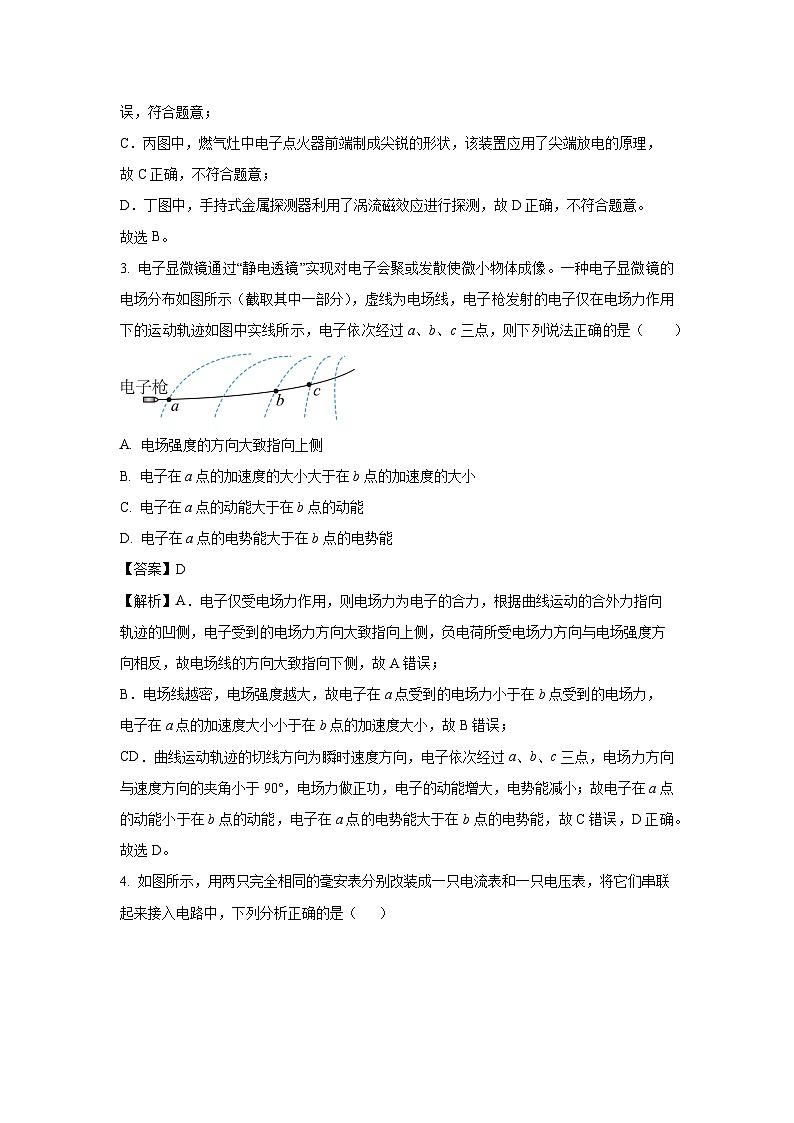
3. 电子显微镜通过“静电透镜”实现对电子会聚或发散使微小物体成像。一种电子显微镜的电场分布如图所示(截取其中一部分),虚线为电场线,电子枪发射的电子仅在电场力作用下的运动轨迹如图中实线所示,电子依次经过a、b、c三点,则下列说法正确的是( )
A. 电场强度的方向大致指向上侧
B. 电子在a点的加速度的大小大于在b点的加速度的大小
C. 电子在a点的动能大于在b点的动能
D. 电子在a点的电势能大于在b点的电势能
【答案】D
【解析】A.电子仅受电场力作用,则电场力为电子的合力,根据曲线运动的合外力指向轨迹的凹侧,电子受到的电场力方向大致指向上侧,负电荷所受电场力方向与电场强度方向相反,故电场线的方向大致指向下侧,故A错误;
B.电场线越密,电场强度越大,故电子在a点受到的电场力小于在b点受到的电场力,电子在a点的加速度大小小于在b点的加速度大小,故B错误;
CD.曲线运动轨迹的切线方向为瞬时速度方向,电子依次经过a、b、c三点,电场力方向与速度方向的夹角小于90°,电场力做正功,电子的动能增大,电势能减小;故电子在a点的动能小于在b点的动能,电子在a点的电势能大于在b点的电势能,故C错误,D正确。
故选D。
4. 如图所示,用两只完全相同的毫安表分别改装成一只电流表和一只电压表,将它们串联起来接入电路中,下列分析正确的是( )
A. 电流表的指针偏转角较大
B. 电压表的指针偏转角较大
C. 两只电表的指针偏转角相同
D. 电流表两端的电压大于电压表两端的电压
【答案】B
【解析】ABC.电流表改装成电压表是串联较大的分压电阻;电流表改装成大量程电流表是并联较小的分流电阻;两表串联后,通过电流表的总电流与电压表的电流相等,由于电流表改装成大量程电流表是并联较小的分流电阻,所以大部分电流通过了分流电阻,通过表头的电流很小,则电流表指针的偏转角小于电压表指针的偏转角,即电压表的指针偏转较大,故B正确,AC错误;D.通过电流表的总电流与电压表的电流相等,由于电流表改装成大量程电流表是并联较小的分流电阻,而电流表改装成大量程电压表是串联较大的分压电阻,可知电压表的总电阻大于电流表的总电阻,故电流表两端的电压小于电压表两端的电压,故D错误。
5. 如图所示,一手持迷你小风扇内安装有小直流电动机,其线圈电阻为,额定电压为U,额定电流为I。将它与电动势为E、内阻为r的直流电源连接,电动机恰好正常工作,则( )
A. 电源的输出功率为
B. 电源的输出功率为
C. 电动机线圈电阻的发热功率为
D. 电动机输出的机械功率为
【答案】D
【解析】ABC.因为直流电动机为非纯电阻元件,可知电动机内阻上消耗的电功率小于电动机的额定功率,有
即
则电源输出功率为
电动机线圈电阻的发热功率为
故ABC错误;
D.电动机输出的机械功率为
故D正确。
6. 成人体液主要成分是水和电解质,因此容易导电,而体内脂肪则不容易导电,我们可以用某型号脂肪测量仪(如图甲所示)来测量脂肪率,脂肪测量仪根据人体电阻的大小来判断脂肪所占比例,模拟电路如图乙所示:测量时,闭合开关S,测试者两手分别握住两手柄M、N,则( )
A. 人体内水和脂肪导电性不同,两者中脂肪电阻率更小一些
B. 体型相近的两人相比,脂肪含量高者对应的电压表示数较小
C. 体型相近的两人相比,脂肪含量高者对应的电源效率较小
D. 刚沐浴后,人体水分增多,脂肪测量仪显示人体脂肪所占比例的测量数据会偏小
【答案】D
【解析】A.人体内水和脂肪导电性不同,体内脂肪不容易导电,故两者中脂肪电阻率更大一些,故A错误;
B.体型相近的两人相比,脂肪含量高者人体电阻较大,则电路总电阻较大,根据闭合电路欧姆定律可知,电路电流较小,路端电压较大,由于通过定值电阻的电流较小,定值电阻两端电压较小,所以电压表示数较大,故B错误;
C.电源的效率为
体型相近的两人相比,脂肪含量高者人体电阻较大,则外电阻较大,脂肪含量高者对应的电源效率较大,故C错误;
D.刚沐浴后,人体水分增多,电阻减小,电压表数值减小,即脂肪测量仪显示人体脂肪所占比例的测量数据会偏小,故D正确。
故选D。
7. 如图所示,理想变压器接有三个完全相同的灯泡,其中一个与该变压器的原线圈串联后接交流电源,另外两个并联后接在副线圈两端。已知三个灯泡均正常发光,则交流电源的电压与灯泡的额定电压之比为( )
A. 1∶1B. 2∶1C. 3∶1D. 4∶1
【答案】C
【解析】设灯泡正常发光的电压为UL,电流为IL,原线圈输入电压为U1,根据理想变压器原副线圈功率相等,可得
可得
则交流电源的电压为
交流电源的电压与灯泡的额定电压之比为
故选C。
二、多项选择题:本题共3小题,每小题6分,共18分。在每小题给出的四个选项中,有多个选项是正确的。全部选对的得6分,选对但不全的得3分,有选错或不答的得0分。
8. 如图所示,是一等边三角形,在顶点A、B均放置电荷量为Q的负点电荷,此时顶点C处电场强度的大小为E;若将A点处的负点电荷取走,并放置一个电荷量为Q的正点电荷,则C点处的场强( )
A. 大小为B. 大小为
C. 方向与AB平行向左D. 方向与AB平行向右
【答案】BD
【解析】设等边三角形的边长为,在顶点A、B均放置电荷量为Q的负点电荷,此时顶点C处电场强度的大小为E;根据场强叠加原则有
若将A点处的负点电荷取走,并放置一个电荷量为Q的正点电荷,根据场强叠加原则可知,C点处的场强大小为
联立解得
方向与AB平行向右。
故选BD。
9. 如图所示,在平面直角坐标系xOy的第四象限内有垂直纸面向里的匀强磁场,一质量m = 5.0 × 10−8 kg、电荷量q = 1.0 × 10−6 C的带正电的粒子以16 m/s的速度从P点沿图示方向进入磁场,速度方向与y轴负方向的夹角为37°,已知OP = 0.4 m,不计带电粒子的重力,sin37° = 0.6,若粒子不能进入x轴上方,则磁感应强度大小B可能的取值为( )
A. 2 TB. 3 T
C. 4 TD. 5 T
【答案】CD
【解析】带电粒子恰好不能进入x轴上方时粒子的运动轨迹如图所示
根据几何关系可得
由洛伦兹力提供向心力可得
联立解得
若粒子不能进入x轴上方,则磁感应强度大小需要满足
故选CD。
10. 将一根带绝缘皮的细导线绕成如图所示的线圈,再将线圈和小灯泡构成闭合回路,线圈内部存在一方向垂直纸面向里的匀强磁场,已知小灯泡的电阻为R,细导线的电阻为r,矩形的面积为,小圆的面积为,磁感应强度大小随时间变化的规律为,和均为大于零的常量,下列说法正确的是( )
A. 通过小灯泡的电流由a流向b
B. 通过小灯泡的电流由b流向a
C. 小灯泡两端的电压为
D. 小灯泡两端的电压为
【答案】AC
【解析】AB.由磁感应强度的变化规律可知
磁感应强度向里增大,由楞次定律可知,感应磁场方向向外,由右手螺旋定则可知,感应电流方向为逆时针方向,即通过小灯泡的电流由a流向b,故A正确,B错误;
CD.矩形线圈产生的感应电动势为
小圆线圈产生的感应电动势为
由楞次定律可知,两线圈的感应电动势方向相同,所以整个回路的总电动势为
由闭合回路欧姆定律
小灯泡两端的电压为
故C正确,D错误.
故选AC。
三、非选择题:本题共5小题,共54分。解答题应写出必要的文字说明、方程式和重要答题步骤,只写出最后答案的不能得分。有数值计算的题,答案中必须明确写出数值和单位。
11. 某实验小组测量一捆长度为L的铜芯线的电阻率,实验如下:
(1)如图甲所示,用螺旋测微器测得铜芯线的直径__________mm.
(2)如图乙所示,取整捆铜芯线、两节干电池和相关器材,连接电路,闭合开关前滑动变阻器的滑片应位于__________(选填“最左端”或“最右端”)。
(3)正确连接好电路后闭合开关,调节滑动变阻器滑片,测得电流表示数为I,此时电压表示数U如图丙所示,则__________V,计算铜芯线电阻率的表达式为__________(用题中所给已知量和测量量的字母表示)。
(4)实验小组查阅教材得知在时铜的电阻率小于由(3)中表达式计算出的测量值,你认为造成这种偏差的可能原因是__________(选填选项前的字母)。
A. 电流表测得的电流大于通过铜芯线的电流
B. 用螺旋测微器测得铜芯的直径偏小
C. 实验时铜芯线的温度高于
【答案】(1)1.400 (2)最左端 (3)2.20 (4)C
【解析】(1)用螺旋测微器测得铜芯直径为
(2)为了使电压表示数能从零开始连续调节,则滑动变阻器采用分压式接法,所以闭合开关前滑动变阻器的滑片应位于最左端。
(3)[1]电压表应选用量程为3V,根据仪表读数规则可读出此时电压表示数为2.20V。[2]由欧姆定律得
由电阻定律
其中
联立可得铜芯线的电阻率的表达式为
(4)A.电流的测量值偏大会导致电阻的测量值偏小,从而使电阻率的测量值偏小,A错误;
B.铜芯直径测量值偏小会导致铜芯线的横截面积测量值偏小,从而使电阻率的测量值偏小,B错误;
C.若实验时铜芯线的温度偏高,将导致铜芯线的电阻率偏大,C正确。
故选C。
12. 某研究性学习小组欲测量一个直流电源的电动势和内阻。
(1)该小组成员先直接用多用电表粗测该电源的电动势,选用直流电压挡,读数如图甲所示,则该电源电动势约为__________V;测量时多用电表的红表笔应该与电源的__________(选填“正”或“负”)极相连。
(2)接着小组成员按图乙所示原理图测量电源的电动势E和内阻r,其中为起保护作用的定值电阻,电压表内阻较大,电阻丝ac单位长度的电阻且标有长度刻度。
(3)闭合开关S,记录ab的长度L和电压表的示数U,滑动b点改变ab的长度L,测得6组L和U的值,写出U与L、E、r、、的关系式:__________。
(4)根据实验数据描点连线,作出图像如图所示,则可求出电源电动势__________V,内阻__________。(计算结果均保留到小数点后两位)
【答案】(1)1.45 正 (3) (4)1.49 0.58
【解析】(1)[1]多用电表选用直流电压2.5V挡,由图甲可知则该电源电动势约为1.45V;
[2]电流应该从红表笔流入多用电表,从黑表笔流出多用电表。则测量时多用电表的红表笔应该与电源的正极相连。
(3)[3]根据闭合电路欧姆定律得
整理得
(4)[4][5]根据作出图像可得
,
联立解得,
13. 如图所示,平行板电容器的电容为C,所带电荷量为Q,极板长为L,极板间距离为d,极板与水平面成角。现有一质量为m的带电液滴从A点由静止释放,沿两极板的中心线运动到B点,A,B两点都恰在电容器的边缘处,忽略边缘效应,重力加速度为g,求:
(1)液滴的电荷量及电性;
(2)液滴到达B点时的速度大小。
【答案】(1) (2)
【解析】(1)带电液滴沿直线运动,重力和电场力的合力方向必沿AB直线,可知电场力必定垂直于极板向上, 则有
qE=mgcsα
又
联立解得,液滴的电荷量为
(2)在此过程中,电场力不做功, 根据动能定理得
解得液滴到达B点时的速度大小为
14. 如图所示,用粗细均匀的同种导线制成的单匝正方形导线框abcd,边长,质量,总电阻,从距离宽度的匀强磁场区域上边缘高处自由下落。当导线框ab边刚进入匀强磁场区域时,导线框开始做匀速运动。重力加速度g取,求:
(1)磁感应强度B的大小;
(2)导线框在穿越匀强磁场过程中产生的焦耳热Q;
(3)导线框进入磁场的过程中通过其横截面的电荷量q。
【答案】(1)1T (2)0.02J (3)0.05C
【解析】(1)由题意得,线框进入磁场时受力平衡,故有
安培力为
感应电动势为
由闭合电路欧姆定律得
当线框下边ab刚进入匀强磁场区域时,由动能定理得
解得
(2)导线框从ab边进入磁场到cd边离开磁场的整个过程中保持匀速运动,因此从初始静止状态到cd边离开磁场整个过程使用动能定理有
从初始静止状态到ab边进入磁场整个过程使用动能定理有
克服安培力做功等于线框中产生的焦耳热
解得
(3)导线框进入磁场的过程中通过其横截面的电荷量
15. 如图所示,空间中分布着方向平行于纸面且水平向右的匀强电场,其宽度为L,在紧靠电场右侧的半径为r的圆形区域内分布着垂直纸面向外的匀强磁场,磁感应强度大小为,圆形磁场区域与匀强电场的右边界相切于M点。质量为m、电荷量为q的带正电粒子从A点由静止释放后在M点离开电场,并沿半径方向射入磁场区域,然后从N点射出,O点为磁场区域的圆心,,不计粒子所受的重力。求:
(1)匀强电场的场强E的大小;
(2)粒子在匀强磁场中运动的时间t;
(3)若粒子在离开磁场前的某时刻,磁感应强度方向不变,大小突然变为,此后粒子恰好被束缚在该磁场中,则的最小值为多少?
【答案】(1) (2) (3)
【解析】(1)带正电的粒子在磁场中,运动轨迹如图
由几何关系可知,粒子在磁场中做匀速圆周运动轨迹的半径为
由牛顿第二定律可知
解得
在电场中,由动能定理得
解得匀强电场的场强E的大小
(2)粒子在匀强磁场中运动的周期
由于∠MON=120°,由几何关系解得
粒子在匀强磁场中运动时间
(3)当粒子运动到轨迹与连线交点处,磁感应强度方向不变,改变磁场大小时,此后粒子恰好被束缚在该磁场中,粒子的轨道半径最大,磁感应强度最小粒子运动轨迹如图所示
由几何知识可知
由牛顿第二定律得
解得
相关试卷
这是一份河北省张家口市2024-2025学年高二上学期期末考试物理试题,共6页。
这是一份河北省张家口市2024-2025学年高三上学期期末考试物理试题(PDF版附解析),共12页。
这是一份河北省张家口市2024-2025学年高二上学期期中考试物理试题,文件包含202411高二物理月考答案pdf、高二物理pdf、202411高二期中考试卡物理1pdf等3份试卷配套教学资源,其中试卷共11页, 欢迎下载使用。

