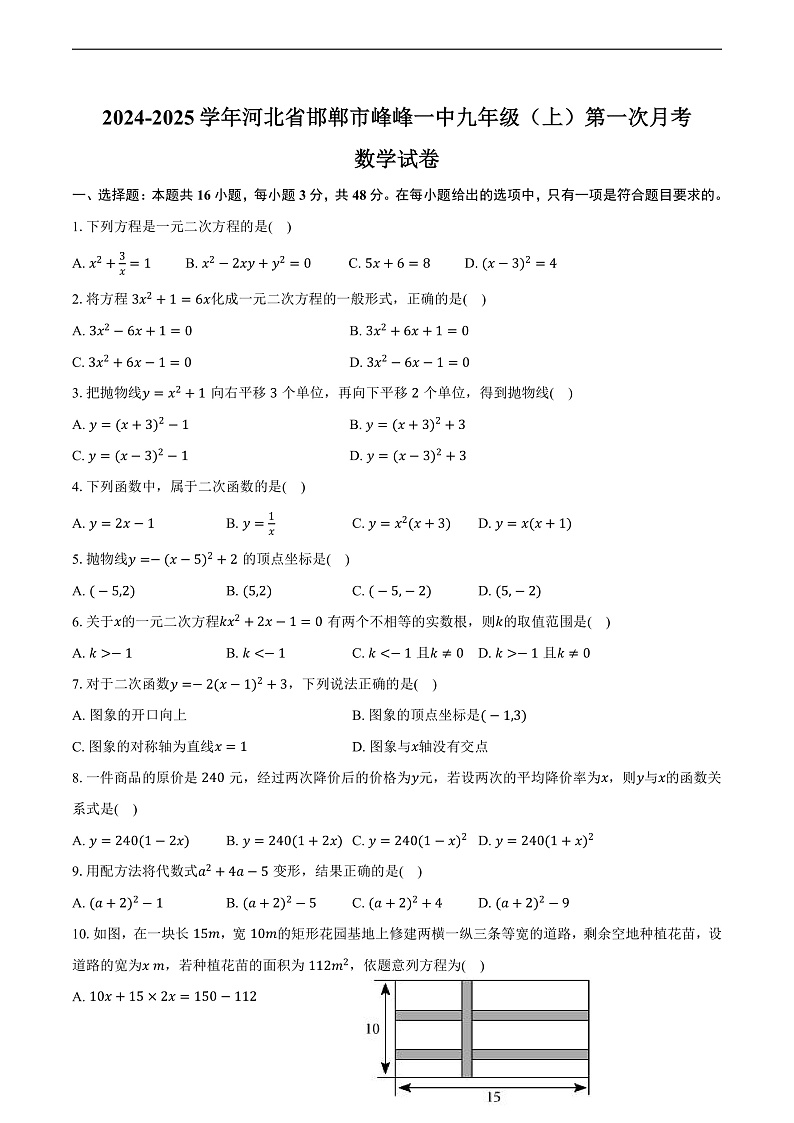
河北峰峰第一中学2025届九年级上学期第一次月考数学试卷(含答案)
展开
这是一份河北峰峰第一中学2025届九年级上学期第一次月考数学试卷(含答案),共7页。试卷主要包含了选择题,填空题,解答题等内容,欢迎下载使用。
一、选择题:本题共16小题,每小题3分,共48分。在每小题给出的选项中,只有一项是符合题目要求的。
1.下列方程是一元二次方程的是( )
A. x2+3x=1 B. x2-2xy+y2=0 C. 5x+6=8 D. (x-3)2=4
2.将方程3x2+1=6x化成一元二次方程的一般形式,正确的是( )
A. 3x2-6x+1=0 B. 3x2+6x+1=0
C. 3x2+6x-1=0 D. 3x2-6x-1=0
3.把抛物线y=x2+1向右平移3个单位,再向下平移2个单位,得到抛物线( )
A. y=(x+3)2-1 B. y=(x+3)2+3
C. y=(x-3)2-1 D. y=(x-3)2+3
4.下列函数中,属于二次函数的是( )
A. y=2x-1B. y=1xC. y=x2(x+3)D. y=x(x+1)
5.抛物线y=-(x-5)2+2的顶点坐标是( )
A. (-5,2)B. (5,2)C. (-5,-2)D. (5,-2)
6.关于x的一元二次方程kx2+2x-1=0有两个不相等的实数根,则k的取值范围是( )
A. k>-1B. k0;③ab
相关试卷
这是一份2024~2025学年河北省邯郸市峰峰矿区九年级上1月期末试卷数学试卷(含答案),共9页。
这是一份河北省邯郸市峰峰第一中学2024—~2025学年九年级(上)期中数学试卷(含答案),共10页。
这是一份2024-2025学年河北省邯郸市峰峰一中九年级(上)第一次月考数学试卷(含答案),共7页。试卷主要包含了选择题,填空题,解答题等内容,欢迎下载使用。

