还剩3页未读,
继续阅读
所属成套资源:新乡市河师大附中2024-2025九上期末试卷及答案(语数英物化政史)
成套系列资料,整套一键下载
河师大附中2024-2025学年九年级上学期期末化学试题
展开
这是一份河师大附中2024-2025学年九年级上学期期末化学试题,共6页。
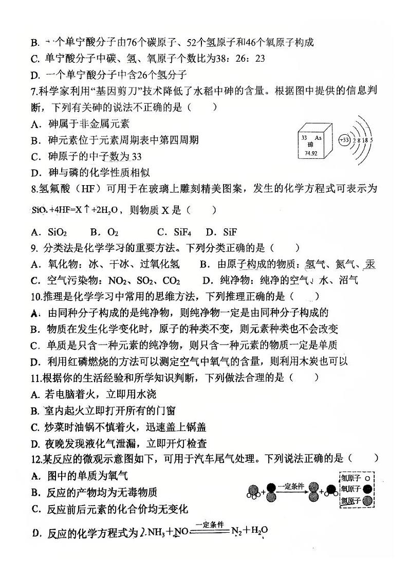
相关试卷
河北省廊坊市三河市2024-2025学年九年级上学期期末考试化学试题:
这是一份河北省廊坊市三河市2024-2025学年九年级上学期期末考试化学试题,共6页。
河北省廊坊市三河市2024-2025学年九年级上学期期末考试化学试题:
这是一份河北省廊坊市三河市2024-2025学年九年级上学期期末考试化学试题,共6页。
安徽省蚌埠市五河县2024-2025学年九年级上学期11月期中联考化学试题:
这是一份安徽省蚌埠市五河县2024-2025学年九年级上学期11月期中联考化学试题,共9页。试卷主要包含了96gD,建立模型是学习化学的重要方法,某海水淡化系统,下列实验能够达到实验目的的是等内容,欢迎下载使用。

