湖北省枣阳市2024-2025学年七年级上学期期末语文试题(解析版)
展开
这是一份湖北省枣阳市2024-2025学年七年级上学期期末语文试题(解析版),共24页。试卷主要包含了请用0, 请为甲文中画线的句子断句, 请翻译乙文中画横线的句子等内容,欢迎下载使用。
★祝考试顺利★
注意事项:
1.答卷前,考生务必将自己的姓名、考试号填写在试题卷和答题卡上,并将考试号条形码粘贴在答题卡上的指定位置。
2.请用0.5毫米的黑色签字笔直接在答题卡上每题对应的答题区域内作答,答在试题卷上无效。
3.考试结束后,请将本试题卷和答题卡一并上交。
一、积累与运用(20分)
学校七年级开展“规范汉字书写,提高书写水平”的综合实践活动,请你参与并完成相关任务。
【识字】
1. 结合活动中收集到的材料,完成各题。
“中”,是一个顶级汉字。为什么这样说呢?一方面,商朝人把自己居住的地域看作是被周围国家围绕的世界中心,故在殷墟出土的甲骨上,多有“立中”的字眼,它【甲】体现了华夏人对世界的最早看法。另一方面,甲骨文的“中”字像极了一面随风飘扬的旗帜。战时,旗帜就掌握在王者的手中。因此,“中”是权力的象征,权威的中心。
“中”,有两个读音。这是为什么呢?那应该从它的【乙】笔画讲起。汉代许慎在《说文解字》中说:“中,内也。从‘口’。‘丨’,上下通。”清代文字音韵训话学家段玉裁则认为“口”像靶子,“丨”像箭。箭射到靶子上,即为“命中”。所以,“命中”的“中”,读音应为 ① 。
至于“中”的另一读音,《澄衷蒙学堂字课图说》中讲,“中”字的“口”像四方的样子,“丨”表示在中间位置。由此,不难推断出甲骨文中经常出现的“立中”的“中”读音应为 ② 。
(1)为语段①②两处分别标注读音,下列选项正确的一项是( )
A. ①zhǒng ②zhōngB. ①zhòng ②zhòng
C. ①zhōng ②zhòngD. ①zhòng ②zhōng
(2)有同学对语段【甲】【乙】两处画线词语的使用提出不同意见,下列说法正确的一项是( )
A. 【甲】处“体现”使用正确,【乙】处“笔画”使用正确。
B. 【甲】处“体现”使用正确,【乙】处“笔画”应改为“字形”。
C. 【甲】处“体现”应改为“创造”,【乙】处“笔画”使用正确。
D. 【甲】处“体现”应改为“创造”,【乙】处“笔画”应改为“字形”。
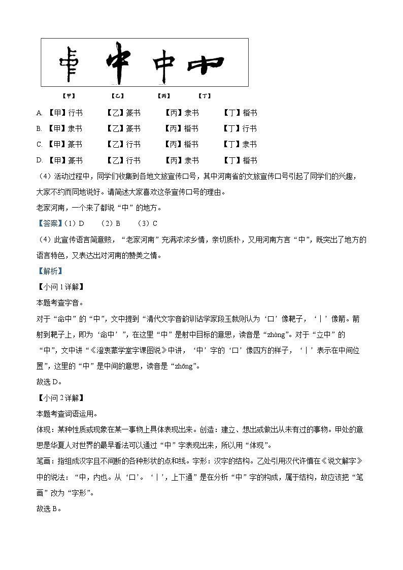
(3)同学们给“中”字的不同书体制作标签,下列判断正确的一项是( )
A. 【甲】行书 【乙】篆书 【丙】隶书 【丁】楷书
B. 【甲】隶书 【乙】篆书 【丙】楷书 【丁】行书
C. 【甲】篆书 【乙】行书 【丙】楷书 【丁】隶书
D. 【甲】篆书 【乙】行书 【丙】隶书 【丁】楷书
(4)活动过程中,同学们收集到各地文旅宣传口号,其中河南省的文旅宣传口号引起了同学们的兴趣,大家不约而同地说好。请简述大家喜欢这条宣传口号的理由。
老家河南,一个来了都说“中”的地方。
【答案】(1)D (2)B (3)C
(4)此宣传语言简意赅,“老家河南”充满浓浓乡情,亲切质朴,又用河南方言“中”,既突出了地方的语言特色,又表达出对河南的赞美之情。
【解析】
【小问1详解】
本题考查字音。
对于“命中”的“中”,文中提到“清代文字音韵训诂学家段玉裁则认为‘口’像靶子,‘丨’像箭。箭射到靶子上,即为‘命中’”,在这里“中”是射中目标的意思,读音是“zhòng”。对于“立中”的“中”,文中讲“《澄衷蒙学堂字课图说》中讲,‘中’字的‘口’像四方的样子,‘丨’表示在中间位置”,这里的“中”是中间的意思,读音是“zhōng”。
故选D。
【小问2详解】
本题考查词语运用。
体现:某种性质或现象在某一事物上具体表现出来。创造:建立、想出或做出从未有过的事物。甲处的意思是华夏人对世界的最早看法可以通过“中”字表现出来,所以用“体现”。
笔画:指组成汉字且不间断的各种形状的点和线。字形:汉字的结构。乙处引用汉代许慎在《说文解字》中的说法:“中,内也。从‘口’。‘丨’,上下通”是在分析“中”字的构成,属于结构,故应该把“笔画”改为“字形”。
故选B。
【小问3详解】
本题考查书法字体识别。
【甲】篆书,其特点是笔画匀整,线条婉转流畅,多呈现对称结构,图中“中”字线条规整、形态古朴,符合篆书特征。
【乙】行书,兼具楷书的规矩和草书的放纵,书写较为流畅自然,有连笔但又不像草书那样难以辨认,图中“中”字笔画灵动,体现出行书特点。
【丙】楷书,字形方正,笔画规整严谨,结构平稳对称,图中“中”字结构端庄,笔画规范,是楷书字体。
【丁】隶书,字形多呈宽扁状,横画长而竖画短,有“蚕头燕尾”的典型特征,图中“中”字扁方,笔画有隶书的形态特点。
故选C。
【小问4详解】
本题考查赏析宣传语。
“老家河南,一个来了都说‘中’的地方”之所以备受大家喜爱,在于它巧妙地将情感与地域特色紧密相连。“老家河南”这一表述,犹如一把钥匙,瞬间开启人们内心深处对家乡的眷恋之门。河南作为华夏文明的重要发祥地之一,承载着悠久的历史和深厚的文化底蕴,是众多中华儿女心灵深处的根源所在,这样的表述极易引发人们强烈的情感共鸣。
而“中”这一河南方言的巧妙运用,更是点睛之笔,它极具地域特色,仿佛带着河南街头巷尾的烟火气,生动鲜活地展现出河南独特的风土人情。对于外地人而言,“中”这个简单易懂的方言词汇,不仅好记,还充满了趣味性,极大地增强了口号的辨识度。
此外,“一个来了都说‘中’”这样的表述,蕴含着一种积极的暗示,它仿佛在向人们诉说着河南在自然风光、人文景观、民俗风情等各方面都有着出色的表现,能够给游客带来超乎预期的良好体验,从而成功地勾起人们前往河南一探究竟的好奇心与欲望。
【议写】
2. 请结合语文老师提供的这则读材料,完成各题。
回首近年来,面对学生每况愈下的书写,作为教师,我们常常_________:一个不争的事实就是“汉字失写症”日趋严重,提笔忘字或字迹潦草早已成为家常便饭。更有甚者,对网络上出现的一些简化字、生造的词语、不符合语法规范的句子“照单全收”,“囧”“神马”等等充斥在学生的习作中。总之就是,电脑输入文字和编发短信的速度越来越快,而写一手好字的本领却日渐逊色。汉字似乎可能正经历着一场前所未有的“书写危机”。
——摘自《光明日报》(2024年10月27日05版)
(1)请在文中横线处选填一个恰当的词语,应选项是( )
A. 痛心疾首B. 痛不欲生C. 搜索枯肠D. 茫然无措
(2)文末画线句有语病,请修改。
【答案】(1)A (2)汉字似乎正经历着一场前所未有的“书写危机”。
【解析】
【小问1详解】
本题考查成语运用。
A.痛心疾首:多指对人或事的痛恨,也指对自己所犯错误的悔恨;
B.痛不欲生:悲痛得不想活下去。形容悲痛到极点;
C.搜索枯肠:形容动脑筋极力思索(多指写诗文);
D.茫然无措:面对问题或困境毫无办法,不知道怎么办才好;
结合语境可知,此处指教师面对学生每况愈下的书写很是痛心,“痛心疾首”符合语境;
故选A。
【小问2详解】
本题考查病句的辨析与修改。
“汉字似乎可能正经历着一场前所未有的‘书写危机’”中的“似乎”“可能”重复,可删去“可能”,改为:汉字似乎正经历着一场前所未有的“书写危机”。
【补诗】
3. 请结合语境,补全诗句。
一个字,承载着千年的重量,绘就文化的深邃;一个词,轻启唇齿间,便能勾勒出情感的细腻轮廓;一首诗,则是灵魂的轻吟浅唱,穿越时空的长廊,于“美”的字里行间寻觅共鸣。
诗中有风景之美:水何澹澹,①_____________;枯藤老树昏鸦,②_____________,古道西风瘦马。
诗中有情感之美:正是江南好风景,③_____________;夜发清溪向三峡,④_____________;⑤_____________,一夜征人尽望乡。
诗中有哲思之美:⑥_____________,江春入旧年;晴空一鹤排云上,⑦_____________。文中还有思想之美:⑧_____________,切问而近思,仁在其中矣。
在字词句章的交织中,我们得以窥见世界的斑斓,感受生命的律动,体会那份超越言语的美好。
【答案】 ①. 山岛竦峙 ②. 小桥流水人家 ③. 落花时节又逢君 ④. 思君不见下渝州 ⑤. 不知何处吹芦管 ⑥. 海日生残夜 ⑦. 便引诗情到碧霄 ⑧. 博学而笃志
【解析】
【详解】本题考查诗文默写。默写题作答时,一要透彻理解诗文内容;二要认真审题,找出符合题意的诗文句子;三是答题内容要准确,做到不添字、不漏字、不写错字。本题中注意:竦峙、渝州、芦管、生、霄、笃。
二、阅读与鉴赏(45分)
阅读下面古诗,完成下面小题。
送朱大①入秦②
孟浩然
游人③五陵④去,宝剑值千金⑤。
分手脱⑥相赠,平生一片心。
【注释】①朱大:孟浩然的好友。②秦:指长安。③游人:游子或旅客,此诗指的是朱大。④五陵:地点在长安,唐朝的时候是贵族聚居的地方。⑤值千金:形容剑之名贵。值:价值。⑥脱:解下。
4. 诗歌的语言往往“言有尽而意无穷”。如本诗结尾只说“一片心”而不说一片什么心,妙在含浑。却更能激发人海阔天空的联想。那或是一片_____________心,或是一片_____________心。总而言之,它表现了双方平素的仗义相期,令人咀嚼,回味深长。
5. 下列对本诗理解和赏析有误的一项是( )
A. 送别之作贵在写出真情。本诗感情挚厚,神采激扬,在孟诗中别具一格。
B. 本诗语言简洁明快,没有过多的修饰和渲染,而是直接以叙事的方式展开。
C. 诗中一个“脱”字表现作者疏财仗义的慷慨之风。
D. 本诗与李白的《闻王昌龄左迁龙标遥有此寄》同为送别诗,都表达了对现实的不满。
【答案】4. ①. 仗义之心 ②. 报国热情 5. D
【解析】
【导语】这首诗是孟浩然为好友朱大赴秦所作,一贯笔直白,感情真挚。整首诗通过简练直白的语言传达了浓厚的送别之情,表达出诗人与朱大的深厚友情。结尾“一片心”含蓄而耐人寻味,留给读者丰富的想象空间,或是友情,或是信赖,展现了双方仗义和真诚的情谊。虽然诗中没有对现实不满的直接描绘,但通过礼物的馈赠隐含着祝愿与珍重。
【4题详解】
本题考查赏析主旨。
第一空:联系诗句“分手脱相赠,平生一片心”可知,在与友人朱大分别之际,诗人将价值千金的宝剑解下相赠。宝剑贵重,而诗人毫不犹豫地赠予友人,这一行为体现出的是一种重情重义、豪爽仗义的品质。在古代,宝剑常被视为一种珍贵且具有特殊意义的物品,赠予宝剑表示对友人的深厚情谊与高度信任,愿意以如此贵重之物相赠,正表明诗人对友人的仗义之心,希望友人带着这份情谊与支持踏上旅途,故此处填“仗义之心”。
第二空:从“游人五陵去”一句来看,友人朱大前往的五陵在唐朝是贵族聚居之地,也是长安所在之处。长安作为政治中心,是众多胸怀壮志之人渴望施展抱负、报效国家的地方。诗人送友人前往长安,友人想必也是怀揣着报国的志向而去。诗人赠予宝剑,除了表达对友人的情谊,或许也包含着对友人能在长安有所作为,实现报国理想的期许。这种期许背后,其实也反映出诗人自身对报国的一种热情,虽然未直接表明,但通过送友去长安以及赠剑这一系列行为,可感受到诗人对报国的关注与向往,所以此处填“报国热情”。
【5题详解】
本题考查诗歌赏析。
D.在《送朱大入秦》这首诗中,主要是通过赠送宝剑这一行为来体现诗人对友人的深情厚谊以及对友人前往长安的祝愿。从“游人五陵去,宝剑值千金。分手脱相赠,平生一片心”可以看出,诗人更多地是在表达与友人分别时的仗义之举和对友人的期许,没有涉及对现实的不满情绪。而李白的《闻王昌龄左迁龙标遥有此寄》“杨花落尽子规啼,闻道龙标过五溪。我寄愁心与明月,随风直到夜郎西”,主要是表达对友人被贬谪遭遇的同情和牵挂,也没有体现出对现实不满的情感。两首诗都是送别诗,但主题主要是围绕友情展开,而非对现实不满。故选D。
阅读下面文言文,完成下面小题。
【甲】
①杞国有人忧天地崩坠,身亡所寄,废寝食者。
②又有忧彼之所忧者,因往晓之,曰:“天,积气耳,亡处亡气。若屈伸呼吸,终日在天中行止,奈何忧崩坠乎?”
③其人曰:“天果积气日月星宿不当坠耶?”
④晓之者曰:“日月星宿,亦积气中之有光耀者,只使坠,亦不能有所中伤。”
⑤其人曰:“奈地坏何?”
⑥晓之者曰:“地,积块耳,充塞四虚,亡处亡块。若躇步趾蹈,终日在地上行止,奈何忧其坏?”
⑦其人舍然大喜,晓之者亦舍然大喜。
(节选自《列子》)
【乙】
往古之时,四极①废,九州裂,天不兼覆②,地不周载,火爁焱③而不灭,水浩洋而不息,猛兽食颛④民,鸷⑤鸟攫老弱鸟。于是女娲炼五色石以补苍天。断鳌足以立四极,杀黑龙以济冀州,积芦灰以止洪水。
(节选自《淮南子》)
【注释】①四极:神话传说中四方的支撑天的柱子。②覆:覆盖。③爁焱:lànyàn,火势蔓延的样子。④颛:zhuān,善良。⑤鸷:zhì,凶猛,残忍。
6. 参考提示的方法,补全下列选项中加点字的释义。
7. 请为甲文中画线的句子断句(用“/”标示,限两处)。
天果积气日月星宿不当坠耶
8. 请翻译乙文中画横线的句子。
于是女娲炼五色石以补苍天。
9. 材料二多处运用对称的句子,上下句涉及的内容相对,句式基本一致,增强了表意效果。我们所学的其他文言文中也有许多类似的句子,请仿照示例写出一组。
示例:天不兼覆,地不周载
我的积累:________________,_______________
10. 两则文言材料记述的内容均与“天”有关。【甲】文通过杞人忧天的寓言,启示我们①_______________,言简意深;【乙】文想象了②_______________的神话,塑造了智慧勇敢的女性形象,极具神奇色彩。两则故事反映了中国古代人民对天地自然现象的关心,以及对未知世界的探索。
【答案】6. ①. 倒塌 ②. 完全覆盖,无所遗漏 ③. 停止 ④. 连词,表示后者是前者目的
7. 天 果 积 气 /日 月 星 宿 /不 当 坠 耶。
8. 在这时候,女娲熔炼五色石来补青天。
9. ①. 示例一:静以修身;俭以养德 ②. 示例二:学而不思则罔;思而不学则殆
10. ①. 要消除没有根据或不必要的忧虑(要有忧患意识); ②. 女娲补天
【解析】
【导语】这篇文言文阅读材料通过《列子》中的寓言故事和《淮南子》的神话传说,分别以简洁幽默和宏大浪漫的方式探讨“天”与自然规律。甲文以寓言诠释理性思维,揭示无谓忧虑的荒谬,蕴含哲理,言简意赅。乙文则以神话展现灾难与拯救,塑造了女娲拯救世界的英雄形象,充满想象力和神秘色彩。两则材料共同体现了古代中国人对自然现象的关注与思考,同时反映出寓言讽喻和神话想象的文化特色。
【6题详解】
本题考查字义。
①句意:天的四边支撑的柱子倒了。废,倒塌。根据查阅字典法,选①。
②句意:天不能完全覆盖大地。联系“注:[覆]覆盖”可知,“兼覆”是“完全覆盖,无所遗漏”。
③自强不息:指自己不懈地努力向上。偃旗息鼓:放倒军旗,停敲战鼓。原指不暴露目标,秘密行军。也指停止战斗。两个成语中的“息”都是停止的意思。联系勾连成语法可知,“水浩洋而不息”中的“息”也是“停止”的意思。
④意将隧入以攻其后也:想要钻洞进入来攻击屠户的后面。以,连词,表示后者是前者的目的。根据课内迁移法可知,“积芦灰以止淫水”中的“以”也是“连词,表示后者是前者的目的”的意思。句意:堆积芦灰来制止洪水。
【7题详解】
本题考查断句。
句意:天如果是积聚的气体,那日月星辰不就会掉下来吗?
分析:此句中“天果积气”表达假设条件,即“天如果是积聚的气体”,语义完整,应在此处断开;“日月星宿”是新的陈述对象,指出前面假设情况下所涉及的事物,之后“不当坠耶”是对“日月星宿”是否会坠落的疑问,所以在“日月星宿”后也应断开。
故断句为:天果积气/日月星宿/不当坠耶。
【8题详解】
本题考查译句。重点词语:于是:在这时。炼:冶炼。以:用来。补:修补。
【9题详解】
本题考查名篇背诵。
示例中“天不兼覆”与“地不周载”结构对称,“天”对“地”,“不兼覆”对“不周载”,都是主谓结构,且表达的意思相对,从天地两个角度阐述当时的状况。仿照示例,从所学文言文中选取句子,如《岳阳楼记》中的“居庙堂之高则忧其民,处江湖之远则忧其君”。其中“居庙堂之高”与“处江湖之远”结构对称,“居”对“处”,“庙堂之高”对“江湖之远”,都是动宾结构,且分别从在朝廷为官和被贬离朝廷两个不同处境来阐述;“则忧其民”与“则忧其君”结构对称,“则”对“则”,“忧其民”对“忧其君”,都是动宾结构,从忧民和忧君两个不同方面展现作者的政治情怀。
再如《出师表》中的“苟全性命于乱世,不求闻达于诸侯”。“苟全性命”与“不求闻达”结构对称,“苟全”对“不求”,“性命”对“闻达”,都是动宾结构;“于乱世”与“于诸侯”结构对称,“于”对“于”,“乱世”对“诸侯”,都是介宾结构,分别从在乱世中保全性命和不追求在诸侯间扬名显达两个角度来表达诸葛亮的处世态度。
【10题详解】
本题考查内容和主旨理解。
第一空:结合【甲】文中“杞国有人忧天地崩坠,身亡所寄,废寝食者”以及“其人舍然大喜,晓之者亦舍然大喜”可知,杞人担忧天地崩塌,自己无处容身,这种担忧是没有根据的,最后经过开导消除了忧虑。所以这个故事启示我们要消除没有根据或不必要的忧虑(当然,也有人从反向理解为要有忧患意识,但结合文本主旨,消除无端忧虑更为合适)。
第二空:从【乙】文中“于是女娲炼五色石以补苍天。断鳌足以立四极,杀黑龙以济冀州,积芦灰以止洪水”这些关键语句能明确看出,整个故事围绕女娲展开,核心内容就是女娲补天,所以此空应填“女娲补天”。
【点睛】参考译文:
【甲】①杞国有个人担忧天会崩塌地会陷落,自己无处容身,便整天睡不好觉,吃不下饭。
②又有一个为他的忧愁而担心的人,于是就去开导他,说:“天,不过是积聚的气体罢了,没有哪个地方没有空气的。你一举一动,一呼一吸,整天都在天空里活动,怎么还担心天会塌下来呢?”
③那个人说:“天如果是积聚的气体,那日月星辰不就会掉下来吗?”
④开导他的人说:“日月星辰也是空气中发光的东西,即使掉下来,也不会有什么伤害。”
⑤那个人又说:“如果地陷下去怎么办呢?”
⑥开导他的人说:“地不过是堆积的土块罢了,填满了四处,没有什么地方是没有土块的。你行走跳跃,整天都在地上活动,怎么还担心地会陷下去呢?”
⑦那个杞国人消除了疑虑,非常高兴,开导他的人也消除了疑虑,非常高兴。
【乙】远古的时候,天的四边支撑的柱子倒了,九州大地裂开了,天不能完全覆盖大地,地不能全面地容载万物,大火延烧而不熄灭,洪水泛滥而不停止,猛兽吞食善良的人民,凶猛的鸟用爪子抓取老人和小孩。在这时,女娲冶炼五色石来修补苍天。砍断大龟的四脚来把竖立天的四根柱子支立起来,杀死水怪黑龙来拯救冀州,堆积芦灰来制止洪水。
阅读下面文章,完成下面小题。
文字的神奇魅力
①那天和臻儿聊天,聊到开心处,我情不自禁打出了两个字“呵呵”,感觉臻儿有点不开心,但也没多大情绪反应,母子继续聊天,这时臻儿告诉我一件很意外的事情,我又打出了一个经常用的语气词“哦”表示知道。这下,屏幕对面的臻儿很恼火地对我说:“妈,您什么意思啊!不和您说话了!”当时我一头雾水,摸不着头脑,问他:“怎么了?”臻儿只扔给我一句:“您自己去网上查查它们是什么意思!”
②我怀着疑惑的心情去网上一查,疑窦顿开,原来这两个词都是网络流行语。“呵呵”出自中国科学院对“熟蛋返生孵小鸡”事件的回复,有两分讥笑、三分凉薄、四分漫不经心。“哦”则是不想继续聊天的意思。
③儿子是零零后,我是七零后,差不多隔了三十年,这是代沟,更是鸿沟。唯一能连通母子的,只有文字。现在看来,文字也丧失了这种功能。但真是这样吗?
④我想起近几年很流行的网络用语,它们有许多约定俗成的固定语,有几年还成为校园的主流,甚至某些教辅和试卷当中都有它们的身影。诸如前两年最流行的“干饭人”,后来又出现的“奥利给”,包括现在人们的口头禅“神兽”……这些网络用语有一个很明显的特点,那就是生命周期非常短暂。前几年流行起来的网络用语似乎早已被人们遗忘,新的网络用语正在兴起的路上,然而,一段时间后也会销声匿迹。为什么会这样呢?因为网络用语没有文化的滋养,缺少底蕴,所以它们生存的时间也不会长久。
⑤我们中华民族的文字,历经甲骨文、金文、篆文、隶书、楷书、行书的演变,承载了千年的文化内涵,经久不衰,至今依然散发着熠熠的光辉。
⑥时间的洪流将繁华的尘世席卷,当逝去的一切都成为尘封的记忆时,阅读楚辞、汉赋、唐诗、宋词……那一个个熟悉的名字立刻出现在脑海,那一个个鲜活的生命仿佛就在你眼前,那一桩桩事件就像刚刚发生过。“路漫漫其修远兮,吾将上下而求索”,屈原拳拳的爱国之心鼓舞着我们;“长风破浪会有时,直挂云帆济沧海”,李白潇洒的人生态度影响着我们;“但愿人长久,千里共婵娟”,苏轼豁达的精神指引着我们……几千年后,这些文字依然历历在目,散发着历久弥新的生命力。文人墨客们的生命,也因文字而得到延续。
⑦通过文字,我们可以窥到文字书写者内心丰富的情感。“烽火连三月,家书抵万金”,是万两黄金都无法换取的亲情;“洛阳亲友如相问,一片冰心在玉壶”,是表明心态,宽慰亲友的真情;“欲为圣明除弊事,肯将衰朽惜残年”,是无罪遭贬,仕宦蹉跎的悲情。有人说,喜欢文字的人一定是多愁善感的人,是多情的人。我感觉真正喜欢文字的人,不仅多情,而且很多都有大爱。像鲁迅先生那样,为了民族觉醒毅然弃医从文,用文字唤醒沉睡的国人。他的“多情”是大爱无疆。
⑧打小我就喜欢文字。高兴了,撰出笔写写;忧伤了,坐来前记记。如此一来,文字就成了我形影不离的知己,始终不离不弃。不管经历什么,文字都可以帮我记录,不论生活怎样不如意,在文字里面,我都能敞开心扉,大胆书写我的过往。而文字也会替我收藏心情,捡拾情绪,如一座接收站,默默为我承受。
⑨我觉得自己是幸运的,虽然我没有多大成就,也未必能写出多么深刻的文字,但能在文字中结识朋友、寻找寄托,也是一件极为幸福的事。所以,我总是希望自己能在文字中尽情遨游,在文字中安放心灵。
⑩最后,回到开始的话题。不同时代有不同的流行语。如今,海量信息传输和移动阅读方式培养了人们新的阅读习惯,使阅读产生了快阅读、浅阅读的转向。结构简单、语义夸张、活泼生动的网络流行语是这一阅读潮流的结果。但它们似乎少了一点质感,更少了传承延续的特点,在博大精深的汉语词库里,我还是钟情这些有生命的、温情的、亘古不变的中国文字。
11. 在文章中,作者先叙述了①_______________,接着谈起②______________,而后又详细描述了③______________,最后表达了自己对文字的热爱。
12. 第⑧段写道“文字也会替我收藏心情,捡拾情绪,如一座接收站,默默为我承受”。结合上下文,谈谈这句话的表达效果。
13. 文字在作者的眼中具有“神奇的魅力”,她为什么会有这样的感受?结合文章内容,谈谈你的理解。
【答案】11. ①. 自己与儿子聊天产生分歧的经历 ②. 近几年流行的网络用语 ③. 中华文字的魅力
12. 示例:这句话运用了拟人和比喻的修辞手法,生动形象地写出了文字作为记录者的作用,它可以收藏和捡拾我们的心情和情绪,让我们在文字中畅所欲言,找到一种释放和宣泄的方式。
13. 示例:作者认为文字具有神奇的魅力,是因为它可以帮助我们记录生活、感受历史、传承文化,同时它也是我们表达情感、传递信息的重要工具。此外,文字具有永恒的魅力,它历经各种字体的演变不断传承下去,是我们民族的宝贵财富。
【解析】
【导语】这篇文章通过母子聊天引发对网络用语和传统文字的反思。作者描述了代沟与文字在不同代际间的不同意义,批判了网络用语的短暂与肤浅,表达了对传统汉字的厚重历史和文化底蕴的推崇。文章结合多个经典文学作品的引用,展示了汉字的持久生命力和情感表达的深刻性。作者在对比中夹杂个人情感,表达对传统文字的热爱,强调其作为情感寄托和思想传承的角色。
【11题详解】
本题考查内容概括。
在文章开头第①段,作者详细叙述了和臻儿聊天时的情景。先是自己打出“呵呵”一词,儿子虽有点不开心但情绪反应不大,接着作者又打出“哦”字后,儿子便很恼火,质问作者并让其去网上查这两个词的意思。这一段完整呈现了作者与儿子聊天过程中因用词产生分歧的具体经过,为后文引发对网络用语和传统文字的思考做了铺垫。所以①处填“自己与儿子聊天产生分歧的经历”。
第④段作者想起近几年很流行的网络用语,像“干饭人”“奥利给”“神兽”等,阐述了这些网络用语生命周期短暂的特点,并分析其原因是没有文化滋养、缺少底蕴。这一段集中对近几年流行的网络用语进行了讨论,是文章内容的重要组成部分,也是从与儿子聊天分歧引出的关于语言现象的进一步探讨。所以②处填“近几年流行的网络用语”。
从第⑤段开始,作者着重描写中华文字。讲述了中华文字历经甲骨文、金文等多种演变,承载千年文化内涵,经久不衰;在第⑥段通过列举楚辞、汉赋、唐诗、宋词等,展现了文字能让后人感受到古人的生命、思想和情感,体现其历久弥新的生命力;第⑦段又表明通过文字能窥到书写者丰富的内心情感。这些内容都围绕中华文字的魅力展开,从历史传承、文化内涵、情感传递等多个角度展现其独特之处。所以③处填“中华文字的魅力” 。
【12题详解】
本题考查词句理解赏析。
运用拟人修辞,“替我收藏心情,捡拾情绪”“默默为我承受”,这里将文字赋予了人的动作和情感,“收藏”“捡拾”“承受”本是人的行为,文字被当作人来写,使其具有了人的主动性和情感性,让文字仿佛成为了一个贴心的伙伴,在作者高兴或忧伤时,都能陪伴左右,接收作者的情绪。
运用比喻修辞,把文字比作“一座接收站” ,形象地描绘出文字的功能。接收站的作用是接收各种信息,而文字就像这样一个存在,能接收作者所有的喜怒哀乐,不管是生活中的点滴,还是内心深处的情感,都能通过文字得以记录和保存。
通过拟人化的描写,使文字不再是冰冷的符号,而是充满温情的存在,生动地表现出文字对作者情绪的接纳和承载。而比喻的运用,让读者更直观地理解文字对于作者的重要性,就像接收站不可或缺一样,文字成为作者生活中记录和抒发情感的重要工具。这种修辞的运用,进一步强调了作者在文字中能够畅所欲言,找到一种释放和宣泄的方式。因为文字能“收藏”“捡拾”“承受”,所以作者可以毫无顾忌地在文字中表达自己的内心世界,无论是开心的、忧伤的,都能在文字里得到安放,这也呼应了前文作者对文字的喜爱,以及后文提到的在文字中安放心灵 。
【13题详解】
本题考查内容概括。
由第⑤段“我们中华民族的文字,历经甲骨文、金文、篆文、隶书、楷书、行书的演变,承载了千年的文化内涵,经久不衰,至今依然散发着熠熠的光辉”可知,文字具有永恒的魅力,它历经各种字体的演变不断传承下去,是我们民族的宝贵财富。
由第⑥段“阅读楚辞、汉赋、唐诗、宋词……那一个个熟悉的名字立刻出现在脑海,那一个个鲜活的生命仿佛就在你眼前,那一桩桩事件就像刚刚发生过”、第⑦段“通过文字,我们可以窥到文字书写者内心丰富的情感”可知,文字可以记录历史,传承文化。
由第⑦段“我感觉真正喜欢文字的人,不仅多情,而且很多都有大爱”、第⑧段“高兴了,撰出笔写写;忧伤了,坐来前记记。如此一来,文字就成了我形影不离的知己,始终不离不弃。不管经历什么,文字都可以帮我记录,不论生活怎样不如意,在文字里面,我都能敞开心扉,大胆书写我的过往”可知,文字可以帮助我们表达情感、记录生活,沉淀心情。
由第⑨段“在文字中结识朋友、寻找寄托,也是一件极为幸福的事”可知,文字可以传递信息、结识朋友、寻找寄托。
据此可概括作答。
阅读下面文章,完成下面小题。
明信片里的秋
郭宗忠
①北京的秋天任意截取一个方寸,都是最美的风景。我随意拍下的照片,朋友说,都像是一张张明信片。
②在西郊线颐和园西门站外的一小片黄栌树林中,我等待朋友过来赏秋。朋友说,得推迟一小时才能到。我没有因朋友的迟到而抱怨,反而窃喜有了独自欣赏这片黄栌树林的时间。我找到前天还是斑斓的那片黄栌树叶,此刻整片叶子已经通红。这让我想到冬日炉子里烧到快要熔化的炭火,它们是那样炽烈。炭火在私语,黄栌树叶也在私语。蔚蓝的天空,映衬着这些树叶的纯粹。
③每一片树叶走过各自不同的一生,叶面上也留下独一无二的印记。有狂风击打、暴雨袭击、虫子咬噬,也许还有调皮的孩子的撕扯,但它们都坚持到了秋天。我舍不得把这些叶子摘下来,于是拍下照片,再发在微信朋友圈,与朋友们分享这秋叶之美。
④在秋叶红时,稻子也成熟了,京西的稻田全部黄澄澄的。在城郊有这样的稻田是稀有的,既可观光,也让城市里的孩子认识了稻子,一举多得。鸟儿们啄食着稻粒和浆果。黄鹂、乌鸫、白头鹎、灰椋鸟在秋光里闪亮登场,恰到好处地间奏和鸣。你会看到稻田后的背景里迁徙的雁阵,还能听到鹤鸣。玉峰塔如巨型毛笔一般,仿佛随便蘸一下阳光、昆明湖和团城湖里的秋水,挥毫一番,都能描绘出眼前的画幅。
⑤我走在林荫小道上。落叶的簌簌声,木瓜树黄的红的树叶,槐树细密的小黄叶,高大的悬铃木……不用你去分辨,哪一种都是美的。我甚至想把自己种在这些花草树木之中,成为它们其中的一棵,永远守着这一片土地,成为美丽的风景。那些小的云杉树从落叶底下钻出来。它们在离大的云杉树近百米的地方,应该是风吹来的种子。也许多年以后,这里也会成为一片云杉树林,会有更多的松鼠在这里安家。
⑥我还拍下了满树熟透的海棠果,拍下了竹亭外金银忍冬树的小红果,那些果实引来一群群欢喜雀跃的小鸟。
⑦我抬起头来望向西山。透彻的阳光下,光影里的山已经层林尽染,我也把它们拍下来。我要把这些风景的“明信片”,快递给远方的朋友。
——摘自《人民日报》(2024年10月26日第08版)
14. 作者所描写的北京的秋天有着怎样的特点?作者是通过哪些景物呈现这一特点的?
15. 品味下面句子,体会句中比喻手法的表达效果。
玉峰塔如巨型毛笔一般,仿佛随便蘸一下阳光、昆明湖和团城湖里的秋水,挥毫一番,都能描绘出眼前的画幅。
16. 作者用第一人称来叙述事件和描述景物,这样写有什么好处?
17. 全文描写的是北京的秋天,但作者为什么以“明信片里的秋”作为文章的题目?试说说理由。
【答案】14. 北京的秋天景美如画。作者通过黄栌树叶、京西的稻田、林荫小道上的落叶、小的云杉树、熟透的果实、阳光下的西山等景物呈现北京的秋天的特点的。
15. 运用比喻的修辞手法,将玉峰塔比作巨型毛笔,形象生动地描绘了玉峰塔高大挺拔的形象,同时赋予它文化和艺术的意象,增强了画面的美感和意境,使读者仿佛看到了玉峰塔在自然环境中创造出美丽画卷的挥洒自如,表达了作者对玉峰塔及其周围美景的喜爱之情。
16. 运用第一人称,让所叙述事件和描述景物显得更加真实、更加贴近生活,给读者带来身临其境的感觉,更容易引起读者的共鸣。
17. 用“明信片里的秋”作为题目,意蕴丰富,既点明了文章的写作对象,即文章描绘的是如诗如画的北京秋景,又暗示了文章的主旨:对北京秋景的喜爱和期望与朋友分享美景的喜悦之情。
【解析】
【导语】这篇文章通过细致的自然描写,展现了北京秋天的独特美景。作者巧妙运用比喻等修辞手法,使得景物描绘更生动形象。以第一人称叙述,使读者感受到作者对秋天的热爱和沉浸。标题“明信片里的秋”暗示了秋天美景如同明信片般精美,给人以视觉和情感上的冲击。整篇文章不仅呈现了自然之美,还传达了季节变换中的人与自然的和谐之感。
【14题详解】
本题考查内容理解和概括。
结合第②③段中“在西郊线颐和园西门站外的一小片黄栌树林中,我等待朋友过来赏秋。朋友说,得推迟一小时才能到。我没有因朋友的迟到而抱怨,反而窃喜有了独自欣赏这片黄栌树林的时间。我找到前天还是斑斓的那片黄栌树叶,此刻整片叶子已经通红。这让我想到冬日炉子里烧到快要熔化的炭火,它们是那样炽烈。炭火在私语,黄栌树叶也在私语。蔚蓝的天空,映衬着这些树叶的纯粹”“每一片树叶走过各自不同的一生,叶面上也留下独一无二的印记。有狂风击打、暴雨袭击、虫子咬噬,也许还有调皮的孩子的撕扯,但它们都坚持到了秋天。我舍不得把这些叶子摘下来,于是拍下照片,再发在微信朋友圈,与朋友们分享这秋叶之美”可知,作者聚焦于黄栌树叶,通过描述其从斑斓到通红的色彩变化,以及树叶上留下的独特印记,展现了秋天树叶的炽烈与纯粹之美。这些树叶在蔚蓝的天空映衬下,更显得美丽动人。
结合第④段中“在秋叶红时,稻子也成熟了……仿佛随便蘸一下阳光、昆明湖和团城湖里的秋水,挥毫一番,都能描绘出眼前的画幅”可知,作者将视线转向京西的稻田,黄澄澄的稻子与秋光里的鸟儿们构成了一幅和谐的画面。鸟儿们的啄食、间奏和鸣,以及迁徙的雁阵和鹤鸣,都为这幅画面增添了生动与活力。
结合第⑤段中“我走在林荫小道上。落叶的簌簌声,木瓜树黄的红的树叶,槐树细密的小黄叶,高大的悬铃木……也许多年以后,这里也会成为一片云杉树林,会有更多的松鼠在这里安家”可知,作者漫步于林荫小道上,落叶的簌簌声、木瓜树黄的红的树叶、槐树细密的小黄叶、高大的悬铃木等,共同构成了一幅秋日的落叶图。作者甚至想象自己成为这些花草树木中的一员,永远守着这一片土地,展现了人与自然的和谐共生。另外,作者还注意到了小的云杉树,它们在离大的云杉树近百米的地方钻出来,预示着未来这里可能会成为一片更加茂密的云杉树林。这一细节不仅展现了生命的顽强与希望,也增添了秋天的生机与活力。
结合第⑥段中“我还拍下了满树熟透的海棠果,拍下了竹亭外金银忍冬树的小红果,那些果实引来一群群欢喜雀跃的小鸟”可知,作者拍下了满树熟透的海棠果和竹亭外金银忍冬树的小红果,这些果实不仅色彩鲜艳,还引来了一群群欢喜雀跃的小鸟,为秋天的画卷增添了更多生动与趣味。
结合第⑦段中“我抬起头来望向西山。透彻的阳光下,光影里的山已经层林尽染,我也把它们拍下来。我要把这些风景的‘明信片’,快递给远方的朋友”可知,作者抬头望向西山,层林尽染的山景在透彻的阳光下更加壮观。作者将这些风景拍下来,想要快递给远方的朋友,分享这份来自北京的秋日美景。
综上所述,作者通过黄栌树叶、京西的稻田、林荫小道上的落叶、小的云杉树、熟透的果实、阳光下的西山等一系列富有代表性的景物,生动展现了北京秋天的美丽与迷人。这些景物不仅色彩丰富、形态各异,还充满了生命的气息与活力,共同构成了一幅幅令人陶醉的秋日画卷。
据此作答即可。
【15题详解】
本题考查句子赏析。
结合“玉峰塔如巨型毛笔一般,仿佛随便蘸一下阳光、昆明湖和团城湖里的秋水,挥毫一番,都能描绘出眼前的画幅”可知,该句运用了比喻的修辞手法,作者将玉峰塔比作巨型毛笔,这一比喻形象生动,突出了玉峰塔高大挺拔的特点。毛笔作为书写和绘画的工具,其形态与玉峰塔的高耸挺拔有着相似之处,这样的比喻让读者能够直观地感受到玉峰塔的雄伟壮观。通过比喻,作者还赋予玉峰塔文化和艺术的意象。毛笔在中国传统文化中象征着书写与绘画的艺术,而玉峰塔则成为了这种艺术的载体。它仿佛能够蘸取自然界的阳光、秋水等元素,挥毫泼墨,描绘出一幅幅美丽的画卷。这样的描绘不仅增强了画面的美感,还提升了意境,使读者仿佛能够亲眼看到玉峰塔在自然环境中创造出的一幅幅美丽画卷。情感上,表达了作者对玉峰塔及其周围美景的喜爱之情。通过生动的比喻和形象的描绘,作者将玉峰塔与周围的自然环境融为一体,构成了一幅和谐美丽的画面。这种画面不仅令人赏心悦目,更激发了读者对自然美景的热爱和向往。
【16题详解】
本题考查人称作用。
作者用第一人称来叙述事件和描述景物,在文章中带来了诸多好处,主要体现在以下几个方面:
首先,运用第一人称让所叙述事件和描述景物显得更加真实。在文章中,作者以“我”的视角来观察北京的秋天,从黄栌树叶的通红到京西稻田的黄澄澄,再到林荫小道上的落叶和阳光下的西山,每一处景物都是通过作者的眼睛和心灵去感受的。这种第一人称的叙述方式使得文章中的景物描写更加真实可信,读者仿佛能够跟随作者的脚步,一同感受北京秋天的美丽与魅力。
其次,第一人称的叙述方式让文章更加贴近生活。作者不仅描述了景物的美丽,还通过第一人称的视角分享了自己的感受和思考,如等待朋友时的窃喜、对黄栌树叶的炽烈与纯粹的感慨、对林荫小道上落叶的欣赏等。这些个人化的情感和体验使得文章更加贴近读者的生活,让读者在阅读过程中能够产生共鸣和共情。
最后,第一人称的叙述方式更容易引起读者的共鸣。当读者在阅读文章时,他们能够通过作者的视角和感受来体验文章中的景物和情感。这种身临其境的感觉使得读者能够更加深入地理解文章的主题和意境,从而与作者产生情感上的共鸣。这种共鸣不仅增强了文章的感染力,也使得读者在阅读过程中获得了更多的情感体验和思考。
据此概括作答即可。
【17题详解】
本题考查标题作用。
文章描绘了北京秋天的美丽景色,通过作者第一人称的视角,展现了黄栌树叶的炽烈与纯粹、京西稻田的丰收景象、林荫小道上的落叶与新生云杉树、熟透的果实以及阳光下的西山等景物。这些景物共同构成了一幅幅如诗如画的北京秋景图。作者通过细腻的笔触和生动的描绘,表达了对北京秋天的喜爱之情,并想象将这些美景通过“明信片”的形式与远方的朋友分享,传递了分享美景的喜悦和期待。
首先,从写作对象来看,文章主要描绘了北京的秋天,那是一幅幅如诗如画的美丽景象。无论是黄栌树叶的炽烈与纯粹(第②③段),还是京西稻田的丰收与和谐(第④段),亦或是林荫小道上的落叶与云杉树的新生(第⑤段),以及熟透的果实和阳光下的西山(第⑥⑦段),都构成了北京秋天独特的风景线。而“明信片里的秋”这一题目,恰如其分地点明了文章的写作对象,即这些被作者精心捕捉并呈现给读者的北京秋景。
其次,从文章主旨来看,作者在描绘这些秋景时,不仅表达了对北京秋天的喜爱之情,还通过想象将这些美景“快递给远方的朋友”(第⑦段),表达了与朋友分享美景的喜悦和期待。明信片作为一种传递信息和情感的媒介,具有直观、生动、易于分享的特点。作者用“明信片里的秋”作为题目,正是暗示了文章的主旨:他不仅是在描绘北京的秋天,更是在通过文字这一“明信片”,将这份对秋天的热爱和与朋友分享美景的喜悦之情传递给读者。
据此概括作答即可。
整本书阅读,完成下面小题。
18. 【读后推荐】阅读经典名著,有的地方需要跳读,有的地方需要精读。跳读可以提高阅读效率,精读则可以在文字中获得细腻的感受和透彻的理解。请在《朝花夕拾》和《西游记》中任选一部,写一段话向同学们推荐你认为最值得精读的部分或内容,说清楚推荐的理由。(100字左右)
19. 【读后分享】在“读经典·我喜欢·我分享”活动中,大家围绕自己感兴趣的经典名著展开激烈讨论。以下是小明和小青两位同学的对话,请根据所学,补全对话。
小明:我这周终于把《西游记》读完了,真的是回味无穷。
小青:你也喜欢这本书啊,和我口味一样。你最喜欢谁啊?
小明:我最喜欢齐天大圣孙悟空,因为他①_____________________。
小青:确实,他这种性格挺招人喜欢的。和他有关的,我印象最深的是三调芭蕉扇的故事。你有印象吗?
小明:有啊,就师徒四人西天取经遇阻火焰山。孙悟空万不得已向铁扇公主借芭蕉扇,最终他和铁扇公主斗智斗勇,借得芭蕉扇,熄灭火焰山。
小青:我们也应该学习他的这种精神,在生活中我们也要②_________________________。
20. 【读后思辨】有人说,在取经队伍中,沙僧是个可有可无的角色。你认同这种看法吗?请说明理由。
21. 【读后反思】读《朝花夕拾》里的文章,有时会读到一个天真的“小鲁迅”,有时会读到一个深沉的“大鲁迅”。请你参与“探究《朝花夕拾》中‘小鲁迅·大鲁迅’”的专题阅读活动,帮助设计阅读方案,把下面的表格填写完整。
【答案】18. 示例一:我推荐精读《朝花夕拾》中的《从百草园到三味书屋》。这篇文章描绘了鲁迅童年的生活片段,通过对百草园和三味书屋的细腻描写,展现了童年的纯真与美好。精读此文,不仅可以感受鲁迅独特的文学魅力,还能深入体会他对童年生活的深情回忆,对我们的成长和人生思考有很大的启发。
示例二:我推荐精读《西游记》中的“三打白骨精”章节。这一章节情节紧凑、扣人心弦,通过孙悟空与白骨精的斗智斗勇,展现了孙悟空的智慧与勇气。精读此章节,不仅可以品味作者精彩的文字描述,还能深刻感受孙悟空等角色的人格魅力,对理解整部小说的主题和思想内涵也有很大帮助。
19. ①. 示例:神通广大、责任心强、勇敢顽强、聪明伶俐、勤奋好学、善恶分明、不畏强权等。 ②. 像孙悟空一样在遇到困难和挑战时,勇敢地面对并积极动脑思考寻找解决问题的办法,坚持不懈,持之以恒。
20. 不同意。我认为沙僧是取经队伍中不可或缺的人物:孙悟空本领大,但脾气也大;猪八戒最容易动摇;唯有沙僧意志坚定,觉得唐僧信任。在取经过程中出现分歧时,沙僧主动调解说和,往往能化解矛盾,因为有了他,队伍才不至于离散。(答出一个方面即可)
21. ①. 示例一:读《阿长与<山海经>》,纯朴善良的长妈妈懂得一个孩子纯真的愿望,为“小鲁迅”买来《山海经》,使“小鲁迅”感受到满满的温情与空前的敬意,也使“大鲁迅”看到了普通劳动人民的真善美。 ②. 示例二:范爱农的故事,让“大鲁迅”看到了人性的复杂与多面,激发了他对旧友的怀念与同情,更坚定了对正义的追求。
【解析】
【18题详解】
本题考查名著内容理解。首先,从题目给出的两部经典名著《朝花夕拾》和《西游记》中选择一部你熟悉且认为有精读价值的作品。接着,从这部作品中挑选一个你认为最精彩、最具有代表性或者最能体现作品主题和风格的章节或内容。思考这个章节或内容为什么值得精读。它可能包含了深刻的主题、生动的人物形象、精彩的故事情节、独特的文学手法等。分析精读这部分内容能给读者带来什么样的收获,比如对作品主题的深入理解、对人物性格的深刻认识、对文学技巧的欣赏等。根据你的分析,用简洁明了的语言撰写推荐语。推荐语应该包含对所选章节或内容的简短描述、精读的价值以及推荐的理由。
示例一:我推荐《朝花夕拾》中的《从百草园到三味书屋》一文精读。这篇散文细腻描绘了鲁迅童年生活的乐园——百草园,以及后来求学的三味书屋,字里行间流露出纯真童趣和对封建教育的微妙批判。精读此文,不仅能感受鲁迅散文的魅力,还能深刻体会其对童年美好时光的怀念。
示例二:我推荐《西游记》中的“三打白骨精”章节精读。这一章节情节紧张,孙悟空与白骨精斗智斗勇,展现了师徒四人的不同性格和取经路上的艰难险阻。精读此章,不仅能领略到作者丰富的想象力和精湛的文笔,还能深刻体会到坚持正义、勇于斗争的精神。
【19题详解】
本题考查名著内容理解和人物形象分析及感悟启示。
第一空,回忆《西游记》中孙悟空的形象和性格特点,如勇敢、机智、忠诚等。这些特点是小明喜欢孙悟空的原因,也是需要在回答中体现出来的。对于小青关于孙悟空的问题,需要具体描述孙悟空的一个或多个性格特点,并解释为什么这些特点让小明喜欢他。例如,可以说孙悟空勇敢无畏,总是能在危难时刻保护师傅和师弟;或者他机智过人,总能用聪明才智解决难题。
第二空,小青提到应该学习孙悟空的精神,并询问在生活中应该如何做。这需要思考孙悟空的性格特点如何转化为生活中的实际行动或态度。例如,可以回答在生活中要勇敢面对困难,用智慧和勇气去解决问题;或者要保持忠诚和善良,对待他人要真诚和友善。
据此作答即可,答案不唯一。
【20题详解】
本题考查名著内容理解和人物形象分析。首先阐明观点,然后要结合作品内容,说明理由,做到言之有理,语言通畅。
沙僧在流沙河放弃妖怪的身份皈依佛门后,他就一心跟着唐僧前往西天取经,在一路上他总是任劳任怨,谨守佛门规矩,他默默奉献,总是服务于别人;沙僧是唐僧的忠诚卫士,让师傅操心最少,千里挑担,从无怨言,师兄闹矛盾时,他从中调停,师傅遇难时,他挺身而出,拼命相救,他忠心耿耿,任劳任怨,是取经队伍中不可或缺的人物。
示例:不认同。沙僧在取经队伍中发挥了重要作用,沙僧勤恳踏实,是取经团队中稳定的“后勤保障”,负责挑担、安排行李等繁琐的工作,确保团队前进;他忠诚无私,甘愿承受苦累,从未动摇取经使命,在团队中起到了团结和稳定的作用;他在某些战斗中也能辅助孙悟空共同对抗妖怪。因此,沙僧尽管不显眼,在取经团队中他有着不可替代的作用。
【21题详解】
本题考查名著内容理解和仿写句子。这是一道关于阅读文学作品并提炼主题或发现的问题。首先,我们需要从给定的示例中理解其结构和内容,然后应用于自己选择的鲁迅作品中。
小明的示例中,他读了《从百草园到三味书屋》,并发现了百草园和三味书屋给“小鲁迅”带来的童年乐趣。
小强的示例中,他读了《无常》,并发现了孩子对无常的喜爱让“大鲁迅”看到了人间公道的缺失,进而引发了他对“正人君子”的讽刺。
这两个示例都遵循了“我读《作品名》,发现:《作品》中的某个内容或主题让鲁迅(或小鲁迅、大鲁迅)有了某种感悟或情感”的结构。
选择一部鲁迅的作品,如《阿长与〈山海经〉》。提炼作品中的主题或内容,如阿长为“我”买来《山海经》这一事件。表述“我”的发现,即这一事件对鲁迅的意义或影响,如展现了阿长的善良和对“我”的关爱,以及“我”对阿长的感激和怀念。
示例:我读《阿长与〈山海经〉》,发现:阿长为“我”买来渴望已久的《山海经》,这一举动不仅展现了阿长的善良和细心,也深深触动了“我”,让“我”对她产生了深厚的感激和怀念之情。
三、表达与交流(55分)
22. 借鉴《春》或者《济南冬天》课文中描写景物的手法,就家乡枣阳的风景写一段文字,注意抓住特点来写,不少于150字。
【答案】示例:家乡枣阳的秋,是一幅色彩斑斓的油画。漫步在唐梓山,枫叶被秋意染成了热烈的红,似一团团燃烧的火焰,在枝头跳跃。松柏却依旧翠绿,像是坚守岗位的卫士,与枫叶相互映衬,层次分明。山间的小溪潺潺流淌,溪水清澈见底,水底的石头和落叶清晰可见,水流撞击石头,溅起的水花如晶莹的珍珠。田野里,金黄的稻穗沉甸甸地低垂着,在秋风中轻轻摇曳,掀起层层金色的波浪。空气中弥漫着稻谷的清香,那是丰收的味道。远处,错落有致的农舍升起袅袅炊烟,给这幅秋景图增添了几分烟火气息。枣阳的秋,用它独特的色彩和韵味,勾勒出一幅宁静而美好的田园画卷。
【解析】
【详解】本题考查小作文。
第一,审题。明确写作对象,题目要求描写家乡枣阳的风景,所以要围绕枣阳的自然景观、人文景观等展开,突出家乡的独特之处。借鉴课文手法,《春》运用了比喻、拟人、排比等修辞手法,从触觉、嗅觉、听觉等多角度描写,展现春天的生机勃勃;《济南的冬天》通过对比突出济南冬天“温晴”的特点,语言生动形象。需借鉴这些手法来描绘枣阳风景。字数要求,不少于150字,要在有限的篇幅内,把景物特点写细致、生动。
第二,写作方法,修辞手法:使用比喻、拟人等手法,赋予景物生动的形象,增强感染力。比如把景物比作具体的事物,或者让景物具有人的动作、情感。多角度描写:从视觉、听觉、嗅觉、触觉等不同感官角度描写,全面展现景物特点。例如描写河流,不仅写看到的河水的清澈,还可写听到的水流声,触摸河水的感觉等。动静结合:将静态的景物和动态的景物相结合,使画面更有活力。如写山是静态的,而山间的飞鸟、奔跑的动物则是动态的。
第三,思路。确定景物:思考枣阳具有代表性的景物,如唐梓山、白竹园寺、沙河等,选择一处或多处进行描写。 分析特点:分析所选景物的独特之处,比如唐梓山的雄伟秀丽、沙河的波光粼粼等。 组织语言:按照一定的顺序,如从上到下、从远到近,运用写作方法,组织语言进行描写。
示例:在枣阳,沙河宛如一条灵动的丝带,贯穿了整座城市的记忆与风情。清晨,河面笼罩着一层薄薄的雾霭,如梦如幻,仿佛给沙河披上了一层轻纱。太阳渐渐升起,金色的光辉洒在水面上,波光粼粼,像无数颗星星在闪烁。河水清澈见底,能看到小鱼小虾在水底欢快地游弋,时而躲在石头缝隙里,时而又迅速地穿梭而过。河边的垂柳依依,细长的柳枝随风飘舞,像是少女的发丝,轻轻拂过水面,荡起一圈圈涟漪。漫步河畔,微风拂面,带来丝丝凉意,风中还夹杂着泥土和青草的芬芳,那是家乡独有的气息。远处,几座石桥横跨河面,桥上行人往来,构成了一幅宁静而美好的生活画卷。沙河,用它的温柔与灵动,滋养着这片土地,也承载着枣阳人无尽的眷恋。
23. 下面这则材料引发了你怎样的联想和思考?请从两项写作任务中任选一项作文。
窗外的世界真广阔:你可以从家中的窗户出发,观察四季更迭中的自然风光,如春天的花开、夏天的绿意、秋天的落叶、冬天的雪景。你也可以从学校的教室、图书馆的窗户向外望去,捕捉到校园生活的点滴,如课间休息的欢笑、放学后的宁静、夜晚的灯火阑珊……
任务一:请以“窗外”为题目,写一篇记叙文。
任务二:请发挥联想和想象,以“窗外”为题目写一篇想象类文章。
要求:①将你先将选定或拟定的作文题目写在作文格的第一行;
②字数不少于600字。
③文中不得出现真实的姓名和校名。
④认真书写,保持卷面整洁。
【答案】例文一:
窗外
在我童年的记忆里,有一扇窗,它如同一幅流动的画卷,记录着我成长中的点点滴滴,尤其是那个难忘的夏日午后,窗外的故事,至今依然清晰如昨。
那扇窗位于我卧室的一角,正对着一条狭窄却充满生活气息的小巷。那是一个炎热的夏日午后,阳光透过树叶的缝隙,洒下斑驳的光影,给小巷增添了几分静谧与清凉。我坐在窗边,手中拿着一本刚从图书馆借来的童话书,正沉浸在故事的世界里。
突然,窗外传来了一阵急促的脚步声和孩子们的欢笑声。我抬头望去,只见一群孩子正沿着小巷奔跑,他们的笑声清脆悦耳,如同夏日的清风,瞬间吹散了我心中的烦躁。我放下手中的书,好奇地趴在窗台上,想要看个究竟。
原来,是邻居家的小明和他的小伙伴们正在玩一个叫做“寻宝”的游戏。他们手中拿着一张手绘的地图,上面标记着各种线索和宝藏的位置。小明是队长,他带领着小伙伴们穿梭在小巷的各个角落,时而低头寻找线索,时而兴奋地讨论着下一步的行动。
我看着他们,心中不禁涌起了一股羡慕之情。我也想加入他们的游戏,和他们一起探索未知的世界,享受那份纯真的快乐。于是,我鼓起勇气,轻轻地推开窗户,向他们喊道:“嗨,小明,我可以加入你们吗?”
小明听到了我的声音,抬头望了过来,脸上露出了惊喜的笑容。他爽快地答应了,并邀请我一起加入他们的队伍。我兴奋地跳下窗台,穿上鞋子,冲出了家门,加入了他们的行列。
那个下午,我们一起在小巷里寻找宝藏,经历了许多惊险和欢乐的时刻。我们爬过墙头,穿过草丛,甚至还在一个废弃的仓库里发现了一箱旧玩具,作为我们的“宝藏”。虽然那些玩具已经破旧不堪,但在我们眼中,它们却是无价之宝,因为它们承载着我们共同的回忆和友谊。
夕阳西下,我们依依不舍地结束了游戏,各自回到了家中。我坐在窗边,手中紧握着那个下午找到的“宝藏”,心中充满了满足和幸福。我抬头望向窗外,只见小巷里已经恢复了往日的宁静,但那份纯真的快乐和友谊,却永远留在了我的心中。
从那以后,每当我想起那个夏日午后的故事,我都会不由自主地望向那扇窗。它不仅仅是一个简单的空间概念,更是我心中永远的风景,记录着我成长中的美好时光和珍贵回忆。
例文二:
窗外
在我那略显拥挤却充满温馨的小屋里,有一扇神奇的窗户,它不仅是连接室内与室外的通道,更是连接现实与无限想象的桥梁。每当我凝视窗外,那方小小的空间便如同被施了魔法,变幻出无数令人惊叹的景象,引领我进入一个又一个光怪陆离的想象世界。
窗外,首先展现的是一片浩瀚的星空。但这不是普通的星空,而是由无数颗五彩斑斓的星球组成的宇宙画卷。每一颗星球都拥有独特的生态和文明,有的星球上漂浮着巨大的水晶宫殿,闪烁着耀眼的光芒;有的星球则是一片绿意盎然的森林,树木上挂满了会发光的果实,小动物们在其中欢快地穿梭。我仿佛能听到那些星球上传来的欢声笑语,感受到不同文明的独特魅力。
正当我沉浸在星际之旅遐想中时,窗外的景象又发生了翻天覆地的变化。这次,我置身于一个充满奇幻色彩的魔法世界。天空中漂浮着巨大的魔法城堡,城堡的墙壁上镶嵌着各种神秘的符文,闪烁着耀眼的光芒。地面上,各种魔法生物在自由地奔跑嬉戏,有会说话的独角兽,有能够隐身的精灵,还有能够操控火焰的龙。我仿佛也被赋予了某种魔法力量,能够与他们一起探索这个神秘而美丽的世界。
然而,窗外的景象并未就此停止变化。这一次,我进入了一个充满科技感的未来世界。高楼大厦如雨后春笋般拔地而起,每一座建筑都充满了未来感的设计元素。街道上,各种高科技交通工具在飞速穿梭,人们穿着智能服装,享受着科技带来的便捷与舒适。在这个世界里,我仿佛看到了人类文明的巅峰,感受到了科技的力量与魅力。
每一次窗外的变化,都像是打开了一扇通往新世界的门,让我能够尽情地发挥想象力,探索那些只存在于梦中的奇妙景象。这些景象虽然虚幻,但却让我感受到了无限的乐趣和满足。它们不仅丰富了我的内心世界,也让我更加珍惜现实生活中的每一个瞬间。
窗外,是我无限想象的源泉。它教会了我,只要心中有梦,就能创造出属于自己的奇妙世界。在这个充满无限可能的世界里,我将继续用想象力去描绘更加美好的未来。
【解析】
【详解】任务一:本题考查命题作文。
第一,审题立意。“窗外”这个题目,虽然简单,但内涵丰富。首先,从字面意思上看,“窗外”指的是房屋或建筑物窗户以外的空间,这是一个具体的物理空间。但从更深的层次上理解,“窗外”也可以象征着更广阔的世界、更丰富的经历、更多的可能性。因此,在审题时,我们可以将“窗外”视为一个引子,通过它去讲述一个关于成长、探索、发现或感悟的故事。立意上,我们可以选择讲述一个通过“窗外”观察到的世界,进而引发对人生、社会或自然的思考;也可以选择通过“窗外”这个视角,去展现一个孩子的成长历程,从对窗外的好奇、向往,到最终勇敢地走出窗外,去探索更广阔的世界。
第二,构思选材。开篇引入:可以从一个具体的场景开始,比如一个孩子在某个无聊的午后,无意间望向窗外,被窗外的景象所吸引,从而引发了一系列的故事。主体部分:描述孩子最初对窗外的好奇和向往。可以写他/她如何趴在窗台上,眼睛一眨不眨地盯着窗外,看着窗外的风景变幻,心中充满了对外面世界的渴望。随着时间的推移,孩子开始尝试通过窗户与外界建立联系。比如,他/她可能会尝试与窗外的鸟儿对话,或者通过窗户向邻居家的孩子打招呼。这些行为不仅让孩子感受到了与外界的沟通,也让他/她逐渐明白了窗户不仅是观察世界的窗口,更是连接内心与外界的桥梁。最终,孩子鼓起勇气,决定走出窗外,去探索更广阔的世界。这个部分可以写孩子如何克服内心的恐惧和不安,勇敢地迈出那一步,去体验外面的世界。这个过程中,孩子可能会遇到一些困难和挑战,但也会收获成长和快乐。结尾部分:可以回到孩子再次望向窗外的场景,但此时的他/她已经不再是那个只满足于观察的孩子了。他/她已经拥有了走出窗外的勇气和力量,对窗外的世界有了更深刻的理解和感悟。最后,可以用一段富有哲理的话来升华主题,比如:“窗外的世界虽然广阔无垠,但只要我们勇敢地迈出那一步,就能发现更多的美好和可能。”
任务二:本题考查命题作文。
第一,审题立意。“窗外”是一个富有象征意义和想象空间的词语。它不仅仅指物理意义上的窗户之外的空间,更可以引申为心灵的窗口、视野的拓展、未知世界的探索、梦想与现实的交界等抽象概念。因此,本文的审题关键在于理解“窗外”的多重含义,并通过想象和联想,构建一个超越现实、富有哲理或情感深度的故事或场景。立意:通过窗外的景象,表达对未知世界的好奇与向往,鼓励勇敢探索未知。将“窗外”视为心灵的窗口,讲述主人公通过内心世界的探索,实现自我成长或情感释放的故事。
第二,构思选材。开篇引入:可以从一个具体的场景开始,比如主人公在一个平凡的日子里凝视窗外,被某样事物吸引,从而引发无限遐想。主体展开:详细描绘窗外的景象,可以是奇幻的自然风光、未来城市的景象、历史事件的再现等,强调想象力的丰富和细节的生动。在描述窗外景象的同时,穿插主人公的内心活动,如对生活的感悟、对梦想的追求、对过去的怀念等,使文章既有视觉冲击力又富含情感深度。可以设置一个或多个小冲突,比如主人公在追求窗外梦想的过程中遇到的困难,以及最终如何克服这些困难,达到心灵或物理上的“窗外”。结尾升华:回到现实,但主人公的心境已有所不同,或者通过“窗外”的经历获得了某种启示,强调这次想象之旅的意义和价值。选材上,自然景观:选择具有象征意义的自然景观,如浩瀚星空、迷雾森林、无尽大海等,作为窗外景象,激发读者的无限遐想。历史人物或事件:通过窗外看到的历史片段,与历史人物对话,或参与历史事件,增加文章的历史厚重感和教育意义。未来科技:描绘窗外是高度发达的未来世界,展现科技如何改变人类生活,探讨科技进步与人性、伦理的关系。内心世界:将窗外作为心灵世界的入口,展现主人公内心的挣扎、梦想与希望,探讨人的内心世界与外界环境的互动。
文言词句
方法
相关材料
释义
A.四极废
查阅词典法
废:❶倒塌。❷废弃,废除。❸破灭,覆灭。❹残废。
①_______________
B.天不兼覆
借助注释法
注:[覆]覆盖。
②_______________
C.水浩洋而不息
勾连成语法
成语:自强不息
偃旗息鼓
③_______________
D积芦灰以止淫水
课内迁移法
意将隧入以攻其后也。——《狼》
④_______________
阅读任务
过程记录
选篇阅读
小组交流
【谈发现】
·小明读《从百草园到味书屋》,发现:百草园之趣、三味书屋之趣让“小鲁迅”拥有快乐的童年。
·小强读《无常》,发现:孩子对话无常的喜爱,让“大鲁迅”从中看到了人间公道的缺失,引发了他对“正人君子”的讽刺。
我读《_____________》,发现:________________
从篇到本
探究鲁迅
【提建议】
要探究《朝花夕拾》中的“小鲁迅·大鲁迅”,阅读时,从内容和方法上我有以下建议:对比阅读,通过不同篇章中的情节和人物对比,更好地理解“小鲁迅”和“大鲁迅”的不同面貌。
相关试卷
这是一份湖北省枣阳市2024-2025学年八年级上学期期末语文试题(解析版),共23页。
这是一份湖北省枣阳市2024-2025学年九年级上学期期末语文试题(解析版),共28页。
这是一份湖北省襄阳市枣阳市2024-2025学年七年级上学期1月期末语文试题,共11页。

